Europe’s shared reference architecture for building, governing, and scaling data spaces.

UNIFIED to enable the Single European Market for Data

COLLABORATIVE to co-create the Future of Data Spaces

INTEROPERABLE to design solutions that are Built to Last

Intro - Key Concepts of Data Spaces

1. What is a data space?

We live in a world where many individuals and organisations want to share data based on fair conditions and transparent rules. This requires collaboration, sometimes one-to-one, but in most cases in large groups. Some organisations initiate such collaborations, whereas others just want to participate. This has proven to be an exciting opportunity for technology and service providers, which aim to facilitate such collaborations with tools and technologies. At the same time, we need to establish how to govern these collaborations and technologies, for which (European) regulation and common governance schemes are being developed.

This is the world of data spaces, and it is profoundly impacting many industries and people’s daily lives. The business value of having a data space is that developers of data driven applications don’t need to develop many interfaces that differ per data set (e.g. by standardizing the interfaces or connectors). This saves time and money. It also increases the quality. since all data sets are approached in a similar way. Besides that, data sharing via a data space can be done in a secure and controlled way (e.g. by controlling who gets access to the data under which conditions).

Potentially negative impacts, such as the breach of trust or winner-takes-all business models typically seen in centralised data platforms, need to be avoided. Regulations were put in place, such as the EU Data Act and the EU Data Governance Act, aiming to foster the development of the data economy and set rules for fair play. Initiatives started to define their own ‘rulebooks', in which they create the legal, business and technical rules for their initiative. And individual data providers or consumers are increasingly starting to determine their own access and usage policies, indicating who can access which data.

On the technological side, organisations have spotted the need for common technological standards. For example, policies can be different, but the language to express them should be technically interoperable. The same goes for mechanisms for identification or for making data findable. Currently, there is a strong convergence in the standards and specifications for such technological capabilities. Service providers have started to offer generic software and services to implement them.

1.1 What about a definition?

In our glossary, we provide definitions of many key concepts - including the definition of a data space itself:

Interoperable framework, based on common governance principles, standards, practices and enabling services, that enables trusted data transactions between participants.

This definition includes several elements. First, there is interoperability. To share data, participants in a data space need to ensure they’re technically, semantically, legally, etc., interoperable. The data space provides common governance principles, standards, practices, and enabling services. As you will see later, these are bundled into what is often called a ‘rulebook’ or ‘governance framework’.

Services are also very relevant. All kinds of services are needed to form these frameworks, such as identification and onboarding participants or making data findable. Each participant also needs services to connect their own data sources, publish them in a data space and vice versa consume data from others.

Finally, the element of trust is crucial. Trust enables participants to make informed decisions about how, when, and with whom to share data.

Note that there currently is no formal/legal definition of a data space; in different contexts the term is defined slightly differently. Standardisation is ongoing within ISO and CEN/CENELEC to come up with a formalised definition. The DSSC has contributed to these standardisation activities.

2. Which key concepts should I learn about?

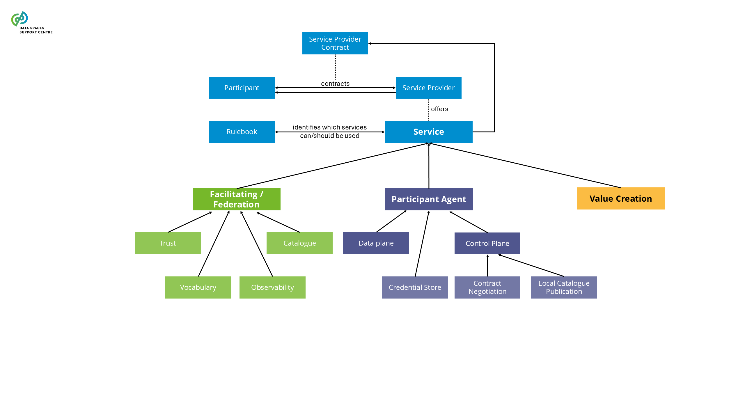
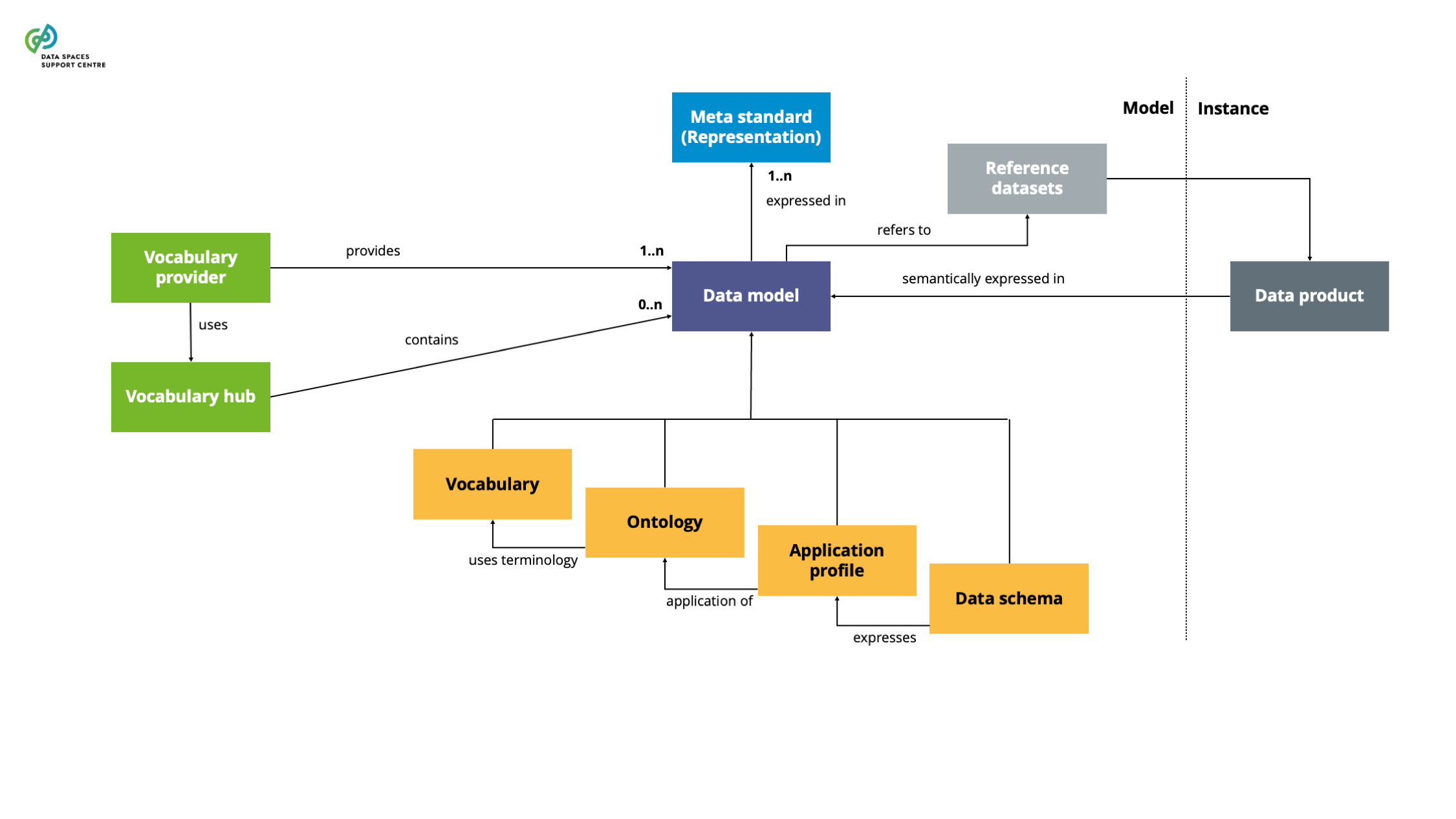
There are many concepts related to data spaces, and you can learn about them in various sections of our blueprint, but let us first explain the most important concepts below: Participants, Data Products, Services, and Governance Frameworks expressed in Rulebooks (Figure 1).

03_Antje_Intro1.png

2.1 Participants

We distinguish between various classes of Participants:

Note that these are all roles: depending on the context, actors can have different roles. Either way, a data space will always be an interplay between the various roles.

2.2 Data space offerings

Ultimately, it is all about data in data spaces. Societal, business and technical needs drive use cases, but at the end of the day, some form of data needs to be shared. This can be in the form of an actual transmission of the data from one organisation to another or in the form of more complex scenarios, e.g., using algorithm-to-data or streaming data approaches. Whatever form is chosen, we conceptualise it as a transaction of a ‘data product’.

For each use case, a data space should consider these questions: Which Data Products are involved? What is ‘on the shelf’ for which we need to identify specifications, rules and regulations? And which incurred costs should be covered?

We can attach many specific things to this abstract notion of a Data Product: the data itself, metadata, data usage policies, etc. Ultimately, the exchange (in whatever way or form) of a Data Product can be seen as a transaction between a Data Provider and a Data Consumer.

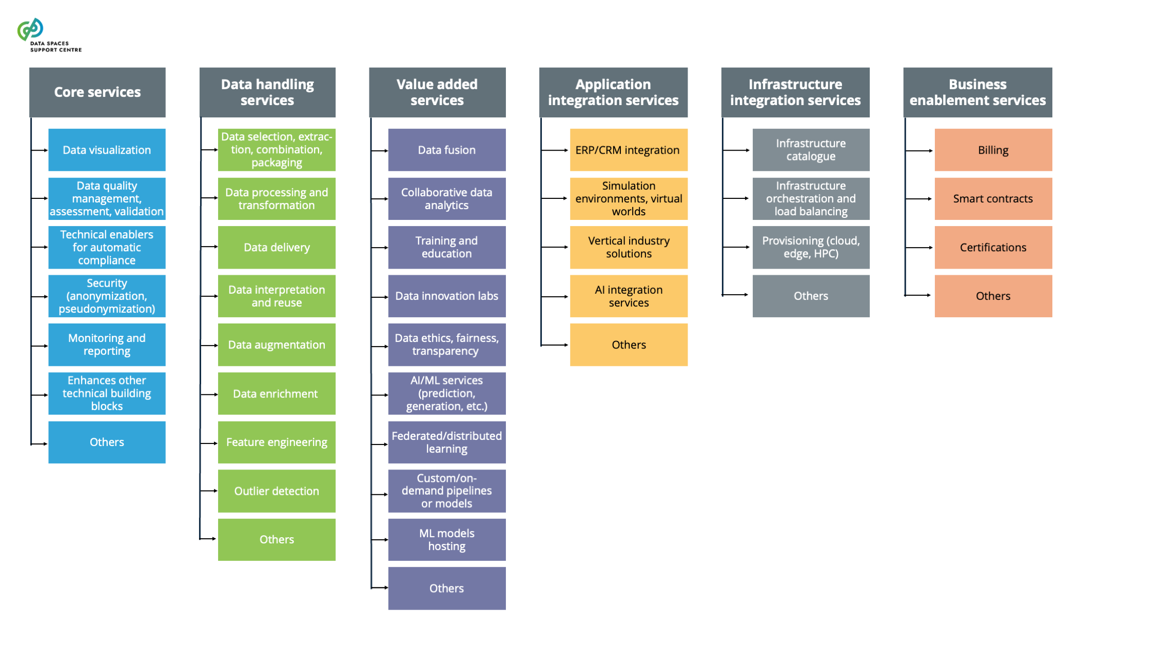
2.3 Services in data spaces

To set-up and manage a data space, services are needed. This starts with business & organisational services, such as:

  • management & oversight services

  • orchestration of (potential) partners

  • participation management

  • participant support.

In this section we provide some further background.

Data needs to be stored and processed somewhere. Functionalities are required in order to make it identifiable, findable and usable. To achieve this, technical services are required:

  • Participant Agent Services: These are services required for an individual participant to join a data space. For example:

    • storing and exchanging a verifiable credential

    • sharing which data is made available and publishing it in a catalogue

    • specifying and enforcing access and usage policies

    • integrating with actual data sources or data processing services

  • Facilitating Services: These are services that facilitate the interplay of participants for all kinds of data sharing. They are sometimes called ‘federation services’. For example:

    • issuing verifiable credentials to participants of a data space, indicating that they’re a participant in the data space, confirming an identity or complying with a specific policy

    • providing a shared catalogue of available participants and data products in the data space

    • providing policy information that participants can use to assess whether someone can be granted access (e.g. personal consent)

    • providing services for provenance and observability

Some of these services must comply with specific EU legislation, such as eIDAS or the EU Data Governance Act. This provides additional assurance to the users of such services, e.g., prohibiting the reuse of data by these services for purposes other than facilitating the data sharing between participants.

  • Value-Creation Services: These are services operating within the governance framework of a data space that support value creation. For example, an AI service that can analyse data or a supply chain visibility service providing tracking and tracing functionality. Depending on each data space’s use cases and business model, many such services can exist.

Services are provided by a service provider. Within the DSSC Toolbox, we collect software components that adhere to the DSSC Blueprint and provide functionality for implementing one or more of these services.

2.4 Rulebooks and data space governance frameworks

By nature, a data space gives its participants a lot of responsibility, supporting their autonomy and agency. Some people relate this to the notion of ‘data sovereignty’: being able to make your own decisions on who to share data with. However, in a data space, some common rules apply. Which semantics do we use to understand each other? What business and financial rules are in place to cover the costs incurred by the different participants? Which contracts need to be signed before being able to share data? How is decision-making on any of these topics arranged?

A Data Space Governance Framework is needed to define and manage these rules. The outcomes are collected in a ‘rulebook’ for each data space. Each participant should adhere to the rules in their data space’s rulebook.

There are three things one should keep in mind:

  • First, participants can join multiple data spaces and, in that case, should adhere to multiple rulebooks. Rulebooks might also be connected to each other. Generic rules can be specified for the Common European Data Spaces or by a European Digital Infrastructure Consortium, with more specific regulations for underlying country or domain-specific initiatives.

  • The rulebook can also specify which services you can or should use. This allows for flexibility in the operating model of a Data Space. Maybe the Data Space Governance Authority has contracted a specific Service you should use. Or perhaps you can choose any certified service from any service provider, in which case you should have a specific agreement with your chosen service provider. In this way, the Rulebook can also impact the operation and business model of services.

  • The rulebook can include (or re-use) a trust framework, specifying which trust services can or shall be used, e.g. for participant onboarding and compliance verification.

Overall, the Data Space Governance Authority is responsible for managing the Rulebook according to its governance rules, which participants must comply with. And the Data Space Governance Authority should also consider the clarity and transparency of the Data Space Governance Framework for the creation and management of rules.

3. How is this reflected in the DSSC Blueprint?

Now that you know more about the fundamental concepts of a Data Space, let us introduce the Blueprint we have developed.

3.1 Glossary

Our glossary provides definitions for the various terms and concepts used in the context of data spaces.

3.2 Building Blocks, the capabilities you need & specifications you can use

The DSSC blueprint arranges the things you need into business & organisational and technical building blocks.

Within the building blocks you can find the capabilities every data space needs, as well as best practices and specifications to implement these capabilities. By reusing the specifications recommended by DSSC, you can give yourself a head start, avoid re-inventing the wheel, and build on the experience gathered in many existing data space initiatives.

Our aim is that this can ultimately facilitate achieving interoperability amongst data space initiatives, making it easier for participants to join multiple data spaces.

For business and organisational building blocks, these specifications come in the form of templates, decision trees and best practices. For technical building blocks, we refer to specific open standards, which we consider the basis for all data space initiatives. Below, you can find an overview of all the Building Blocks of the DSSC Blueprint V3.0 (Figure 2).

03_Antje_Overview1.png

3.3 Our Co-creation method to guide you

As part of the blueprint, we have developed the co-creation method. This method will efficiently guide you through the various building blocks and assist you in making informed decisions when developing and operating your data space.

Use our Co-creation method to guide you through the blueprint and make informed decisions for your data space initiative.

3.4 Creating synergies with other data spaces

There are many aspects to consider when setting up your data space. You might be particularly interested in interoperability, which enables synergies with other data spaces. While ensuring intra-data space interoperability is challenging enough, it is important that you also consider how to build your data space in such a way that it will be interoperable with other data spaces. Ultimately, your goal is to have a sustainable and effective data space!

Continue reading our ideas on cross-data space interoperability and synergies between data spaces.

3.4 Personal data

Privacy and personal data require special attention, also in data spaces. This overview provides the necessary context.

 

1. Introduction

Data spaces technologies and practices have emerged from the industrial domain and, because of this history, most use cases are focused on trusted data sharing of business data between organisations (legal persons). However, in practice the use of Common European Data Spaces takes many forms and configurations, and there are many use cases with natural persons involved in data sharing, either as participants or data rights holders.

There are cases where the data shared falls directly under the GDPR’s definition of personal data (which includes pseudonymised data). And some data spaces deal with anonymised personal data. Explicitly addressing needs of natural persons and specifics of personal data in data spaces leads to new use cases, but it also imposes new requirements to any data space that does so.

In this page, we elaborate on data space configurations and use case scenarios that involve natural persons and/or personal data. We provide general guidance for use cases that depend on natural persons as stakeholders and use cases that involve personal data, and how to manage the related requirements (legal, governance, business, or technical).

The following sections identify what considerations should be taken into account from and in further implementation of the data space building blocks in order to make a data space able to engage in trusted data exchange with natural persons and/or with personal data in a compliant manner.

The next section elaborates on the roles natural persons can take in data spaces. Then the different scenarios are described for natural persons to participate in trusted data sharing of personal data.

2. How can natural persons be involved?

Please note that natural persons can act in the role of a data provider or a data user, or both.

We foresee four different ways in which natural persons can be involved in use cases in a data space:

  1. Natural person as a representative of a legal person participant of the data space

  2. Natural person as a stakeholder, such as a data subject or a data rights holder for data managed by a legal person participant

  3. Natural person as a participant

    1. Participation directly or via a device or software agent, as data user

    2. Participant directly as data provider

    3. Participant directly as data subject

    4. Participation indirectly via an intermediary

  4. Natural persons are not involved directly, but the use case involves anonymised data about natural persons, and the data subjects may be involved to respect data subject rights (e.g. the right to be informed)

In most data space use cases a natural person is involved in the data sharing in one way or another. Data space initiatives should therefore acknowledge that the answer to the question whether personal data is involved, is not a simple yes or no, but may involve indirect dependencies and complex relationships that require more analysis and preparation. Still, it is often quite clear when data sharing involves personal data, where personal data is defined in accordance with the GDPR. Note that personal data does not require the inclusion of PII (personally identifiable information), i.e. pseudonymised data or personal data without PII needs to be considered as personal data.

Because of the inherent risk of de-anonymisation or re-identification as a result of combining anonymised data from different sources, it is helpful to distinguish whether the use case involves sharing anonymised data. There is a need to prove that data is adequately anonymised, especially when combined from different sources.

3. Personal data and natural person related data sharing scenarios

3.1 B2B data sharing personal data considerations

Business-to-Business (B2B) data sharing usually involves either non-personal data or anonymised data. B2B data sharing that includes personal data requires that there are legitimate grounds for data processing and that purpose limitation is applied (principles of data protection by design and default). In the case of consent as the legal basis, the data space needs to accommodate a cross-organisational consent management capability. There may be other legitimate grounds for sharing personal data, but these cases require careful legal analysis and appropriate data protection measures such as guaranteeing data subjects' rights to delete personal data.

In such scenarios the identity management capability must be able to deal with natural person identity. In some cases, an intermediary may be used to facilitate the consent collection and subsequent data subject rights management (B2I2B, where the “I=intermediary” manages the interaction with the data subjects). Such services are called personal data intermediaries (PDI).

3.2 B2C data sharing

An example of Business-to-Consumer (B2C) data sharing would be a case where a group of businesses shares their product data with their consumers. In this case, consumers would act as data space participants, namely data recipients or users. This case might require that there is a unique enabling service provider that allows consumers to participate in the data space directly or through an intermediary (B2I2C). B2C data sharing use cases do not necessarily involve personal data sharing. The core challenges for the data space to address are with consumer participation management.

3.3 C2B data sharing

As a Consumer-to-Business example, in some health, agriculture or mobility cases consumers (or small business that effectively act as individuals) can act as data providers in a data space. They can have a connected device with a system that produces data that businesses can use for providing benchmarks, analytics or other services.

Depending on the use case, there might be need for consent management, unique natural person participation management and registration, an appropriate organisational form and governance, and/or separate anonymisation or aggregation services. In essence, the inclusion of personal data provides significantly different use cases and requirements, e.g. on how to describe the data space offering. Often these cases might be most practical to realise with an intermediary who acts on behalf of the consumers as the data space participant (C2I2B), which we consider a different scenario.

3.4 C2I2B data sharing

This is the Consumer-to-Intermediary-to-Business scenario. An intermediary can aggregate natural persons' data in order to share it either as anonymised data or to act as a consent management service to collect and process data across consumers and businesses. Designing such intermediary roles for the data space must acknowledge that certain types of intermediation activities fall under the scope of the Data Governance Act.

Summary table of data sharing scenarios and core challenges

The below table summarises the different scenarios for trusted data sharing that involves natural persons and/or personal data, and the associated challenges for the data space initiative to address.

Transaction object:

 

Sharing roles:

Personal data

Non-personal data or anonymised data

B2B

Address the legal basis for personal data sharing, by consent or other legal bases.

For anonymised data: prepare to demonstrate how data is and stays anonymised across use cases. Expect natural persons as representatives to exercise data subject rights.

B2C

[Practically not relevant scenario.]

Manage consumer participation in the data space. Is a special enabling service provider needed for connecting to the consumer?

C2B

Manage direct participation of natural persons and address the legal basis for personal data processing.

A legal basis to anonymise and a proper anonymisation capability or service is needed.

C2I2B

Intermediary must have means to manage consent or other legal grounds for handling the exchange of personal data on behalf of natural persons.

Intermediary must have an anonymisation capability that can proof effective anonymisation in cross-organisational data processing.

4. Conclusions for the data space designer

The use case scenarios involving natural persons or personal data are quite diverse and the capability and governance requirements for these cases vary significantly. The data space designer should prepare for and learn about these scenarios if the scope of the data space use cases involve anything beyond the pure B2B transactions with business data. Building new capabilities, involving intermediaries, or changing the participation management or governance frameworks later in the lifecycle of a data space may be hard or impossible. For these reasons, the scenarios should be identified and prepared in the early phase of the data space design, as presented in the co-creation method.

1. Why do we need interoperable data spaces?

As digital ecosystems evolve, seamless data exchange across domains is crucial for unlocking innovation, optimizing infrastructure, and fostering economic growth. Cross-data space interoperability ensures that organizations can efficiently leverage data from multiple sources, creating a more connected and intelligent European data economy. When the digital single market is a reality, the data space participants can enjoy the benefits of seamless data transactions across various, industries, geographies, and data spaces.

Cross-data space interoperability allows organisations to develop innovations that span the boundaries of a single data space. This may help them achieve competitive advantage, cost savings, and resource efficiency. From a societal perspective, synergies between data spaces can lead to economic growth, environmental sustainability and social development. From a user and human perspective, synergies between data spaces can provide enhanced user experience, and increased value of data. Thus, data-driven innovations based on data across data spaces can provide a variety of business, societal or environmental value.

For example, combining data from the energy and mobility data spaces enables the optimization of mobility systems and energy production. Another example could be deriving actionable insights for addressing environmental challenges, such as reducing emissions or optimizing natural resource usage based on data stemming from the agriculture, energy, and climate domains. Further, combining different type of energy production (e.g., solar energy production) data with weather data (e.g., solar flare data) for identifying disturbances in energy production enables understanding future demand and production, optimizing power deployment, reducing power losses, and preventing overloading (a use case under work in the TRUSTEE project). Finally, combining traffic data (potentially stemming from a data space from the mobility domain) and CO2 emissions measurement data (potentially from a data space in the green deal domain) can help in optimizing air quality in a city (under work in the DS2 project).

Read more of synergies in the position paper Synergies of Data Spaces.

Interoperability between the data spaces is a cornerstone of the digital single market.

2. What is cross-data space interoperability and how to achieve that?

2.1 Cross-data space interoperability and its benefits

When you build your data space, you can assume that some of your data space participants join also other data spaces. In this scenario, it is the participant’s responsibility to comply with the rules of different data spaces, and set up participant agent services to join multiple data spaces.

While you can require the participants of your data space to comply with your specific technological, business and contractual requirements, you can also help them by considering interoperability with other data spaces as a leading principle in your design and architectural decisions, and this way, make it easier for the participants of your data space to comply with the rules of other data spaces.

Prioritizing interoperability may lead to reducing the costs of your participants to join and use your data space - thus, your data space will be more attractive to potential participants that in turn helps you to achieve economies of scale. Further, consider the benefits of consistent and familiar user experience, consistency in functionalities, vocabulary and processes. Establishing synergies between data spaces reduces the participants' confusion, uncertainty and errors, fastens learning and supports better decision-making. The use of common practices, frameworks and services among data spaces provide them transparency, control, and a better understanding of data exchange practices. Thus, synergies increase the participants’ trust in the data space functionalities that ultimately lead to increased use of data spaces, and thus, increased value.

Cross-data space interoperability is a multi-faceted and complex concept. The ISO/IEC 19941 provides a comprehensive overview of the various facets of interoperability. In short, instead of a binary choice whether a data space is interoperable or not with other data spaces, we talk of a variety of design and architectural choices that fosters cross-data space interoperability.

Cross-data space interoperability refers to the ability of participants to seamlessly access and/or exchange data across two or more data spaces.

2.2 Interoperability-by-design

Interoperability-by-design refers to a principle that considers interoperability as a key requirement of the data space design and operation throughout all stages of its lifecycle. Following this principle is the key enabler of collaboration between data spaces. Prioritizing interoperability with other data spaces helps to achieve that the participants of a data space trust the participants of another data space.

We list certain elements that foster interoperability, while acknowledging that the list is not exhaustive:

  • Common terminology, models and practices. These elements aim to facilitate building a common language and understanding of data spaces and related concepts, thus, their usage fosters interoperability and synergies between data spaces. For example, the DSSC assets (such as the DSSC blueprint, the glossary, and the design principles) help to conceptualize, model, discuss and develop data spaces in a similar manner. Other examples include industry-specific frameworks, blueprints and practices.

  • Recommended standards, protocols, common quality, security and other requirements, legal, governance and business templates and guidelines. These elements enable developing an interoperable data space - a data space capable of collaborating with other data spaces by design. Choosing the recommended standards and other elements in your data space design makes it easier to achieve interoperability across data spaces. The recommended DSSC standards are available here.

  • Contribution to the data space community. The data space community co-develops the ideas and vision of the purpose, benefits, assumptions, understanding, and implementation details of data spaces while also demonstrating the applicability of data spaces in real business scenarios. Contributing to the data space community supports you to make choices that lead to interoperable data spaces. This community consist of various data space initiatives, Standard Development Organisations, open source communities, national governments, the European Union, the DSSC community and its stakeholders, among others.

Following the interoperability-by-design principle is the most important enabler of collaboration between data spaces. We highlight the importance of following the recommended standards, and the creation of standards when relying upon the same interoperability measures.

2.3 The importance of interoperability governance

Interoperability and synergy-enabling design require strategic decisions in all lifecycle stages of the data spaces. The Data Spaces' Synergies position paper describes more details on the relevant considerations for each stage.

There is a need for interoperability governance: developing and maintaining a strategy, mechanisms, and processes that ensure interoperability within the data space and across data spaces. Interoperability governance affects decisions related to most aspects of data space design and operation. Developing and maintaining a strategy that enables adding, modifying and deleting elements of interoperability governance ensures prioritizing interoperability not only in design, but also in the operation stage of data spaces.

We recommend to develop and maintain a strategy, mechanisms, and processes that consider interoperability within the data space and across data spaces in the decision making related to many aspects of data space design and operation. We recommend to include this in the rulebook of your data space initiative and work with the data space governance authorities maintaining the rulebooks you seek to be interoperable with.

2.4 Investing in interoperability is a strategic decision

Given the nascent nature of a data spaces market, there is a pertinent business decision to take around how to invest upfront to ensure flexibility for future interoperability needs. This decision requires balancing the benefits of cross-data space collaboration with the risks, costs and sacrifices required from the governance authority to develop this capability of the data space. While the benefits of prioritizing interoperability can occur only later in a data space lifecycle, the potential investment might be made much earlier.

Utilizing the same interoperability measures will help participants by reducing the amount of resources required to join multiple data spaces. Thus, from a business perspective, the benefits of investing in interoperability may include attracting participants easier, achieve cost reduction of developing joint use cases with other data spaces, new capabilities, innovations, competitive advantage, and fostering the network effects of the data space, among others.

When designing a data space, we recommend to consider that the participants might operate in multiple contexts and they might want to combine data across data spaces.

3. Collaboration between data spaces starts with a shared objective: a need for cross-data space use case(s)

We introduce the concept of a cross-data space use case that refers to a specific setting in which participants of multiple data spaces aim to create value from data sharing. Cross-data space interoperability is an enabler of developing and operating cross-data space use cases.

Developing a joint use case between data spaces requires similar steps as developing a data space use case (see the elements of Use Case Development building block for details). For example, the European Tourism Data Space and the European Mobility Data Space have specified a joint use case that enables one of the participants to provide recommendations to their customers on different segments of travel (including mobility, hospitability, activities) with a simple query using generative AI. Further, these two data spaces aim to collaborate together to enable their participants to develop dashboards for a wide range of data sources (open and private), combining mobility and tourism data. These dashboards, provided by one of the participants to their customers, allow identifying congested areas and recommend alternate options for the tourists and travelers.

When the need of the organisations to exchange data products and services across two or more data spaces arises, for simplicity, they have two main options:

  1. A joint use case built by the participating organisations: The organisations join the data spaces as participants that allows them to exchange data products and services across all the data spaces whose governance framework they comply with. Importantly, the data spaces that follow the interoperability-by-design principle help their participants to develop these cross-data space use cases easier.

  2. A joint use case built by the governance authorities: The governance authorities of the data spaces can build shared functionalities between their data spaces that enables their participants to exchange data and services across data spaces without them being participants also of the other data spaces. In this case, the data space governance authorities will negotiate and agree on the rules for collaboration. Typically this requires developing or outsourcing additional technical and governance components and processes (e.g., contracts between the data spaces, participation management processes). In this case, the governance authorities negotiate and co-develop the cross-data space use case together.

In its simplest form, the additional rules to address joint use cases can be restricted to the joint use case participants. In this case, the scope of the rules are restricted to joint use case participants and does not necessarily impact the participants that are not participating to the joint use case.

Cross-data space use cases refer to settings in which participants of multiple data spaces aim to create value from data sharing across these multiple data spaces.

4. Business considerations of collaborating data spaces

4.1 Collaboration between the data spaces

When two or more data spaces enable their participants to carry out data transactions across multiple data spaces, while being participants of only one of the data spaces, we talk of collaboration between data spaces. Collaboration between data spaces requires establishing a shared understanding and common rules for technical, business, legal and governance aspects. Some ways to achieve this are listed below:

  1. Following the interoperability-by-design principle (see section 2.2). This entails choosing recommended standards, protocols, mechanisms and processes, the regulations, the DSSC guidelines and recommendations, and being active in the data space community.

  2. The governance authorities of the data spaces can negotiate and set common rules for collaboration. For example, they can agree on some of the common supported standards.

  3. The governance authorities of the data spaces can identify non-interoperable components, services and processes and provide a solution for harmonisation.

The governance authorities can decide to develop the needed functionalities to establish collaboration between the data spaces themselves or buy services from intermediaries that operate in multiple data spaces. These two options can be used in combination - some services can be bought from intermediaries, and some can be developed by the governance authorities.

4.2 The governance authorities can build data sharing features across data spaces

As new use cases drive an imperative of interoperability, the governance authority a data space would need to engage in discussions with another data space to understand how to align their operations from a technical and governance perspective. This requires investment in developing components and processes enabling the collaboration from the data space participants and/or the data space itself.

Another critical question is related to the scope of the data space. If the participants in a data space spot a business opportunity or use case that requires data that is available in a different data space, they have two main options:

  • To expand the scope of the data space and create room for new participants that have the data required for the use cases. Fitting within the existing framework, as addressed in the business model building block, the data space would either insist that new participants follow the rules as elaborated in the rulebook, or make adjustments to the rulebook as per the governance structure of the data space.

  • Alternatively, the data space can create an agreement with another data space, which in some cases might require alignment of the rulebooks for each data space. This could be challenging, depending on the monetization strategy of each data space as well as other governance issues around data protection. Further, this would require negotiation, made all the more complicated by the ‘multisided’ nature of data space organisations that may be difficult to steer.

5. Technical considerations of collaborating data spaces

As mentioned in Section 2.1, interoperability-by-design can be achieved if rules and standards introduced in Building on Top of Foundational Standards and in the Technical Building Blocks are followed, and applied when implementing the capabilities exposed clustered in the technical services introduced in Services for Implementing Technical Building Blocks.

  • For instance, Data Models_archived specifies that the first step in (re)using data models from other data space is to find and access them. Therefore, data spaces should be able to exchange their data models in a standardized manner to establish agreements on their usage, with vocabulary services federated between them.

  • Additionally, Data Exchange_old states that specific protocols for data exchange needs to be available when connecting data spaces. The governance of the data spaces will define what are the accepted protocols for the data exchange between the federated data spaces and how to make it available to the different participants. There should be a list of accepted data exchange protocols and its versions available at the start of the technical federation of data space independently if this is created by a direct connection or by means of an intermediary entity. Eventually a specific data model for the data exchange protocols could be created to speed up the negotiation of the data transmission between data spaces.

  • It is also important to enable the interchange of provenance information generated in different systems and under different contexts. The use of W3C PROV-O vocabulary introduced in Provenance & Traceability supports this aspect.

  • The use of a general standard as W3C DCAT to generate metadata descriptions of data, services and offerings entails a common understanding of such descriptions from participants coming from different data spaces , as it is specified in Data, Services, and Offerings Descriptions .

  • The building block Publication and Discovery presents different scenarios to publish centralized or decentralized catalogues. In both cases, the federation of catalogues could be considered, but this aspect will be covered in the next version of this building block

  • Value creation services, as presented in Value creation services, depend very much on the specificities of each data space, its own objectives and uses. However, following the guidelines included in this building block, regarding the proposed taxonomy to classify services and DCAT (or future extensions) to describe them, can facilitate their use in cross-data space use cases.

 

Finally, on top of the standards included in the specific building blocks, it is worth considering the ISO/IEC 19941:2017 series (https://www.iso.org/standard/66639.html ) on “Information technology — Cloud computing — Interoperability and portability”, given their relevance for addressing interoperability and portability, and that can provide good guidance to the governance authorities to enable interoperable data spaces.

We recommend to follow the standards, rules and guidelines introduced in the Building on Top of Foundational Standards and in the Technical Building Blocks.

6. Legal aspects of collaborating data spaces

6.1 Regulatory compliance of collaborating data spaces

6.1.1 Legal interoperability by design: enablers of cross-data space interoperability

Similar rules within data spaces, or measures to address specific legal requirements, can have a positive impact on interoperability between different data spaces. For this reason, smooth collaboration between data spaces requires not only a careful investigation of the applicability of the laws, but also implementation of similar measures to facilitate the compliance (for instance, using Data Privacy Vocabulary can help to identify relevant regulatory requirements and related requirements). Despite having discretion on how to address some of the compliance requirements, this approach enables more seamless collaboration between data spaces on various levels.

6.1.2 Legal requirements for cross-data space interoperability

In order to achieve a digital single market, regulations may impose a number of technical or organisational requirements to ensure interoperability - both ‘within’ and ‘between’ data spaces. At the moment, there are two EU legal frameworks explicitly addressing these issues - the Data Act and recently adopted European Health Data Space Regulation (EHDS).

Article 33 of the Data Act lays down essential requirements regarding interoperability of data, of data sharing mechanisms and services, as well as of Common European Data Spaces. As the requirements apply to participants of Common European Data Spaces, offering data or data services to other participants, these requirements might be of relevance for facilitating smooth cooperation between different data spaces. However, these requirements can have a generic nature or concern specific sectors, and shall take fully into account the interrelation with requirements arising from other Union or national law.

Chapter IV of the EHDS establishes legal, technical, and organisational frameworks for the secondary use of health-related data. While primarily focused on regulating data sharing to enhance healthcare within the Union, the EHDS Regulation extends its influence beyond the health sector. It is poised to significantly shape other Common European Data Spaces across multiple dimensions, both directly and indirectly.

In the EHDS regulation, the “direct” interoperability requirements concern the planned implementing acts to be adopted by the European Commission. These implementing acts lay down the common specifications for the interoperability and architecture concerning not only the HealthData@EU but also other Common European Data Spaces relevant for health (such as environmental or agricultural data spaces).

More information about navigating relevant legal provisions and requirements for data spaces can be found in the Regulatory Compliance building block.

6.2 Agreements between data spaces

The collaborating data spaces might achieve interoperability by agreeing to common taxonomies (e.g., by providing harmonised definitions in the various Agreements constituting the Contractual Framework), procedures (e.g., dispute resolution mechanisms, onboarding, offboarding), or internal rules (e.g., using common General Terms & Conditions to the extent that similarities across data spaces exist). Using common resources when designing the contractual framework of a data space is also conductive to interoperability, for example the SITRA Rulebook for a Fair Data Economy or the DSSC Blueprint.

Collaboration between data spaces can be achieved both by agreeing to common standards and more formal - contractually binding - agreements. These standards could be represented by Code of Practices, to which parties may decide to agree and commit to comply, whether sectorial or not, or to refer to common external resources for the interpretation of the legal terms of the various contracts of the Contractual Framework (e.g., ALI-ELI Principles for a Data Economy - Data Transactions and Data Rights).

While these are informal mechanisms to produce legal interoperability, they would normally need to find at least indirect expression in the Contractual Framework.

A different approach - although coming with a higher level of transaction costs and reduced flexibility - is to develop explicit agreements between data space initiatives. This would require to create a higher level of governance - rules regulating the conduct of the parties - not only within an individual data space but also between different data spaces, and translate these rules in legally enforceable agreements. The goal should be to create creating common elements - or better, common obligations and rights - across different data spaces. This could cover essentially any aspect currently part of the Contractual Framework - from data sharing agreements to general terms & conditions. An example would be to use or establish a limited set of modular terms and conditions across different data spaces on the basis of which data space participants can exchange data. In other words, standardise the data licences used to share data.

Although a data space may decide to draft its own agreements, an effective way to obtain the same result is to agree (which can be in a form of a legal agreement) on the common elements, such as standards and licences, to be used by relying directly on existing standardised and commonly used licences (e.g., Data License Picker). When doing this, it is nonetheless recommended that an assessment is carried out on the legal status of the data being shared. For example, Creative Commons licences assume that the data are protected by copyright. If the data contains personal data, then a different licence may be necessary. It should be noted that a higher level of contractual integration will be more difficult to achieve the more different the contexts in which the data spaces operate (e.g., different sectors or countries). Interventions should thus be proportionate to the needs of the data spaces. Despite these limitations, standardised licences are one of the most effective way to achieve interoperability, especially if these licences benefits generally from a high level of adoption across different data spaces.

The first step towards legal interoperability is screening the laws and regulations to identify the barriers to legal interoperability. A good starting point is the Regulatory Compliance building block.

7. Future work

7.1 Federation of data spaces: a multi-faceted term

The data space community sometimes uses the term ‘federations of data spaces’. This is a topic we aim to explore further in upcoming versions of this blueprint. It can have several meanings. From a technical perspective, we list a few illustrative examples (non-exhaustive):

  • A single data space can be considered as a federation of its participants' systems.

  • Federation can refer to a federation of different use cases' participants' systems.

  • Federation can refer to a federation of various domains, countries or segments' participants' systems.

 

→ From a technical perspective, a federation is enabled by joint services (federation and value creation) of the federated systems, and participant agent services that enable the federated systems to join a federation.

From a governance perspective, we talk of sovereign parties that agree on common rules for collaboration, typically set in a governance framework.

→ From a governance perspective, a federation is governed based on rules that are jointly agreed by the federated entities.

When thinking of a federation, a key question to answer is “federation of what“?

A “federation of data spaces” is a data space that enables seamless data transactions between the participants of multiple data spaces based on agreed common rules, typically set in a governance framework.

Explanatory text.

  1. The definition of a federation of data spaces is evolving in the data space community.

  2. A federation of data spaces is a data space with its own governance framework, enabled by a set of shared services (federation and value creation) of the federated systems, and participant agent services that enable participants to join multiple data spaces with a single onboarding step.

7.2 The role of service providers

Service providers typically aim to serve multiple data spaces, by providing participant agents, federation services and value creation services. Through the standards we recommend in the blueprint, there is increasingly an economy of scale for such providers. The Data Governance Act provides an ‘EU Trusted Data Intermediation Service Provider' label, allowing providers to showcase that they meet the requirements stated in this act.

In this way, service providers can help the scaling of data spaces to a new level. For instance, by allowing organisations with a single ‘connector' (i.e. a participant agent service) to connect to multiple data spaces. Or by connecting participants from different business contexts to a single federation service.

We aim to continue to explore the role of service providers in achieving cross-data space interoperability. If you are a provider of such services: feel free to reach out and work with us on this topic.

7.3 Possible governance aspects

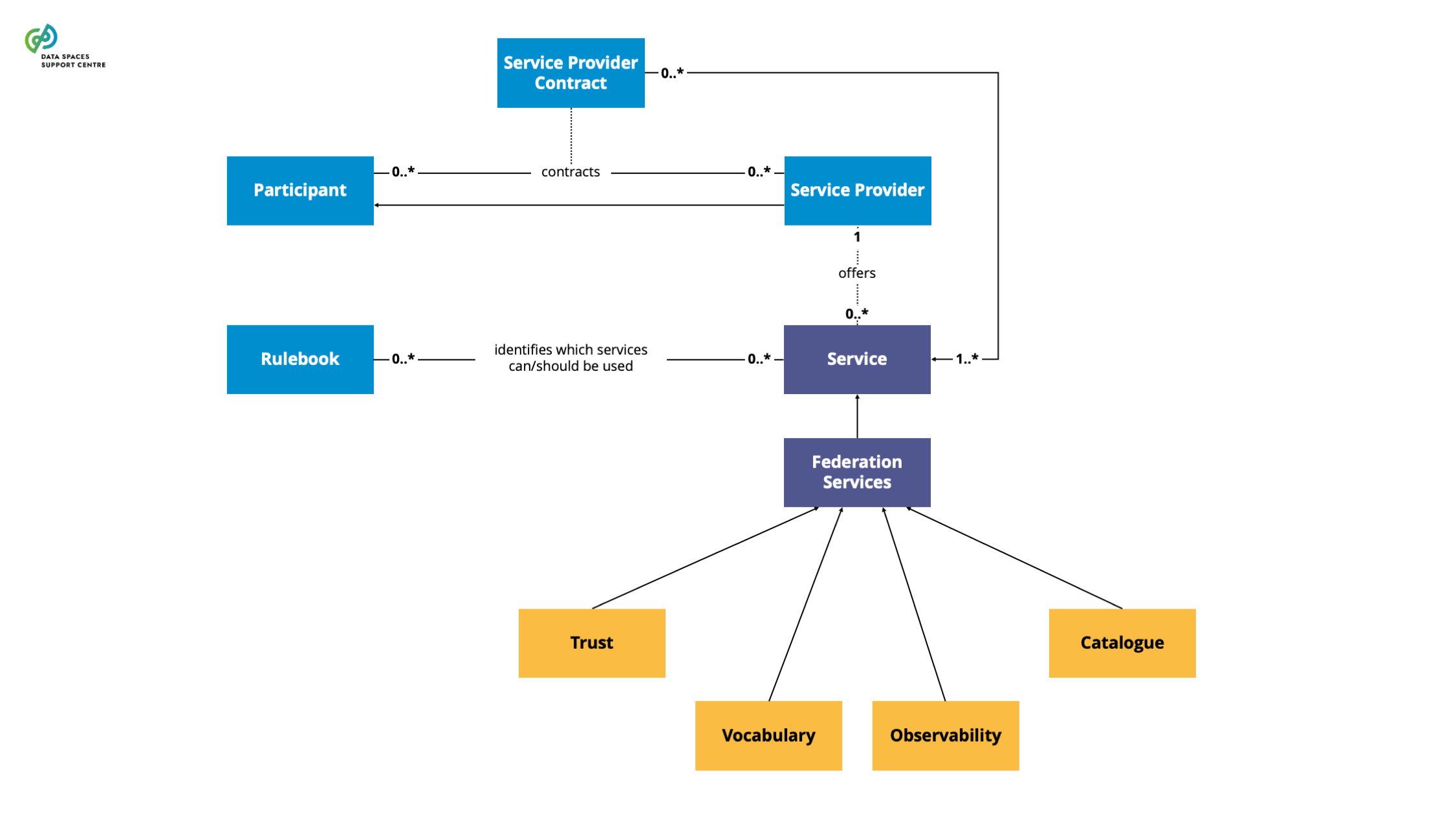
A key question is whether there is a need to set up a governance authority of the federation of data spaces that develops, maintains and enforces the common rules on how you and some other data space(s) collaborate together.

While developing a governance framework of the federation of data spaces, there is a need to decide what decisions to make at the federation of data spaces level, and which ones are left for the federated data spaces to decide on.

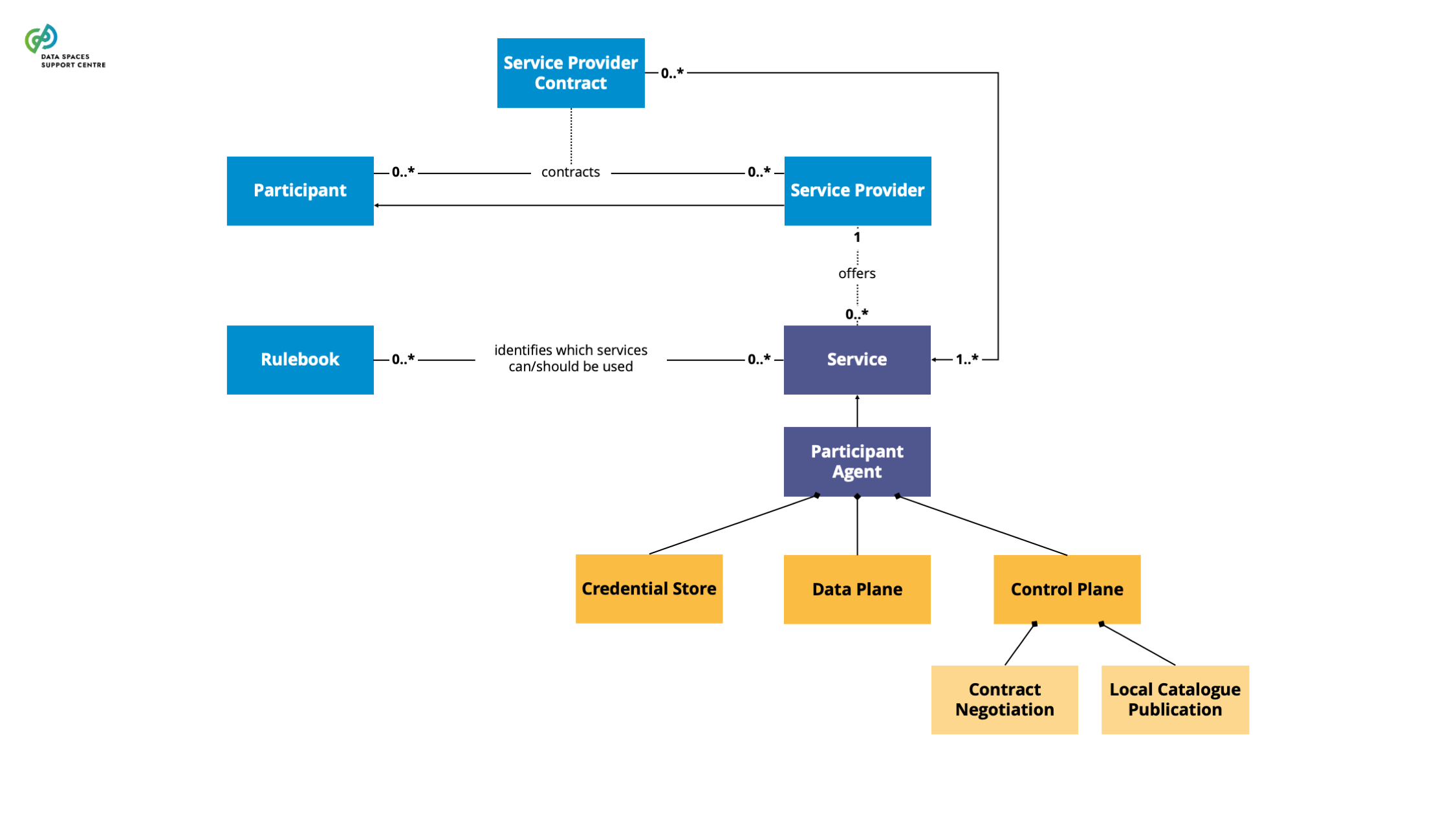
One option is that the federation of data spaces gives sovereignty to specific participants to set up their own governance framework, where they can specify their “local“ rules that are compliant with the common rules set in the common governance framework of the federation of data spaces. The common governance framework can set general rules for the federated data spaces that are contextualized or extended by the federated data spaces. For example, the governance framework of the federation of data spaces can set a minimum set of supported standards by all federated data spaces, while (some of) the federated data spaces can decide to extend this list of standards with some standards specific to their own needs. In this example, the association between the governance framework of the federated data spaces and the Federation of Data Spaces is inheritance, as visualized in Figure 3.

image-20260123-155947.png

Work with us on this topic!
The concept of federation is still evolving in the data space community. When thinking of a federation of data spaces, we suggest thinking through the following key questions:

  • Who develops, maintains and enforces the common rules between the data spaces?

  • What rules have to be decided at the federation of data spaces level, and which ones require flexibility and decision-making at the federated data spaces level?

  • What services will be provided at the federation of data spaces level, and which ones should be provided at the federated data spaces level?

  • What are the processes and mechanisms for modifying the rules for collaboration between the data spaces?

8. Conclusions

This page aims to emphasize the importance of interoperability - within and across data spaces. There is no single way to achieve this goal. We listed a couple of options, each of them having their own advantages and disadvantages. These options are not exclusive and can be used in combination, tailored to the specific needs and objectives of the data spaces.

The ideas on this page aim to contribute to the discussion within the community to build interoperable data spaces - a goal that can be achieved only together.

Following the interoperability-by-design principle, and the guidelines and recommendations in the DSSC assets is a key enabler of interoperability.

Our assets are still evolving - we appreciate your input:

 

The DSSC as Part of the European Strategy for Data

The European strategy for data aims to create a single market for data that will ensure Europe’s global competitiveness and data sovereignty. Common European Data Spaces will ensure that more data becomes available for use in the economy and society while keeping companies and individuals generating the data in control. Data is an essential resource for economic growth, competitiveness, innovation, job creation, and societal progress in general.

Through the Digital Europe Programme, the European Commission invests in Common European Data Spaces across strategic economic sectors and domains. This blueprint targets emerging data spaces, supporting development throughout different phases of the development cycle. These data spaces stand to benefit from a growing community of experts developing new data-sharing technologies, standards, legal and governance frameworks, and innovative business models.

Blueprint as Part of the Asset-Based Approach

The DSSC has adopted an asset-based approach to deliver user value. To better comprehend the assets within the DSSC and provide a clear understanding of them internally and externally, the asset model depicts the relationship between these assets (Figure 1). Some assets are part of the Data Spaces Blueprint and range from introductory information to in-depth knowledge about standards. Below the figure, some of the assets within the Data Spaces Blueprint are described in more detail.

Intro4.png

Timeline of the Data Spaces Blueprint

The Data Spaces Blueprint is a product of the Data Spaces Support Centre, which started in October 2022. It has continuously evolved in the years after and every iteration included the latest state-of-the-art developments in the field of data spaces.

The first version of the Data Spaces Blueprint, 0.5, was released in September 2023. This was a preliminary version, which the DSSC used for further discussion with the community. Version 1.0 of the Data Spaces Blueprint was released in March 2024. Version, 1.5, has been released in September 2024, Version 2.0 was released in March 2025. This version, Blueprint Version 3.0 is the concluding version of the DSSC project.

We Value Your Feedback

Building the Data Spaces Blueprint is only possible in collaboration with you! Data spaces have now arrived in an exciting and dynamic environment. Numerous data spaces are being set up in various domains, (open-source) technologies are continuously being developed, and regulations and innovations are evolving rapidly, resulting in a dynamically changing state of the art. Therefore, we are collaborating with a broad network of stakeholders, a community of practice, and experts to continuously update the Data Spaces Blueprint to include the latest developments.

We would also love to hear your feedback. Is anything unclear? Did you find a mistake? Are we missing an important topic? Please let us know! You can contact us via our website.

Data Spaces Building Block requirements

Learn about methodology that brought us to the identification of Blueprint building blocks. Find identified requirements, process towards building block, standards landscape. The requirements we have collected so far, are collected in Deliverable 4.1 of the DSSC, accessible via this link: Methodology for the identification of the Blueprint building blocks

Authors and Contributors of Blueprint V3.0

  • Alberto Abella (FIWARE)

  • Arjan Stoter (TNO)

  • Bert Verdonck (LNDS)

  • Claire Stolwijk (TNO)

  • Daham Mustafa (Fraunhofer)

  • Daniel Alonso (BDVA)

  • David Regeczi (TNO)

  • Frank Berkers (TNO)

  • Frank Drijfhout (TNO)

  • Gabriella Laatikainen (VTT)

  • Geert Lamerichs (TNO)

  • Giuditta del Buono (Gaia-X)

  • Heidi Korhonen (VTT)

  • Kai Kuikkaniemi (MyData)

  • Jelte Bootsma (TNO)

  • Mario Holesch (IDSA)

  • Marta Musidlowska (KUL)

  • Matteo Frigeri (KUL)

  • Matthijs Punter (TNO)

  • Michiel Stornebrink (TNO)
  • Mirjam Huis in 't Veld (TNO)

  • Natalie Bertels (KUL)

  • Niklas Schulte (Fraunhofer)

  • Olga Batura (TNO)

  • Rafiqul Hague (Insight)

  • Viivi Lähteenoja (MyData)

Architecture Board

  • Bert Verdonck (LNDS)

  • Chandra Challagonda (FIWARE)

  • Christoph Strnadl (Gaia-X)

  • Claire Stolwijk (TNO)

  • Daniel Alonso (BDVA)

  • Frank Drijfhout (TNO)

  • Heidi Korhonen (VTT)

  • Kai Kuikkaniemi (MyData)

  • Matthijs Punter (TNO)

  • Natalie Bertels (KUL)

  • Sebastian Steinbuss (IDSA)

  • Tobias Moritz Guggenberger (Fraunhofer)

 

Intro - Key Concepts of Data Spaces
Personal data and natural persons in data space design and operation
Cross-data space interoperability considerations in data space design and operation
Blueprint in the broader context
Blueprint V3.0 Contributors
Business and Organisational Building Blocks

1. Introduction

The Business and Organisational Building Blocks help data space initiatives and their participants to build (financially) sustainable, compliant, and value-driven systems. Business and organisational capabilities are organised across three key pillars: Business, Governance, and Legal (see Section 2) and four levers: Ecosystem, Data space, Use case and participant (see Section 3).


2. Overview of the pillars

These pillars shape the functionalities available to participants, guiding developers in creating robust data spaces and enabling users to effectively leverage the offerings within them (see Figure 1). The pillars are composed of 8 Business and Organisational building blocks that are explained in the sections 2.1-2.3.

image-20260122-150710.png

2.1 Business Building Blocks

The Business Building Blocks are critical to ensure the market value of the data space. They are the starting point for stakeholders interested in developing a business plan for their data space. These building blocks help data space initiatives to optimise resources and design for value creation. They also help businesses sell their products and services. At the heart of these building blocks is the relationship between the data products and services available, their use by stakeholders and users, and the integration into a financially sustainable business model. This includes understanding the data space offerings, the packaging for use cases, and the role of intermediaries and operators who navigate regulatory requirements to add value.

  • The Business Model building block provides insight on how to construct the business model of the data space. The building block also indicates how a business model for a data space built by a public sector differ from one built by a private sector.

  • The Use Case Development building block shows how to identify, refine, implement and improve a use case.

  • The Data Space Offerings building block provides an understanding of the offerings from a business perspective and provides a strategy to develop and maintain them.

  • The Intermediaries and Operators building block explains the consequences of using a single operator model versus multiple data space intermediaries. It also indicates how a governance authority can determine whether an intermediary or operator model works best. The building block also covers key regulatory questions that might influence the choice around an operator or intermediary model.

2.2 Governance Building Blocks

Governance is essential to a data space as it ensures transparent decision-making, enforces data-sharing agreements, and maintains trust among participants. Strong governance frameworks also help to manage compliance with EU regulations, making data transactions secure and legally sound.

  • The Organisational Form and Governance Authority building block provides options for organisational forms of a data space, the type of legal entity the data space may have and aspects to be considered when establishing the governance framework. The building block also provides insights in the data space governance authority functions, such as setting the rules of a data space, defining the governance framework, ensuring compliance, and resolving conflicts, thereby fostering trust and data quality.

  • The Participation Management building block aims to identify participants of the data space and their rights and obligations. It provides insights on participant onboarding and offboarding, emphasising the risks associated with poorly managed participation, including data governance challenges and reduced collaboration. The building block highlights the need for clear rules, inclusive governance, and regulatory compliance.

2.3 Legal Building Blocks

Aligning the design of a data space with the rules and norms set out in the legislation is essential for ensuring trust, compliance, and smooth operations within a data space. The legislation sets out the rights and responsibilities of participants, sets the framework for the introduction of new rights and responsibilities (i.e., contractually), and determine the rules governing data-sharing. EU Data legislation incorporates important values to be reflected in data spaces, such as data sovereignty, legal interoperability, and is informed by the imperative to remove barriers across borders and has the effect of reducing transaction costs by harmonising the rules governing data spaces. The legal building blocks provide an introduction and guidance to the most relevant legislative frameworks, including governing contractual relationships and efforts at providing standard and modular contractual clauses for data sharing. This helps to ensure your data space adheres to relevant legal frameworks throughout its lifecycle.

  • The Regulatory Compliance building block indicates how to ensure compliance within the data space and outlines actions to be undertaken by data space participants or potential policies that the governance authority shall consider. The building block is focusing on legal triggers, i.e. elements, criteria or events that have occurred in a particular context of a data space and signals that a specific legal framework must or should be applied.

  • The Contractual Framework building block provides an overview of contracts that are essential for a data space, categorizing agreements according to their objects e.g.: institutional agreements, data sharing agreements, and service agreements. For each category of agreements, it highlights horizontal issues that are likely to emerge or to take into account common regulations to all sectors (e.g., the requirement of fairness in data contracts).

These legal building blocks provide a basic approach to organizing compliance within a data space, regardless of its specific characteristics. Regulatory and contractual requirements vary across sectors and depend on business, governance, and technical decisions. Consequently, these blocks are not intended to provide exhaustive detail or all-encompassing templates. They do, however, provide references to relevant resources and further reading and offer some initial guidance on navigating the legal landscape for data spaces.

 


1. Summary

The business model building block is composed of the following elements:

Element

Description

The value proposition

To develop a viable business model, you need to differentiate a data space from other data-sharing platforms or even peer-to-peer data sharing. While each data space will have a unique proposition, they likely share three commonalities:

  1. They provide efficiency gains

  2. They improve interoperability

  3. They increase sovereignty and control

A business model template

The value proposition is only one element of the business model, which needs to address questions around use cases, customers, providers, and governance. A business model template can be a useful tool to structure discussion and thoughts around the specifics of the business model.

A revenue model

The revenue model describes how to monetise the value created through data sharing, access, and services. It specifies who pays whom, for what type of data or service (e.g. access, usage, value-added processing), and under which conditions. These revenues can come from both the public and private sector.

A growth pathway

As data spaces grow, their business models also evolve. The business model of the data space should be monitored, reviewed, and adapted regularly to maximise its potential for growth and sustainable expansion.

1.1. Questions that will be answered

  • How is the business model of a data space distinct from a data-sharing platform?

  • What are some of the unique selling points for a data space that help differentiate it from other ways of sharing data, which become key to the business model?

  • What are some potential revenue models for the data space?

  • What templates can you use to construct the business model for the data space?


2. Purpose of the building block

Whether a data space is funded publicly or privately or whether it has a for-profit or not-for-profit orientation, it must have a business model that speaks to its long-term financial sustainability. The business model of a data space, however, is different from data-sharing platforms. Unlike traditional business models that underlie these platforms, a data space requires collaboration between multiple actors, balancing economic viability, governance, and trust.

This building block provides a structured approach to designing and evolving business models that ensure long-term success.


3. Elements of a business model and their key functions

3.1. What are the unique elements?

Data spaces share characteristics with data-sharing platforms, but what makes them unique is that they are not controlled by a single organisation. Also, data resides with the data owners themselves. Platforms accumulate data products and services to share between providers and recipients. But with a data space, it provides the connectors and services, but never takes control of the data itself.

Given that no one organisation controls a data space, developing the business model for a data space is also a collective exercise between its founding members, who form a governance authority. This makes strategic decision-making around business elements such as scope and pricing more complex and prone to compromise that could jeopardise the long-term viability of the data space. Having a cohesive governance authority with aligned interests is essential.


3.2. The value proposition

The value proposition of a data space differs from the value proposition of data sharing, and a key element to building a business model for a data space is to understand how it differs from other data-sharing platforms or even peer-to-peer data sharing. And as such, data spaces create value in three ways:

  • Efficiency gains: Reduce economic transaction costs by standardising interfaces and lowering integration efforts, especially across sectors and ecosystems.

  • Improved collaboration: Facilitate collaboration between data providers and consumers, which can improve interoperability.

  • Sovereignty & control: Ensure data owners maintain control over access and usage conditions, enhancing trust. This includes avoiding lock-in.

3.2.1. Efficiency gains

At their core, data spaces facilitate data sharing. But they also provide other benefits. They can support the development of applications, providing generic, reusable components and innovation-supporting services. Data spaces save developers time because they no longer need to develop specific interfaces for specific data sets. Data spaces provide standardised interfaces and connectors that make reusing data easier and less expensive. Furthermore, if sufficient data sources are connected, a data space can help reduce search costs.

If conditions of data usage are pre-specified and participants are verified, a data space can also help to reduce costs associated with bargaining and contracting. Trust is typically enhanced among organisations that are part of the same ‘club’, and collective action and representation can also be established within data space initiatives.

3.2.2. Improved collaboration

A governance authority coordinates the availability of data space offerings, federation and participant agent services, and value-creation services either in-house (as in the case of Djustconnect on the examples page); outsourced to data space intermediaries; or via a decentralised approach. They ensure that all of the necessary components of a data space are available and viable.

3.2.3. Sovereignty & control

Data spaces provide connectors, and do not centralise data on their own servers. Data is never copied from one location to another. In this sense, a data space allows data holders to fully control who gets access to data and under what conditions. Depending on how the governance is designed, data owners can even control or influence the decision-making process of the data space. This relates to the collective qualities of safety, security, and sovereignty.


3.3. Building out the business model

Figure 1 illustrates a template to support the development of an initial business model. Due to its collaborative nature, the business model template assists in defining who does what. It reflects participants, service providers, and members of the governance authority, as well as partners. (Please see this page for an introduction to business model innovation processes.) The numbering represents a suggested order in which the canvas can be filled.

image-20260122-150858.png

While the template is straightforward, the assumptions that go into filling it out can be complex. Materials from other parts of this blueprint can help to develop a robust canvas around which the business model can be built. This would include:

Questions to consider

Building block

What are the promising ideas on which the data space will be built?

Use case development

What data is available and what services can make that data more useful and attractive?

Data space offerings

In which context and with whom is the data space being explored?

Organisational form and governance authority

Are there existing networks in which stakeholders already interact and by what rules are they already engaging with each other?

Participation management

What are the relevant legislation and developments in the domain for the data space?

Regulatory compliance

Other questions to consider, which are outside of the scope of this blueprint, would include:

  • Is there existing digital infrastructure on which the data space can draw?

  • What is the maturity level of the organisations involved?

  • Where is financing for the data space, both in its development and operational phases, coming from?

3.3.1 Elements of the business model template for data spaces

The following table describes the elements of the business model design template. In separate pages, we illustrate the elements of the data space business model alongside SCSN and Djustconnect.

Element of template

Description

1

Principles, Scope, Objectives

What is the thematic scope of the data space? What are its objectives, growth aspirations, and profit goals?

These largely determine the types of use cases and participants to engage with, as well as the effort required to promote one side or the other.

2

Use Cases, Data Providers and Data Users

Which use cases are currently in scope, and which will be in the future? This operationalisation of the thematic scope aids in clarifying the data space's position and overall appeal. See Use Case Development.

Who are the data providers and data recipients in these use cases?

3

Services and Providers

Which services does the data space have and which to offer? And who is providing them? We distinguish federation services, participant agent services and value creation services (See services).

These services form part of the value proposition for use cases, data providers, and recipients. They can be supplied on behalf of the data space (i.e., the data space purchases services or hired personnel delivers them), or they can be provided by third parties. The governance authority may determine the number of service providers and the criteria they must meet.

The different services may require different value propositions and revenue models.

4a

Governance Authority Bodies and Members

Who are the participants in the representative assembly of the governance authority? Who is eligible to join? What criteria should they meet? In certain cases, the composition of the governance authority is prescribed by law; in others, the initiative can establish procedures.

Who are the participants in the execution body of the governance authority? Who is eligible to join? What criteria should they meet?

How does the data space ensure that the individuals comprising the governance authority continue to fulfil their responsibilities? In some instances, the composition of the governance authority is prescribed by law; in other cases, the initiative may establish procedures.

4b

Stakeholders

Does the data space initiative need support from additional organizations, such as industry associations, governmental agencies, or non-governmental organizations?

IT providers and other partners: Does the data space initiative procure services from parties that are not considered data space participants? What are their principles, and how dependent is the data space upon them?

5

People, Resources and Activities

What staff, resources, and activities are deployed by the data space to maintain operations?

Cost model: What operational costs does the data space incur?

The main cost factors include development costs, operational costs for data space enabling services, and costs related to the governance of the data space. For the data space to sustain itself, the revenue model must cover all expenses. What costs are associated with data space operations, and how are these costs managed?

The revenues and costs must align with the data space's profit and growth strategies.

6a

Value Proposition to Service Providers

What does the data space offer to service providers? Services are part of the value proposition to attract use cases, but these service providers must also be drawn to the data space to deliver their services. Access to a large user base (e.g., data space participants) can be an attractor.

6b

Value Proposition to Use Cases, Data Providers and Data Recipients

How does the data space aim to help identify, attract, onboard, and develop use cases? This includes value propositions for both data providers and data recipients.

Enabling services and value-added services are also of value to use cases.

6c

Revenue and Pricing (for Use Cases, Data Providers, Data Recipients)

How does the data space initiative generate revenue from use cases (and associated data providers and recipients), and what pricing strategy is used?

How is this related to the different sides of the business model, such as use cases, data providers, data recipients, added value, and enabling service providers? How does it evolve over time (e.g., employing subsidies to establish network effects)?

The income from the data space may originate from multiple sources, including public funding (project-based or ongoing subsidies) and participant fees (e.g., subscriptions, memberships, or transaction fees). The data space might also have additional external revenue and funding sources. The revenue model combines the different revenue mechanisms upon which the data space depends. What is the set of revenue models that covers the costs?

6d

Revenue and Pricing (to Service Providers)

How does the data space initiative build revenue from service providers, and what pricing strategy is used?

7

Network Effects

How does the data space aim to establish critical mass in use cases, data providers, data participants, and service providers?

How does the data space aim to establish same-side and cross-side network effects? Same-side network effects arise when the presence of, for example, use cases attracts more use cases. Cross-side network effects occur when, for example, the availability of a set of value-added services attracts additional use cases or participants.

We distinguish the following:

  1. How does the presence of use cases (and associated data providers and data recipients) attract other use cases?

  2. How does the presence of use cases attract service providers?

  3. How does the presence of service providers attract use cases?

  4. How does the presence of service providers attract other service providers?

Establishing critical mass and network effects can be guided by temporary pricing and other incentives. For instance, in the early stages, value-added services might receive a 'sign-fee' (subsidy) to enhance their attractiveness for use cases, whereas later on, these services may be required to pay for participation.

8

Dynamic Capabilities

Monitoring: How does the data space keep track of necessary changes in the business model? Developments within the data space environment should be followed to determine whether changes in the business model are needed.

Business Model Innovation Process: How does the data space identify the need to change its business model, redesign it, and implement these desired changes?

Governance: How is the data space governed? While this aspect is quite broad, it may be sufficient to indicate the desired legal form and governance bodies.

The design of a business model should be supported by the ability to recognise the need for a new business model (or adaptation) and to agree upon and operationalise it.


3.4. The revenue model

While the business model canvas will help to shape the scope of the data space and points to where value is generated, it does not specifically address where revenues will come from to cover the costs or generate profits for the data space. Revenue, and the term 'business model', is sometimes interpreted as a concept exclusive to for-profit organisations. However, any data space must understand its income, revenue, and cost structure.

Not-for-profit endeavours, for example, may charge for services and accumulate funds to finance innovations, such as developing a standard for semantic interoperability, a dashboard to monitor activity in the data space, a marketing campaign, or a support line to help organisations participate. Such innovations require investment and benefit data space participants.

The table below provides a list of possible revenue models, including when it is best to use the model and what risks is presents. These revenue models are not exclusive and, in some cases, can be mixed an matched. In cases where a freemium option is possible, this has been indicated, including the type of limitation (e.g., transaction limits, usage quotas).

Revenue category

Specific model

What is paid for

Best used when

Risk

Freemium option

Membership & access

Basic subscription fees, tiered by organisation size and role

Right to join and participate in the data space

Stable governance authority with clear coordination value

May discourage high-value contributors if subscription fees are set too high

Yes (free tier for small organizations or trial periods)

Accreditation or certification fees

Compliance and trust labels

Operating in regulated or high-trust environments

Limited revenue potential due to one-time or infrequent payments

No

Premium ecosystem access

Access to curated networks of service providers, advanced tools, and matchmaking services

Large data space with diverse, high-quality participant network

Requires significant scale to be viable

Yes (basic access free, premium features paid)

Usage-based

Transaction fees

Each data exchange or contract executed

Mature data space with high levels of active exchange activity

May discourage early-stage experimentation and adoption

Yes (limited free transactions)

Volume-based fees

Data volume transferred, frequency of exchanges, or connection time

Recovering operational costs of infrastructure

Pricing may not reflect actual business value created

Yes (free usage quotas)

Value-based

Commission-based pricing

Outcomes achieved or risks mitigated through data use

Clear value can be attributed to specific data exchanges

Complex to measure and enforce value attribution

No

Revenue sharing

Percentage of downstream revenue generated

Commercial ecosystems with monetizable outputs

Difficult to track data usage and collect payments downstream

No

Service-layer

Onboarding and integration fees

Technical setup, legal agreements, and data structure alignment

Early phases of data space development or low-trust environments

Not scalable as primary revenue source long-term

Yes (basic onboarding free, complex integrations paid)

Managed services

Quality assurance, Service Level Agreements (SLAs), identity management, and trust services

Participants lack internal operational capacity

May undermine perceived neutrality of the data space

Yes (self-service free, managed options paid)

Governance & institutional

Arbitration & rule services

Dispute resolution and rule interpretation

Contested environments or heavily regulated sectors

Revenue is unpredictable and difficult to sustain profitably

No

Standard stewardship

Maintaining data formats and exchange standards

Fragmented or rapidly evolving technical domains

May be perceived as a "tax" if value is not clearly communicated

No

Public funding

Operational government funding

Continuous operation of public data infrastructure

Public-good or regulatory mandated domains

Creates political and budgetary dependency

n/a

Procurement contracts

Service provision against Key Performance Indicators (KPIs)

Clear service requirements can be defined

Risk of vendor lock-in

n/a

Programme-based funding

Delivery of defined public outcomes

Multi-year policy initiatives with stable objectives

Limited flexibility to adapt scope

n/a

Compliance driven

Regulatory mandate funding

Industry-funded infrastructure to meet government compliance requirements

Compliance-heavy sectors where regulation mandates data sharing or reporting (e.g., finance, healthcare, environmental)

Risk of minimum-viable approach; potential pushback on costs; over-specification of requirements

No

These can be used not only to generate direct revenue to sustain data space operations but also to fund another side of the business model that is not gaining sufficient adoption. Pricing will change over time, as it is used to stimulate adoption on one side over the other. Furthermore, freemium models are frequently used to build a large user base.


3.5. Evolving the business model

As data spaces grow, their business models also evolve. The business model of the data space should be monitored, reviewed, and adapted regularly to maximise its potential for growth and sustainable expansion. It is important to leverage the strengths and synergies of the existing and potential data space participants to identify growth opportunities while addressing potential challenges and ensuring long-term viability. For instance, it may occasionally be necessary to identify and develop use cases, potentially involving the subsidisation of fees; conversely, at other times, it may be essential to attract service providers with specific capabilities that add value to these use cases. The dynamics of pricing and conditions, alongside balancing supply and demand, are pivotal to successful business models.

3.5.1. A sample development pathway from SCSN

The SCSN case is an example here. Part of the operation of the SCSN data space is provided as a service by a commercial digital service provider to the SCSN foundation. However, it did not start out that way. The following development stages can be identified:

  • Initial Context: Several proprietary service providers facilitated interconnectivity between ERP systems, assisting specific OEMs with their supply chain coordination (e.g., invoicing and production planning) and compelling suppliers to connect to multiple platforms.

  • Feasibility Research: A research project was conducted to demonstrate the feasibility of creating open interoperability among these platforms.

  • Standard Establishment: Open interoperability standards were developed, replacing some proprietary functionalities to foster inclusivity.

  • Governance Formation: A governing body was created to oversee the data space, leveraging the existing organisation of manufacturing entities. The provision of federation services was transferred from a research institute to an external IT service provider.

  • Platform User Benefits: Service platforms adopted standardised features, allowing users to connect with a broader range of supply-chain participants.

  • Current Challenges: To enhance the data space's overall value, efforts now focus on increasing interactions and expanding use cases.

SCSN can essentially be seen as a privately driven initiative. Private service providers were convinced that interoperability could enhance value for supply chains. By focusing on interoperability at foundational levels while also addressing specific user benefits, the proprietary service providers balanced collective value with the potential for individual value capture.

3.5.2. A sample development pathway from DjustConnect

In a context with a large unlocked potential for data-driven applications, such as digital farming, having a semantically interoperable collection of data sources is essential for development and testing. A component of the growth involves attracting app developers who can experiment with various useful data combinations. DjustConnect serves as a noteworthy example here. DjustConnect currently manages the data space in-house through one of the founding organisations.

The development of JoinData, a data-sharing initiative for agricultural applications, followed a different development pathway. This initiative began as Smart Dairy Farming and adhered to data space principles by placing the farmer in control of data sharing while establishing interoperability and data sharing. This initiative later served as a model for the DJustConnect initiative, which was originally established by the same actors.

  • Proof of Concept: Initial technology-driven project demonstrating the fusion of on-farm data and sensors for precision farming.

  • Vision Development: Research organisations and dairy cooperatives collaborated to define a vision for efficient, farmer-controlled data sharing to enable sustainable dairy farming.

  • Dual Strategy Implementation: Focused on connecting existing data sources (supply) while conducting R&D projects to develop demand-driven applications.

  • Revenue Model Establishment: Introduced a fixed fee per farmer, initially paid by cooperatives, with a core value proposition of managing data-sharing authorisations.

  • Governance Evolution: Transitioned from a foundation to a cooperative structure, expanding the scope beyond dairy farming to general agriculture.

  • Refinement and Expansion: Shifted focus from novel applications to authorisation management for existing services, with key applications in tax, accountancy, and legal compliance.


4. Co-creation questions

In the previous section, we highlighted a few key strategic considerations. Here, we highlight a few that affect the development pathway.

Theme and scope of the data space

  • What is the data space’s thematic scope? (Step 1.1)

  • What are the objectives of the data space? (Step 1.2)

  • What are the data space’s growth ambitions? (Step 1.3)

  • What are the data space’s profit ambitions? (Step 1.4)

Use cases

  • How do these use cases contribute to the overarching goals and scope of the data space initiative? (Step 2.2)

  • How will the data space attract and expand its user base, data providers, and service offerings to achieve critical mass—where it reaches a sufficient scale to sustain itself and generate significant value? (Step 2.3)

  • Which use cases should the data space focus on first, and which are to be developed in the future? (Step 2.3)

  • What benefits do these use cases offer to these participants?

Service providers

  • What are the core services required within the data space, and how do they relate to the business models of the use cases and data space itself? (Step 3.1)

  • Which parties will provide which services? (Step 3.1)

Governance authority

  • What is the business model for the data space authority and its participants?

  • Which activities will the governance authority perform to run the data space?

  • What processes should the governance authority follow to fulfil its duties, and how should it be monitored and reviewed?

  • How does the data space identify the need to change its business model, redesign it, and implement these desired changes? (Step 2.3)

  • How will growth ambitions be realized? (Step 1.3)


5. Further reading

Documents and guidelines to implement the building blocks


6. Glossary

Term

Definition / Description

Business Model

A description of the way an organisation creates, delivers, and captures value. Such a description typically includes for whom value is created (customer) and what the value proposition is.

Typically, a tool called business model canvas is used to describe or design a business model, but alternatives that are more suitable for specific situations, such as data spaces, are available.

Collaborative Business Model

A description of the way multiple organizations collectively create, deliver and capture value. Typically, this level of value creation would not be achievable by a single organization.

A collaborative business model is better suited to express a value creation system consisting of multiple actors. Intangible values such as sovereignty, solidarity, and security cannot be expressed through a transactional approach (which is common in firm-centric business models) but require a system perspective.

Governance

A description of how a group of organizations (necessary for a data space) is managed, organised, and regulated by agreements and processes, as well as how the partners control and influence its evolution and performance over time.

Due to the collaborative nature of a data space business model, governance of affiliated and non-affiliated actors can be seen as strongly complementary to the business model and other building blocks.

Multi-Sided Business Model

A business model is said to be multi-sided if an organization serves different segments, and those segments also interact. An example is Airbnb, where apartments are offered to travellers. This is also referred to as a ‘platform business model’.

A data space differs in two important ways from a platform business model: In order to establish sovereignty and avoid undesired ‘winner-takes-all’ effects, control of the sharing of data essentially lies with the data owner and the infrastructure is distributed.

Value Proposition

A value proposition reflects the benefits for a segment of customers when adopting an offer.

Benefits are typically associated with so-called pains and gains and are, therefore, fundamentally linked to key customer processes. In the case of a data space, a lack of control by data owners (sovereignty) represents one potential pain; other pains include the inaccessibility of data and non-interoperable data sources, which drive up the costs of innovative data-driven applications.


Example 1: Smart Connected Supplier Network (SCSN)

Elements of Business Model Building Block

Smart Connected Supplier Network

Principles, Scope, Objectives (1)

Principles:

  • Sovereignty: self-determination of who will receive data

  • Safe exchange of data

  • Increased efficiency in supply chains

Scope:

  • Supply chain in the manufacturing industry

  • Invoice, order, product information data

Objectives:

  • 20% higher productivity of the supply chain by fast, safe, and interoperable exchange of information

  • Expand both horizontally and vertically in the value chain, initially on a European Scale

  • No profit ambitions for the SCSN foundation

Use Cases, Data Providers and Data Users (2)

One use case currently: Connecting ERP and other order systems to create efficient and robust supply chains. This leads to a reduction in administrative costs and a reduction in human error while sending and processing orders.

Interoperability is established through a jointly developed standard. According to its foundational documents, maintenance of this standard is the core task of the SCSN foundation.
Future use cases: price updates, stock information, and others.

Value Proposition to Use Cases, Data Providers and Data Recipients (5)

Choices for the development agenda are made in conjunction with service providers. (In the context of SCSN, the term service provider refers to the role of an intermediary that connects some of its customers to the SCSN network.) These service providers have discussions with their clients (the data space participants). There is, however, no formal power for service providers to vote on the type of use case that needs to be developed. 

Functionality for users of the proprietary platform of the service provider is typically more extensive than functionality related to users of interoperable platforms. This allows service providers to focus on specific niches and capture value while establishing interoperability with co-competing service providers.

Revenue and Pricing (for Use Cases, Data Providers, Data Recipients) (5b)

Use case participants pay fees to service providers, not directly to the data space. The participants usually already have a service contract with the service providers for use of their private platforms.

Services and Providers (3)

On behalf of the SCSN foundation, the executive body of the governance authority arranges for a broker service and identity provisioning (which is outsourced to KPN). This service provider also provides a vocabulary hub in which the data model is specified. 

Service providers provide services and platforms to parts of the supply chains.

Value Proposition to Service Providers (5)

Each service provider has their own client base that could be of value to the network. It is important to note that purely having a number of clients does not mean they are automatically connected to the SCSN data space. The service providers themselves add SCSN to their existing services. 

Revenue and Pricing (to Service Providers) (5b)

SCSN foundation gets a predetermined fixed contribution per service provider. The contribution depends on the number of connected users.

The governance authority (SCSN Foundation) gets a fixed amount of money from the service providers for connection to the network, which is amended by a fee per end user.

The end-users pay the service providers, who set their own prices for the end-users.

Network Effects (8)

End-users get more out of their subscription to SCSN once more customers and/or suppliers join the network, as they can automate a larger part of their purchase-to-pay process through SCSN.
Service providers enhance the appeal of their services with a larger network to connect to, increasing savings for their clients.
The expansion strategy is mainly aimed at the service providers adding end-users through their client base and connecting them to SCSN. 

Governance Authority bodies and members (4)

According to the foundational documents, the highest level of governance consists of one representative from the service providers, one from the manufacturing industry, one knowledge institute and one industry association.

There should be at least one director. Previously, in-kind services were provided by a knowledge institute but are now outsourced.

The owner of the data space is the sector association. Therefore, they exist to ensure the progression of the sector.

Dynamic Capabilities (7)

The governance authority is in constant discussion with the service providers and gives feedback on whether it is necessary to alter or change the business model.

The board looks for ways in which to break even. There is no structural process in place to evaluate and monitor the business model.

No structural process for innovating the business model is in place

There is a board and a supervisory board, and there are three documents which define the governance of the data space:

  • Statutes or Articles of Association of SCSN

  • Accession Agreement

  • Code of Conduct

People, Resources and Activities (6)

A director and several board members. Operations are outsourced to TNO and KPN.

Cost Model: A director, operations are outsourced to TNO and KPN.

Stakeholders (4)

Over time, SCSN has received support from stakeholders such as the regional development agency (BOM), the province of Noord-Brabant, the European Commission, and the cooperative Brainport Industry Campus.


Example 2: Djustconnect

Elements of Business Model Building Block

Djustconnect

Principles, Scope, Objectives (1)

Principles:

  • Respect for ownership and decision-making power

  • Transparency about who requests and receives data

  • Trust is earned by only exchanging data with permission

Scope:

  • Agricultural Sector: Farmers and horticulturists, agricultural data providers, agricultural data receivers

Objectives:

  • Provide a platform to increase the efficiency of actors in the agricultural sector

  • Expansion is only in the agricultural sector in Flanders

Use Cases, Data Providers and Data Users (2)

Currently, 36 applications for farmers. All are aimed at increasing the efficiency of primary processes. Examples include applications for:

  • Water usage and quality

  • Monthly milk production and price overviews

  • Carbon footprint

  • Agricultural machines

Use cases can be added to the data space by participants

Value Proposition to Use Cases, Data Providers and Data Recipients (5)

The data space initiative does not actively support the development of new use cases. By design, the platform offers different data sources and data types. Data receivers and data providers can create new applications that support use cases within the data space. 

Revenue and Pricing (for Use Cases, Data Providers, Data Recipients) (5b)

The governance authority (board of EV-ILVO and executive personnel) receives an annual fixed fee from data providers and data receivers. They hold the farmers' data at no cost to the farmer.

Services and Providers (3)

ILVO provides connectors on behalf of Djustconnect. These connectors are API management, API market, access control, authorization, a vocabulary hub, data authorization, and a clearing house. All of this is hosted in-house.

Value Proposition to Service Providers (5)

The service providers are larger cooperatives who are data holders for the farmers. Thus, they connected their databases to allow for the creation of data space. They immediately unlock the data potential of all farmers involved. However, the data will enter into the network only if the farmers indicate they want their data shared.

Revenue and Pricing (to Service Providers) (5b)

n/a

Network Effects (8)

The farmers are the main owners of the data which is shared and analysed in the data space. The more farmers are able to share their data, the more interesting it becomes for data recipients and data providers to join the network.
Expansion is focused on contacting new data providers and data receivers to increase the number of applications.

Governance Authority bodies and members (4)

EV ILVO owns Djustconnect as a non-profit. It was founded by a number of associations and subsidised with EFRO funding.

The organisation is managed and staffed by EV ILVO.

The host and governance authority is the owner of the data space.

Dynamic Capabilities (7)

The governance authority is in constant discussion with service providers, who provide feedback on whether it is necessary to change the business model.

The board makes an effort to look for ways to break even. There are no structural processes in place to evaluate and monitor the business model.

Currently, there is no structural process to innovate the business model.

EV ILVO hosts and maintains the Djustconnect platform.

The Steering Committee of Cooperatives ensures the farmers are represented in strategic decisions (some cooperatives are also agricultural businesses such as Milcobel).

The External Advisory Board represents the wider ecosystem, which contributes to the mission and vision.

Governance documents:

  • Code of Conduct: based on the European Code of Conduct for data sharing in agriculture

  • User Agreement

  • Privacy Statement

People, Resources and Activities (6)

A team of about 6, including developers, a marketer, and a director (not all full-time), to run and operate the data space.

Cost model: A team of about 6, including developers, a marketeer, and a director (not all full-time) to run and operate the data space.

Stakeholders (4)

n/a

1. Summary

The value of a data space stems from its use cases. Data space use cases are settings where two or more participants create business, societal or environmental value from data sharing. Use case development amplifies such value of a data space.

Use case development falls into three initial steps, and continuous improvement throughout the life cycle of the use case as the overarching process model (Figure 1):

  1. Identifying and tracking use case scenarios is your starting point, where you generate new ideas and understand better the needs of the users that would benefit from a potential use case.

  2. Refining use case scenarios is where you spend more of your time, giving detail to the use case so that you can test its viability. This includes, at the minimum, the purpose and value of the use case, the use case participants, and the necessary data flows.

  3. Implementing use cases is where you take the best ideas and move from the drawing board to putting the ideas into reality.

  4. Continuous improvement process is the overarching process throughout the life cycle of a use case where you analyze its performance, identify improvement opportunities, plan and implement changes.

Bus7editted_FD.png

Use case development is particularly important for data spaces in their early phases, as use cases attract users and participants that are essential for growth. An established data space with well-functioning use cases may opt out of use case development. However, it risks becoming obsolete as its business environment evolves and competitors develop new and improved use cases.

1.1. Questions that will be answered

  • When does the data space need an use case orchestrator and who will do it?

  • How should the governance authority track the development of potential use cases?

  • What are some of the templates that can be refined to help guide orchestrators?

2. Purpose of the building block

Use cases create value, which can be economic, social, or environmental. More value is created with more and better use cases. Use Case Development aims to amplify this value by fostering the creation, support, and scaling of use cases.

This building block provides guidance on developing and deploying use cases for data space initiatives. It provides guidelines on how to support participants in exploring, developing, and onboarding use cases. A data space can offer support services like brokering between partners or other resources, such as templates containing use case criteria.

3. Concepts

3.1 Use case and use case scenario

A data space use case is a clearly defined situation where participants exchange and use data to achieve a measurable outcome or solve a problem. The value that is created could lead to, for example, increased revenue, reduced costs, improved public services, or lower environmental impact.

Use cases vary in complexity, from one-off transactions between two parties (such as suppliers in a chain sharing data) to complex, multi-party interactions (such as the creation of a digital product passport). Complex use cases can be built with the support of multiple, simpler use cases.

Example of simple use cases helping build a complex one

Imagine a component manufacturer that needs information from its suppliers on available materials. The component manufacturer can use this information for multiple purposes, such as quality assurance, product development, or sustainability reporting. Another simple use case could be the component manufacturer sharing sustainability data with the final product manufacturer. These two use cases, which already provide value to the participants, could be leveraged for the more complex use case of the product passport.

The term use case refers to an operational use case. When referring to a planned or envisioned setting that is not yet operational, we use the term use case scenario.

3.2 Cross data space use case

A cross data space use case is a use case where the data sharing extends to two or more data spaces. They may use data products and services from several data spaces or even from other data sharing infrastructures, such as a platforms.

For example, a use case around a better travel experience might use data from tourism and mobility data spaces to combine public transport data with tourism experiences. Another example could be to combine data from several local transport data spaces to offer travel services that cover a wider geographic area.  

3.3 Use case orchestrator

A use case orchestrator is the entity that represents and is accountable for a specific use case within the governance framework. The orchestrator establishes and enforces the rules that make the use case work. They also assemble and manage a network to develop the use case. This orchestrator can be the governance authority or a participant.

An orchestrator is particularly necessary with many inter-related simple use cases or for complex use cases. Simple transactions between a data provider and recipient can be done without orchestration.

4. Elements to develop use cases and their key functions

Successful use cases are the heart of a data space, and as such, assigning someone to ‘orchestrate’ them can be essential. The governance authority has different options for organising the orchestration.

Use cases will generally be moderated by the governance authority as per the data space rulebook. The governance authority can act as a use case orchestrator or it can nominate one or more participants. These roles can be formalised or done on an ad-hoc, case-by-case basis. In either scenario, the governance authority should support participants who are conducting orchestration to ensure consistency and quality.

This question of who orchestrates is not an either-or scenario. The governance authority can take responsibility for some use cases and appoint participants to manage others.

The main question in either case is whether the idea is good enough and whether an orchestrator--whether the governance authority or the participant--is willing to invest resources to refine the scenario and start orchestrating.

4.1 Questions that a use case needs to answer

Use cases need to answer basic questions around the purpose of sharing data and what value it aims to create. Consider, for example, a use case scenario where a data space wants to help employers verify diplomas and professional certificates issued in Europe without contacting each institution manually. Developing the use case would need to answer at least the following questions, some of which are generic and applicable to any use case, and others that are more specific:

  • The purpose and value of having a repository for validating educational credentials

    • Who uses it, whether it be employers, employees, education providers, trainers, or service providers?

    • Why do these users need it?

    • How does the passport fit into existing workflows or change them?

  • What kind of data and services are shared

  • Who provides the data

  • Who are the participants involved in this activity

    • What are their roles and responsibilities

    • What is the value they expect to get out of the activity

    • What user journeys or lifecycle stages (production, use, repair, recycling) rely on the digital product passport?

  • What is the role of personal data and natural persons in the use case? (For more information, see Personal data and natural persons in data space design and operation)

  • What kind of value does the use case create for the data space and how does it fit its value proposition?

    • What measurable KPIs or outcomes define success (e.g., reduced material waste, faster compliance reporting)?

Answering these types of questions on the use case is an iterative process that may repeatedly address issues such as data products, services, or potential customers. Design decisions may also need to change. In fact, continuous improvement is needed throughout the life cycle of a use case, even after the use case becomes operational and right until its end-of-life.

It can also be useful to seek inspiration from other data spaces. For example, there could be several manufacturing supply chains that would like to share data across the chain for production planning and control. If one supply chain is successful, it can inspire other supply chains. They can then modify the example and develop their own use case scenario.

4.1.1. The key stages in use case development

The central stages to answer these questions are as follows.

Key stages of use case development

Description

Identifying and tracking use case scenarios

Collecting ideas for use case scenarios through activities such as observing potential users’ needs and analysing other data spaces and platforms.

Refining use case scenarios

Refining the description and design of use case scenarios using templates like the Data Cooperation Canvas, Use Case Playbook, or self-created templates.

Implementing use cases

Implementing use cases both from organisational and business perspectives (e.g., agreements) and from technical perspectives (e.g., vocabularies, APIs, connectors).

Continuous improvement process

Continuously analyzing the performance of use cases, identifying improvement opportunities, and planning and implementing changes in a systematic and managed way throughout the life cycle of a use case.

4.2 Identifying and tracking use case scenarios

Ideas for new use cases can come from examining the needs of current and potential data space participants and their end uses, other data spaces, platform businesses, and other data-sharing contexts. When discussing with potential consumers, orchestrators can make clear that working with a data space is not exclusive. For example, data from public authorities may already be shared on their own platforms, but this does not exclude creating data products or offerings for a use case.

Data spaces also benefit from tracking the progress of use case scenarios, keeping a record of how they have developed. This would include recording the following:

  • A short description of the scenarios

  • The scenario’s development stage, including

    • Exploring

    • Scoping & Defining

    • Feasibility Assessment / Stage-gate Screening

    • Refining

    • Developing

    • Piloting

    • Implemented

    • Abandoned (and the reasons why, such as lack of market demand or challenges in implementation)

  • The revenue potential of the use case (from very high to very low)

  • The strategic fit of the use case (from very high to very low)

  • Required data products and services

    • Potential providers of those products and services, including whether they are currently participants in the data space

This information can be used as inspirational examples and sources of good practice. The data space can recognise patterns for successful use cases, and avoid repeating mistakes by tracking those that have been abandoned.

In addition to tracking use cases, it also makes sense to keep track of data products and value creation services available on the market – also outside one’s own data space. Data products and value creation services offered by other data spaces could be used for cross data space use cases or the ideas could be copied for the data space and its own use cases.

An example of working outside one's data space

To generate better forecasts on crop yields could benefit from joining data from a data space focused on agriculture and one on earth observation. An organisation wanting to offer crop-yield forecasts could join both data spaces to create a cross data space use case. This can become inefficient in cases where the data resides in many data spaces, requiring different rules, contracts, standards, and participant agent services. Making (and possibly shaping) all of the relevant data products into one data space can reduce complexity, while not precluding those data products from residing in their ‘home’ data spaces.

In such situations, it makes sense to consider if the use case is best covered within a single data space or as a cross data space use case. More information on interoperability can be found in the section cross data space interoperability considerations in data space design and operation.

Gathering a library of use case scenarios, tracking their progress, and screening the best ideas for the refining stage should be carried out centrally. Someone else can do this if the governance authority does not want this task, but the governance authority should handle the nomination procedure.

4.2.1. When to commit to refining a use case

Not every scenario should be taken to the potentially laborious refinement stage. Instead, promising ideas should undergo an initial stage-gate screening to decide which ones should be further developed. This applies to use cases orchestrated by the governance authority or by participants that require a commitment of resources.

Before committing resources, a data space would be interested in how well the use case fits the data space’s value proposition and business plan. This would include questions about the scope and objectives of the data space and its market potential. Some use cases may be critical to reach the wider objectives of a data space. Ranking use cases in terms of strategic fit and revenue potential can help determine where to focus effort.

It is also good to give some initial thought to the data and service providers needed for a use case before progressing to the refinement phase. What data and services are needed, and which parties could provide them? Which other participants would be needed? Does the data space already have such parties, or does it need to attract new parties to join?

4.3 Refining (complex) use case scenarios

Once the government authority has initially screened and found a use case to be promising, the orchestrator can refine the use case scenario. The more complex the scenario, the greater the importance of the orchestrator that needs to to facilitate and coordinate the design process.

While having a considerable role in the refinement phase, the orchestrator does not work alone. It orchestrates together with potential participants. In cases where the governance authority is not the orchestrator, they can provide structured approaches and templates to further explore and refine the use case scenario. These might include customised version of the following template:

The existing approaches differ, but they do share characteristics, which form the core structure of the scenario. They reflect on the following elements, which allows the scenario to be improved and refined.

  • The participants and their role or activity

  • The flow of data (products) and services

  • The value for participants, and

  • The joint purpose or value of the use case.

4.3.1. Design elements when refining use case scenarios

Modularity

Efficiency and network effects can be improved if the data products and services are modular so that they can serve multiple use cases. See the data space offering building block for more discussion on this point.

Cost basis

The implementation and operational costs of individual use cases might be fully or partially covered by the data space. If use cases build on common infrastructure covered by the governance authority, sharing data products and offerings across use cases would lower overhead and make scaling easier.

The challenge of cost sharing and how the governance authority can help

Often, the idea and motivation for a use case come from those who want to use the data. On the other hand, data providers and rights holders face costs and risks, such as investments in data quality and tools. Furthermore, organisations often fear losing strategic control over data and its value. The viability of use cases depends on the willingness of data rights holders to share data. Some use cases and participants may be financially supported due to the high value they bring to the data space or use case through other means (e.g., essential data products or services). Agreeing on compensation and fees while balancing the monetary and non-monetary costs and benefits in a manner that benefits all parties is crucial.

Regulation

Regulation typically needs to be considered at an early stage when refining use case scenarios. As explained in the Regulatory Compliance Building Block, certain characteristics of a use case may trigger legal requirements. These could be, for example, the type of data, the nature of the participants, or the domain. Depending on the use case, different horizontal, sectoral, and national regulations may apply.

Existing infrastructure and participants

A use case may require specific data models or services provided. Further boundaries are set by the willingness of the use case participants to participate in the role suggested for them and in the general setting of the use case.

Contracts

Use cases function under the general institutional agreements and governance framework of a data space. In many cases these contract types can be sufficient for the purposes of developing use cases. However, a lawyer should examine in the refinement stage whether other agreements or contracts are necessary for the use case.

Security

Some important security related regulations that use cases must comply with are, among others, NIS2 (Network and Information Security Directive 2), CRA (Cyber Resilience Act), and the DSA (Digital Services Act). Different use case may impose different security needs. Security should always be a priority but may be particularly important in critical industries covered by the NIS2 Directive or sectors covered by other legislation. Also, a higher security level may be required if the use case involves processing sensitive data. Threat modelling can be used tosystematically identify and evaluate potential threats to an application, system, or organisation. For those use cases where the information contained is considered critical, periodic security audits may be advisable, along with the necessary backups to prevent data loss.

More support for security can be found in the Data Sharing Canvas and the Rulebook for Fair Data Economy.

4.4 Implementing use cases

Before a use case can become operational, all the preconditions need to be met, namely:

  • The data space infrastructure needs to be operational,

  • The use case participants need to have joined and connected to the data space.

  • The necessary contracts for the use case need to have been made

  • The necessary data products and value creation services need to have been developed and made available.

Once these conditions are met, the use case orchestrator can continue discussion with the potential participants, ensuring their ongoing commitment. Based on the needs identified during refinement, the data space may also need to further develop the data space infrastructure, create the necessary data space offerings, add new participants, make new agreements, and set up connectors.

The use case orchestrator acts as the process owner, arranging and agreeing on the implementation details with relevant participants. If the governance authority does not act as the orchestrator, it still needs to support this activity, especially regarding the readiness of the data space infrastructure and ensuring that the rulebook is followed.

The implementation of complex use cases typically takes place in a stepwise manner. The use case orchestrator may want to start by implementing a minimum viable use case that includes only essential functionality and allows at least part of participants to use it. This functionality is created by implementing specific central data products and services. Further development can be done through prototypes that are used to test the technical feasibility of certain aspects of the design and whether the use case fulfills the needs of the user and any other expectations set for it.

An example of deployEMDS using a stepwise implementation process

The EU co-funded project deployEMDS (Deployment of Mobility Data Space in Europe) has carried out a stepwise implementation process in the Barcelona-based use case “Multi-operator data governance ecosystem for bus fleets and demand-responsive transport”. Deliverable D4.2 presents how they set their objectives based on an analysis of the use case’s context and its challenges and opportunities for value creation. They explored the possible implementation pathways in more detail by inspecting the most ideal implementation in an idealised, fictional scenario. The ideal use case was broken into sub-cases, and the focus was first set on low-hanging fruit. Then, they identified barriers to the ideal implementation stemming from the real world and planned alternate pathways to address them.

4.4 Continuous improvement process

The development work does not stop when a use case has been implemented according to its original design. Continuous improvement is needed due to changes in technology, available data, and market conditions – or to simply make the use case function better. Changes in one aspect of a use case--such as a data product, a value creation service, a participant, or an agreement--may have implications on the other aspects and participants.

Once the use case is at least partly operational and has its first real users, this can also lead to changes, helping to further identify useful data products, services, and participants. During this process, the use case may also change completely, something which should be noted in the use case tracking document (as described earlier). All use cases have a life cycle, and as their usefulness lessens, the data products and services can still serve other use cases.

Change management is also needed in all the phases of the life cycle. The more important the use case is for the data space, the more important it is to have effective change management and continuous improvement processes in place. It is the use case orchestrator that has overall responsibility for these tasks, but they should work in collaboration with all the essential participants. Managing the change and the continuous improvement process starts with a clear shared vision of the use case. The essential participants need to have a say in the changes. They need to see the changes as valuable and to feel themselves safe while changes are made. When there are multiple changes to be made, they need to be prioritized and a roadmap made. The success of the use case and the changes made needs to be measured and further actions planned based on the analysis.

5. Co-creation questions

  • What high-level use cases should the data space support?

  • Which use cases should the data space focus on first, and which are to be developed in the future?

  • What is the purpose or problem to be solved by the use case (business, societal, and/or environmental value)?

  • Which participants or actors are directly involved in which use cases, and what roles do they play?

  • What benefits do use cases offer to their participants?

  • How does a use case utilize data within the data space and/or across data spaces, and what types of data are essential for its operation?

6. Further reading

Documents and guidelines to implement building blocks
Further reading on some tools that can be used for refining use case scenarios:

Other reading

  • Deliverable D4.2 Barcelona - Detailed Implementation Plan (Part A) of the EU co-funded project deployEMDS (Deployment of Mobility Data Space in Europe)

  • Multi-sided platforms: Parker, G. G., Van Alstyne, M. W., & Choudary, S. P. (2016). Platform revolution: How networked markets are transforming the economy and how to make them work for you. WW Norton & Company.

7. Glossary

Term

Definition

Data space use case

A specific setting in which two or more participants use a data space to create value (business, societal or environmental) from data sharing.

Explanatory text:

By definition, a data space use case is operational. When referring to a planned or envisioned setting that is not yet operational we can use the term use case scenario.

Use case scenario is a potential use case envisaged to solve societal, environmental or business challenges and create value. The same use case scenario, or variations of it, can be implemented as a use case multiple times in one or more data spaces.

Cross data space use case

A specific setting in which participants of multiple data spaces create value (business, societal or environmental) from sharing data across these data spaces.

Use case orchestrator

A data space participant that represents and is accountable for a specific use case in the context of the governance framework. The orchestrator establishes and enforces business rules and other conditions to be followed by the use case participants. [role]

Use case participant

A data space participant that is engaged with a specific use case. [role]

Use case development

A strategic approach to amplify the value of a data space by fostering the creation, support and scaling of use cases.

Data space value

The cumulative value generated from all the data transactions and use cases within a data space as data space participants collaboratively use it.

Explanatory text:

The definition of “data space value” is agnostic to value sharing and value capture. It just states where the value is created (in the use cases). The use case orchestrator should establish a value-sharing mechanism within the use case to make all participants happy. Furthermore, to avoid the free rider problem, the data space governance authority may also want to establish a value capture mechanism (for example, a data space usage fee) to get its part from the value created in the use cases.

 

1. Summary

A data space offering bundles data products and services in a way that a potential consumer can interact with. This building block provides data space initiatives with an understanding of these offerings from a business perspective, proposing a strategy to develop and maintain them. The elements of a data space offering strategy are the following:

  • Identify and onboard data products and services that serve existing and future use cases;

  • Develop, maintain, and enforce the rules that govern data space offerings; and

  • Support the participants to develop and offer high-quality data products and services.

1.1. Questions that will be answered

  • Why is it important to think about selling data products rather than just data?

  • Who is responsible for packaging and improving data products and services into a compelling offering?

  • Why do the participants responsible for shaping data space offerings need to think about the needs of overlapping use cases?

2. Purpose of the building block

The Data Space Offering building block provides the reader with an understanding of offerings from a business perspective. It proposes a strategy for offerings identification, management and governance. In particular, this building block recommends the governance authorities:

  • consider what data products and services their data space offers to the participants;

  • establish governance rules for the offered data products and services;

  • prioritise onboarding of relevant data products and services to foster network effects; and

  • guide participants in creating and providing data products and services via use cases.

3. Concepts

In this section, we will describe the key concepts of the building block, namely what are data products, the associated data services, and how they fit into a data space offering for consumers.

3.1. Data products

A data product is more than just data. Turning data into a product means transforming and packaging it into something that is consumable and marketable. These products should meet consumer needs and have a clear purpose, potentially fitting into a specific use case, though could be offered on a self-serve basis.

CEN CENELEC definition of a data product

The definition of a data product is still evolving. Currently, the CEN CENELEC Trusted Data Transactions Workshop Agreement defines data products as “data sharing units, packaging data and metadata, and any associated license terms”. This definition considers data products as the object of data transactions.

Thinking about data products rather than just about data helps make them easier to use because it bundles data policies, business and contractual information. It makes it easier to identify common rules of various data sets, making lifecycle management, quality assurance, policy enforcement, and regulatory compliance more straightforward and transparent.

While the content of data products may vary, it typically includes:

  • the data;

  • the metadata describing access and usage terms as well as the following aspects in a structured, machine-readable format, including:

    • plain-language description of what the data is, what it represents, and why it exists;

    • quality, format, frequency, duration and other requirements the data product fulfills;

    • access and control rights (e.g., allowed purposes of use, attribution, Intellectual Property Rights; liabilities, geographical limitations, usability for training AI models);

    • delivery options (e.g., APIs, SMTP, web interface);

    • information about data provenance and lineage;

    • pricing and billing information; and

    • other information (e.g., ethical considerations)

One example is data products offered by Copernicus, the Earth observation component of the European Union’s Space programme, via their catalogue. The data products are described in both a human-readable form and via metadata. They are also available for direct download.

Thinking of data as a product will, for many organisations, require a different mindset: the idea of managing data with reuse in mind.

3.2. Data space offering

While data products can be shared and sold on their own, they can also be bundled with data services. This might include data visualization, anonymization, data quality assessment and assurance, data processing, or connection-enabling services to external infrastructures or applications. The service can be something as simple as an API. This bundling of data with data services is a data space offering.

These offerings are published by the data space participants or the governance authority in a catalogue to make them discoverable.

4. Elements of a data space offering and their key functions

This building block outlines a strategy for identifying, managing, and governing data space offerings. The key elements of this strategy are:

  • Identify and priority onboard data products and services that serve existing and future use cases

  • Develop, maintain, and enforce the governance rules of the data space offering

  • Support the participants to develop and offer high-quality data products or data space offerings, depending on the business model.

4.1. Identify and priority onboard data products and services that serve existing and future use cases

Use cases, propositions, scenarios—they all capture the idea that a data space offering serves a specific consumer need. And a data space will generally support a number of use cases, which will be composed of one or more data space offerings.

Different use cases often require the same resources. Data spaces can accelerate the development of use cases by proactively identifying and attracting data products or services that overlap with multiple use cases. New data products and services can enhance existing data space offerings or constitute new ones. These new data space offerings can then lead to new use cases, which furthers enhances the network effects of the data space.

Figure 1 provides an example of three use cases that share common data space products and offerings. For example, thinking of the European Mobility Data Space: three potential use cases could all be supported by one data product, namely public transport data. This data product could enable travelers to plan a trip on any vehicle. The data could also be used to plan efficient evacuation routes in case of natural disasters or in crafting policies aimed at improving public transport systems.

Use cases can not only share data products, but also data services and offerings. This ability to mix and match data products and services provides strength and flexibility in being able to support various market segments, improving existing offerings while creating new ones.

Bus8.png

Who takes the lead in identifying and attracting these resources? The governance authority or a participant who is driving a specific use case (an ‘orchestrator’) can look to invest in this process. Who takes this responsibility depends on the data space’s business model. If the business model allows, investing resources to onboard resources that are in high demand have the potential to drive growth.

If a data service is offered by the governance authority, a key business consideration is the cost of these data services, and whether to develop these in house or procure them from service providers. These considerations are part of developing a data space offering strategy.

4.2. Develop, maintain, and enforce the rules around a data space offering

While some data products and services are provided by the data space participants themselves, the governance authority sets the boundaries that will govern which data products and services can be offered. These rules--including standards and guidelines--ensure the coherence of the data space’s value proposition, making it easier to attract new data products and services. These rules also lay out basic conditions around quality, trustworthiness, security, privacy, interoperability, and ethics. Setting, maintaining and enforcing these rules also increases data space participants' trust in the data space.

The governance authority should develop rules around the following for data products and offerings:

  • What types of data space offerings (requiring what kind of data products and services) can be offered through the data space, such as domain-specific data products, supporting also streaming data or AI models.

  • Requirements to access data products (irrespective of the data space offerings). Article 33 of the Data Act requires that “dataset content, use restrictions, licenses, data collection methodology, data quality and uncertainty shall be sufficiently described, where applicable, in a machine-readable format, to allow the recipient to find, access and use the data”. But details on how those principles should be addressed needs to be clarified by setting quality requirements, which can include the following elements:

    • Quality, utility, or ethical labels;

    • Availability conditions;

    • The format and content requirements for human-readable descriptions;

    • Provenance data requirements; and

    • Delivery options.

For the rules related to the metadata, and the supported standards, it is worth to reading the Data, Service, Offerings Descriptions building block.

  • License terms specifying the access and usage rules of the data product or service, such as attribution, Intellectual Property Rights, liabilities, and geographical limitations.

  • Commercial aspects, such as pricing and billing information.

  • Delivery options, such as APIs, SMTP, web interface, and mapping tools.

  • Supporting and maintenance services

4.3. Supporting participants to bring high-quality data space offerings

The governance authority may provide tools and processes to lower the barrier for participants to start providing data space offerings.

For data products, the governance authority can use long-established product management practices to plan, develop and govern the data product over its life cycle. This is important to ensure that the data product remains relevant and updated throughout its lifecycle, especially as the needs of use cases (and consumers) change.

The governance authority can also provide documentation to data product owners on the use cases, so that data products can be altered to better fit one or multiple use cases. Data product owners may also wish to provide multiple products built on the same data, for example providing different license terms, delivery options, or commercial / technical requirements. This applies equally to providers of a data space offering, for which data products are a key component.

This documentation on the use cases is equally relevant to service providers, as it can allow them to better tailor the data services according to the needs of multiple use cases.

The following key tasks are required for developing and providing data space offerings, which can be carried out iteratively:

  • Identify the purpose of the data product or service in the context of use cases. Data space offerings (and their components) should satisfy consumers' needs with reuse in mind. Data space offerings should start on the consumers' side to clarify the expected value. A key consideration is the type of value the data space offerings deliver, which can lead either directly or indirectly to revenue.

  • Developing data products and services. Developing data products and services might require developing several candidates and then choosing the one that gets the best score after evaluation (see the next step). The data space product or service candidate development consists of the following steps:

    • When the owner defines the purpose of a data product or service, they need to identify the data sources that provide the data ingredients .

    • All licensing terms, commercial aspects, delivery options, consumption pattern, information about data provenance and lineage, requirements and various policies needs to be decided.

    • The necessary metadata needs to be created using the suitable standard.

    • Finally, all these required information needs to be bundled into a consumable form, using a suitable standard.

  • Quality assurance, evaluation and validation. The data product or service needs proper testing, as well as validation that it fulfills its requirements and intended purposes.

  • Publishing data space offerings via catalogue services. As a last step, a data space offering should be made available for consumers. Please refer to the Publication and Discovery building block for the technical details.

  • Maintenance and supporting services. The provider is responsible for maintaining and supporting services throughout the whole lifecycle.

5. Co-creation questions

When developing a data space offering strategy, the Governance Authority should consider the following questions:

  • What types of data products and services are being offered in the data space?

  • What value-creation service(s) should the governance authority provide to their participants?

  • What rules should govern the metadata, licensing conditions, quality and other requirements of the offerings?

  • How and when should the governance framework enforce common standards and/ or policies for data products?​

  • What is the data space' strategy for incentivizing and helping the participants to invest in developing and offering high-quality data products and services?​

  • What is the data space' strategy for supporting synergies between use cases or different data spaces through common data products?

6. Further reading

Due to the novelty of the topic, we cannot recommend literature that exactly matches the data product concept as described here in this building block. However, the data product concept originally comes from data mesh architectures and therefore, the literature on the data mesh architectures can be consulted for further information. In this context, we suggest the following articles:

  • Hasan, M. R., & Legner, C. (2023, May). Data Product Canvas: A visual inquiry tool supporting data product design. In International Conference on Design Science Research in Information Systems and Technology (pp. 191-205). Cham: Springer Nature Switzerland.

  • Hasan, M. R., & Legner, C. (2023). Understanding data products: Motivations, definition, and categories. https://aisel.aisnet.org/ecis2023_rp/229/

  • Machado, I. A., Costa, C., & Santos, M. Y. (2022). Data Mesh: Concepts and Principles of a Paradigm Shift in Data Architectures. Procedia Computer Science, 196, 263–271. https://doi.org/10.1016/j.procs.2021.12.013

7. Glossary

Term

Definition

 

Data space offering

A bundling of data products and services together with the offering description.

Explanatory text:

Offerings can be put to a catalogue.

Multiple offerings can be offered with the same or variant combinations of data products and services.

 

Offering description

A text that specifies the terms, conditions and other specifications, according to which an offering will be provided and can be consumed.

Explanatory text:

Offering descriptions contain all the information needed for a potential consumer to make a decision whether to consume the data product(s) and/or the service(s) or not.

This may include information such as description, provider, pricing, license, data format, access rights, etc.

The offering description can also detail the structure of the offering, how data products and services can be obtained, and applicable rights and duties.

Typically offering descriptions are machine-readable metadata.

 

Data product

Data sharing units, packaging data and metadata, and any associated license terms.

Explanatory text:

We borrow this definition from the CEN Workshop Agreement Trusted Data Transactions.

The data product may include, for example, the data products' allowed purposes of use, quality and other requirements the data product fulfils, access and control rights, pricing and billing information, etc.

 

Data product owner

A party that develops, manages and maintains a data product.

Explanatory text:

The data product owner can be the same party as the data rights holder, or it can receive the right to process the data from the data rights holder (the right can be obtained through a permission, consent or license and may be ruled by a legal obligation or a contract).

A data product owner is not necessarily a data space participant.

 

Data product provider

A party that acts on behalf of a data product owner in providing, managing and maintaining a data product in a data space.

Explanatory text:

The data product provider can be referred to as the data provider. In general use that is fine, but in specific cases the data product provider might be a different party than the data rights holder and different than the data product owner.

A data product provider is a data space participant.

For reference, the definition from the CEN Workshop Agreement Trusted Data Transactions: a party that has the right or duty to make data available to data users through data products. Note: a data provider carries out several activities, ie.: - non-technical, on behalf of a data rights holder, including the description of the data products, data licence terms, the publishing of data products in a data product catalogue, the negotiation with the data users, and the conclusion of contracts, - technical, with the provision of the data products to the data users.

 

Data product consumer

A party that commits to a data product contract concerning one or more data products.

Explanatory text:

A data product consumer is a data space participant.

The data product consumer can be referred to as the data user. In principle, the data product consumer could be a different party than the eventual data user, but in many cases these parties are the same and the terms are used exchangeably.

 

Data product contract

A legal contract that specifies a set of rights and duties for the respective parties that will perform the roles of the data product provider and data product consumer.

 

 

1. Summary 

A core design choice that data spaces need to make is on the configuration of service providers that allow a data space to function. While the data space governance authority (DSGA) and data space participants can provide these services themselves, there are many business (and governance) reasons why procuring services provides benefits.

Within the ecosystem, intermediaries and operators can provide these enabling services. Data space can have one operator or multiple enabling service providers (intermediaries). Whether to design a data space with a single operator or multiple intermediaries is a data space business design question where the risks and benefits of a single provider versus multiple providers must be weighed.

The effectiveness of intermediaries and operators is ultimately a balance between four dimensions: (1) to streamline and make trusted data sharing easier and more economical; (2) to improve data space accessibility and usability; (3) to contribute to the data space’s scalability, and to (4) enable interoperability both within and between data spaces.

Risks associated with procurement of services are often related to the vendor lock-in, additional costs associated with vendor management, and potential loss of sovereignty depending on the kind of provider selected.

1.1. Questions that will be answered

  • What are the consequences of using a single operator model versus multiple data space intermediaries?

  • How can a governance authority best break down to analyse whether an intermediary or operator model works best?

  • What are some key regulatory questions that might influence the choice around an operator or intermediary model?

2. Purpose of the building block

This building block examines the core characteristics of service providers that provide enabling services that allow a data space to function. The building block helps governance authorities and designers of individual data spaces understand whether they should rely on a single operator or a series of data space intermediaries. It is important to consider this building block in conjunction with the Business Model building block.

3. Elements to consider when selecting intermediaries or an operator, and their key functions

3.1. Running a data space with a single operator or multiple intermediaries

An operator model for a data space implies that a single service provider provides the vast majority of enabling services, while a data space serviced by different specialised providers uses an intermediary model.

The most common roles of intermediaries and operators are to provide neutral and trusted federation and participant agent services, but intermediaries and operators may also facilitate growth by easing accessibility to the data space, enable cross-data space interoperability, and offer business and organisational services to the data space.

There might also be cases in which an enabling service provider also provides value creation services or acts as a data source or data provider providers within the data space. Data space governance framework (which may be documented in a rulebook) or legal frameworks may limit how enabling services may be bundled with value creation services, and there might be reasons why such bundles are not favourable for the neutral and scalable operations of intermediaries.

3.1.1. Role of the business and revenue model

Business model characteristics describe how service providers contribute to the overall economics of the data space, enable business model or enable business viability of the data space. For example, agency intermediaries are directly incentivised to acquire new customers, and while doing this, they are primarily inviting new participants to the data space. In the case of multiple agency intermediaries, they have an incentive to differentiate and develop more value for their customers.

There are multiple options for revenue models that can also coexist with each other:

  • Fixed participation fees (from participant to intermediary, or from intermediary to data space);

  • Dynamic fees based on service usage;

  • Revenue sharing arrangements between the intermediary and the data space;

  • Transaction-dependent fees (data transaction, trust transaction, financial transaction, etc.)

3.1.2. Role of interoperability requirements

Intermediary interoperability and collaboration within a data space is an important design aspect when creating and governing resilient and scalable data spaces. The collaboration between intermediaries and operators can be divided into:

  • Collaboration between intermediaries providing different enabling services

  • Collaboration between intermediaries providing the same enabling services

  • Collaboration between operators to facilitate interoperability between data spaces

Collaboration between intermediaries that provide different enabling services (for example, one providing registry services and another an observability service) requires technical integration planning and governance for this integration. This is a common setup for data spaces and in essence has similar enterprise architectural characteristics as any multi-vendor enterprise architecture. However, following the technical guidelines of blueprint will facilitate integration of multiple service providers to function together.

Collaboration between intermediaries that provide the same services may occur, for example, in the context of having multiple connected registry or catalogue services (e.g., country-specific registries) or multiple credential-issuing services. This collaboration requires that the different intermediaries must be compatible with each other by conforming to the use of the standards and frameworks adopted by the data space in its governance framework. These should include standards and frameworks described in the technical part of this blueprint.

There may of course also be competition between intermediaries that provide the same services. For example, a data space may recognise multiple approved providers of participant agent services and give participants the freedom to choose between these competing service providers. These providers can compete with different aspects of the service offering, but must always be fungible, or interchangeable.

3.1.3. Role of operator efficiencies (and operator capture)

A common concern with a single operator model is that the operator may take a too central role within the data space. Switching costs from one operator to another can be costly, allowing operators to extract excess revenues from the data space. At the same time, a single operator reduces the complexity to manage and operate the data space.

Data space designers can reduce the risk of being ‘captured’ by an operator by establishing good governance, applying and enforcing standards and use of open source technologies, and designing data spaces that take into account changing operators and or moving to an intermediary model to distribute vendor dependency risks.

3.2. Breaking down operator and intermediary roles for easier (business) analysis

The following pragmatic approach provides illustrative examples of service providers' characteristics that can be considered by a DSGA as they design the business model, governance framework, regulatory compliance support, and interoperability aspects of their data space.

3.2.1. Data space service model characteristics

Intermediaries and operators can offer technical federation services, participant agent services, and in some cases, value creation services that enhance the data space's functionality and accessibility, as well as non-technical services. They can provide these services directly to data space participants or the services can be procured by the governance authority for participants.

The governance framework and the data space registry should include information regarding all service providers in the data space describing the following characteristics:

  • Type of service(s) provided (e.g. federation services, policy information point (PIP) services, participant agent service, value adding service, etc.);

  • Procurement model, i.e., whether the governance authority or individual participants pay the service provider for the use of the service;

  • Users: i.e., whether the contractor is also the service user or whether the service is contracted by the governance authority for the use of participants.

DSGA needs to make decision do they want to enforce services providers to commit to the data space rulebook, and write contractual agreements on participating in the data space.

Enforcing participation allows DSGA to govern service provision and enable collaborative business models for the DSGA and service providers. Then again allowing independent service providers to operate in data space may be attractive for some service providers who do not want to be governed, and such service providers may be able to provide software service with competitive terms otherwise. DSGA should evaluate the benefits and downsides of enforcing enabling service providers to commit to the rulebook because this may have impact on the economics, resilience and growth of the data space.

3.2.2. Governance characteristics

The governance framework of a data space is an essential way to manage how intermediaries provide value and how risks are managed. Intermediaries and operators are participants of a data space and as such subject to the governance framework (rulebook) of that data space. This framework may define different kinds of rights and responsibilities for the providers of different services, such as how these services may be bundled and delivered, so that they remain compliant with data space principles of neutrality and scalability.

Governance-related characteristics may include:

  • Operator / intermediary status, also possibly some intermediary sub-type status such as personal data intermediary;

  • Exclusivity status, i.e., whether the service provider has exclusive rights to provide a service in the data space or whether there is a competitive market for the service;

  • Mandatory / optional status, i.e., whether it’s mandatory for participants to use this service provider for a specific service or whether they have multiple approved providers to choose from.

  • Bundling allowance: e.g., whether the service provider must provide exclusively some specific service in order to maintain its neutrality, or whether it may also bundle other services in its offering in the data space;

  • Auditing requirement or possibility: e.g. DSGA may have right to audit service providers technical capabilities or business accounts

  • Business conditions: e.g., whether the provider is subject to fee or revenue-sharing obligations;

  • Motivation for inclusion: i.e., why is this service included in the data space: does it, e.g., provide critical enabling services, increase data space accessibility to new participants by offering targeted onboarding services, contribute to efficiency gains by offering a commonly needed and commonly outsourced service, does it support intra- and cross-data space interoperability, etc

3.2.3. Service provider and DSGA responsibilities

Service providers and DSGA have different kinds of responsibilities to ensure collaboration and functional governance of service provisioning. Fulfilling these responsibilities are also relevant (and potentially more complex) in the context of federation and interoperability between data spaces. These topics are also related to the services management framework, which is covered in the Value creation services.

 

Data space governance authority responsibility

Service provider responsibility

Service level agreements and performance metrics

Provide clear mappings between their own service level requirements and common industry standards, and establish mechanisms for recognising compliance certifications from other data spaces to reduce redundant assessments.

Implement monitoring and reporting systems that can track and demonstrate compliance with the most stringent requirements across all relevant frameworks, while maintaining transparency about any variation in service levels between data spaces.

Security requirements

Maintain detailed crosswalks between their security requirements and major security frameworks, and participate in cross-data space working groups to harmonise security standards where possible.

Implement controls that satisfy the highest common denominator of all applicable requirements, while maintaining clear documentation of how their security measures map to each data space's specific requirements.

Data privacy and confidentiality

Document how requirements fulfill standards and legal frameworks, and if there are some specific areas where their privacy requirements exceeds common standards. Provide adequate clarification on how all privacy requirements can be fulfilled in practice.

Implement adaptive data handling processes that can automatically apply the appropriate standards based on the origin and destination data spaces of each transaction, while ensuring compliance with all applicable frameworks.

Incident response and business continuity plans

Establish clear protocols for cross-data space incident coordination, maintain contact networks with other authorities, and provide templates for incident response plans that account for multi-framework obligations.

Develop integrated incident response procedures that account for multi-framework obligations, including coordinated notification processes and recovery procedures that consider the interdependencies between data spaces.

Audit and monitoring requirements

Define transparency and audit requirements, coordinate audit schedules with other data spaces, accept audit results from recognised third parties to avoid duplicate audits, and provide standardised reporting templates that facilitate efficient compliance demonstration.

Implement comprehensive monitoring systems that can generate framework-specific reports while maintaining an integrated view of their operations across all data spaces, potentially including cross-framework audit capabilities.

Exit strategies and data portability provisions

Define fungibility requirements, establish clear guidelines for managing exits that impact multiple data spaces, provide standard procedures for data portability, and maintain communication channels with other authorities to coordinate transitions.

Develop coordinated transition plans that ensure continuity of service across all affected data spaces, with clear processes for data portability that respect the varying requirements of each framework.

3.3. A word on regulatory compliance

Intermediaries (and operators) are subject to broader legal frameworks, which potentially adds financial burdens on the data space to achieve compliance, which can become complex when dealing with a web of intermediaries. Key regulatory characteristics of service providers might include the applicability of requirements imposed by:

  • Competition law (e.g., DMA);

  • Intellectual property law;

  • Data protection (e.g., GDPR);

  • Digital services regulations (e.g., DSA, DGA, eIDAS)

  • Sector-specific regulatory compliance (e.g., EHDS)

  • Specific national and regional regulatory frameworks.

The Data Governance Act (DGA) requires Data Intermediation Service Providers (DISPs) to act as neutral intermediaries, ensuring secure, transparent, and privacy-compliant data sharing. DISPs must facilitate data sovereignty, maintain accountability, and comply with data protection laws like GDPR. They ensure fair access and control over data usage. DGA is designed as an enabling law that creates a market for trusted service providers that can ensure sovereignty of data exchange.

Not all intermediaries fall under the applicability of the DGA. Some services may not be considered as DISP when, for instance, they do not aim to establish commercial relationships for data sharing, or where they facilitate transactions between determined number of data subjects, data holders, and users. That means that DISPs are a narrower category of intermediaries - any DISP who intends to provide the data intermediation services referred to in Article 10 DGA, shall submit a notification to the competent authority for data intermediation services, and shall be subject to conditions laid down in art. 12 DGA.

For more information on triggers for the applicability of different regulatory mechanisms, see Regulatory Compliance.

3.4. Examples and practice

We have created examples of data space intermediaries to concretise their characteristics and role in the data space design. These examples will illustrate why an operator or intermediaries might be engaged in the data space and how the different characteristics of the enabling service providers described in the earlier section can come in different combinations. While the case examples are fictional there are companies that act in existing data spaces and data sharing ecosystems in aligned roles. Whether these companies are available for providing their services for specific data space depends on each case. These examples can also motivate businesses or entrepreneurs to start intermediary or operator business activities.

4. Co-creation questions

  • Which functionalities of the data space could or should be provided by dedicated intermediary service providers?

  • Which parties will offer what services?

5. Further reading

6. Glossary

Term

Definition

Operator

Service provider that provides enabling services that are common to all participants of the data space. In common usage interchangeable with ‘intermediary’.

Explanatory text:

We use typically the term ‘operator’ when a single actor is assigned by the governance authority to manage the enabling services and when it is responsible for the operation of the data space, ensuring functionality and reliability as specified in the governance framework. 

Intermediary

Service provider who provides an enabling service or services in a data space. In common usage interchangeable with ‘operator'.

Enabling services

refer mutually to federated services and participant agent services, hence services that are needed to enable trusted data transaction in data spaces.

 

 

Introduction

On this page we give concrete but fictional examples of different types of intermediaries and operators and their roles in their respective data spaces. These examples will illustrate why an operator or intermediaries might be engaged in the data space and how the different tags described in the earlier section can come in different combinations.

Example 1: Operator company “DataSpace Operator Ltd”

DataSpace Operator Ltd is specialised in being the sole operator for data spaces, and it provides enabling services for multiple data spaces irrespective of sector or domain. It is a new company focused on data spaces business without other industrial branches or operations.

The governance authority of the flowers data space has procured provisioning of federated services and participant management services from DataSpace Operator. As part of the procurement agreement, DataSpace Operator has committed to the flowers data space rulebook and is considered a participant of the flowers data space.

DataSpace Operator provides policy information point, data space registry, data catalog, vocabulary, and observability services. They use the data from their observability services also to determine participation fees for the data space. The rulebook of the flowers data space defines the parameters for how federated services must be provided. DataSpace Operator subcontracts certain components of the federation services it offers, including the trust registry, from vendors who are not participants of the flowers data space, and a special allowance for this is included in the flowers data space rulebook.

DataSpace operator has a fixed management fee for its core services on top of which it charges the data space governance authority dynamic fees based on the number of participants and the number of data transactions. These fees are considered success fees and they incentivise DataSpace Operator to promote the data spaces it provides services for, like the flowers data space.

DataSpace Operator’s services currently support only use cases that do not process personal data, and so it cannot provide its services to data spaces with use cases involving personal data.

DataSpace Operator has been granted the status of DGA-compliant data intermediation service provider (DISP) and they have built their solutions to provide federated services on top of Simpl middleware.

Characteristics of DataSpace Operator:

  • Federation service provider, participation management services provider

  • Specialised data space operator,

  • Contracted by the governance authority, 

  • DGA-compliant DISP, 

  • Mixed revenue (flat fee + usage-based fees).

Design considerations:

  • Does DataSpace Operator also provide participant agent services? If so, should the flowers data space procure also those services from DataSpace Operator for its participants? Or should participants be required to procure their own services if they are required? In which case, should DataSpace Operator be somehow recommended for participants?

  • DataSpace Operator is DGA-compliant DISP, but does the contracting party, i.e., the flowers data space governance authority, also notify themselves as a DISP? 

  • How does the flowers data space remain sufficiently independent of DataSpace Operator and avoid vendor lock-in? What are the provisions it should make in its rulebook to ensure interchangeability with another operator company?

  • How can DataSpace Operator enable interoperability between other data spaces, also ones where it is not providing its services? 

  • Does the flowers data space governance authority also want to outsource its executive and management functions, such as the management of the governance framework and rulebook, to DataSpace Operator? Or is it preferable that DataSpace Operator is a participant like all others and participates in the governance of the flowers data space like all other participants, and that another party takes on the executive functions of the governance authority?    

Example 2: Agency intermediary “ParticipantConnect GmbH”

ParticipantConnect GmbH is a B2B company that provides various ICT services for companies. Its primary business is to provide ERP services for enterprises operating in the manufacturing supply chain, and it has realised that the ManuData data space in the manufacturing sector can significantly enhance its core ICT services by providing vital data for the core processes of its clients.

As a result of this insight, ParticipantConnect has started providing its clients access to the ManuData data space via participant agent services, including credential stores, onboarding and participation management services, and data space connectors, which are needed to operate on the ManuData data space control plane. 

ParticipantConnect’s primary business model is to enhance their current ERP-centric business offering and consolidate their position as a trusted service provider for their clients. They also process data on behalf of their clients and have capabilities to map the data models from various data sources within the ManuData data space against the models used by the business processes that their clients expect.

ParticipantConnect is actively looking to new data spaces and other countries to expand its business offering around data spaces.

Overall, there are 15 different participant agent intermediaries like ParticipantConnect that provide services in the ManuData data space. The ManuData data space governance framework requires that all participant agent service providers must commit to the rulebook and become participants of the data space. In essence, the ManuData is operating based on a four-corner model where each participant has a free choice to select their participant agent service provider from among the 15 intermediaries in the ManuData data space.

The governance framework also includes a mandatory subscription fee applicable to all participants of the ManuData data space, including participant agent service providers like ParticipantConnect. The governance framework of the ManuData data space also requires that all participants that intend to engage in data transactions, i.e., provide or receive data, must connect to the data space through a participant agent service provider.

All participant agent service providers in the ManuData data space actively promote the data space and form a business community that works together to develop and scale the ManuData data space.

Characteristics of ParticipantConnect GmbH:

  • Participant contracted,

  • Agency intermediary,

  • Technical interoperability enabler

Design considerations:

  • Should the data space governance framework require that all participant agent intermediaries are qualified DGA-compliant DISPs?

  • Should ParticipantConnect design its participant agency service offering so that it would qualify as a DGA-compliant DISP and operate those services through a subsidiary or similar (as required by the separation of concerns provisions in the DGA)? What would be the benefits to the company? Would it gain an advantage against other participant agent intermediaries who are not recognised DISPs?

  • What would be an appropriate level of participation fees for participant agent intermediaries? Should that fee be collected via a proportional revenue sharing mechanism or as a fixed fee?

  • How should the data space governance framework ensure fair competition between participant agent intermediaries and make the ManuData data space an attractive market for new ones to enter? 

  • Are the cases where the governance authority should require the use of some specific participant agent intermediary? Or recommend some over others?

  • What are the implications of the governance framework’s requirement that all data providing and receiving participants use participant agent services to engage in data transactions via the data space? When is this requirement beneficial and when not? Can this design provide benefits for data space business model, governance framework design for the data space? Or does this design violate some fundamental data space principle? 

Example 3: Personal data intermediary “WithHumanData SA”

WithHumanData is a B2C and B2B service provider specialised in providing personal data management services for consumers to connect with data spaces. WithHumanData provides services for three different data spaces that have use cases with personal data: public transport data space in the mobility domain, kindergarten data space in the skills domain, and urban planning data space in the smart cities domain. Each of these data spaces has an operator with whom WithHumanData works to provide consent management services for the data space participants in the use cases involving personal data and for the individuals whose personal data is processed for those use cases.

The consumer-facing user interface and service portfolio of WithHumanData includes also personal data storage and wallet services, but these are not used in all data space use cases. Consumers who use WithHumanData services can manage their data across the three different data spaces and their use cases through a single interface.

Characteristics for WithHumanData SA:

  • Participant contracted, 

  • Personal data intermediary, 

  • Wallet provider, 

  • DGA, GDPR, and eIDAS applicability.

Design considerations:

  • How will the collaboration between the data space operator and WithHumanData work in practice? Is there a direct relationship or is it mediated by the governance authority? Or can they each offer their services without the need to collaborate at all?

  • How do consumer-facing user interfaces and usability function in practice when the application is provided by WithHumanData? Should WithHumanData provide a white-labelling option where each data space can brand the consumer app according to their own brand, or is it viable for all the three data spaces to use a WithHumanData-branded application?

  • How are the identity management and policy decision functionalities necessary for each of the three data spaces integrated as a seamless and well functioning consumer-facing user experience? Will eIDAS wallets be useful or necessary?

  • Does all the revenue for WithMyData come from the fees it changes the different data space data space governance authorities, or can there be also fees for data space participants based for example on consent transactions? Or could there even be a cost to the consumers who use the service?

  • Is it possible to build a model where multiple personal data intermediaries provide services in the same data space and consumers have the choice of which service provider to trust and whose user experience to prefer? 

Example 4: Domain-specific operator “HealthDataXchange Oy”

HealthDataXchange is a provider of federated services in a specialised domain, namely healthcare. As a data space operator, it has a similar role to DataSpace Operator Ltd in Example 1, but as a domain-specific operator it has a more specific business and functional focus in the health domain.

HealthDataXchange also provides privacy-preserving data analytics as a value creation service. These services are especially relevant in health data spaces, where participant-to-participant data sharing is not always an option with highly sensitive data but it is critically important that the data is processed by multiple parties.

While many technical capabilities and standards related to data transactions are the same across data spaces, some domains like health also have domain-specific regulatory, standards-related, and other needs and requirements. In practice, this means that domain specialisation will occur as it can result in competitive advantage.

Following this logic, HealthDataXchange has specialised in catering to health-related data spaces that require their service providers to handle the regulatory requirements for audit and certification, specialised standards and vocabularies, and specific requirements for handling consent and identity management that apply in the health domain. They count on the fact that this specialisation provides significant enough business benefits in terms of usability of their services, marketing, and sales to counter the effects of a smaller pool of potential data space clients.

While the health sector is clearly a specialised domain, it is not the only domain with special characteristics which is likely to favour sector-specialisation from its enabling service providers. For example, agriculture and finance have similar regulatory and standards environments and requirements which tend to speak in favour of preferring sector-specialisation. For the specialised intermediaries and operators, on the other hand, these characteristics of their specialised services are not restrictive in the sense that they would be indefinitely limited to providing their services to these sectors only.

Characteristics of HealthDataXchange:

  • Operator,

  • Personal data intermediary,

  • Value creation service provider,

  • Potential DGA applicability to the provision of some services, 

  • Sector-specific compliance requirements.

Design considerations:

In addition to the design considerations in Example 1, consider:

  • Are there any legal implications if the same service provider provides all of federated services, personal data intermediary services, and value creation services? Can personal data intermediary services be provided by companies who do not qualify as DISPs? If they come attached with value creation services such as analytics services?

  • If competing domain-specific operators provide services to different data spaces in that domain, what is the business rationale for providing for cross-data space interoperability? While the domain-specific technical standards might enable semantic and technical interoperability, and the shared regulatory environment might enable legal interoperability, are there business logics that are likely to emerge that would limit, disincentivise, or even block cross-data space interoperability?

1. Summary

This building block encompasses key decision-making points for the effective establishment and operation of a data space, namely the determination of an organisation's form and the establishment of a data space, the creation of a governance authority and the creation and realisation of a data space governance framework.

The building block describes the options of creating a data space as an unincorporated (i.e. without legal personhood) and incorporated (i.e. as a legal person) entity and discusses most important consequences of these choices in a comparative way. The choice of legal of form of a data space impacts the type and role of a governance authority, the ability of a data space to develop and implement its governance framework and, ultimately, data space’s overall development and sustainability.

Determining the organisational form and establishing the governance authority should be completed before the data space enters the operational phase. At least in the most essential parts, a data space governance framework should be created in parallel to support the functioning of the new data space. The organisational form, type of governance authority and its role, and the governance framework may evolve over time due to legal requirements or business and technological developments.

1.1 Questions that will be answered

  • What factors do organisations consider when determining the organisational form of a data space?

  • What are the characteristics, advantages, and challenges of an unincorporated (no legal personality) data space?

  • What are the characteristics, advantages, and implications of establishing an incorporated (legal personality) data space?

  • How is a governance authority and governance framework created and maintained within a data space?

  • How do organisational form and governance framework influence the relationships among data space members and third parties?

2. Purpose of the building block

This building block aims to help the members of a data space initiative understand their options for its legal formalisation. A data space's business model and technical arrangements require legal formalisation to fully unfold their functionalities, ensure legal rights and business interests, and minimise risks for all data space participants. This building block provides basic information regarding creating a data space, its governance authority and governance framework.

3. Elements and their key functions

3.1 Determining an organisational form and establishing a data space

A data space usually starts when several organisations have data sharing needs (i.e., a data space initiative). As one of the first steps, the members of a data space initiative need to reach several basic agreements such as that they all want to work towards establishing a data space, what sector or sectors of the economy they want to target and how they would work together to achieve it. These agreements do not need to be formalised but can be a simple understanding or informal agreement between the committed members of a data space initiative.

The committed members then continue working together on the business model of the future data space Business Model (original). While developing the business model, they also consider the following non-exhaustive list of questions that are decisive for the organisational form of the future data space:

  • Should the future data space be a permanent or temporary (even if multiyear) establishment?

  • Should the future data space have a legal personality?

  • Does the future data space aim to generate profits for its members (i.e. the legal entities that create it)?

  • What country will be the primary place of establishment (i.e. headquarters) of the future data space?

  • What level of involvement do the members of the data space initiative want to have in managing and operating the future data space?

The answers to these questions should help the committed members of a data space initiative shape the space's business model and decide on appropriate legal arrangements (Figure 1, also see Establish Organisational Form in the Co-Creation Method).

image-20260121-144324.png

3.1.1 Data space without legal personality (unincorporated data space)

If there is uncertainty about the permanent establishment or disagreement about the legal form at the beginning of a data space initiative, the committed members of a data space initiative can use various contractual arrangements to give structure to the data space as a multiyear project. For instance, some European Union Member States allow the creation of joint ventures that are not separate legal forms (i.e. participants of a joint venture simply share resources and knowledge). It is also possible to sign other types of cooperation/ collaboration agreements, such as strategic alliance agreements or consortium agreements. For simplicity, all such agreements are called founding agreements and the parties to the founding agreements are called data space members in the text below. By signing the founding agreements, data space members created special obligations towards each other with regard to achieving the goals of their cooperation.

These founding agreements are governed by national civil law that may have specific requirements for their content and form (e.g. simple written form or notarised). Such agreements typically describe the goal of the common project and outline the roles and responsibilities of different members, profit sharing and compensation arrangements, remedies for failure to deliver, applicable law and dispute resolution rules and termination provisions. It is important to underscore that unincorporated joint venture, consortium and other similar cooperation are temporary arrangements that are created to achieve a certain goal. Therefore, the founding agreement must contain provisions on when the agreement is terminated (e.g. upon reaching the goal, after a certain time, upon occurrence of a certain event). Due to the complexity of the arrangements, a written recording of any such agreements is strongly advisable, but no other actions (e.g. authentication by a notary or registration) are usually necessary.

New members can join unincorporated joint ventures, consortia and other types of cooperation only if all current members agree to it and only after the prospective member signs the founding agreement. In such a case, the founding agreement may need amendment because the new member is likely to assume a new role and responsibilities.

3.1.1.1 Consequences of this organisational option and contractual safeguards

Unincorporated joint ventures, consortia and other types of cooperation do not have their own resources and rely solely on the resources, capacities and capabilities of their members. They are tightly controlled by their members, which sometimes might hamper their activities, especially if one of the members does not fully pull its weight and refuses to be replaced. Therefore, it is advisable to expressly allocate in the contract different roles and tasks to be performed by each of the members. A single description of the overall work by each member minimises the risk of scope gaps and the potential for internal disagreements.

Because data management of third parties is expected, the founding agreement must include clauses addressing data management. In particular, if a data space handles personal data, it is necessary to determine which member within this data space is a data processor as required by the GDPR (for more details see Regulatory Compliance). Even if a data space does not handle personal data, it is still necessary to determine which member(s) is(are) responsible for data security and what their responsibilities are. Due to the importance and likely complexity of data management involved, it is advisable for members to design and sign a separate data management agreement.

Because no legal person is created as a result of this cooperation, legal liabilities and ownership remain by default with the individual members and must be specified in the founding agreements.

In particular, usually all results of the conducted work are owned by the party that generates these results (e.g. if a member X creates software X, this software remains member X’s property). Members can agree in the founding agreements on joint ownership of all or only certain results from the cooperation. In this case, they need to agree how exactly they will dispose of joint property rights, including transferring, licencing and distributing the royalties.

Typically, members are solely liable for their actions towards each other, but in the founding agreement they can limit their liability proportionally to their total share in the cooperation. In relations to third parties (i.e. those who are not a member of the founding agreement), members are solely liable for their actions in fulfilling their responsibilities under the founding agreement, and no limitations by the founding contract is possible. Also, agreements need to be negotiated regarding the liability for the assets commonly used or created (e.g. who is paying for the electricity used by the data space; who will do maintenance; who will pay for the necessary software licences; etc.).

An unincorporated entity must also decide on who represents the data space towards other data space participants such as data transaction participants and providers of enabling services as well as third parties. This is of huge importance because the unincorporated data space itself is not able to conclude any agreements in its name. Instead all agreements must run via individual members, but it is likely that the data space interests should be represented or considered in the agreement negotiation.

Addition of any new members requires the agreement (consent) of all existing members. If a new member joins an unincorporated data space, a change of the founding agreement is necessary to determine the role, rights and obligations of the new member. In connection with this, a substantial re-negotiation of the contractual roles, ownership arrangements, liabilities and other issues among all members is likely because a new member brings new dynamics into the existing cooperation.

3.1.1.2 Creation of Governance Authority

Unincorporated joint venture, consortium and other types of cooperation are completely member-driven, which requires strong governance arrangements to align and coordinate individual activities. These governance arrangements are dedicated to achieving the commonly defined purpose of the cooperation (e.g. by generating all of the intended deliverables). The governance arrangements do not extend to actually managing any of the resources (because these remain at the full disposal of the members) or controlling and managing any of the results (because the ownership of those lies with the members).

Members of an unincorporated data space can set up a governance authority for their cooperation according to their needs and wishes. There are no legal requirements for equal or any other specific representation in decision-making, which may lead to power imbalances between contracting parties. Therefore, it would be important to follow the best practices of corporate governance. The governance authority typically consists of all members of the consortium/ joint venture and is ultimately responsible for decision-making and achieving the goals of the cooperation. It can be called “general assembly”, “steering group”, or else. The decisions by this governance authority are adopted unanimously and are binding on the members of the founding agreement. The members then decide separately and for themselves how they implement these decisions to achieve the goals of the cooperation.

It shall be underscored that any individuals active in the governance authority in any capacity remain employees on the payroll of individual members and are subject to the direction of and supervision by these members.

In sum, founding agreements are relatively easy to change depending on the project's needs and circumstances. They can be prolonged, if the original goal has not been achieved. A conversion to a permanent legal person can be done at a later stage of the data space development cycle (e.g. in the implementation stage) once the business model of the data space matures. At the same time, they are very complex documents that must contain safeguards regarding any eventuality. Unincorporated data space is unlikely to be sustainable over time, develop beyond a certain initial point to become truly stand-alone and develop an own dynamic. For this, a data space should become incorporated.

3.1.2 Data space with legal personality (incorporated data space)

When the decision is reached to establish a data space as a permanent structure, establishing a new legal person or creating a data space based on an existing legal person is necessary. Currently existing data spaces that do not have profit-making as their purpose have frequently established themselves as associations and sometimes as foundations. A limited liability company is the most popular legal form for data spaces with profit-making objectives. For-profit legal entity may acquire a special status of “benefit corporations” in some countries (e.g. Italy, France and Germany), which means that a company combines the goal of generating profit with the beneficial purpose of creating positive societal and environmental impacts and operates in a transparent, responsible and sustainable way.

Examples of data spaces and their legal forms
  • Europeana, the Common European Data Space for cultural heritage, is founded as a foundation under Dutch law (“stichting” in Dutch).

  • Catena X, a data space in the automotive sector, is created as an association under German law (“eingetragener Verein” in German). This legal form under German law is not allowed to pursue commercial purposes.

  • Mobility Data Space (aka DRM Datenraum Mobilität) is a limited liability company under German law (“Gesellschaft mit beschränkter Haftung” in German).

If the committed members of a data space initiative decide on an establishment under national law, they will have great flexibility to choose from dozens of various legal forms across 27 EU Member States. Each of those legal forms has its advantages and disadvantages and needs to be considered in detail depending on the data space business model, use cases and more general considerations related to the business location (e.g. availability of the necessary infrastructure, skilled staff, tax rules, business-friendliness, red tape). At the same time, the choice of the business location and legal form is likely to require adjustments to the business model.

In addition, legal forms created under EU law could be particularly attractive for data space targeting cross-border markets and for Common European Data Spaces. Legal forms under EU law allow a company to operate as a single entity throughout the EU and be subject to harmonised rules. One can choose from:

  1. European Digital Infrastructure Consortium (a special legal form created for Common European Data Spaces and special multi-country projects);

  2. European Company (a for-profit legal entity, similar to the limited liability company);

  3. European Cooperative Society (a non-profit with characteristics of a cooperative and public limited company); and

  4. European Economic Interest Grouping (a non-profit legal entity similar to a partnership).

More information on European Digital Infrastructure Consortium

European Digital Infrastructure Consortia can be created only for the purpose of implementing multi-country projects. A European Digital Infrastructure Consortium must have at least three Member States as members. The characteristic of a member is that it provides financial (money) or non-financial (assets) contributions to the European Digital Infrastructure Consortium. The consequence of being a European Digital Infrastructure Consortium member is that a Member State has voting rights in the assembly of members, meaning that it can directly influence the most important decisions about the functioning of a data space.

A European Digital Infrastructure Consortium is created via a decision of the European Commission. Member States that are members must submit an application to the European Commission that includes a technical description of the multi-country project, the proposed statutes of the European Digital Infrastructure Consortium and a declaration from the host Member State on whether it recognises the EDIC as an international body and international organisation. The European Commission assesses the application and approves or rejects it. If the application is rejected, the Member States in question may still form a consortium and implement the intended project without the benefits allotted to a European Digital Infrastructure Consortium.

There are several benefits to European Digital Infrastructure Consortia. Firstly, a European Digital Infrastructure Consortium is a legal entity that will be subject to virtually the same legal rules in all EU Member States as it is a product of EU law. Still, it should be noted that Member States will have to adopt national law to govern those issues of European Digital Infrastructure Consortia that are not covered by EU law. Secondly, there might be some tax benefits for European Digital Infrastructure Consortia if the host Member State recognises European Digital Infrastructure Consortia as international bodies or organisations. Thirdly, European Digital Infrastructure Consortia membership is quite diverse, and besides EU Member States, it may include third states, international organisations, and private actors. Fourthly, because of the above, European Digital Infrastructure Consortia may be more effective investment vehicles, leveraging government funding, but able to gather and tie up financial means from a variety of sources. This may ultimately lead to more effective implementation of multi-country projects.

Several issues should be considered when thinking about the establishment of a data space as a European Digital Infrastructure Consortium (non-exhaustive list):

  • A European Digital Infrastructure Consortium must have at least 3 European Union Member States as members (represented by their public authorities) that provide financial or non-financial contributions. By contrast, there is no need to involve Member States in the creation of any other legal person as they can just be created by legal persons and/or natural persons.

  • Member States are the driving force behind European Digital Infrastructure Consortia. It depends on them to apply for a Commission’s decision; they define the status of European Digital Infrastructure Consortia within their jurisdictions; they are the main decision-takers throughout the life of multi-country projects.

  • The creation of a European Digital Infrastructure Consortium is in the hands of the European Commission, which assesses the application and decides whether to set up the Consortium or reject the application. By contrast, any other legal form is created by an agreement (in the form of a statute or articles of association) among its members. There is no need for any approvals by a governmental authority.

  • The participation of states and the European Commission in the assembly of European Digital Infrastructure Consortia members next to private actors will create different dynamics for negotiations concerning decision-making. The European Commission will have a veto right over actions financed under centrally-managed Union programmes (such as the Digital Europe Programme, Horizon Europe and similar).

Once the members of a data space initiative agree on the legal form for the intended data space, they need to sign a founding agreement (usually called a statute, articles of incorporation or articles of association). Its form and minimum contents are regulated by the national law of the respective EU Member State or by EU law. They vary slightly depending on the exact legal form in question, but the main elements are name and address of the registered office, purpose and intended activities, method of convening of the general assembly and appointment and dismissal of directors, powers of representation to the third parties, certain monetary obligations between the organisation and its members, admission of new members and what happens to the organisation’s property in the case of dissolution. Natural and legal persons that have signed the founding agreement are called data space members. Data space members are in contract (i.e.  founding agreement) with each other for the purpose of the establishment of a data space and, to this end, have special rights and obligations.

While the choice of legal form and business location for a data space is a serious matter, it can be changed later on. However, such a change is not a trivial task and cannot be done very often. In particular, converting from a for-profit legal form (e.g. limited liability company) to a non-profit (e.g. foundation) is rather difficult due to the change in the applicable taxation rules. Also, a company created under the national law of one EU Member State cannot, in most cases, move its headquarters to another EU Member State without first dissolving and re-establishing itself in the new location under the new national law.

3.1.2.1 Consequences of this organisational option

The execution of this organisational option leads to the creation of a data space as a legal person that is separate from its members. This means that the said data space can own property, enter into contractual relationships with other legal entities, be beneficiary of legal rights, be responsible and liable for its own obligations and employ own staff. Results of any work performed by such data spaces are their own (intellectual) property, of which they can dispose freely. Once the founding agreement is signed, such data spaces can develop their own dynamics, gradually becoming more autonomous from their members.

In relation to their members, such data spaces maintain certain obligations, depending on the exact company form. For example, a for-profit data space may have an obligation to distribute profits to its shareholders. Members have the right to participate in the main governance body – e.g. general assembly – and decide on the most important, strategic questions of the data space development (e.g. admission of new members). However, the control by members over the data space is rarely comprehensive: it is unlikely to extend to all activities of the data space and, even for the most important issues, a majority decision is sufficient. By contrast, third parties may participate in a data space as data providers, service providers, data recipients and have contractual relationship with the data space, but they do not have decision rights.

The process of and requirements to the addition of new members depend on the legal form of the incorporated data space and are defined by law and further specified by the founding agreement. In some cases, the agreement of all existing members is required, while in others it suffices that the new member buys shares of the company. No substantial changes to the founding agreement or re-negotiation of rights and obligations are usually necessary.

3.1.2.2 Creation of governance authority

Incorporated data spaces need bodies to create, maintain, and enforce their internal rules and manage the data spaces’ day-to-day operations. A body is a differentiated structure of an organisation that performs specialised functions. For example, if a data space is created as a non-profit in the legal form of an association, it will have to comply with a legal requirement to have two bodies: a general assembly of members and a management board. The general assembly of members is a representative body consisting of all members and makes the most important decisions regarding the association. All members vote for decisions, although not all decisions must be taken unanimously. The management board is an executive body that puts into practice the decisions of the general assembly of members. The management board is appointed or elected by the general assembly and is accountable to it for its activities. The management board effectively runs the association on a daily basis. It is not representative and may include staff specifically hired by the data space for their management skills. Data space’s bodies jointly constitute a data space governance authority; however, data spaces may choose a different name for such an institution. A data space governance authority's form, composition and competencies are determined jointly by the founding members (i.e. legal and natural persons that established the data space). In addition, a data space governance authority is strongly impacted by the business model and legal form of the data space.

Figure 2 provides a visual illustration of the governance authority of an incorporated data space.

Gov2.png

The members of a data space can decide on the size and composition of the data space governance authority within the limits set by law and depending on the size and needs of the data space. For small data spaces, the executive body may consist of a few people or even one person. Common European Data Spaces in the form of a European Digital Infrastructure Consortium will be large entities requiring a lot of management work and, therefore, need many personnel. They are also more likely to need additional specialised bodies (e.g. working groups or committees) for specific tasks. For instance, due to the high number of participants in a Common European Data Space, there might be a need for a separate committee on participation management.

The legal and natural persons that established a data space (i.e. data space members) can determine the competences of the data space governance authority within the limits of the law (e.g. rules on competencies of the executive body, rules on the representation of the data space in dealings with third parties, rules on the creation of working groups and committees).

If members of a data space want to involve third parties (i.e. stakeholders that are not data space members) in the governance of this data space, they can foresee special bodies for this. Whatever the names of such bodies (e.g. advisory board, community board), it is important to remember that they cannot take binding decisions over a data space - only the assembly of the data space member can. However, such bodies may provide their opinions, views and observations to the decision-making body. The provisions on such a body are decided by the data space members and entered either in the founding agreement or later bylaws. These provisions must regulate who the members of such a body are and how they are chosen or appointed, what topics can be discussed, how often the body meets, what type of documents can be adopted and how these documents are taken into account by the decision-making body.

If a data space is created based on an already existing legal person and this person runs different business operations besides a data space, it is advisable to create a separate body solely for managing the data space. However, this decision would be within the remit of such a legal person, depending on its business model and the data space size.

To summarise the discussion of unincorporated and incorporated data spaces, Table 1 below provides a concise comparative overview of their main features.

 

Unincorporated data space

Incorporated data space

Temporal existence

Data space is a temporary establishment, although it may exist for several years. The termination is pre-determined by the founding agreement.

Data space is a permanent establishment, its termination is not pre-determined by the founding agreement.

Legal personality

Data space is not a legal person.

Data space is a legal person, separate from its members.

Ability to enter into contracts

Data space cannot conclude contracts  with third parties in its own name. Only members can conclude contracts.

Data space can conclude contracts in its own name with third parties.

Ownership of property

All property is owned and disposed of by members, individually or jointly.

Data space owns (intellectual) property and disposes of it.

Liability

Members are liable for their actions. Data space cannot bear any liability.

Data space bears liability for the actions of its governance bodies.

Complexity of the founding agreement

The founding agreement is a highly complex document regulating various aspects of relationships between members.

The founding agreement is fairly simple document establishing the data space and regulating only certain monetary relationships between the data space and its members.

Control over the data space

Members are in complete control of the data space.

Data space is in control of itself through its governance bodies.

Addition of new members

The process requires consent of all existing members and re-negotiation of the founding agreement.

The process varies depending on the legal form, but usually does not require re-negotiation of the founding agreement.

Table 1. Summary comparison of unincorporated and incorporated data spaces

3.2. Data space governance framework

A governance framework of an organisation sets out roles, responsibilities and procedures for its effective and efficient operation. It consists of organisation’s internal objectives, values, policies, practices and accountabilities. In short, a governance framework is a set of rules on the functioning of an organisation and its presentation of the wider world.

An organisation’s governance framework is influenced by and based on external legal and regulatory rules (see Regulatory Compliance). Some legal rules are mandatory (e.g. the requirement that an organisation in the legal form of association must have at least two bodies: a general assembly and a management board) and must be reflected in the governance framework. What rules are mandatory for an organisation’s governance framework strongly depends on its business case (e.g. if an organisation is a qualified trust service provider, it is subject to high security requirements and, hence, must have special (cyber)security policy and guidelines on how to select trustworthy systems for data storage; if an organisation processes personal data on a large scale, it must have a data protection officer as per GDPR).

3.2.1. Elements of a data space governance framework

It is practical to distinguish between at least two different elements of a data space governance framework:

  1. Rules defining purely internal roles, responsibilities and procedures: these rules define the relationships only within the data space and have only an indirect influence on the relationships with third parties (e.g. data providers, data recipients, service providers), and

  2. Rules that also directly define data space’s relationships with third parties (e.g. data providers, data recipients, service providers).

Importantly, terms and conditions of use of a data space, and contracts between the data space and its service providers and other participants (e.g. data providers, data recipients) are not part of the data space governance framework. These agreements are operational and relate only to a concrete relationship between a data space and a third party. They do not influence roles, responsibilities and procedures within a data space. Instead, such agreements are based on, and result from, the governance framework of a data space. Such agreements are concluded by the data space body with powers of representation, in the absolute majority of cases without any involvement of the representative body (like a general assembly).

Data product contracts and data services contracts are also not part of a data space governance framework because they are contracts between third parties (e.g. data provider and data recipient) and do not involve a data space as a contract party at all.

image-20260121-144853.png

3.2.1.1. Internal rules of a data space

The rules that define purely internal roles, responsibilities and procedures are contained in the founding agreement of a data space and in data space bylaws. As described above in this building block, the founding agreement contains the fundamental rules related to the internal organisation and decision-making of a data space. Data space bylaws contain important procedures that keep the organisation running, such as the number of members constituting quorum for a general assembly meeting; how and when to gather an extraordinary general assembly meeting; details on the voting procedures – including depending on the matter discussed; how to appoint and dissolve a committee or a working group; rules on decision-making by the executive body of a data space; rules for approval of large contracts; and others procedures.

The common feature of all these internal rules is that they are indispensable for a data space to function, and that they do not influence in any direct way third parties to a data space (i.e. those data space participants who are not data space members). At the same time, these rules define by whom and how relationships with such third parties are entered and exited (e.g. who is allowed to conclude a contract in the name of a data space). Violation of these internal rules may invalidate legal relations with third parties (i.e. nullify contracts) and lead to civil law liability of a data space or its members. The latter is particularly the case if provisions of the founding agreement are violated.

It is very important not to mix up the founding agreement with any other internal rules. The reason for this is that any change to the founding agreement must be reported to the registry of legal entities in the country where the data space is established. Founding agreements are very stable documents that are extremely rarely changed.

3.2.1.2. Rules that directly define relations with third parties

Within the framework of the founding agreement and applicable laws, each data space can draw up various policies, statements, guidelines and related procedures (to be called policies for simplicity). Some of these policies are required by law, while others can be determined by the organisational or business needs of a data space. An example of the must-have a policy is privacy and data protection policy, which is mandatory for any organisation processing or controlling personal data. A great number of policies are needs-based. Examples of this are a policy on technical specifications (standards, APIs, semantic models, provenance and traceability) used by a data space, or cybersecurity policy defining internal data space measures and expectations towards data space service providers. A very large data space with many participants selling and buying data may consider adopting a competition policy and a dispute resolution policy and mechanism. A policy can also be adopted due to strategic objectives of a data space, for instance, a sustainability policy or a stakeholder-engagement policy. In sum, each data space can decide what policies they need to draw based on their legal obligations (see Regulatory Compliance) and on their business case.

The common feature of all these rules is that they have an internal and external function. On the one hand, they represent a commitment by a data space to behave in a certain way. This commitment may be legally imposed on a data space (e.g. by the GDPR), but may also be a non-binding unilateral declaration by a data space (e.g. specific sustainability commitments). On the other hand, these rules directly influence data space’s relationships with third parties. They signal to third parties what standards a data space uses and expects them to use if they choose to join as participants. They signal to potential service providers what is expected from them in terms of cybersecurity levels and standards. Any contracts between a data space and third parties (e.g. service providers, data providers) are based on these policies, or the policies are made annexes to the contracts. Lastly, unless a policy is mandated by law, a data space can change or withdraw it completely without any legal consequences.

image-20260121-144940.png

3.2.2. Creation, maintenance and realisation of a data space governance framework

All documents comprising the governance framework should be prepared and discussed by the executive body of the data space governance authority or by specially created working groups within the governance authority (depending on the organisational structure of a data space). The decision on the adoption of the said documents should be taken by the representative body of a data space (e.g. for an association - a general assembly of all members with the right to vote). The general representative body can also adopt rules (which will become a part of a governance framework) allowing the executive body to adopt certain policies or changes to policies. This is advisable for technical issues where quick decision-making is necessary. Such an approach is not only in compliance with the legal requirements but also follows the principles of good corporate governance of representation and inclusion, but also allows for more flexibility in the operation of a data space.

Once approved, the data space governance framework shall be documented. The actual artefact can be called any suitable name (currently, the term “rulebook” is popular – see IDSA Rule Book or SITRA Rulebook) and should be expressed in a human-readable and, if possible, machine-readable format.

A data space governance framework must be kept up to date meaning that it may need regular adjustments based on new legal requirements and/or changing business, economic or technological circumstances. The task of monitoring of the new developments that may require such adjustments lies with the executive body of the data space authority. Actual changes to the governance framework in some situations may be done by the same executive body, but in other cases may need a decision by the representative body of a data space (e.g. changes to the founding agreement due to the change of business model).

Realisation of a data space governance framework is the responsibility of the executive body of the data space authority. The data space governance authority realises the governance framework through its own actions, such as finding suppliers and service providers, concluding contracts with them, identifying or developing standards, creating a catalogue and other actions.

4. Co-creation questions

  1. Do the organisations involved want to establish a data space?

  2. Which participants or actors are directly involved in which use cases, and what roles do they play?

  3. What are the roles and the responsibilities of the data space founders that will become part of the governance authority?

  4. What organisational form is chosen for the data space?

  5. What Governance Authority will be established?

  6. What needs to be considered for the creation of the rulebook for a data space?

  7. Which activities will the governance authority perform to run the data space?

  8. What are the processes through which the governance authority should perform its duties, and how should they be monitored and reviewed?

5. Further reading

6. Glossary

Term

Definition

Common European data spaces

Sectoral/domain-specific data spaces established in the European single market with a clear EU-wide scope that adheres to European rules and values.

Data space

Interoperable framework, based on common governance principles, standards, practices and enabling services, that enables trusted data transactions between participants.

Data space development cycle

The sequence of stages that a data space initiative passes through during its progress and growth. In each stage, the initiative has different needs and challenges, and when progressing through the stages, it evolves regarding knowledge, skills and capabilities.

Data space governance authority

The body of a particular data space, consisting of participants that is committed to the governance framework for the data space, and is responsible for developing, maintaining, operating and enforcing the governance framework.

Data space initiative

A collaborative project of a consortium or network of committed partners to initiate, develop and maintain a data space.

Data space participant

A party committed to the governance framework of a particular data space and having a set of rights and obligations stemming from this framework.

1. Summary

The Participation Management building block outlines governance processes for managing participant engagement in data spaces. This includes:

  • identifying participants,

  • setting rules for data transactions and service provision,

  • onboarding,

  • offboarding.

In addition, it provides guidelines for efficient and secure participation by integrating relationships with other governance aspects like regulatory compliance and identity management.

1.1 Questions that will be answered

  • Who can be a participant in a data space, and how do they differ from candidates or external stakeholders?

  • How are roles like data providers, recipients, intermediaries, and data rights holders defined, and what responsibilities do they have?

  • What internal governance mechanisms does an organisation need to implement in order to participate in a data space in a responsible way?

  • What processes and criteria govern the onboarding of new participants?

  • How do governance authorities balance inclusiveness with strict interoperability and quality requirements when setting admission rules?

  • What mechanisms ensure that participants remain compliant and engaged as the data space scales?

  • Under what circumstances can a participant be offboarded, and how is this process managed?

  • How does the offboarding process ensure that data rights, obligations, and access are properly terminated?

2. Purpose of the building block

According to the DSSC Glossary, data space participants are those committed to the governance framework of a particular data space and having a set of rights and obligations stemming from this framework. It concerns all organizations and individuals who join to engage in data transactions, facilitate transactions via service offerings, or act as data rights holders.

Before formally joining, potential participants are referred to as candidates. Their interest in joining a data space can stem from a variety of reasons, often tied to specific business objectives, distinct requirements, and individual expectations for participation.

Participants join a data space to share and use data under the consideration of rights and obligations related to the data. In addition to the technical building blocks internal data governance processes need to be implemented and aligned with the overarching data governance framework of a data space. The internal data governance framework needs to address relevant aspects including the management of data rights, data quality, observability of data transactions, data provenance, and tracing of shared data under consideration of regulatory compliance and contractual framework.

The Participation Management building block describes the operational processes but some of them may need to be put into practice via the technical building blocks. 

While the data space governance authority consists of data space members as well, it is out of the scope of this building block to handle the participation processes within the data space governance authority, since they are discussed in the Organisational Form and Governance Authority building block.

Participation Management is closely connected to other governance dimensions that ensure trust and compliance in data spaces. These include:

  • Regulatory Compliance: Adherence to GDPR and DGA for data protection and lawful data sharing.

  • Contractual Frameworks: General Terms and Conditions and agreements that define rights, obligations, and exit procedures.

  • Identity and Verification: Identification and attestation mechanisms for onboarding and lifecycle management.

  • Technical Interoperability: Standards for APIs, data formats, and security protocols to enable seamless integration.

  • Data Quality and Observability: Processes for monitoring data transactions, provenance, and audit trails.

  • Trust Anchors and Conformity Schemes: Mechanisms to verify compliance and maintain transparency.

3. Elements and their key functions

Effective participation management is essential for ensuring the smooth operation and governance of data spaces. This process involves clearly defining the roles and responsibilities of participants, managing their onboarding and integration, facilitating secure and compliant data transactions, the provision of services, and overseeing the offboarding process.

3.1 Roles and Responsibilities of Data Space Participants

The roles within a data space can vary depending on the specific context. For example, a participant may act as a provider of a data product in one transaction and as a consumer in another. Some of these roles are a more detailed breakdown of these roles and are outlined in the Data Space Rulebook, which serves as the documentation of the data space governance framework for operational use. The Rulebook is described in more detail in the introduction of the Blueprint.

  • Data Providers are organisations that supply data to the data space. They generate and share data sets that can be used by others.

  • Data Recipients consume data from the data space for various purposes such as analysis, decision-making or product development and therefore directly engage in the process of data transaction. For both types of participants, participation management needs to ensure the management of permissions, support of data quality standards, but also mechanisms to monitor and report data utilization.

  • Intermediaries and Operators facilitate the exchange of data between providers and users. They enable and intermediate data exchange as (value creation) service providers. Even though they do not engage in data transactions, they are crucial participants to the data space, which is why participation management should facilitate data intermediaries and operators to ensure adherence of interoperability standards.

  • Data Rights Holders are individuals or organizations that hold the rights to the data. They decide the terms and conditions under which their data can be shared and used within the data space.

    Data space governance authority might formulate more specific roles per data space, documented in the data space’s rulebook.

For some data spaces, distinguishing between participants who form the data space governance authority and those who do not, might be needed. Role differentiation could help in clarifying responsibilities, maintaining trust and transparency. So for instance, data space members can be introduced as an additional role for organisations that found the data space, sign the founding agreements and create the data space governance authority.

  • Note: to be considered additionally
    External stakeholders are organizations not directly involved in the data space, but might significantly be affected by or having impact to the data space ecosystem. For instance, farmers can be external stakeholders of an agricultural data space without being direct participants. For example, a data space might bring together agritech companies, equipment manufacturers, governments, and research institutions to exchange data on soil health, yields, and weather patterns. Even if individual small-scale farmers are not members, they are still affected by the outcomes: market prices and quality standards may be shaped by shared insights, governments may design subsidies or environmental rules based on aggregated data, and larger participants can gain competitive advantages from optimized farming practices.
    While in that example the farmers are not particularly participants of the data space, they might have interests and requirements that affect participation management and should therefore be taken into consideration, as well. This requires the data space governance authority to understand concerns and needs of external stakeholders and foster transparency by considering the potential impact and consequences of the data space on their activities.

3.2 Internal Governance Processes supporting Participation Management

To participate effectively and responsibly in data spaces, organisations must establish internal governance processes that ensure clarity of roles, legal and technical accountability, and alignment with broader trust requirements. These processes should enable consistent decision-making and risk management in line with both strategic objectives and stakeholder expectations. They are part of Data Space Governance Framework, described more in detail in Organisational Form and Governance Authority Building Block.

The ISO/IEC international standard 38500 “Governance of IT for the organisation” provides a relevant foundation for this work. It outlines how governance mechanisms should direct and control the use of digital capabilities. In the context of data spaces, this means ensuring that internal processes are in place to manage responsibilities across the legal, operational, and technical dimensions of participation.

A key aspect of readiness is the internal definition and communication of roles related to data space engagement. This includes determining:

  • who has authority to act on behalf of the organization,

  • how decisions are taken regarding data access and sharing, and

  • how responsibilities are distributed across teams managing legal compliance, data stewardship, and IT integration.

Such role clarity supports efficient collaboration and reduces the risk of uncoordinated or non-compliant activity.

Internal governance frameworks should also support the management of specific trust-related functions. These include the definition and enforcement of data rights, particularly where data rights holders and data providers are not the same entity. Mechanisms should exist to verify who is allowed to share, access, or reuse data, under which conditions, and with what limitations.

In addition, governance processes must ensure that data quality is monitored and maintained throughout the data lifecycle. This involves assigning accountability for ensuring that shared or consumed data is accurate, complete, and suitable for its intended use, and that appropriate quality controls are applied.

Observability is another essential governance function. Processes should enable monitoring of data transactions, detection of anomalies, and provision of audit trails when needed. This includes maintaining visibility into how data is accessed, by whom, and under what terms, supporting both transparency and regulatory compliance.

Effective governance must also provide the ability to document and track data provenance and lineage. This involves capturing where data originated, how it has been transformed, and by which systems or actors. Together with mechanisms for tracing data flows and ensuring contractually agreed usage conditions are respected, these capabilities form the basis for reliable, accountable data exchange.

To remain effective over time, internal governance should include continuous review of participation-related processes. Regular assessment helps ensure that engagement practices evolve with changing legal frameworks, technical standards, and organizational priorities. Adjustments based on internal feedback and audit findings further support sustainability and trust.

Establishing these governance capabilities positions participants to meet the expectations of data space operators, other participants, and regulators alike. It also supports interoperability with shared trust frameworks, and contributes to the overall robustness and transparency of the data ecosystem.

Note: This guidance reflects governance principles also outlined in the upcoming CEN/CENELEC Workshop Agreement “Trusted Data Transaction – Part 2: Trustworthiness Requirements”, which is currently under expert consultation and expected to be published soon. The document details how internal structures and responsibilities contribute to trusted and compliant data transactions within federated environments.

Participation Management spans two layers:

  • Operational Processes: Human-driven governance activities such as:

    • Defining roles and responsibilities (data providers, recipients, data intermediaries, data rights holders).

    • Onboarding and offboarding workflows, including eligibility checks and contractual acceptance.

    • Decision-making on compliance, risk management, and participant obligations.

    • Continuous review and adaptation of governance frameworks.

  • Technical Processes: Implemented via building blocks (BBs) and automated systems, such as:

    • Registries: Maintaining authoritative participant lists and trust anchors.

    • Identification and Attestation Systems: Credential issuance, verification, and lifecycle management.

    • Onboarding Tooling: Digital acceptance of terms, automated compliance checks, and secure credential provisioning.

    • Monitoring and Audit Services: Observability of transactions, anomaly detection, and traceability.

3.2.1 Onboarding

Efficient onboarding of participants is critical for the seamless functioning of a data space. It ensures that participants can quickly integrate while adhering to compliance and technical standards, minimizing risks of inefficiency or data misuse, and fostering a trustworthy and collaborative environment.

The data space governance authority defines the minimum requirements for participation, which are outlined in the General Terms and Conditions (see Contractual Framework Building Block for more information). These cover the rules for joining, including identity verification, compliance checks, attestations (first-, second-, or third-party), technical standards (e.g., APIs, data formats, languages), and baseline security requirements. They also clarify roles, responsibilities, and obligations for all participants.

To join, a candidate submits an application that specifies their intended role and use of the data space. The Governance Authority reviews the application against the established criteria and decides whether to grant or deny access. Alternatively, the authority may allow direct participation for any candidate that accepts the General Terms and Conditions and fulfills the admission criteria, without requiring a formal application process. In both approaches, participants must be notified of the decision, and in cases of denial, reasons should be communicated.

Once approved, participants formally accept the General Terms and Conditions, either by signing an agreement or through digital confirmation. The method of acceptance may depend on the candidate’s role (e.g., data provider, service provider, or transaction partner). Upon acceptance, membership credentials are issued to enable interaction with the data space and other participants.

The onboarding process is supported by the Data Space Registry, which provides visibility into data space rules, trust anchors, and conformity schemes used to verify compliance. The Rulebook complements the General Terms and Conditions by describing technical and operational standards in more detail.

Ongoing monitoring is essential to ensure that participants continue to comply with the rules and obligations of the data space. In addition to onboarding, the General Terms and Conditions should also address data protection policies, offboarding procedures, and mechanisms for updating requirements as the data space evolves.

Rules for participation may vary depending on the type of data being exchanged and the applicable legal framework (see Regulatory Compliance). For example, personal data must be handled in accordance with GDPR, which may impose different obligations on data providers and recipients. While additional internal policies can be introduced to ensure proper functioning, they should avoid creating unnecessary hurdles for participation and maintain a balance between accessibility and interoperability.

3.2.1.1 Conditions to join a data space

Admission policies within the General Terms and Conditions describe the conditions and eligibility criteria that third parties need to meet in order to join a data space. This entails identity verification, compliance check, technical requirements, access control setup, data quality standards or security policies. The data space governance authority must balance lowering barriers to entry (flexible rules) and promoting interoperability and data quality (strict rules).

Lowering barriers to entry means keeping the admission requirements accessible so that smaller companies, startups, or public agencies can also participate. If the rules are too strict, they may struggle to join because they lack the resources to meet all requirements—for example, a small logistics company might not be able to afford enterprise-grade certification if it were mandatory.

Promoting interoperability and data quality, on the other hand, requires rules that prevent fragmentation and ensure trust. If the requirements are too relaxed, participants may use incompatible technical formats, contribute poor-quality data, or introduce security risks. For instance, if each company used its own data schema without validation, data sharing across the data space would not work smoothly.

Once the candidate agrees to the General Terms and Conditions and meets all admission criteria, a process for accepting the General Terms and Conditions needs to be implemented. This can be realized by e.g. mutually signing an agreement or by letting the participant accept the General Terms and Conditions digitally.

The General Terms and Conditions should include requirements for verifying participants (e.g., strong identification) and setting requirements for the products and services available in the data space (e.g., language, data formats etc.). Depending on the Governance Framework of the data space, the Data Space Governance Authority must provide mechanisms to check if all admission/eligibility criteria are fulfilled by the candidate.

To join the data space, the candidate submits an application, detailing the role and intended use of the data space to the Data Space Governance Authority, which in turn reviews the applicant’s compliance with legal, technical, and operational standards, ensuring they meet all conditions. Alternatively, the Data Space Governance Authority can decide to refrain from an application process, but grant access to every participant that accepts the General Terms and Conditions and meets all conditions. Both options require constant monitoring that all participants act in accordance to the data spaces' rules and obligations. In both cases, the candidate needs to receive a notification once the Data Space Governance Authority decides on the application status.

In cases where the Data Space Governance Authority decides on denying access, the applicant should be informed about reasons.

As described in the Identity and Attestation building block, upon approval, credentials are issued, enabling participants to interface with the data space. The Data Space Registry, managed by the Data Space Governance Authority, supports the onboarding process by listing data space rules, Trust Anchors, but also conformity schemes formulated to assess compliance. The latter should be described in the data space’s Rulebook.

3.2.2 Participation management in operational and scaling phase

Successful integration is realized with verified access to the necessary data and resources with ensured technical interoperability. Technical onboarding by the data space governance authority is a process to enable new participants a seamless connection and instant readiness to actively engage in the data space. This can be for instance aided with initial data integration support by the data space governance authority to ensure data or services meet quality format and standards.

Active monitoring extends beyond initial onboarding, with continuous oversight to ensure participants adhere to data space policies and standards. This ongoing monitoring helps identify areas where the onboarding process can be improved, ensuring that the data space evolves to meet participant needs and emerging challenges. Feedback from participants is crucial in this process, enabling the data space governance authority to make data-driven adjustments to onboarding procedures, enhancing both security and participant satisfaction.

In the operational and scaling stage of a data space, the number of participants and use cases grows organically. The data space governance framework defines roles, responsibilities, and policies for data management, while the task of the data space governance authority is to enable seamless interaction among the participants. While use cases are executed and data products and data requests are published by the participants, the data space governance authority must carefully consider imbalances between supply and demand and consequently establish means to attract new participants to the data space to tackle the imbalances.

As the data space grows, the data space governance authority needs to regularly screen the governance framework and eventually adapt it to address emerging needs and challenges. These adaptations may arise from various factors, such as regulatory changes that impose new requirements on participants, or the strategic goal of expanding the data space to include new industries, companies, or countries with distinct regulations and standards. To successfully accommodate such expansions, the governance framework must remain flexible and inclusive, enabling the integration of diverse stakeholders while maintaining robust compliance, security, and interoperability. Potential adaptations must remain in line with the data space’s central mission/vision.

3.2.3 Offboarding

3.2.3.1 Reasons for offboarding

Different reasons for offboarding exist. In the regular case that a participant simply wants to exit the data space, the structured way of offboarding, described below applies.

A different reason might be the forced exit, caused e.g. by the participant not complying with the data spaces rules. In such a case, the Data Space Governance Authority needs to formulate rules and processes of how to enforce an exit.

Another scenario is the exception handling when a participating company e.g. goes bankrupt and cannot fulfill its obligations anymore. In such a case, the Data Space Governance Authority needs to inform all affected parties and enforce the exit.

A general overview of the onboarding and offboarding process in a data space is depicted in Figure 1.

3.2.3.2 Offboarding process

Offboarding participants requires careful consideration of obligations and responsibilities toward the data space and other participants. The governance framework, especially its Terms and Conditions, guides the exit process, ensuring a smooth transition while safeguarding the interests of all involved parties. 

The offboarding process is designed to uphold the integrity and continuity of the data space by addressing issues such as data rights/holdings, data transfer, and termination of access. Exiting the data space requires proof that all contracts made with other participants have been fulfilled and no contractual obligations remain open. According to the General Terms and Conditions, the participant informs the data space governance authority about the desired exit of the data space. However it is stated in the Terms and Conditions, this can be realized digitally or in a written form. After checking whether all offboarding criteria mentioned below are met, the data space governance authority confirms the exit to the participant.

Criteria and elements that ensure careful and efficient offboarding are:

  • Documentation of exit procedures: Establishing and following a documented offboarding procedure that helps to ensure consistency and completeness in the process. This documentation should include detailed steps for data transfer, access termination, and contract closure. This entails for instance a continuous life cycle management of credentials, such as defined in the Identity and Attestation building block.

  • Data Transfer and Deletion Protocols: Implementing clear protocols for the secure transfer or deletion of data is essential. This includes ensuring that data is either transferred to another party or securely deleted, in accordance with the corresponding licenses agreed upon, but also with the data space policies and any applicable legal requirements.

  • Notification: Providing timely and clear notifications to all relevant parties about the participant’s exit helps prevent misunderstandings and ensures that all stakeholders are aware of possible changes. This communication should include details about data transfer, access termination, and any remaining obligations.

  • Verification of compliance: Conducting a thorough review to verify that all contractual and compliance obligations have been met before finalizing the offboarding process. This includes ensuring that any financial or legal obligations are settled and that all agreements with other participants are fulfilled.

  • Offboarding support: Offering support during the transition period to address any issues or questions that may arise. This can include providing assistance with data transfer or answering queries about remaining obligations.

  • Periodic Framework Reviews: Conducting periodic and thorough reviews of the data space governance framework and incorporating necessary updates in response to legislative changes helps ensure the ongoing sustainability and effectiveness of the data space ecosystem during the off- and onboarding process.

Gov5.png

Catena-X example: best-practice for data space onboarding

Structured onboarding is essential for establishing secure, interoperable, and trusted participation in data spaces. The Catena-X initiative offers a clearly defined seven-step onboarding process, particularly tailored for large enterprises. These steps, as outlined in the Catena-X Onboarding Guide (v1.1), align closely with the participation management concepts described above.

1. Initial Contact & Opportunity Assessment

The onboarding journey begins with an initial assessment of whether participation in the data space aligns with an organization's strategic goals. This step often involves outreach via ecosystem networks, industry events, or onboarding service providers. Internal alignments focus on assessing organizational readiness, particularly in areas such as data management, IT capabilities, and legal compliance.

2. Business Value Definition

Organizations define which Catena-X use cases are most relevant to them, such as traceability, sustainability, or quality improvement. Establishing a clear value proposition not only justifies participation but also helps structure internal alignment across departments. This aligns with the DSSC Blueprint's emphasis on use case–driven participation and internal stakeholder engagement.

3. Organizational & Technical Preparation

Enterprises then prepare internally for technical and governance integration. Key activities include:

  • Appointing onboarding leads and integration coordinators.

  • Clarifying internal roles and processes for data sharing.

  • Deciding on the operating model for the required technical infrastructure, such as deploying the Eclipse Data Space Connector (EDC) in-house or via an Enablement Service Provider (ESP).

This stage ensures alignment with internal compliance, risk management, and IT governance frameworks.

4. Registration & Identity Verification

Participants must undergo formal registration and identity verification to establish trust within the ecosystem. In Catena-X, this involves:

  • Submitting organizational master data.

  • Verification via a Gaia-X-compliant Clearing House.

  • Receiving a Business Partner Number (BPN) and corresponding verifiable credentials for secure digital identity management.

This step operationalizes trust, one of the key pillars in data space governance.

5. Connector and Service Configuration

This stage focuses on setting up the technical components that enable secure and interoperable data exchange. Participants:

  • Install and configure the EDC.

  • Integrate registry services (e.g., for digital twins or asset metadata).

  • Define trust policies, access controls, and auditing functions.

The configuration must comply with ecosystem-wide technical and semantic standards to ensure interoperability.

6. Integration, Testing & Conformance

Before going live, enterprises perform thorough testing and validation:

  • Functional and technical tests verify system behavior and data compatibility.

  • Conformance checks ensure adherence to security, interoperability, and governance standards.

  • Optional certification by Conformity Assessment Bodies (CABs) may be pursued to formalize compliance and build trust among partners.

These activities correspond to the DSSC Blueprint’s recommendation to incorporate assurance mechanisms and lifecycle governance into participation management.

7. Go-Live & Ongoing Operation

After successful validation, participants become fully operational in the data space. They are expected to:

  • Maintain active system monitoring and incident response procedures.

  • Manage the lifecycle of credentials, connectors, and policy updates.

  • Engage in ecosystem-wide governance and use case evolution.

This phase reflects the operationalization of participation and emphasizes the importance of long-term commitment and adaptability within the data space.

 

4. Co-creation questions

  • Who are the stakeholders affected directly and indirectly by the data space operations?

  • Who of these stakeholders will actually participate within the data space?

  • What are the relevant identities in the data space?

5. Future topics

  • Internal communication streams - Vital for fostering collaboration, transparency, and adaptability within an organisation. They ensure swift information exchange, promoting employee engagement and overall organisational effectiveness.

  • Failure to incorporate participation management - it poses several risks, including data governance challenges, lack of accountability, reduced collaboration and, consequently, loss of trust. Without effective participation management, there is a risk of inadequate access control and a lack of alignment with organisational goals, compromising the overall integrity and utility of the data space.

6. Further reading

6.1 Documents and guidelines to implement the building blocks  

7. Glossary

Term

Description

Candidate

A party interested in joining a data space as a participant.

Data space participant

A party committed to the governance framework of a particular data space and having a set of rights and obligations stemming from this framework.

Explanatory text:

Depending on the scope of the said rights and obligations, participants may perform in (multiple) different roles, such as: data space members, data space users, data space service providers and others as described in this glossary.

Data space

Interoperable framework, based on common governance principles, standards, practices and enabling services, that enables trusted data transactions between participants.

Data space governance authority (DSGA)

The body of a particular data space, consisting of participants that is committed to the governance framework for the data space, and is responsible for developing, maintaining, operating and enforcing the governance framework.

Data transaction

A structured interaction between data space participants for the purpose of providing and obtaining/using a data product. An end-to-end data transaction consists of various phases, such as contract negotiation, execution, usage, etc.

Data space role

A distinct and logically consistent set of rights and duties (responsibilities) within a data space, that are required to perform specific tasks related to a data space functionality, and that are designed to be performed by one or more participants.

Explanatory text:

The governance framework of a data space defines the data space roles.

Parties can perform (be assigned, or simply ‘be’) multiple roles, such as data provider, transaction participant, data space intermediary, etc.. In some cases, a prerequisite for performing a particular role is that the party can already perform one or more other roles. For example, the data provider must also be a data space participant

 

 

1. Summary

This building block aims to guide the data space governance authority in applying legal rules to a data space's design and operation. Specifically, it helps to properly define some participant roles and responsibilities, establish internal policies, and continuously monitor the regulatory compliance of a data space. In addition, it assists data space participants in understanding their rights and obligations under regulatory frameworks that are relevant to their role in a data space or to a specific data transaction. It also provides guidance on relevant legislation to those interested in setting up or joining a data space, including developers, policymakers and others.

Key elements of this building block include:

  • Triggers: Elements, criteria or events (e.g. data type, nature of participant or domain) that have occurred in a particular context of a data space and signals that a specific legal framework must or should be applied.

  • Data space requirements: Regulatory provisions that explicitly refer to data spaces.

  • Additional legal considerations: This element highlights other important legal considerations to be aware of when setting up or operating a data space, e.g. cybersecurity law. 

  • LegalTech and RegTech: Technical tools or techniques designed to address certain legal requirements (such as smart contracts, secure processing environment, privacy-enhancing technologies etc.).

  • Regulatory Compliance Flowcharts: A step-by-step guidance helping to assess the applicability of a specific legal framework, operationalizing the triggers.

1.1 Questions that will be answered

  • What triggers (e.g. data type, participant category, or sectoral use case) determine which legal frameworks apply, and how are these operationalised through the Regulatory Compliance Flowcharts?

  • What data-space-specific requirements and additional legal considerations must be addressed, including Data Act interoperability obligations (Article 33), European Health Data Space Regulation (EHDSR) interoperability, cybersecurity, and the protection of intellectual property, trade secrets, and database rights?

  • How can LegalTech and RegTech tools support compliance implementation, enabling automated policy enforcement, contract execution, auditability, and “compliance by design” within the data space infrastructure?

  • How should data space governance authorities and participants demonstrate and maintain ongoing compliance, ensuring transparency, accountability, monitoring, and alignment with evolving EU and national legislation, standards, and guidance?

2. Purpose of the building block 

The Regulatory Compliance building block encompasses a range of activities designed to ensure compliance with relevant regulatory frameworks. These activities involve understanding the legal requirements for data spaces and ensuring that all elements and functions of the data space comply with the regulatory framework. Regulatory compliance is an ongoing practice throughout the data space lifecycle. 

Implementing the Regulatory Compliance building block requires the data space governance authority to identify the legal rules relevant to its operation. 

The graphic below (Figure 1) shows a sector-agnostic mapping of legislation that could apply to data spaces, data space participants or the data and services offered by data space participants. It constitutes a preliminary analysis allowing for the identification of provisions relevant to the data space as a whole or in particular circumstances. An example of this is the AI Act, which is not likely to be directly applicable to a data space but could be relevant because data used to train high-risk AI systems or general-purpose AI systems may be sourced through data spaces. Depending on the context, the legal frameworks in Figure 1 may apply simultaneously.

While it falls outside the remit of the blueprint to provide an exhaustive listing of such legal frameworks, it is fitting to highlight a number of EU frameworks of particular importance to data spaces. However, it is up to the sectoral data spaces to do a further mapping and identify additional legal requirements from sectoral legislation*. In addition, relevant national legislation must be analysed accordingly.

For more information about key legislative frameworks for the development of data spaces, please check Legal Landscape, providing a brief overview of a selection of relevant legislative frameworks, highlighting their importance for data spaces and considering how parties operating within a data space may be affected by them, as well as their present or future impact on data spaces. It complements other efforts of the DSSC in offering guidance and clarity on navigating data spaces through an increasingly complex legislative framework and is intended to be read in conjunction with the Blueprint, in particular - this building block. Legal Landscape are addressed to non-legal professionals and legal professionals looking for more information about EU legal frameworks applicable to data spaces.

In this building block, we decided to make an exception for the upcoming European Health Data Space Regulation (EHDSR) due to its impact on interoperability with other Common European Data Spaces, especially those relevant for health. More information about it can be found in the Data Space Requirements section. We also mention some sector-specific regulatory frameworks in the Examples of domain-specific use cases section.

*While ePrivacy Directive aims to provide for the harmonisation of the national provisions ensuring an equivalent level of protection of fundamental rights and freedoms, respecting at the same time the processing of personal data in the electronic communication sector, it may also apply to non-personal data. As explained in the recent EDPB Guidelines 2/2023, it is especially the case in the art. 5(3) ePrivacy Directive imposing on Member States the obligation to ensure that ‘the storing of information, or the gaining of access to information already stored, in the terminal equipment of a subscriber or user’ is only allowed on the basis of consent or necessity for specific purposes set out in that Article. According to the Guidelines, and following the CJEU Planet 49 judgment, “the protection applies to any information stored in such terminal equipment, regardless of whether or not it is personal data, and is intended, in particular, as is clear from that recital, to protect users from the risk that hidden identifiers and other similar devices enter those users’ terminal equipment without their knowledge”.

UPDATED LEGAL KRAKEN.png

The main objectives of this building block revolve around:

  • Guiding data space initiatives on organising compliance with relevant legislation and ensuring that regulatory compliance is maintained throughout the lifecycle of data space development;

  • Supporting data space governance authorities in identifying relevant legal issues that may warrant the adoption of strategies, procedures and mechanisms to facilitate compliance within the data space; 

  • Helping identify legal entitlements to data, and the rights and obligations of data space participants in relation to them;

  • Providing an overview of additional resources to help data spaces and data space participants assess their obligations under EU law (e.g., guidelines adopted by the European Commission or relevant competent authorities).

3. Elements and their key functions 

The Regulatory Compliance building block is composed of three interrelated elements: 

  • Triggers,

  • Data space requirements,

  • Additional legal considerations.

 This building block focuses on analysing EU legal frameworks that are relevant to all data spaces. Given the possible impact of the European Health Data Space Regulation (EHDSR), as well as the planned implementing acts establishing interoperability of HealthData@EU infrastructure with other relevant data spaces, an analysis of the impact of the EHDSR, despite its sectoral nature, has been included in this legislative framework. You can read about the EHDSR impact on other (relevant) Common European Data Spaces in “Data Space Requirements” section of this building block.

3.1 The concept of triggers within a data space

Navigating the complexity of regulatory frameworks requires developing an approach to address the legal requirements stemming from them. This process starts with identifying elements, criteria, and/or events in the data space that flag the need, within particular contexts, to apply or comply with a particular framework. 

An element, criterion or event that has occurred in a particular context of a data space is referred to as a 'trigger' for the purposes of this building block. It signals that a particular legal framework must or should be applied.

The triggers may be classified into different categories, such as: 

  • Types of data: This category pertains to data that is available in a certain context. Depending on the precise kinds of data, it may trigger the need to comply with, for example, the GDPR or Data Act requirements.

  • Types of data space participants: Another category pertains to the legal status of participants. Depending on that legal status, such as being a public or specific private body, different regulations may apply. For example, the Data Governance Act regulates the operation of data intermediation services providers or data altruism organisations, which might be active as data space participants.

  • Types of use cases: A third category is about domains and/or use cases, such as health, mobility, etc., where domain-specific regulations would apply.

The figure presented below (Figure 2.) visualises the triggers that have been chosen as a priority for this version of the Blueprint. The criterion for selection was based on the necessity to address specific aspects of the operation of these elements within the governance or contractual framework of a data space.

Legal2.png

3.1.1 Types of data

While the current classification of data types within the EU digital regulatory framework lacks methodological consistency, a key distinction is usually made between personal and non-personal data. However, it is important to remember that this distinction is imperfect and should often be subject to a broader discussion about the category that certain data will fall under. 

While the EU data framework seeks to create a single market for data, increasing its availability for use in the economy and society, certain categories of data may be subject to particular protection regimes, imposing restrictions or specific conditions on access or processing. These “protection” regimes include:

  • Personal data protection: According to GDPR, Charter of Fundamental Rights of the European Union of the Treaty on the Functioning of the European Union (TFEU), the protection of natural persons regarding the processing of personal data is a fundamental right. Thus, personal data protection legislation aims to provide data subjects with relevant rights and adequate organisational and technical safeguards. Due to the particularly sensitive aspect of special categories of data, and significant risks to the fundamental rights and freedoms that their processing might pose, they enjoy specific protection under the GDPR.  The special categories of data mentioned in Figure 3 are discussed in more detail in a subpage regarding types of data as a trigger.  

  • Intellectual property and trade secrets: Besides the categories related to the potential identifiability of an individual, there are legal frameworks granting protection to certain datasets due to the specific attributes they possess. These are primarily intellectual property rights (namely copyright), sui generis database rights, or rights granted to trade secret holders. The classification of certain datasets as either personal or non-personal data or the nature of the ownership of (private/public) datasets does not impact the potential application of other protection regimes, in which the originality and individuality of the work, substantial investment or secrecy of a dataset, among others, are relevant. Thus, there might be datasets containing personal data (e.g., customer information) that are kept by an entity as a trade secret, or personal data databases that enjoy the copyright and/or sui generis database protection. In these situations, the data protection principles and data subjects’ rights provided by the GDPR will still be applicable.

image-20260123-090059.png

The EU data legislation (notably Data Act, Data Governance Act, Open Data Directive, Regulation on the free flow of non-personal data) is meant to bring about a shift in the accessibility of data, opening up considerably more data for use by a variety of parties. That being said, the “access” regime largely depends on the nature of a data holder, imposing different requirements on the access to:

  • Privately-held data: This includes categories of data governed by specific legal frameworks, mainly the Data Act. It imposes requirements on certain entities, such as the obligation to make product and related services data (IoT data) accessible to users (as specified in Article 3 of the Data Act) or to provide data based on an exceptional need expressed by a public sector body (Business-to-government; B2G) (as specified in Article 14 of the Data Act).

  • Data held by public sector bodies (PSB): These types of data can be distinguished based on their level of openness to the general public. High-value datasets are of particular importance for society, the environment and the economy, therefore they can be re-usable for any purpose. On the other hand, the Data Governance Act (DGA) outlines the conditions under which public sector bodies can allow the reuse of certain protected data (for example, data protected on grounds of commercial confidentiality, including business, professional and company secrets).  

image-20260123-090142.png

Knowing that navigating a long document of descriptions can be challenging, we direct the reader to the sub-pages of the Blueprint, as we want to keep this building block accessible and user-friendly. Within the subpages, the reader will be able to see the description and assessment of impact of the legal requirements concerning different types of triggers.

Click here if you want to read more about data as a trigger: Types of data

3.1.2 Types of participants

Some data space participants will simultaneously be entities whose very existence or specific functions in the ecosystem have been regulated by law and who may have specific requirements imposed on them. The data space participants fall into two main groups: private and public entities. EU regulations, both horizontal and sectoral, as well as various national laws, impose specific rights and obligations depending on whether an entity operates as a public sector organisation, a private company, or a consumer. In the latest EU data regulatory frameworks, the distinction between private and public entities is becoming blurred, introducing rules that apply to entities from both sectors under certain conditions. This is evident for, for instance, data intermediation service providers under the Data Governance Act (DGA). When they facilitate the sharing of non-public sector data to establish commercial relationships, they are subject to the same legal regime as any other data intermediary, provided they offer a ‘service’. Therefore, the dichotomy of participant types should be presented within the spectrum below, from the types of participants considered (most likely) to fall under the category of private entities on the left side (such as gatekeepers), through the borderline or uncertain cases in the middle (such as data altruism organisations), to the types of participants falling under the category of public entities (such as public sector bodies).

Legal5.png

Click here if you want to read more about participant as a trigger: Types of participants

3.1.3 Sector-specific use cases

Although several EU regulations apply broadly to data spaces, specific sectoral regulations may also impact the development of a particular use case. While a complete catalogue of all use cases for individual sectoral data spaces is not feasible, we highlight selected opportunities below for using data to develop different technologies, using the infrastructure of common European data spaces and noting specific legal requirements that may be triggered.

In some situations, it will be important to analyse the sectoral regulations and the broader, horizontal framework. A good example of mapping the legal landscape for developing specific use cases could be the overview prepared by the Green Deal Data Space.

Click here if you want to read more about examples of domain-specific use cases: Types of Use Cases

Legal6.png

3.2 Data space requirements

The category of data space requirements encompasses legislation that directly regulates data spaces. While the current list of such regulations is limited, there could be various legislative proposals aimed at specific sectoral data spaces, such as the case of the proposed European Health Data Space. In the context of data space requirements, the provisions from the legislative frameworks described below focus on ensuring interoperability both within and between data spaces.

3.2.1 Data Act

A key piece of legislation that directly regulates data spaces is the Data Act. This act requires data space participants who offer data or data services to meet essential requirements to ensure data interoperability, effective data-sharing mechanisms, and the proper functioning of Common European Data Spaces.

Whereas the Data Act specifically targets participants of data spaces, the obligations of Article 33 of the Data Act, by their very nature, should be considered as intrinsically linked to the infrastructure and governance framework of the data space. The essential requirements to facilitate interoperability should be addressed by the data space governance authority at the level of the data space, taking into account available (harmonised) standards and any potential further delegated acts or guidance adopted by the European Commission. Adequate implementation of the building blocks related to Data Interoperability (Data Models, Data Exchange and Provenance & Traceability building blocks) should also ensure compliance with the provisions of Article 33 of the Data Act. Currently, however, on the basis of art. 3(4) Data Act, the Commission requested relevant European standardisation organisations to draft harmonised standards that satisfy the essential requirements laid down in paragraph 1 of this Article.

3.2.1 European Health Data Space Regulation

The European Health Data Space Regulation is currently the only legal instrument setting in place a common European data space. It aims to establish a pan-European infrastructure for trustworthy health data sharing for primary and secondary use. In the context of secondary use, the Regulation also addresses the importance of connecting various Common European Data Spaces, especially by providing interoperability between the European Health Data Space and data spaces from other sectors, such as the environmental, social, and agricultural sectors that may be relevant for additional insights on health determinants. According to art. 52 (12) EHDSr, Member States and the Commission shall seek to ensure interoperability of HealthData@EU with other relevant Common European Data Spaces as referred to in the Data Governance Act and Data Act. In addition, by implementing acts, the European Commission may set out common specifications for the interoperability and architecture of HealthData@EU with other relevant Common European Data Spaces.

3.3 Additional legal considerations

In addition to the legal frameworks outlined above relevant to specific data types, participants and domains, it's crucial to consider additional legal aspects stemming from, for instance, cybersecurity legislative frameworks. Ensuring robust cybersecurity measures is essential to protect data integrity and privacy promotes fair access and innovation within the data space. These considerations play a vital role in maintaining a secure and equitable environment for data management and sharing.

Cybersecurity law

The NIS-2 Directive lays down risk management measures and reporting obligations building resilience and incident response capacities across the Union, with a view to achieve a high common level of cybersecurity. 

It applies to medium and large entities, as well as to to an entity of any size that:

  • Is a public administration entity, 

  • Is the sole provider of a service in a member state, 

  • Could have an impact on public safety, security or health if its services are disrupted, 

  • Could induce systemic risks or have cross-border impacts if its services are disrupted,  

  • Is a critical entity because of its importance at the regional or national level for its sector or type of service, 

  • Provides services by public electronic communications networks, publicly available electronic communications services, trust service providers, or top-level domain name registries and domain name system service providers. 

The directive introduces also the new classification of the essential and important entities, related to the covered organization's industry. Entities of any size that meet any of the first five criteria, and medium-size entities that meet the sixth criteria, are considered essential entities. For example, essential entities are covered organizations in the energy, transport, banking, financial market infrastructure, health, drinking water, wastewater, digital infrastructure, public administration and space industries. Important entities, on the other hand, are covered organisations in, for example, waste management, chemical production and distribution, manufacturers of medical devices, electrical equipment, transport equipment, digital providers of online marketplaces, search engines and social networking platforms.

While certain data space members or participants might fall under the categories of entities for highly critical or other critical sectors (such as producers of electricity, operators of Intelligent Transport Systems, healthcare providers, trust service providers), and therefore, will be obliged to implement relevant cybersecurity requirements, it should be further analysed whether data spaces as a whole can be considered as one of the critical infrastructures itself in one of the mentioned sectors. If that is the case, it is important to remember that the provisions of the Directive are primarily addressed to be transposed by the Member States on a national level.  Entities falling within the scope of this Directive shall be considered to fall under the jurisdiction of the Member State in which they are established (with several exceptions). However, respective entities can prepare already for the requirements laid down in the art. 21 (2) NIS-2 with the minimum catalogue of risk-management measures, such as: 

  • policies on risk analysis and information system security; 

  • incident handling; 

  • business continuity, such as backup management and disaster recovery, and crisis management; 

  • supply chain security; 

  • security in network and information systems acquisition, development and maintenance, including vulnerability handling and disclosure; 

  • policies and procedures to assess the effectiveness of cybersecurity risk-management measures; 

  • basic cyber hygiene practices and cybersecurity training;

  • policies and procedures regarding the use of cryptography and, where appropriate, encryption; 

  • human resources security, access control policies and asset management; 

  • the use of multi-factor authentication or continuous authentication solutions, secured voice, video and text communications and secured emergency communication systems within the entity, where appropriate.

For more information about compliance requirements laid down in NIS-2: nis2-directive-101-chart.pdf (iapp.org)

One of the category listed in the Annex II of NIS-2 Directive concerns “digital providers”, namely providers of online marketplaces, online search engines, and social networking services platforms. In the light of this, it should be further examined whether a data space can be considered a “provider of online marketplace”. According to the Unfair Commercial Practices Directive, “online marketplace” means a service using software, including a website, part of a website or an application, operated by or on behalf of a trader which allows consumers to conclude distance contracts with other traders or consumers. Although most data spaces will be considered as enablers of B2B relations in the context of data transactions, there may be domains where ''consumers'' will also wish to access data (for example, the Green Deal Data Space allows consumers of relevant resources to participate in specific use cases supported by the data space, targeting objectives at different levels and sharing in the value created through a variety of business models). There are no technical or legal restrictions for a data space to allow only the professionally oriented transactions, thus such consideration remains open to explore. 

3.4 Legal Tech and RegTech in the context of data spaces

Within a data space ecosystem, participants assume distinct roles which may come with a number of general or specific legal requirements. The absence of established compliance practices for new legislative frameworks related to the data economy adds complexity, particularly given their interaction with the pre-existing body of regulation (both with a general or digital economy-specific scope, sector-specific and national laws).

Given this complexity and the numerous interconnected decisions within a data space, efficiently addressing certain requirements may warrant using technical tools, aside from the commonly deployed organisational and contractual measures.

3.4.1 Legal Tech

The term “legal tech” has no settled legal definition but broadly refers to the use of technology to deliver or support legal services. There are three stages of its development:

  • Legal Tech 1.0: tools that assist legal professionals with routine tasks;

  • Legal Tech 2.0: systems that automate specific legal processes;

  • Legal Tech 3.0: technologies that employ artificial intelligence to perform autonomous decision-making.

For the purposes of data spaces, Legal Tech 2.0 is the most relevant. Unlike Legal Tech 1.0, which remains largely administrative, or Legal Tech 3.0, which raises unresolved accountability issues, Legal Tech 2.0 provides practical applications such as contract automation, licensing enforcement, and compliance monitoring. By embedding legal obligations into technical infrastructures, these tools enhance trust, efficiency, and compliance within data-sharing ecosystems.

3.4.1.2 Categories of Legal Tech per functionality

  • Automated Contract Management Systems: tools translating contractual terms into machine-readable workflows, ensuring licensing conditions, access rights, and confidentiality clauses are consistently applied. By reducing negotiation time and costs, while enabling real-time monitoring and flagging of non-compliance, they turn contracts into operational instruments that govern day-to-day data flows and produce audit-ready compliance reports.

  • Smart Contracts: Smart contracts embed compliance directly into data-space infrastructure by self-executing and enforcing terms when preset conditions are met. Built on DLT, they automate data-sharing agreements, providing features like restricting use, triggering payments, and supporting breach handling via auditor-based voting. While they can improve transparency and efficiency, their immutability requires governance to ensure reversibility and alignment with EU obligations.

  • Compliance Automation Platforms: platforms automating GDPR-related workflows such as privacy-by-design, impact assessments, and record-keeping. In data spaces, they would ensure that contractual execution remains legally sound, transparent, and demonstrable to supervisory authorities, while reducing manual compliance effort.

3.4.2 Legal Tech vs RegTech

While Legal Tech broadly refers to the use of technology in the delivery of legal services, RegTech (regulatory technology) focuses specifically on embedding regulatory compliance into digital infrastructures.

RegTech (“regulatory technology”) refers to the use of digital technologies and especially data analytics and automation, to make regulatory monitoring, reporting, and compliance more effective and efficient for firms and regulators. Typical RegTech tools include eKYC/identity verification and screening, transaction monitoring, regulatory reporting & filings, policy and obligation management, and audit capabilities, which operationalize compliance-by-design. 

In the context of data spaces, RegTech tools serve as the operational backbone for ensuring that legal norms are directly enforceable within day-to-day data transactions. 

3.4.2.1 Categorisation of RegTech tools: how the tool’s functionality supports compliance within a data space? (work in progress)

3.4.2.1.1 Table 1: RegTech tools that are not (yet) part of the DSSC Toolbox

Core information

Application domain

Other

Name

Description

Purpose

Functional

Geographical

Sector

Type

My DATA Control Technologies (Fraunhofer IESE)

Software from Fraunhofer IESE that enforces data-usage policies at system interfaces, filtering/masking data and applying purpose, time, and context limits to support data sovereignty in data spaces.

Attaches and enforces machine-readable usage rules so shared data is released only as permitted (e.g., masked/anonymized, time-/purpose-limited), supporting compliant sharing in data spaces.

Usage Control, Policy enforcement, Compliance

EU data sharing contexts

Cross Industry; manufacturing, banking, public sector

Commercial

 

IDSA Rulebook

A common rulebook that defines how organisations can set up and run a trustworthy data space

Provides mandatory and optional rules, processes and legal guidance so participants can align and assess conformance while setting up a data space

Provides governance framework and legal templates (roles, agreements, compliance rules)

Global

Cross-sectorial

Open Source

ODRL (Open Digital Rights Language)

A standard language for writing machine-readable rules about data use, what’s allowed, forbidden, or required, so those rules can travel with the data and be checked by different systems.

Expresses interoperable usage-control policies that travel with data and can be enforced across participants.

Policy language

Global

Cross Industry; media, market data, privacy & consent, data spaces

Open Source

Alyne

 

A cloud-based and AI emabled GRC (Governance, Risk, Compliance. platform with a large, pre-mapped control library and templates to manage risks, map obligations to standards/laws, run assessments, and produce reports.

Streamlines regulatory compliance and risk management through standardised protocols, automated assessments Nd reporting

Compliance automation

Global

Cross Industry; finance, cybersecurity, IT, regulated enterprises

Commercial

LegalRuleML

A standard that represents legal norms and rules (from laws, regulations, contracts, case law) with features for obligations, exceptions, time/jurisdiction, and provenance, so rules are machine-readable and suitable for automated reasoning and compliance checking.

Encodes legal and policy logic in a standardised format so systems can evaluate applicability, compare interpretations and automate compliance across organisations

Machine- readable legal rules

Global

Cross Industry; finance, governance, public sector, RegTech

Open Source

3.4.2.1.2 Table 2: RegTech tools that are part of the DSSC Toolbox

Tool 

Functional Role(s) 

Regulatory Domains 

Goal 

Relevant Building Block  

iSHARE Participant Registry  

  • Authorisation,

  • Authenticatio

  • Identity Management

  • Trust Registry,

  • Data sovereignty,

  • Interoperability 

GDPR

 Data Act

 eIDAS

Maintains trusted participant identities and compliance levels 

  •  Participation Management

iSHARE Authorization Registry 

  • Authorization,

  • Trust,

  • Authenticatio

  • Policy Enforcement

  • Data sovereignty,

  • Interoperability 

GDPR

Data Act

Manages and verifies delegation and access rights within the data sharing ecosystem 

  • Technical Building Block - Identity & Attestation Management  

Gaia-X Registry 

  • Identity & Attestation, 

  • Registry,

  • Accessibility 

eIDAS

GDPR

Compliance assessment, Stores definitions and trust anchors for credential validation 

 

Gaia-X Compliance Service 

  • Compliance  Assessment, Verification, and Labelling,

  • Trust, Validation,

  • Data Policy Enforcement and Negotiation 

GDPR

NIS2 

eIDAS

Issues signed compliance credentials, compliance assessment,  Automation of the data space governance and conformity assessment procedures 

 

Sitra Rulebook model 

Offers Templates, Contract/Rulebook Creation, checklists, Ethical maturity models,  

GDPR 

Data Act

DGA

Provides governance frameworks, templates for onboarding, governance models, accession agreements ToU, terms and conditions and legal scaffolding, simplifies collaboration and data sharing 

  • Legal Building Blocks- Regulatory Compliance, Contractual Framework

  • Business Building Blocks

  • Governance Building Blocks

  • Technical Building Blocks -Value creation  

PETSpaces  

  • Secure Processing and Computations,

  • Privacy enhancement,

  • Data sovereignty,

  • Regulatory compliance 

GDPR

Enables privacy-enhancing computations in Data Spaces (PETs), uses anonymization techniques, allows participants to process and compute encrypted data, preserving data privacy and enhancing data owners’ sovereignty over their data 

  • Technical Building Blocks– Trust Framework, Access & Usage, Value creation  

TNO Security Gateway (TSG) 

  • Secure Processing, 

  • Auditability,

  • Data sovereignty,

  • Trusted Data Sharing 

NIS2

GDPR

Ensures secure data transfer and exchange of information with compliance-focused control 

Technical Building Blocks - Data Models, Provenance, Identity & Attestation, Publication and Discovery 

Apache Syncope 

  • Digital Identities & Attestation,

  • Access Management,

  • API Management  

GDPR 

Manages identities and provisioning in enterprise settings 

  •  Identity and Attestation Management

Fair Data Publisher 

  • Registry, Data Space connector & Data Intermediary,

  • Data Publication & Discovery,

  • Access Control, Contract Negotiation 

Data Act

GDPR

A bridging service for publishing and accessing asset meta in the FDO (FAIR Digital Object) global data space data from within an EDC or AAS-based data space 

  • Technical  Building Blocks – Data Models, Data Exchange, Data, Service, Offerings Descriptions  

Ocean Enterprise Catalogue 

  • Registry,

  • Discovery,

  • Traceability,

  • Smart Contracts,

  • Incentivizes participation through its federated operation 

GDPR

Data Act

  • Fully self-sovereign: distributed, tamper-proof, self-sovereign storage of Data, Services, and Offerings Descriptions.

  • Metadata records are stored as signed Verifiable Credentials utilizing Ocean Enterprise smart contracts. 

  • Uses VCs and DLT to catalog offerings and ensure traceability. 

  • Technical Building Blocks – Data Models, Provenance & Traceability, Publication & Discovery  

Data Privacy Vocabulary (DPV) 

  • Consent management,

  • Compliance Verification 

GDPR 

DGA 

  • Supplies a semantic framework to describe personal data categories, processing purposes and legal bases. 

  • Facilitates interoperability and automated compliance checking  

  •  Data Space Offerings?

  • Intermediaries and Operators

ODRL (Open Digital Rights Language) 

 

 

 

  • Licensing, Compliance,

  • Usage restrictions 

GDPR 

Data Act 

DGA 

  • Enables contractual and regulatory conditions (e.g., licensing, purpose limitation, disclosure restrictions) to be encoded and enforced in data spaces.

  • Supports data sovereignty and “compliance by design.” 

  • Technical Building Block – Access and Usage Policies Enforcement

  • Legal Building Blocks 

 

 

 

LegalRuleML 

 

 

 

  • Legal rule encoding 

  • Compliance automation 

GDPR 

Data Act 

DGA 

  • Represents legal norms, rights, obligations, and prohibitions in machine-readable form.  

  • Facilitates automation of legal compliance checks, translation of contracts into computable rules, and verifiable governance in data-sharing ecosystems. 

  • Legal Building Blocks – Regulatory Compliance, Contractual Framework

  • Governance Building Blocks 

 

 

 

3.5 Regulatory Compliance Flowcharts

As highlighted above, regulatory compliance within a data space requires not only mapping relevant regulations but also identifying triggers, data space requirements, or other legal considerations. These help determine which aspects, elements, or criteria in the development or operation of a data space must be aligned with specific legal provisions.

The recently announced European Data Union Strategy (EDUS) aims to streamline existing data rules, making the EU legal framework clearer and more coherent for businesses and administrations, thereby enabling seamless data flows, including within data spaces.

In recent years, there has been a surge in EU digital legislation, complicating the interaction between older frameworks like the GDPR and newer instruments such as the Data Act, Data Governance Act, and AI Act. While GDPR implementation has been supported by extensive guidance (e.g., from the WP29, the European Data Protection Board (EDPB), and case law), there is limited support for the practical application of newer laws, particularly in the context of Common European Data Spaces. Few resources exist on regulatory interaction or definitions (e.g., ENISA, 2024; AEPD, 2023; Bobev et al., 2023; Lalova-Spinks et al., 2023).

A key solution to this issue is the development of user-friendly tools for the data-sharing ecosystem that guide specific actors (namely data space participants) through the rights and obligations imposed by relevant regulatory frameworks. This need is heightened by the multidimensional nature of data spaces, which complicates the allocation of legal responsibility - for example, fulfilling Article 33 of the Data Act, applying the GDPR accountability principle, or navigating liability rules for data collection and use, particularly in the cybersecurity context.

In this context, the DSSC developed Regulatory Compliance Flowcharts (“decision trees”). These flowcharts provide simplified guidance for both data space governance authorities and participants, helping them identify relevant triggers in data space development and operation that must be addressed in an appropriate manner.

Once the applicability of a given framework or requirement is identified, the flowcharts refer the entity to a potential “checklist” with additional questions to consider in order to effectively address the requirements associated with the trigger. In some cases, the flowcharts may also link to additional resources to help deepen understanding of compliance requirements. However, they do not aim to definitively assign roles. Instead, they provide guidance on appropriate organizational, legal, or technical tools that can help relevant entities independently determine their responsibilities.

The visuals presented below are not a reflection of decisions that specific entities must make. Rather, they illustrate how the existence of particular triggers might condition the subsequent actions required (Figures 7–10).

The Regulatory Compliance Flowcharts will be complemented by the Legal Compass - a step-by-step guidance tool designed to assess the applicability of specific legal frameworks (including the GDPR and its interplay with the DA and DGA) and to identify the requirements relevant to particular entities. Its main objective is to operationalise the triggers and structure the interplay of the elements outlined above.

The Legal Compass will be available as part of the final version of the DSSC Toolbox.

image-20260123-085458.pngLegal8.pngimage-20260123-085608.pngimage-20260123-085808.png

 

4. Co-creation questions

  • How does the data space manage legal aspects such as privacy policy, data protection policy and cybersecurity policy?

  • Which legislative frameworks/triggers must be considered for the internal rules?

  • Do any of the parties involved in the data space function as a data intermediary or collaborate with one?

  • Are there intermediaries or gatekeepers involved in the data transactions of this data space?

5. Future topics 

Given the complexity of data spaces, which involve multiple actors and fit into a variety of existing legal and emerging digital policy frameworks, it is challenging to analyse each regulation in a way that sets uniform obligations for all common European data spaces. Therefore, future versions will continue to provide more user-centric guidance to help navigate the legal landscape.

6. Further reading 

7. Glossary

Term

Definition

Data

any digital representation of acts, facts or information and any compilation of such acts, facts or information, including in the form of sound, visual or audiovisual recording;

(DGA Article 2(1))

Explanatory text:

The definition is the same in the Open Data Directive and the Data Act.

Data sharing

the provision of data by a data subject or a data holder to a data user for the purpose of the joint or individual use of such data, based on voluntary agreements or Union or national law, directly or through an intermediary, for example under open or commercial licences subject to a fee or free of charge;

(DGA Article 2(10))

Explanatory text:

In the context of data spaces, data sharing refers to a full spectrum of practices related to sharing any kind of data, including all relevant technical, financial, legal, and organisational requirements.

Data holder

a legal person, including public sector bodies and international organisations, or a natural person who is not a data subject with respect to the specific data in question, which, in accordance with applicable Union or national law, has the right to grant access to or to share certain personal data or non-personal data;

(DGA Article 2(8))

 a natural or legal person that has the right or obligation, in accordance with this Regulation, applicable Union law or national legislation adopted in accordance with Union law, to use and make available data, including, where contractually agreed, product data or related service data which it has retrieved or generated during the provision of a related service;(DA Article 2(13))

Explanatory text:

In general context we use data holder within the meaning of DGA Art. 2(8) and in case the word data holder is used in the context of DA (IoT data), we identify it with DA at the end of the term. Please note that data rights holder has a specific and different meaning than data holder and is used especially in data transactions.

Data recipient (Data Act)

a natural or legal person, acting for purposes which are related to that person’s trade, business, craft or profession, other than the user of a connected product or related service, to whom the data holder makes data available, including a third party following a request by the user to the data holder or in accordance with a legal obligation under Union law or national legislation adopted in accordance with Union law;

(DA Article 2(14))

Explanatory text:

Data recipient has a broader (not limited to IoT) meaning in the context of data transactions enabled by data space: ''A transaction participant to whom data is, or is to be technically supplied by a data provider in the context of a specific data transaction''.

When we use data recipient in the meaning of DA (IoT data), we specify it with DA at the end of the word.

Data user

a natural or legal person who has lawful access to certain personal or non-personal data and has the right, including under Regulation (EU) 2016/679 in the case of personal data, to use that data for commercial or noncommercial purposes;

(DGA Article 2(9))

Data intermediation service

a service that is legally defined in the Data Governance Act and enforced by national agencies. An operator in a data space may qualify as a data intermediation service provider, depending on the scope of the services.

DGA definition (simplified): ‘Data intermediation service’ means a service which aims to establish commercial relationships for the purposes of data sharing between an undetermined number of data subjects and data holders on the one hand and data users on the other through technical, legal or other means, including for the purpose of exercising the rights of data subjects in relation to personal data.

(DGA Article 2 (11))

Explanatory text:

Services that fall within this definition will be bound to comply with a range of obligations. The most important two are: (1) Service providers cannot use the data for other purposes than facilitating the exchange between the users of the service; (2) Services of intermediation (e.g. catalogue services, app stores) have to be separate from services providing applications. Both rules are meant to provide for a framework of truly neutral data intermediaries.

Data altruism

the voluntary sharing of data on the basis of the consent of data subjects to process personal data pertaining to them, or permissions of data holders to allow the use of their non-personal data without seeking or receiving a reward that goes beyond compensation related to the costs that they incur where they make their data available for objectives of general interest as provided for in national law, where applicable, such as healthcare, combating climate change, improving mobility, facilitating the development, production and dissemination of official statistics, improving the provision of public services, public policy making or scientific research purposes in the general interest;

(DGA Article 2(16))

Personal data

any information relating to an identified or identifiable natural person (‘data subject’); an identifiable natural person is one who can be identified, directly or indirectly, in particular by reference to an identifier such as a name, an identification number, location data, an online identifier or to one or more factors specific to the physical, physiological, genetic, mental, economic, cultural or social identity of that natural person;

(GDPR Article 4(1))

Non-personal data

data other than personal data;

(DGA Article 2(4))

Data subject

an identified or identifiable natural person that personal data relates to.

(GDPR Article 4(1))

Explanatory text:

Data subject is implicitly defined in the definition of ‘personal data’. In the context of data spaces we  use the broader term data rights holder, to refer to the party that has (legal) rights and/or obligations to use, grant access to or share certain personal or non-personal data. For personal data, this would equal the data subject.

Consent

any freely given, specific, informed and unambiguous indication of the data subject's wishes by which he or she, by a statement or by a clear affirmative action, signifies agreement to the processing of personal data relating to him or her;

(GDPR Article 4(11))

Permission

giving data users the right to the processing of non-personal data;

(Data Governance Act Article 2(6))

DMA Gatekeeper

an undertaking providing core platform services, designated by the European Commission if:

  1. it has a significant impact on the internal market;

  2. it provides a core platform service which is an important gateway for business users to reach end users; and

  3. it enjoys an entrenched and durable position, in its operations, or it is foreseeable that it will enjoy such a position in the near future (art. 3 (1) DMA).

An undertaking shall be presumed to satisfy the respective requirements in paragraph 1:

  1. as regards paragraph 1, point (a), where it achieves an annual Union turnover equal to or above EUR 7,5 billion in each of the last three financial years, or where its average market capitalisation or its equivalent fair market value amounted to at least EUR 75 billion in the last financial year, and it provides the same core platform service in at least three Member States;

  2. as regards paragraph 1, point (b), where it provides a core platform service that in the last financial year has at least 45 million monthly active end users established or located in the Union and at least 10 000 yearly active business users established in the Union, identified and calculated in accordance with the methodology and indicators set out in the Annex;

  3. as regards paragraph 1, point (c), where the thresholds in point (b) of this paragraph were met in each of the last three financial years. (art. 3 (2) DMA).

Core platform service

a service that means any of the following:

  1. online intermediation services;

  2. online search engines;

  3. online social networking services;

  4. video-sharing platform services;

  5. number-independent interpersonal communications services; (f) operating systems;

  6. web browsers;

  7. virtual assistants;

  8. cloud computing services;

  9. online advertising services, including any advertising networks, advertising exchanges and any other advertising intermediation services, provided by an undertaking that provides any of the core platform services listed in points (1) to (9);

Public sector body

the State, regional or local authorities, bodies governed by public law or associations formed by one or more such authorities, or one or more such bodies governed by public law (art. 2 (17) DGA).

Sui Generis Database Right

right for the maker of a database which shows that there has been qualitatively and/or quantitatively a substantial investment in either the obtaining, verification or presentation of the contents to prevent extraction and/or re-utilization of the whole or of a substantial part, evaluated qualitatively and/or quantitatively, of the contents of that database (art. 7 Directive 96/9/EC Of The European Parliament And Of The Council of 11 March 1996 on the legal protection of databases).

Trade Secret

information which meets all of the following requirements:

  1. it is secret in the sense that it is not, as a body or in the precise configuration and assembly of its components, generally known among or readily accessible to persons within the circles that normally deal with the kind of information in question;

  2. it has commercial value because it is secret;

  3. it has been subject to reasonable steps under the circumstances, by the person lawfully in control of the information, to keep it secret. (art. 2 (1) Trade Secrets Directive).

High-risk AI system

'AI system’ means a machine-based system that is designed to operate with varying levels of autonomy and that may exhibit adaptiveness after deployment, and that, for explicit or implicit objectives, infers, from the input it receives, how to generate outputs such as predictions, content, recommendations, or decisions that can influence physical or virtual environments (Art. 3 (1) AIA).

AI system shall be considered to be high-risk where both of the following conditions are fulfilled:

  1. the AI system is intended to be used as a safety component of a product, or the AI system is itself a product, covered by the Union harmonisation legislation listed in Annex I;

  2. the product whose safety component pursuant to point (a) is the AI system, or the AI system itself as a product, is required to undergo a third-party conformity assessment, with a view to the placing on the market or the putting into service of that product pursuant to the Union harmonisation legislation listed in Annex I (art. 6 (1); art. 6 (2) AIA).

Explanatory text:

In addition to the high-risk AI systems referred above, AI systems referred to in Annex III shall be considered to be high-risk, such as:

  • biometrics, in so far as their use is permitted under relevant Union or national law;

  • critical infrastructures (e.g. transport), that could put the life and health of citizens at risk;

  • educational or vocational training, that may determine the access to education and professional course of someone’s life (e.g. scoring of exams);

  • safety components of products (e.g. AI application in robot-assisted surgery);

  • employment, management of workers and access to self-employment (e.g. CV-sorting software for recruitment procedures);

  • essential private and public services (e.g. credit scoring denying citizens opportunity to obtain a loan);

  • law enforcement that may interfere with people’s fundamental rights (e.g. evaluation of the reliability of evidence);

  • migration, asylum and border control management (e.g. automated examination of visa applications);

  • administration of justice and democratic processes (e.g. AI solutions to search for court rulings).

Connected product

an item that obtains, generates or collects data concerning its use or environment and that is able to communicate product data via an electronic communications service, physical connection or on-device access, and whose primary function is not the storing, processing or transmission of data on behalf of any party other than the user (art. 2 (5) DA).

Explanatory text:

This term is defined as per the Data Act. This clarification ensures that the definition is understood within the specific regulatory context of the Data Act while allowing the same term to be used in other contexts with different meanings.

Related service

means a digital service, other than an electronic communications service, including software, which is connected with the product at the time of the purchase, rent or lease in such a way that its absence would prevent the connected product from performing one or more of its functions, or which is subsequently connected to the product by the manufacturer or a third party to add to, update or adapt the functions of the connected product (art. 2 (6) DA).

Explanatory text:

This term is defined as per the Data Act. This clarification ensures that the definition is understood within the specific regulatory context of the Data Act while allowing the same term to be used in other contexts with different meanings.

High-Value Datasets (HVDs)

data held by a public sector body associated with important benefits for society, the environment, and the economy when reused (Open Data Directive). The thematic categories of high-value datasets are: geospatial data; earth observation and environment data; meteorological data; statistics; companies and company ownership data; mobility data (Annex I, Open Data Directive).

Explanatory text:

These datasets are suitable for creating value-added services, applications, and new jobs, and are made available free of charge in machine-readable format documents, the reuse of high-value datasets is associated with important benefits for the society and economy. They are subject to a separate set of rules ensuring their availability free of charge, in machine readable formats. They are provided via Application Programming Interfaces (APIs) and, where relevant, as a bulk download. The thematic scope of high-value datasets is provided in an Annex to the Directive.

FAIR principles

a collection of guidelines by which to improve the Findability, Accessibility, Interoperability, and Reusability of data objects. These principles emphasize discovery and reuse of data objects with minimal or no human intervention (i.e. automated and machine-actionable), but are targeted at human entities as well (Common Fund Data Ecosystem Documentation).

Explanatory text:

In 2016, the ‘FAIR Guiding Principles for scientific data management and stewardship’ were published in Scientific Data. The authors intended to provide guidelines to improve the Findability, Accessibility, Interoperability, and Reuse of digital assets. The principles emphasise machine-actionability (i.e., the capacity of computational systems to find, access, interoperate, and reuse data with none or minimal human intervention) because humans increasingly rely on computational support to deal with data as a result of the increase in volume, complexity, and creation speed of data (GO FAIR Initiative)

Research data

documents in a digital form, other than scientific publications, which are collected or produced in the course of scientific research activities and are used as evidence in the research process, or are commonly accepted in the research community as necessary to validate research findings and results (art. 2 (9) PSI Directive).

Interoperability (DA)

means the ability of two or more data spaces or communication networks, systems, connected products, applications, data processing services or components to exchange and use data in order to perform their functions (art. 2 (40) DA).

HealthData@EU

cross-border infrastructure for secondary use of electronic health data established by the European Health Data Space Regulation (art. 52 (2) EHDS).

Trigger

An element, criteria or an event that has occurred in a particular context of a data space, that signals that a particular legal framework must or should be applied.

 

 

 

 

While the overview presented below aims to provide an exhaustive taxonomy of data types within the applicable EU regulatory frameworks, the classification of relevant data types remains a work in progress and may be adjusted or further developed in the next version of the Blueprint.

The following table lists different types of data that may trigger the need for compliance with various legal frameworks. The second column describes the actual needs (for the data space governance authority, data space participants or other stakeholders in the data space) in various circumstances.

Types of data

Description and assessment of the impact

Personal data

  • Legal landscape relevant to personal data: The data protection legal framework, including the GDPR, as well as the Law Enforcement Directive and the e-Privacy Directive (if particular circumstances apply), remains fully applicable to the processing of personal data within the context of a data space, so that parties involved in the processing activities of personal data will need to ensure compliance with relevant legal provisions.

  • Parties affected: Neither the involvement of a data space, nor that of a personal data intermediary, relinquishes the parties involved in such processing of their duties as data controllers or processors.

    • The clear establishment of the roles of data controller and data (sub-)processor should also be a priority, taking into account the essential criterion of decision-making powers regarding purpose and means of processing.

  • Continuous compliance: Issues of data protection should be an important consideration from the very start of the design of a data space and throughout all of its development stages.

  • Applicability to data spaces:

    • In the context of data spaces, the GDPR is highly (or most) relevant for use cases. For example, if a use case or transaction involves any information relating to an identified or identifiable natural person ('data subject'), the use case or data transaction participants will need to ensure compliance with data protection legislation, most notably the principles relating to the processing of personal data.

    • The GDPR also applies to mixed datasets (comprised of both non-personal and personal data). This remains valid also if personal data represents only a small part of the dataset.

    • The concept of the “purpose” under data protection law should be given particular attention, as it is fundamental to clearly define any personal data processing activity.

    • Consideration of how to ensure accountability within a data space and how compliance with data protection principles, such as lawfulness, transparency, and purpose limitation, should be facilitated.  

  • Additional resources: The Spanish Data Protection Authority, in reference also to the EDPB-EDPS Joint Opinion 03/2022 on the Proposal for a Regulation on the European Health Data Space, highlights the importance of a data protection policy, which should state “how the principles and rights set out in the data protection regulation and the guidelines in this document are to be implemented in a concrete, practical and effective manner.”

 

Spanish data protection authority: "Approach to data spaces from GDPR perspective"

Some of the most important elements to be considered for a data protection policy that the Spanish Data Protection Authority lists in its report (p. 89-97) include the involvement of data protection officers (DPOs) and advisors in the design of data spaces; implementation of procedures for authorising the processing of personal data within the data space; a precise definition of the purposes of data processing; and risk management, including data protection impact assessments (DPIAs) coordinated between involved parties.

Synthetic data (sometimes referred to as “fake data”) can be understood as data artificially generated from original data, preserving the statistical properties of said original data. Some data may also be completely artificially created without an underlying real-world data asset (e.g. virtual gaming environments). From a technical perspective, the primary purpose of its generation is to increase the amount of data. This solves an issue of insufficiency in datasets or improves the variability of available data. It also serves as a way to mitigate risks to the fundamental rights of individuals. According to the Spanish Data Protection Authority, the use of synthetic data, along with other techniques such as generalisation, suppression, or the use of Secure Processing Environments, can be the way to comply with data minimisation or privacy by design/default principles. It is important to remember that when personal data is being used to generate synthetic data, it will be considered part of a processing operation and, therefore, subject to compliance with the GDPR. However, depending on the original data, the model and additional techniques applied, the synthetic data can be anonymous data.

The report also emphasizes the role of traceability in data spaces for providing control mechanisms relevant for the processing activities within data spaces. In that regard, data traceability should help to identify roles and implement access control and access logging policies. It should help to facilitate fulfilling particular objectives set by the GDPR, in particular addressing the transparency requirements to data subjects, enabling the effective exercise of data subjects’ rights, such as the management of consent, facilitating excercising the obligations of the controller (e.g., to ensure the principles of restriction of processing, purposes compliant with the legal bases or of processors/sub-processors), and allowing Supervisory Authorities to exercise their powers in accordance with Article 58(1) of the GDPR.

More specifically, keeping of log of accesses and data space participants' actions performed within a data space could be a way to implement the obligations laid down by art. 32 (1) GDPR requiring from controller and processor the implementation of appropriate technical and organisational measures to ensure a level of security appropriate to the risk of varying likelihood and severity for the rights and freedoms of natural persons.

To read more about Provenance and Traceability in data spaces, please check the Provenance and Traceability Building Block.

  • Technical implementation: As part of the personal data protection arrangements, a relevant solution could be to implement the W3C’s Data Privacy Vocabulary that enables the expression of machine-readable metadata about the use and processing of personal data based on legislative requirements such as the GDPR. More details about the W3C Standards/Credentials can be found in the Identity and Attestation Management building block.

Special categories of personal data (“sensitive” data)
  • According to art. 9 (1) GDPR, personal data revealing racial or ethnic origin, political opinions, religious or philosophical beliefs, trade-union membership, genetic data, biometric data processed solely to identify a human being, health-related data, data concerning a person’s sex life or sexual orientation, shall be considered special categories of personal data, the processing of which is generally prohibited, unless one of the strictly enumerated legal bases set out in paragraph (2) occurs. They shall be strictly interpreted and considered separately for each processing activity.

  • If one of the legal bases is applicable, it is important to remember that processing of such data still needs to be compliant with the principles, rights and obligations established in the GDPR. As indicated by the Spanish Data Protection Authority, in the case of processing of these data, it should be demonstrated that the conditions for lifting the prohibition of such processing set out in Article 9(2) of the GDPR are met. Processing special categories of data referred to in Article 9(2)(g) (essential public interest), (h) (purposes of preventive or occupational medicine, assessment of the worker’s capacity to work, medical diagnosis, provision of health or social care or treatment, or management of health and social care systems and services) and (i) (public interest in the field of public health) of the GDPR has to provide appropriate safeguards and has to be covered by a regulation having the force of law.

The GDPR also requires assessing the following: 

  • The necessity of processing the data (This also includes appropriateness. For example, when processing is necessary to protect the data subject's vital interests or for reasons of substantial public interest based on Union or Member State law).

  • The proportionality of the processing (for example, when data is processed under essential public interest, archiving purposes in the public interest, scientific or historical research purposes, or statistical purposes).

  • Whether the processing activity can be considered “high-risk processing” or not. If this is the case, there must be an appropriate data protection impact assessment that will manage the high risk and demonstrates passing the assessment of necessity, appropriateness and strict proportionality.

  • One of the types of sensitive data is biometric data. Biometric data can allow for the authentication, identification or categorisation of natural persons and for the recognition of emotions of natural persons. It is defined in Art. 4 (14) GDPR as personal data resulting from specific technical processing relating to the physical, physiological or behavioural characteristics of a natural person, which allow or confirm the unique identification of that natural person, such as facial images or dactyloscopic data. As it’s considered one of the special categories of data under GDPR,  the processing of biometric data is prohibited in principle, providing only a limited number of conditions for the lawful processing of such data. Due to the increased use of biometric data in AI development and the immutability of physiological traits, the AI Act regulates the use of such data. In accordance with the AI Act, AI systems used for biometric categorisation based on sensitive attributes (protected under Article 9(1) GDPR) and emotion recognition should be classified as high-risk,  in so far as these are not prohibited under this regulation. Biometric systems which are intended to be used solely for the purpose of enabling cybersecurity and personal data protection measures should not be considered high-risk AI systems.

  • Intellectual Property Rights/ Trade Secret-Protected Data(sets)

Intellectual property (IP) law can confer rights over datasets, often through copyright and the sui generis database right. Data may also be protected by trade secrets, which constitute a separate legal regime. It is the responsibility of each data space participant to ensure legal compliance and to have an authorisation and/or legal basis for data sharing if data is protected by copyright, sui generis or trade secrets.

Copyright law:

  • Protects creative works like text, images, video, and sound. It also protects software (e.g., source code) and databases (e.g., a collection of independent data protected).

  • Copyright does not protect data itself - it differs from other works, which are protected due to specific qualifying conditions, such as being an author’s original creation.

  • To be protected by copyright, a database has to be original, reflect the author's intellectual creation, and be fixed in tangible form. In the context of databases, a specific test of originality reflecting the special characteristic of databases is required (whether the selection or arrangement of their contents constitutes the author’s own intellectual creation).

  • Purely factual information is usually not eligible for protection (Article 2, InfoSoc Directive).

Sui Generis Database Right (EU Database Directive 96/9/EC):

  • Databases could be protected by the sui generis database right in addition to copyright protection.

  • Grants sui generis database rights to creators who made qualitatively and/or quantitatively substantial investment in obtaining, verifying, or presenting contents.

  • Provides right to prevent unauthorized extraction or re-utilisation.

  • Defines databases as collections arranged systematically and individually accessible.

Trade Secret Protection (EU Trade Secrets Directive 2016/943):

  • Encompasses various data types, requiring secrecy and commercial value.

  • Enforceable rights against unlawful use and misappropriation without conferring property rights

  • Secrecy is preserved as long as persons having access to information are bound by confidentiality agreements.

Solutions to be implemented on a data space level

  • The acknowledgement of intellectual property and quasi-IP rights (trade secrets), both for identifying existing assets and creating new ones, should be addressed in the intellectual property policy within the general terms & conditions and the intellectual property clauses of particular data product contracts. More details can be found in the Contractual Framework building block.

  • Data holders are responsible for providing information about the IP rights and/or trade secrets they possess over particular datasets before sharing them with potential data recipients.

  • Specific legal provisions concerning trade secrets’ aspects in the context of data sharing can be found in the Data Act (primarily in the context of business-to-consumer and business-to-business data sharing).

  • Examples of possible legal, organisational and technical measures to preserve intellectual property rights or trade secrets can be found in the recently adopted European Health Data Space Regulation. Such measures could include data access contractual arrangements, specific obligations in relation to the rights granted to the data recipient, or pre-processing the data to generate derived data that protects a trade secret but still has utility for the user or configuration of the secure processing environment so that such data is not accessible by the data recipient (recital 60, art. 53 EHDS-R).

Non-personal data

 

  • IoT Data

  • The Data Act lays down a harmonised framework specifying the rules for using product data or related service data, including data from Internet of Things devices, smartphones, and cars. 

  • It imposes the obligation on data holders to make data available to users and third parties of the user’s choice in certain circumstances. It also ensures that data holders make data available to data recipients in the Union under fair, reasonable and non-discriminatory terms and conditions and in a transparent manner. These provisions apply to the data of specific origin, irrespective of the personal/non-personal character of the data. If the processing of personal data is involved, it is important to remember that the GDPR still applies.

  • Data spaces should pay attention to Chapter II of the Data Act, especially in the context of data transactions involving the processing of product data and related service data. 

  • More specifically, data spaces should consider the rights of the users of connected products or related services that they hold towards the data they produce by using these products or services. 

  • These rights include access to and use of the data for any lawful purpose. There are some exceptions to access rights (for example, if the data user requests access to personal data of which he is not a data subject). 

  • The data provided to the user should be of the same quality as the data available to the data holder and should be provided easily, securely, free of charge, and in a comprehensive, structured, commonly used and machine-readable format. 

  • If the data transaction is supposed to be concluded without the data user directly involved, it is important to remember that the scope of such transactions is predefined by the contract with the user. Data holders shall not make available non-personal product data to third parties for commercial or non-commercial purposes other than the fulfilment of such a contract.

  • Data holders can also decide to make their data available via a third parties of their choice (for example, data intermediation service providers as defined by the DGA) for commercial purposes. These third parties hold then certain obligations towards the data they receive on behalf of the user.  For example, they should be able to transfer the data access rights granted by the user to other third parties, including in exchange for compensation. Data intermediation services may support users or third parties in establishing commercial relations with an undetermined number of potential counterparties for any lawful purpose falling within the scope of the Data Act, providing that users remain in complete control of whether to provide their data to such aggregation and the commercial terms under which their data are to be used.

  • High-Value Datasets (HVDs)

  • High-Value Datasets (HVDs) are defined in the Open Data Directive as “documents held by a public sector body, the reuse of which is associated with important benefits for society, the environment and the economy”.

  • HVDs can be re-usable for any purpose (as is the case for open data).

  • Public sector bodies are not allowed to charge fees for the reuse of HVDs.

  • In the context of data transactions within a data space, it is important to remember that the reuse of documents should not be subject to conditions, but some cases are justified by a public interest objective. In these situations, public sector bodies might issue a license imposing conditions on the reuse by the licensee dealing with issues such as liability, the protection of personal data, the proper use of documents, guaranteeing non-alteration and the acknowledgement of source. 

In addition to the above, there are categories of data for which we do not know the legal status of the data. Therefore, they are de facto under the control of the data holder.

Participants 

Description and assessment of the impact

Gatekeepers

The Digital Markets Act defines gatekeepers as undertakings providing so-called “core platform services”, such as online search engines, social networking services, video-sharing platform services, number-independent interpersonal communications services, operating systems, web browsers, etc. According to Art. 3 (1) DMA, for an undertaking to be designated by the European Commission as a “gatekeeper”, it has to have a significant impact on the internal market; provide a core platform service which is an important gateway for business users to reach end users; and it enjoys an entrenched and durable position in its operations, or it is foreseeable that it will enjoy such a position in the near future. It also has to meet the requirements regarding an annual turnover above the threshold determined by the regulation. So far, the European Commission has designated the following gatekeepers: Alphabet, Amazon, Apple, Booking, ByteDance, Meta, and Microsoft. This position is determined in relation to a specific core platform service (for instance, Booking has been designated a gatekeeper for its online intermediation service “http://Booking.com ” ). 

While the DMA does not aim to establish a framework for data sharing, it challenges the “data monopoly” of gatekeepers. Specific data-related obligations addressed to gatekeepers that may be relevant in the context of a data space include:

  • Ban on data combination - For example, combining personal data from one core platform service with personal data from any further core platform services, or from any other services provided by the gatekeeper or with personal data from third-party services (art. 5(2) (b) DMA);

  • Data silos - Prohibition to use, in competition with business users, not publicly available data generated or provided by those business users in the context of their use of the relevant core platform services (art. 6(2) DMA);

  • Data portability - Obligation to provide end users and third parties authorised by an end user with effective portability of data provided by the end user or generated through the activity of the end user in the context of the use of the relevant core platform service (Article 6(9) DMA);

  • Access to data generated by users - Obligation to provide business users and third parties authorised by a business user access and use of aggregated/non-aggregated data, including personal data, that is provided for or generated in the context of the use of the relevant core platform services (Article 6(10) DMA);

  • Access search data for online search engines - Providing online search engines fair, reasonable and non-discriminatory terms to ranking, query, click and view data in relation to free and paid search generated by end users on its online search engines (Article 6(11) DMA). 

More information about the data-sharing obligations of the gatekeepers can be found here: data_sharing_obligations_under_the_dma_-_challenges_and_opportunities_-_may24.pdf (informationpolicycentre.com)

Data Intermediation Service Providers (DISPs)

The recent Data Governance Act (DGA) sets out specific requirements for providing data intermediation services. Certain service functions in data spaces are likely to qualify as data intermediation services (see: Data Intermediation Service Provider Flowchart). A data space governance authority should also evaluate to what extent it organises any services that may qualify as data intermediation services under the DGA. If this is the case, it will need to ensure compliance with the provisions of the DGA.

Data Intermediation Service under the Data Governance Act

Under the Data Governance Act, a “data intermediation service” (“DIS”) is defined as a service aiming to establish commercial relationships for the purposes of data sharing between an undetermined number of data subjects and data holders on the one hand and data users on the other.

Data intermediation service providers intending to provide data intermediation services are required under the DGA to submit a notification to the competent national authority for data intermediation services. The provision of data intermediation services is subject to a range of conditions, including a limitation on the use by the provider of the data for which it provides data intermediation services.

The European Commission hosts a register of data intermediation services recognised in the European Union: https://digital-strategy.ec.europa.eu/en/policies/data-intermediary-services

Providers of data intermediation services and data space intermediaries/operators

Intermediary services are covered more broadly in “https://dataspacessupportcentre.atlassian.net/wiki/spaces/BV15/pages/367298597”. The term “data space intermediary” refers to “a data space participant that provides one or more enabling services while not directly participating in the data transactions”. Enabling services refers to “a service that implements a data space functionality that enables data transactions for the transaction participants and/or operational processes for the governance authority.” (see the DSSC Glossary for more information)

It is important to note that not all data space intermediaries would be subject to the provisions of the DGA by default. First of all, some of the potential enabling services they provide may not be aimed at establishing commercial relationships for the purposes of data sharing. It may also be the case that, in the circumstances at hand, the services may not result in commercial relationships between an undetermined number of data subjects and data holders on the one hand and data users on the other.

Data intermediation services and personal data

The services of data intermediation service providers may also relate to personal data. In such cases, it is important to appropriately consider the different roles and responsibilities under the DGA and the GDPR. For a transaction facilitated by a provider of data intermediation services, it is difficult to establish who is acting as the controller, whether there are multiple controllers acting as joint controllers, whether there is a processor and whether data users are data recipients. It may be important to clarify the respective responsibilities of particular data space participants by offering guidance to help ensure overall compliance with obligations under the DGA and the GDPR.

Data Altruism Organisations (DAOs)

In the context of data spaces, DAOs can take on a variety of roles as data space participants. They can be data providers, transaction participants, and data space intermediaries (e.g., personal data intermediaries). It is important to address their participation in the data space, especially regarding the value distribution aspects and their potential sponsoring by the data space.

Researchers

Researchers may join data spaces to make better use of their rights under legal frameworks, leveraging the EU legal frameworks that facilitate data access and explore how data spaces can enhance access and sharing of data. In the data-sharing context, they can be both data recipients and data providers. Researchers in the EU benefit from a number of legal frameworks that facilitate access to data, including provisions in the Open Data Directive that promote the re-use of public sector information. In addition, research exceptions in intellectual property law, such as the text and data mining exception of Art. 3 Copyright in the Digital Single Market Directive, and recently introduced measures such as Art. 40 of the Digital Services Act, introduce greater access to data for researchers (under specific circumstances mentioned in the Art. 8 DSA, and purposes of, among other things, detection, identification and understanding of systemic risks and assessment of their risk mitigation). The European Data Strategy and the creation of common data spaces demonstrate general mechanisms for increased data sharing and opening up privately-held data, including for researchers. Initiatives such as Horizon Europe further support open science and data sharing, and guidelines for ethical data management and sharing agreements foster a supportive scientific research and innovation environment.

For a comprehensive analysis, see:https://data.europa.eu/doi/10.2777/633395

Public Sector Bodies 

Public sector bodies perform legally defined duties for the benefit of the public interest. They can be subject to specific obligations to share certain categories of data, not only with data space participants but with other potential users outside of the data space as well. The data held by public sector bodies can be of structural relevance for a data space ecosystem.

Examples of domain-specific use cases

Description

  • Mobility

The common European mobility data space (EMDS) aims to facilitate data access, pooling and sharing for more efficient, safe, sustainable and resilient transport. 

One of the possible use cases to be developed using the data obtained through the EMDS is Mobility as a Service (MaaS). It is a service that provides users with a comprehensive tool to plan, book and pay for different types of transport based on several criteria and by using a single interface. It helps the user to choose the best way to move from one place to another and keep all the information about the journey in one place.

  • To operate properly, MaaS collects different categories of data. This data is held by companies and individuals in the public and private sectors and includes:

    • Public transport data,

    • Geographical data,

    • Other transport data, including from private operators,

    • Booking and payment data,

    • Ticketing data,

    • User input data.

Besides the requirement to comply with the horizontally applicable regulations (such as GDPR), it might be necessary to consider sector-specific regulations in order to comply with certain technical or organisational requirements.  One of the most important legislations for the mobility sector is the Intelligent Transport Systems (ITS) directive that aims to make high-quality and timely data available for services, such as multimodal journey planners, navigation platforms, and emergency services.  

More information about the applicable legal framework can be found here: 2024-03-19-deliverable-d3.1-analysis-report-v3.pdf (mobilitydataspace-csa.eu)

 

  • Health

  • European Cancer Imaging Initiative (EUCAIM) provides a robust, trustworthy platform for researchers, clinicians, and innovators to access diverse cancer images, enabling the benchmarking, testing, and piloting of AI-driven technologies. It aims to capitalize on the recent advances and successes of Artificial Intelligence systems in helping medical professionals detect and diagnose cancers.

  • Potential use case developed with data from the data space:

    • Due to the necessity to safeguard the rights and freedoms of respective data subjects, as well as the highly sensitive nature of the health sector, cancer images used to train and/or test algorithms or AI systems will have to comply with the GDPR provisions, especially with regards to the processing of special categories of data. Apart from that, AI developers need to take into account the legal requirements applicable to AI in the healthcare sector, especially the following legislations:

    • The European Medical Devices Regulation (EU MDR) and In Vitro Diagnostic Medical Devices Regulation (EU IVDR) laying down the safety rules for AI in healthcare domain, 

    • The Artificial Intelligence Act requirements for high-risk AI systems - applicable to a safety component of a medical device.

  • More information about the applicable legal framework can be found here: Meszaros et. al., 2023

  • Research and Innovation

  • The research and innovation data space, EOSC (European Open Science Cloud), has a specific objective of deploying core services and expanding the EOSC federation of existing research data infrastructures in Europe.

  • Potential use case developed with data from the data space:

    • One of the use cases enabled by the EOSC is The Blue Cloud Initiative, which was developed as the ecosystem for marine research according to FAIR principles. It benefits from EOSC funding and policies, as well as from using EOSC as a multiplier to reach secondary users. It directly supports the Green Deal Data Space and the Horizon Europe mission ‘Restore our Oceans and Waters’. For developing use cases within the framework provided by EOSC, it is important to look at the research-specific requirements, especially regarding the researchers’ access to data, as mentioned above.

  • Language

  • European Language Data Space builds a trustworthy and effective data market for exchanging language resources in the public and private sectors.

  • Potential use case developed with data from the data space:

    • One of the most important use cases is developing LLM technologies using language data from datasets available through the data space infrastructure. LLMs are largely used in generative AI systems, which are a typical example of a general-purpose AI model regulated under the AI Act. Under specific circumstances (listed in Annex III of the AI Act), these models can fall under the high-risk category. Therefore, requirements for general-purpose AI systems and high-risk AI will apply cumulatively.

Due to their adverse impact on fundamental rights and people’s safety, providers of high-risk AI systems have a number of requirements that they need to comply with. One of the key requirements relates to ensuring access by certain actors (such as providers, European Digital Innovation Hubs, TEFs and researchers) to high-quality datasets for training, validation and testing of AI systems within the fields of activities of those actors related to the scope of the AI Act.  As stated in recital 68 of the Regulation, “European common data spaces will be instrumental to provide trustful, accountable and non-discriminatory access to high-quality data for the training, validation and testing of AI systems”. In light of this, data spaces can be understood as enablers for compliance requirements concerning quality criteria referred to in Art. 10, paragraphs 2 to 5. These requirements refer to specific technical and governance building blocks offered by DSSC. For example, tracking of data sharing and data provenance in a data space is a key instrument for compliance with data quality requirements set in Art. 10 AIA, such as: 

  • Relevant design choices (Article 10(2)(a));

  • Data collection processes and the origin of data, and in the case of personal data, the original purpose of the data collection (Article 10(2)(b));

  • An assessment of the availability, quantity and suitability of the data sets that are needed (Article 10(2)(e));

  • Identification and mitigation of biases (Article 10(2)(f),(g)).

  • Cultural Heritage

  • The common European data space for cultural heritage is designed to accelerate the digital transformation of the cultural heritage sector and maximise the positive benefits of accessing and using cultural heritage data.

  • Potential use case developed with data from the data space:

    • One of the possible use cases with the data obtained through Europeana PRO could concern developing an extended reality (XR) game using certain collections or other objects protected as cultural heritage.

    • For this use case, it will be important to assess whether the items or collections (also understood as datasets in this case) used by the developers enjoy copyright protection.

    • Many works shared by cultural heritage institutions are already in the public domain. This means they were never protected by copyright, their copyright protection has expired, or the copyright was expressly waived. In addition, for the possibility to use these items, it is also relevant to check whether the user (in this case a game developer) will be able to use one of the exceptions provided for in the Copyright in the Digital Single Market Directive.

1. Summary

The Contractual Framework building block describes the legally enforceable agreements that underlie the operation of a data space, as entered into by different parties in a relationship with the data space.
Agreements may be classified into the following three categories, based on the nature of their subject matter:
• Institutional agreements
• Data-sharing agreements
• Services agreements
These types of agreements differ with respect to the parties involved, their function, and the elements covered by the agreement.
Institutional agreements implement the governance of a data space and are an essential component of the Rulebook. They outline the general terms and conditions for participation in a data space, constitute the legal document bringing them into existence and establish a legal basis for its operations. Data-sharing agreements establish the legal basis for the data transactions that occur among participants in the data space. Services agreements refer to all agreements related to the provision of services to data spaces.
The identified categories serve as working concepts covering various agreements, such as data product contracts. The present building block provides a selection of the most important agreements, describing their functionalities, and highlighting their main elements, along with examples. Additionally, the building block outlines common legal issues to consider within the Contractual Framework and directs to existing resources in the Further Reading section to address these concerns. The general structure of the Contractual Framework is illustrated in Figure 1 below.

image-20260123-090535.png

1.1 Questions that will be answered

  1. What are the main types of agreements required to establish and operate a data space?

  2. What are the essential elements and functions of each type of agreement within the contractual framework?

  3. Which parts of these agreements are mandatory under governance or regulation, and which can be adapted by participants?

2. Purpose of the building block

  • The Contractual Framework building block supports data space participants and governing authorities by translating legally relevant elements (e.g., responsibilities, liability, rules on onboarding and offboarding, and commitments related to data transactions) into clear, legally valid, and enforceable agreements.

  • It promotes awareness among data space governing authorities about the need to enable interoperable, automated, and scalable agreements, ensuring consistency across different levels (ecosystem, data space, use case, participant).

  • It categorises and outlines the main agreements in a data space, highlighting their most important elements.

  • It identifies mandatory/non-negotiable elements of the contractual framework (e.g., conditions imposed by regulatory compliance or governance), alongside distinguishing negotiable terms (e.g., conditions relating to transactions of data products). This is done in coordination with the Regulatory Compliance building block, which provides guidance to participants on issues to consider in the contract drafting process.

3. Elements and their key functions

3.1 General remarks

The term ‘agreement' should be understood here as the document, whether in physical or digital form, serving as evidence of a contract. It is a legally binding agreement between two or more parties with a shared interest, establishing mutual obligations enforceable by law. Different types and categories of agreements exist, subject to various factors, including the organisational form of a data space (e.g., unincorporated vs incorporated data space). For guidance on how to choose the appropriate organisational form and a description of the options available, see the Organisational Form and Governance Authority Building Block).

Figure N. 1 provides a broad categorisation of data space agreements, based on the function they serve. In practice, these agreements may take different forms based on several factors affecting their structure and content. These factors may include, amongst others, the regulatory and business context (for more details, see the Regulatory Compliance building block). The contractual framework may vary depending on the specific business model that the data space adopts (see the Business Model building block for descriptions and examples of different business models) or the relationship between data transaction participants. When direct competition exists in other markets between transaction participants, specific requirements must be met to ensure compliance with competition law rules during the cooperation (the case of Oxelösund serves as an example of a data space initiative involving participants competing in the same markets).

Explicatively, the Founding agreement may take the specific form of either a statute or articles of association (thus establishing a legal entity) or a consortium agreement (unincorporated collaboration). The choice will depend on whether the data space itself will be constituted as a separate legal entity or whether the collaboration will be purely regulated by contract. The contractual framework building block will inevitably need to continue evolving and responding to developments in operating data spaces.

3.2 Overview Contractual Framework

The Contractual Framework encompasses all agreements that govern the operation and activities of a data space and its participants. It defines the relationships, contractual rights, and obligations within the data space, implementing its governance framework. It additionally renders part of its rules legally enforceable among data space participants, members, and enabling service providers.
Beyond data space governance, the Contractual Framework empowers data space participants, particularly data providers and, indirectly, data rights holders, to exercise their data sovereignty. It enables the addition of specific conditions to the baseline governance framework provided by the data space governing authority. The scope of the Contractual Framework is wide, and it is essential to retain conceptual clarity. Consequently, the agreements can be categorised by their subject matter into:
Institutional Agreements - Define the foundational governance and common rules binding all data space participants.
Data-Sharing Agreements – Regulate rights and obligations between parties exchanging or accessing data.
Services Agreements - Set terms for providing and using data-related or enabling services within the data space.

The current division is based on SITRA Rulebook model for a fair data economy, with differences reflecting the different scope of the document and the level of generality of presentation of the agreements.

  • Institutional agreements -

Institutional agreements provide the foundation for the creation of data spaces and establish a minimum mandatory governance framework at the data space level applicable to all participants. These agreements set out the rules regulating the relationship between all data space participants and members, directly or indirectly binding them to a specific governance framework. Institutional agreements could therefore be broadly understood as a tool for implementing the governance framework.
Institutional agreements may affect different levels of the contractual framework. At a high level, they serve as a common set of rules regulating the relationships between data space participants. At a more granular level, they mandate specific terms & conditions to be included in data product contracts. Explicatively, they may define and specify a limited number of predefined and standardised contractual clauses and/or licenses to be used by data providers (regulating the use case/data product level). It could specify the terms and conditions by which all data space participants entering into a data transaction would need to abide by, providing common governance for data transactions and ensuring regulatory compliance. In other words, institutional agreements allow the introduction of common elements (e.g., standardised clauses) across the data space giving legal effect to the organisational and business decisions that apply to the data space as a whole. Institutional agreements can thus be used to establish the common elements of a data space. They may limit a data space participant's (particularly the data provider's) freedom to enter into data-sharing agreements, with the aim of reducing transaction costs and complexity while enhancing legal interoperability. An example of institutional agreements, including terms and conditions, can be found in SITRA Rulebook 3.0.

  • Data-sharing agreements -

Data-sharing agreements focus on the sharing of data. Within the present document, data sharing will be used as a general term referring to a heterogeneous range of actions performed on data. These actions may include:

  • Supply of data – the generic notion of making data available to another party, which may occur in various forms;

  • Transfer of data – a specific form of supply where control over the data is passed to the recipient;

  • Porting of data – a specific form of supply initiated by the data subject or controller, whereby data controlled by another party is transferred to themselves or to a designated third party; and

  • Remote or decentralized access and processing – arrangements where data remain under the control of the provider, but authorized users can access, query, or process the data (for example, to extract statistics or insights) without obtaining a copy of the data itself.

(For detailed definitions of supply, transfer, and porting, see ALI-ELI Principles for a Data Economy).

Data-sharing agreements are not binding on all data space participants; instead, they only bind data transaction participants.

It should be noted that data-sharing agreements only bind data transaction participants. Unlike institutional agreements, they are not binding on all data space participants.
While different models may be employed, typically the data provider will set the terms and conditions under which a data product is made available to the data user, reflecting the principle of data sovereignty. Alternative models may exist. For example, a fixed and closed list of clauses may be provided directly by the data space, to then be selected by the data provider or data recipient. In other cases, agreements can be negotiated starting from a standard data product contract template made available by the data space. This approach may however reduce the legal interoperability and scalability of the data space. In both scenarios, the tools provided by the data space support data providers’ data sovereignty.


The data product contract provides a specification of a data-sharing agreement. It outlines the terms and conditions attached to the data product, defined as “data-sharing units, packaging resources (data and/or value creation services), and metadata that describes the resources, the associated license terms, and other information (e.g., delivery method)” (see the Data Space Offering Building Block for more details).

  • Services agreements -

Service agreements relate to the provision of services within a data space (i.e., Federation Services, Participant Agent Services, and Value Creation Services - for more details on the taxonomy of technical services, see Services for Implementing Technical Building Blocks). In the context of a data space, these agreements can be further distinguished into two types:

  • Agreements for services related to data (e.g., Data Exchange & Interoperability Services); and

  • Agreements related to enabling services (e.g., Identity & Access Management Agreements).

Services related to data include all services that have data sharing as the subject matter of the agreement. Different types of services can be provided: data processing, data trust, data escrow, and data intermediation services (known in the ALI-ELI Principles as data marketplace contracts). These services typically allocate responsibilities and legal obligations among the parties, including default rules, fiduciary duties, and compliance with applicable law. For instance, data trust contracts impose fiduciary duties on trustees to act for the benefit of entrusters or beneficiaries (Principle 13), data escrow contracts restrict the powers of data holders via a trusted third party to ensure regulatory compliance (Principle 14), and data marketplace contracts ensure intermediaries facilitate transactions without using the data for their own purposes (Principle 15).

Data intermediation services are the most relevant in the context of data spaces. It includes multiple types of services, defined in Art (2)11 DGA as a “service which aims to establish commercial relationships for the purposes of sharing data between an undetermined number of data subjects and data holders on the one hand and data users on the other, through technical, legal or other means, including for the purpose of exercising the rights of data subjects in relation to personal data”. Examples of these services include data-sharing pools, data marketplaces, personal information management systems (PIMS), data cooperatives, etc. (see JRC’s Mapping the landscape of data intermediaries).

Enabling services to data spaces support individual data space participants or the data space as a whole, providing functionalities within the data space. These services are outlined in the Services for Implementing Technical Building Blocks section and include federation services, participant agent services, and value creation services. While these services do not directly involve data sharing, they enable the proper functioning, governance, and coordination of services in the data space, ensuring compliance, interoperability, and efficient operations.

3.3 Additional distinguishing factors in categorising agreements

Mandatory vs Non-Mandatory agreements

A further distinction can be made between mandatory and non-mandatory agreements. The specific clauses within agreements can additionally vary based on the involved parties’ intentions or the duties and rights to be governed by the agreement. It is important to recognise that this should not be understood as a rigid binary distinction, but rather a spectrum. Data spaces may exercise some discretion in how specific legal obligations are implemented. Establishing the contractual framework first requires an assessment of the regulatory framework (mandatory obligations imposed on data spaces as a whole or on data space participants themselves). This assessment serves to determine which rules need to be complied with and addressed in the contractual framework. The Regulatory Compliance Building Block provides an initial mapping of triggers and identifies classes of rules (obligations, liabilities, and conditions). These findings must then be incorporated into the contractual framework. Once this process is completed, the partners initiating the data space as part of the data space initiative are free to define the remaining clauses according to the governance framework they wish to establish. It should be noted that understanding data types (e.g., personal data - see the taxonomy of data in the Regulatory Compliance Building Block)remains equally relevant, as the non-mandatory rules do not exist in a vacuum and can only be valid and effective as long as they are consistent with the regulatory framework.

3.4 Functional descriptions of the contractual framework

3.4.1 Institutional agreements

Founding agreement

The founding agreement establishes the data space and its governance authority. The agreement is entered into by the founding members of the data space initiative (i.e., the initial data space participants). It sets out the purpose for which the data space is created. Different organisational forms are possible, and different specific legal instruments can be used depending on the organisational form, including:

  • Articles of Association or Statutes - these are used to establish the data space as a separate legal entity. The statute may allow the onboarding of new members by allowing external parties to sign the statute.

  • Consortium agreements, joint ventures, strategic cooperation, and other cooperation agreements - the data space is not incorporated, with no new legal entity created for that purpose. Any natural or legal person may become a member of the data space by signing a founding agreement (e.g., Consortium agreement).

For further information, see the Organisational Form and Governance Authority building block.

The agreement-specific clauses may include:

  • Background and purpose (why the data space is created)

  • Identification of the parties (members of the data space initiative)

  • General responsibilities and liability (in some cases - e.g., in joint ventures)

  • Reference to the chosen governance models.

  • The admission policy for data space members—the Founding agreement identifies the initial data space members, as outlined in the signatories (i.e., the parties of the data space initiative), who will be part of the governing body of the data space. It may also allow additional members to join the governance of the data space in the future, specifying the necessary conditions, qualifications, and requirements. The manner in which this is implemented in practice depends on the specific legal form that a data space assumes. An example of an artefact used to signal the intention to join a data space as a member can be the Accession agreement (SITRA Rulebook).

General Terms and Conditions

The general terms and conditions serve as an agreement providing legal enforceability to various elements of the governance framework (e.g., mandating compliance with a specific process). These terms make it binding on all data space participants. In some instances, they can be included in the founding agreement or at least directly referenced by it.

The general terms and conditions allow data spaces to regulate interactions at the data space level. They create and define the roles and responsibilities of the data space participants, including: the data space governance authority, data provider, data recipient, and service providers (data-related services, trust framework provider, management of identities, etc.). When a data space is established as a legal entity, the agreement may cover both the liability between the data space participants and the liability between the participant and the legal entity.

The general terms and conditions can serve as the framework for data transactions, namely the interactions (i.e. rights, responsibilities, liabilities, and obligations) of the data transaction participants. They do so by introducing common elements (e.g., a limited set of standard clauses or typologies of licences—see further in the data transaction agreements section) to improve legal interoperability and reduce transaction costs, ultimately reducing complexity and the possibility of conflict.

The areas that the general terms and conditions regulate at the data space level include:

·         Admission policy for data space participants. This describes whether new participants are accepted, the conditions and eligibility criteria that parties must meet to join a data space, the conditions to remain a data space participant, and the procedures for the removal of an existing participant. Data space participants join a data space by accepting the terms and conditions.

·         Intellectual property policy. At a minimum, this specifies that none of these agreements should be construed as an assignment of IP rights; instead, non-exclusive licenses are granted. If new IP rights may emerge from collaboration (e.g., sui generis rights for databases), then clauses to regulate ownership of IP rights could be included.

Data protection policy. This describes the data protection policy at a data space level, referring to the obligations of the data space as a controller when processing the data of the data space participants. Additionally, this policy may also include references to the potential role of data spaces as processors of personal data to be shared within the data space, identifying the corresponding responsibilities of the parties and the data space as prescribed by law. The data space may provide a technical framework that ensures the processing operations in the data space comply with GDPR by design.  Adherence to this framework can additionally be made legally binding. Templates for Data Processing agreements (e.g., iSHARE) or Data Exchange agreements (e.g., iSHARE) can also be provided.

  • Technical standards. These outline and/or enforce specific technical standards for participants in the data space. The general terms and conditions may also restrict the data models and formats to be used in the data space.

  • Cybersecurity and risk management policies. These describe the rules and procedures for the protection of technology and information assets that need to be protected, along with other identified risks to the data space infrastructure or participants.

  • Complaints policy and dispute resolution rules. These describe the rules and procedures for filing a complaint. Rules can also be included for resolving disputes between data space participants, including with the data space governing authority.

Legal12.png

The areas that the general terms and conditions regulate at the transaction level include (for example):

  • Common elements in the terms and conditions of a data contract—Data spaces can coordinate and harmonise the terms and conditions of Data-Sharing agreements and Service agreements by introducing common elements (e.g., a limited set of data licenses or including only open data licenses) or prohibiting certain clauses (e.g., the inability to charge for the use of data).

Examples of the agreement-specific clauses in the general terms and conditions are listed below. For conceptual clarity, we distinguish between the general terms that relate to the data space level and the data transaction level.

Agreement-specific clauses related to the data space level
  • Definitions (defining the roles of data space participants as well as potential third parties)

  • Role-specific conditions (rights and obligations corresponding to the role),

  • Responsibilities

  • Fees and costs

  • Confidentiality

  • IP rights

  • Data protection

  • Accession policy (whether new data participants can join a data space, what eligibility criteria they need to meet, whether there is a maximum number of participants, etc.)

  • Technical standards and commitments (technical standards with which a party has to comply to make transactions and activities in the data spaces)

  • Cybersecurity and risk management policies

  • Complaints policy and dispute resolution rules

Agreement-specific clauses related to the transaction level
  • General conditions for data sharing

  • Standardised licences model for data usage rights – the general terms and conditions may limit the choice of licence or offer data providers a limited set of standardised licences. Standardisation refers to limiting the number or content of clauses. The advantage of including standardised licences is the reduction of transaction costs and increased scalability of the data space. Examples of types of licences may include:

    • No limitations (the data product can be used without restrictions)

    • Resharing with data space participants/internal use only

    • Non-commercial use only

    • Data enrichment before resharing

  • Data can be enriched with the data recipient’s own data

  • Data can be enriched with data from others

  • Data can be enriched with the data recipient’s own data before resharing on a non-commercial basis

  • Data can be enriched with data of others before resharing on a non-commercial basis

  • Ad hoc-licenses (as determined by the parties)

  • Standardised terms and conditions for data products - the agreement establishes mandatory terms and conditions to be included in the data product contract. It ensures that transactions between data provider and user take place on the basis of common terms and conditions, reducing transaction costs and increasing legal interoperability between transactions. Any terms and conditions can be the object of standardisation, from clauses on fees to clauses related to the rights of third parties on data.

  • Mechanisms to calculate fees (if applicable)

 

Agreements related to enabling Service

As part of the provision of the technical infrastructure constituting the data space, Data Space Governing Authority could provide different distinctive services as part of the capabilities offered by the data space. The Blueprint adopts a technical understanding of services as the implementation of capabilities. These are classified as Federation Services, Participant Agent Services, and Value Creation Services (see Services for Implementing Technical Building Blocks for more details). When looking at it from a contractual perspective, it remains often to the parties to characterise a transaction as “provision of services”, and the substance of the term may vary depending on the legal context in which the term is used (e.g., under tax law, the characterisation of a transaction as a service is defined more narrowly and with defined cretaria than may be the case for other purposes). Services can be generally understood as performance of actions, immaterial and are generally a residual category negatively defined (e.g., under Art 57 TFEU, services are defined as economic transactions not “goverened by the provisions relating to freedom of movement for goods, capital and persons”).

For present purposes, it is relevant to specify that “technical services” within the meaning of the Blueprint may not be the object of a contractual relationship (i.e., covered by the General Terms & Conditions). This is the case when they are considered ancillary to the main purpose of a contract - e.g., technical functionalities necessary to provide access to a data space. Alternatively, they may be mentioned as part of the contractual obligations that the Data Governance Authority commits to as part of the contract (i.e., with clauses in this case including provisions typical for Service-Level Agreements).

A different scenario, discussed under the term “Agreements related to Enabling Services”, is services that are externalised to third parties. These services reflect the variety of services included in the above taxonomy. The general clauses that may be found in such contracts are discussed below in Service agreements.

Legal13.png

3.4.2 Data-sharing agreements

Data-sharing agreements encompass all agreements exclusively binding the parties involved in a specific data transaction and regulating their mutual obligations and rights. The Blueprint introduces a particular type of data-sharing agreement: the data product contract. However, it should be noted that any agreement concerning the sharing of data should be considered under this category, and the information provided below may, therefore, be relevant when drafting such an agreement. In the following paragraphs, exclusive reference is made to the data product contract.

3.4.2.1 Data product contract

The data product contract is a legal agreement that sets out the terms and conditions under which a data product is made available. In turn, a data product is defined as “a data-sharing unit, bundling resources (data and/or value-creation services) and metadata that describes the license terms, the resources, and other information in a machine-readable way.” (see the Data Space Offering building block).

The agreement is closely linked to the Data Product building block and the Access & Usage Policies Enforcement building block. In most cases, data providers will make data available subject to specific terms and conditions, or, as an alternative, the data space may include a list of possible data licences in the general terms and conditions from which either the data provider or data recipient can choose. In other instances, a potential data consumer might request access to energy consumption data and specify their preferred predefined licence. Following the request, the data provider can either approve or decline the sharing of the data. Concrete examples of a data product agreement with instructions on its technical implementation, see Data Usage Agreement by GAIA-X.

Some clauses to be included:

  • Identification of the data

  • Acceptable purposes (purposes for which the data product can be used)

  • Restrictions of use for the data product

  • Usage rights of the data product

  • Termination of the contract

  • Terms related to the use of derived material

  • Fees and monetisation

  • Data security

  • Clauses related to third-party rights (data protection, intellectual property rights, confidentiality)

Legal aspects to consider when designing data products:

  • Lawful source of data/content: when the data represents copyright-protected content, under certain circumstances, the data space may be liable for copyright infringement. Various contractual clauses address the risks associated with this liability: warranties (e.g., the data provider warrants that there are no third-party claims over the data and that all due diligence procedures have been carried out to verify this), allocation of liability, and indemnities. These clauses may be included in the accession agreement when vetting new participants or in the data product contract itself. Regardless of how liability is allocated, uncertainty regarding third-party claims over the data can deter data sharing and reduce trust.

  • Processing of personal data: (see the Regulatory Compliance building block)

  • Compulsory B2B data-sharing contracts: if data holders make data available in accordance with an obligation under EU law, the terms and conditions for making this data available must be FRAND (fair, reasonable and non-discriminatory) (Chapter 3 Data Act). It also regulates other important clauses, such as compensation, dispute settlement provisions and technical protection measures.

  • Unilateral-imposed B2B (private) data sharing: unilateral terms and conditions regarding data availability (regulating access as well as, inter alia, liability or remedies) are non-binding to the extent that they are deemed unfair (Chapter 4 Data Act). To determine whether a clause is unfair, refer to Art 13.

  • Applicability of sectoral regulation: (Chapter 2 of the Data Act for IoT data) or the need for compliance with horizontal regulations (e.g., competition law - see Regulatory Compliance).

  • Jurisdiction and applicable law: There are various rules concerning which law applies to the contract—i.e., choice of law—and which courts have jurisdiction over potential disputes—i.e., choice of forum. Each contract should include clauses that regulate both aspects, and the parties to a contract can generally agree among themselves. These choices can significantly impact how the contract underlying the data transaction is interpreted. However, it is important that there is alignment between, for example, data product contracts and the general terms and conditions of a data space, which are likely to be directly referenced in the data product contract itself. For this reason, it may be desirable to harmonise matters of jurisdiction and applicable law across all agreements within the contractual framework. Divergences, however, are possible. The following considerations should be noted:

    • Jurisdiction: there is a free choice of jurisdiction unless the contract is deemed null and void under the law of the selected state, or unless the contract is concluded with a consumer and the commercial party conducts activities in the consumer's domicile. If a contract is deemed null and void, or if the parties fail to specify the jurisdiction, then jurisdiction is determined by law (see Brussels Ibis Regulation).

    • Applicable law: the parties are free to determine the law governing their contract. In the case of contracts with consumers, the choice of law will not have the effect of derogating from the mandatory consumer protection provisions in the state where the consumer has their habitual residence. In the absence of a choice, the applicable law will be determined by legislation (see Rome I Regulation).

  • Smart contracts: Smart contracts can help establish trust in a data space by automatically enforcing legal obligations through technical means. They are particularly useful in enhancing trust among parties involved in a data transaction, mitigating the risks of contractual breaches, increasing efficiency, and reducing costs. The term 'smart contract' can also be misleading. A smart contract does not presuppose the existence of a legally valid and enforceable contract, whether in natural language or otherwise; rather, it enables the technical enforceability of contracts and can be used to formalise legal agreements, contract negotiation, and execution. Smart contracts can also serve as a technical protection measure to prevent unauthorised access to data. When smart contracts are used in the context of executing an agreement to make data accessible, the Data Act now imposes a set of essential requirements that the data provider must comply with (Data Act Art 36 - Regulatory Compliance BB). In some jurisdictions, the deployment of a smart contract may suffice to support the existence of a legal relationship—e.g., the parties can fulfil the requirements of national contract law by relying on the smart contract as evidence of the offer, acceptance, and intention to be legally binding. The prevailing practice in the respective sector may be used as external evidence to support the intention to enter into a legally binding agreement (e.g., some sectors may routinely use smart contracts to exchange data). In any case, it is advisable for the sake of legal certainty to always generate a separate document written in natural, concise and simple language that outlines the main elements of the contract and the mutual obligations that the contract supports. In this regard, it should be noted that smart contracts often only enforce certain obligations of the underlying contract (provided such a contract exists). For this reason, relying on contracts offers additional benefits in expanding access to judicial mechanisms and providing a broader range of enforcement options (i.e., courts). If smart contracts are deployed in a data space, they must comply with the essential requirements of Art 33 of the Data Act, aimed at enabling interoperability of tools for automating the execution of data-sharing agreements (see in particular Art 33(1)(d)), as well as Art 36 of the Data Act, which mandates a series of essential requirements for smart contracts (e.g., robustness and access control, safe termination and interruption etc.).

Legal14.png

3.4.3 Services agreements

Services Agreements need to define the terms between service providers and consumers. These agreements establish clear, mutually agreed-upon conditions regarding the provision, access, use, and compliance of services, formalising the terms under which services are provided. Due to the wide range of services available in a data spaces - i.e., services related to data or to enabling functionalities - service agreements can vary significantly in their content. As a result, the clauses for service agreements are described in more general terms below.

Key elements encompassed in Services Agreements include:

  • Scope of Services:
    A typical Service Agreement encompasses a comprehensive description of the scope of services, precisely defining the nature, purpose, and boundaries of the services provided. This includes the types of data to be processed, functional capabilities of the services, interface standards, and technical interoperability requirements. Services may span data discovery, access, transformation, enrichment, or analytics.

  • Roles and Responsibilities:
    The agreement clearly articulates the roles and responsibilities of involved entities—namely, the service providers, data consumers, and intermediaries. These roles are tied to specific operational duties, including service provisioning, compliance enforcement, and auditability.

  • Access and Usage Rights:
    Specifies authorized access procedures and use limitations, ensuring usage aligns with predefined policies and adheres to legal frameworks such as the GDPR and the Data Governance Act, fostering responsible data stewardship.

  • Service Level Agreements (SLAs):
    To ensure service reliability and accountability, the agreement incorporates explicit Service Level Agreements (SLAs). These define performance metrics such as availability, latency, throughput, maintenance windows, incident handling procedures, and service restoration times. Remedies or compensations are also outlined in cases where service levels are not met.

  • Data Protection and Security:
    Robust data protection and security measures are specified, including both technical (e.g., encryption, secure API gateways, identity verification) and organizational safeguards. This section also describes the processes for security incident response, data breach notifications, and continuous monitoring, thereby ensuring that data confidentiality, integrity, and availability are upheld at all times.

  • Compliance and Liability:
    To support trust and ensure compliance with applicable laws and standards, the agreement outlines the parties’ obligations around regulatory compliance and liability. This includes audit rights, obligations for third-party subcontractors, mechanisms for dispute resolution, and any limitations or exclusions of liability—especially relevant in cross-border or multi-jurisdictional contexts.

  • Term, Termination, and Amendments:
    Finally, the DSA defines contractual lifecycle elements, including the term and duration, renewal or extension clauses, termination rights, and the formal procedures for modifying the agreement. This adaptability is critical in dynamic data ecosystems where services and regulatory landscapes evolve continuously.

In some cases, the conditions under which a service is provided may be directly regulated in the General Terms and Conditions (this solution is adopted in SITRA Rulebook).

Legal15.png

4. Co-creation questions

  • Which participants or actors are directly involved in which use cases, and what roles do they play?

  • What legal agreements are necessary for governing data sharing, usage rights, and liabilities across different use cases?

  • What are the data space agreements necessary for the foundation of the data space?

  • Which legislative frameworks are relevant when drafting contractual clauses?

  • What are the basic organisational policies that need to be implemented by the governance authority in the Rulebook?

5. Further reading

5.1 Literature on data sharing

Katy McKinney-Bock, Data Sharing, Licenses, and Agreements, Research Report A Better Deal for Data

2023

2310-data_sharing_licenses.pdf

Australian Research Data Commons, Data sharing agreement development guidelines, Research Report

 

2023

Data sharing agreement development guidelines

Misha BenjaminPaul GagnonNegar RostamzadehChris PalYoshua BengioAlex Shee, Towards Standardization of Data Licenses: The Montreal Data License

 

2019

[1903.12262] Towards Standardization of Data Licenses: The Montreal Data License

Alexandra Giannopoulou, ‘’Understanding Open Data Regulation: An Analysis of the Licensing Landscape’’ in: van Loenen, B., Vancauwenberghe, G., Crompvoets, J. (eds) Open Data Exposed. Information Technology and Law Series, vol 30. 

 

2018

Understanding Open Data Regulation: An Analysis of the Licensing Landscape | SpringerLink

Paul Jurcys, Chris Donewald, Jure Globocnik, Markus Lampinen,

‘’My Data, My Terms: A Proposal for Personal Data Use Licenses’’, Harvard Journal of Law & Technology Volume 33

 

2020

Microsoft Word - [1.4 Production Edited] Paulius Data licenses-HJOLTDigest-Feb20.docx

Emad AlamoudiRashid MehmoodWajdi AljudaibiAiiad Albeshri & Syed Hamid Hasan 

’Open Source and Open Data Licenses in the Smart Infrastructure Era: Review and License Selection Frameworks’’ in: Mehmood, R., See, S., Katib, I., Chlamtac, I. (eds) Smart Infrastructure and Applications.

 

2019

Open Source and Open Data Licenses in the Smart Infrastructure Era: Review and License Selection Frameworks | SpringerLink

Martynas Mockus and Monica Palmirani, ‘’Open Government Data Licensing Framework’’, in: Kő, A., Francesconi, E. (eds) Electronic Government and the Information Systems Perspective.

2015

978-3-319-22389-6_21

Yaniv Benhamou & 

Mélanie Dulong de Rosnay, 

‘’Open Licensing and Data Trust for Personal and Non-Personal Data: A Blueprint to Support the Commons and Privacy’’, IIC

 

2025

Open Licensing and Data Trust for Personal and Non-Personal Data: A Blueprint to Support the Commons and Privacy | IIC - International Review of Intellectual Property and Competition Law

Eleonora Bassi, Marco Ciurcina, Juan Carlos De Martin, Selina Fenoglietto , Licensing of digital commons including personal data, DECODE project deliverable

2018

Licensing of digital commons including personal data

Xiaohua Zhu(B) , Christy Thomas, Jenny C. Moore , and Summer Allen, ‘’Open Government Data Licensing: An Analysis of the U.S. State Open Government Data Portals’’  In: Toeppe, K., Yan, H., Chu, S.K.W. (eds) Diversity, Divergence, Dialogue.

2021

Open Government Data Licensing: An Analysis of the U.S. State Open Government Data Portals

Sam Grabus and Jane Greenberg, ‘’The Landscape of Rights and Licensing Initiatives for Data Sharing’’, Data Science Journal 18

2019

The Landscape of Rights and Licensing Initiatives for Data Sharing

Stefan Reichenbach and Debbie Lawrence ‘’Does AI change everything in data licensing? ‘’,  Journal of Securities Operations & Custody

 

2025

Does AI change everything in data licensing? - EBSCO

Data.europa, Report on licence usage on the http://data.europa.eu portal

 

2025

Report on licence usage on the data.europa.eu portal | data.europa.eu

Paige Backlund Jarquín, Data Sharing: Creating Agreements, Community Health Data and Monitoring Committee Report

2012

tips_for_creating_data_sharing_agreements_for_partnerships.pdf

5.2 Documents and guidelines to implement the building blocks

  • Commission Recommendation on non-binding model contractual terms on data access and use and non-binding standard contractual clauses for cloud computing contracts.

  • Data contract automation tools

  • Data license selection tool

    • ELRA License Wizard - http://wizard.elda.org/principal.php

    • Licence Selector License Selector (ufal.github.io)

    • List of Model Contractual Clauses

      • This work is complemented by references to templates and practical guidance for drafting contracts within data spaces. A key supporting tool is the List of Contractual Clauses, which compiles existing standard clauses relevant to data sharing and classifies them according to their main characteristics—such as commercial or non-commercial use, attribution requirements and permissions to modify the data.

        To facilitate navigation, the licenses are colour-coded to indicate their relative position along a spectrum of openness: permissive (green), copyleft (blue), private pool (yellow), and restrictive (red). This categorisation follows the broad framework developed by the Reusable Data Project1, which defines:

        Permissive: Licenses that allow modification and redistribution for both commercial and non-commercial purposes without substantial restrictions or obligations.

        Copyleft: Licenses that permit re-use but require derivative works to be distributed under the same license.

        Private pool: Licenses that require data users to contribute their own data to access the licensed data or to make derivative data available only within a specific community of users.

        Restrictive: Licenses that grant only limited rights for access or re-use, prohibiting modification or imposing specific conditions on how the data may be used.

        The adopted classification enables comparison across different licensing models, helping stakeholders identify the most appropriate license for a given data-sharing context/data space and the specific needs of intended users.

      • The list can be found here: List of Contractual Clauses

6. Glossary

Term

Definition

Contract

A formal, legally binding agreement between two or more parties with a common interest in mind that creates mutual rights and obligations enforceable by law.

Contractual framework

The set of legally binding agreements that regulates the relationship between data space participants and the data space (institutional agreements), transactions between data space participants (data-sharing agreements) and the provision of services (service agreements) within the context of a single data space.

Data product contract

A legal contract that specifies a set of rights and duties for the respective parties that will perform the roles of the data product provider and data product consumer.

Data space agreement

A contract that states the rights and duties (obligations) of parties that have committed to (signed) it in the context of a particular data space. These rights and duties pertain to the data space and/or other such parties.

General terms and conditions

An agreement defining the roles, relationships, rights and obligations of data space participants.

Smart contract

A computer program used for the automated execution of an agreement or part thereof, using a sequence of electronic data records and ensuring their integrity and the accuracy of their chronological ordering (Art 2(39) Data Act)

 

 

License Name

 Description

License text

Attribution

Commercial use

Modify 

Open Data Commons Open Database License (ODbL)

Allows:

·         To copy, distribute and use the database.

·         To produce works from the database.

·         To modify, transform and build upon the database.

Requires:

·         Attribution

·         Offering of any adapted database or works under the ODbl.

·         Distribution of a version of the database without technological measures, if one distributes also a version implementing technological measures.

https://opendatacommons.org/licenses/odbl/1-0/

Yes

Yes

Yes

Open Data Commons Attribution License (ODC-By)

Allows:

  • To copy, distribute and use the database.

  • To produce works from the database.

  • To modify, transform and build upon the database.

Requires:

·         Attribution

https://opendatacommons.org/licenses/by/1-0/

Yes

Yes

Yes

Open Data Commons Public Domain Dedication and License (PDDL)

Allows:

  • To copy, distribute and use the database.

  • To produce works from the database.

  • To modify, transform and build upon the database.

 

No further requirements

https://opendatacommons.org/licenses/pddl/1-0/

No

Yes

Yes

EtaLab Open License

Allows:

·         To reproduce, copy the information.

·         To adapt, modify, retrieve and transform the information in order to create “derived information”, products and services.

·         To share, disseminate, redistribute, publish and transmit the information.

·         To exploit it for commercial purposes, e.g., by combining it with other information, or by including it in his/her own product or application.

Requires:

·         Attribution

https://www.etalab.gouv.fr/wp-content/uploads/2018/11/open-licence.pdf

Yes

Yes

Yes

UK Open Government License

Allows:

·         To copy, publish, distribute and transmit the Information;

·         To adapt the Information;

·         To exploit the Information commercially and non-commercially for example, by combining it with other Information, or by including it in your own product or application.

Requires:

·         Attribution

https://www.nationalarchives.gov.uk/doc/open-government-licence/version/3/

Yes

Yes

Yes

UK Non Commercial Government License

Allows:

·         To copy, publish, distribute and transmit the Information;

·         To adapt the Information;

·         To exploit the Information for Non-Commercial purposes for example, by combining it with other information in your own product or application.

Prohibits:

·         The exercise any of the rights granted to you by the licence in any manner that is primarily intended for or directed toward commercial advantage or private monetary compensation.

 

https://www.nationalarchives.gov.uk/doc/non-commercial-government-licence/version/2/

No

No

Yes

Open data license Statistics Belgium

 

Allows:

·         To reproduce, copy, publish and transfer the "Information"; - To disseminate and redistribute the "Information";

·         to use the "Information" to edit, update, extract and modify information, in particular to "create derivative data";

·         To use the "Information" for commercial purposes, e.g. by combining it with other "data" or by using it in one's own product or application.

Requires:

·         Attribution

https://statbel.fgov.be/sites/default/files/files/opendata/Licence%20open%20data_EN.pdf

Yes

Yes

Yes

Ishare General license: Unrestricted

Allows:

 

·         Data to be used and (re-)shared without further limitations and/or conditions

 

No further requirements

 

No

Yes

 

Ishare General license: Resharing with Adhering Parties

Allows:

·         Data labeled with this License to exclusively be (re-)shared with and used by Adhering Parties

Requires:

·         Adherence to  the rules of the iSHARE Framework.

 

No

 

 

Ishare General license: Internal use

Allows:

·         Data labeled with this License to be used for internal use only

 

Requires:

·         Data not be shared with or used by any other party, for both commercial and non-commercial purposes

 

The above limitation applies to the Data or Dataset itself, and does not extend to any products and/or services developed or generated by such internal use of the Data. Such products or services may be put to commercial use.

 

 

No

No

 

Ishare General license: Internal use

generated insights/know how

Allows:

  • Data labeled with this License to be used for internal use only

 

Requires:

  • Data not be shared with or used by any other party, for both commercial and non-commercial purposes

 

The above limitation applies to the Data or Dataset itself, and does not extend to any products and/or, services, insights/know-how or similar developed or generated by such internal use of the Data. Such insights/know-how or similar may be put to commercial use.

 

 

No

No

 

Ishare General license: Non Commercial use

Allows:

·         Data labeled with this License to be used and (re-)shared freely, provided that such use or sharing occurs for strictly non-commercial purposes.

Prohibits:

·         commercial use of or (end-)purpose for the Data is. This includes without limitation:

 

·         any use and/or (re-)sharing of the Data for the purpose of receiving compensation or generating revenue; and

 

·         use and/or (re-)sharing of the Data for the purpose of developing products, services or similar for commercial use.

 

No

No

 

Ishare General License: Enrich with own data

 

Allows:

·         Data to be enriched, but only with data generated by the direct recipient of the Data.

 

Prohibits:

·         Enrichment using data provided by third parties is strictly prohibited unless such is allowed under another applicable License.

 

 

 

 

Ishare General License: Enrich with data generated directly by third parties

 

Allows:

·         Data to be enriched, but only with data generated by the discloser and/or the direct provider of the Data.

  • Data provided by third parties may be used for enrichment but only if the data was generated by such third parties directly.

Prohibits:

  • Enrichment using data provided by third parties that was not generated by such third parties, unless such is allowed under another applicable License.

 

 

 

 

Ishare General License: Enrich with data provided by third parties

 

 

Allows:

·         Data to be enriched, but only with data generated by third parties.

Prohibits:

·         Enrichment using data generated by the direct recipient of the Data, unless such is allowed under another applicable License.

 

 

 

 

Ishare General License : Use to service Entitled Party

 

Allows:

·         Data to only be used and processed insofar this is strictly necessary for the provision of the specific service(s) to an Entitled Party under an agreement in the context of which the Data is shared.

 

Prohibits:

·         Any other use or processing

 

 

 

 

Ishare General License : Determined between Parties

 

 

Allows:

·         Data to be shared under specific conditions and under the applicability of specific provisions agreed to between the exchanging parties in a separate agreement.

 

Requires:

·         Care to be taken at all times to reference the relevant agreement and act in full compliance with the relevant agreement.

 

 

 

 

Ishare Country License: Use And process in a country

Allows:

·         Data to only be used and processed within the country/countries corresponding to the specified ISO 3166-1 alpha-2 two-letter country code (e.g. NL, BE).

 

No

Yes

 

Ishare Industry License: Use and process within industry

 

Allows:

  • Data labeled to only be used and processed within the industry corresponding to the specified ISIC industry code.

 

 

No

 

 

Ishare Certification License: Use and process in full compliance with ISO 27001

 

 

Allows:

·         Data to only be used and processed in full compliance with the ‘ISO 27001 - Information Security Management’ certification standard, by organizations that maintain such certification.

 

 

 

 

Ishare Certification License: Use and process in full compliance with ISO 9001

 

Allows:

·         Data to only be used and processed in full compliance with the ‘ISO 9001 - Quality Management’ certification standard, by organizations that maintain such certification.

 

 

 

 

Ishare Certification License: Use and process in full compliance with ISO 14001

 

Allows:

·         Data to only be used and processed in full compliance with the ‘ISO 14001 - Environmental Management’ certification standard, by organizations that maintain such certification.

 

 

 

 

Ishare Certification License: Use and process in full compliance with ISO 45001

Allows:

·         Data to only be used and processed in full compliance with the ‘ISO 45001 - Occupational Health and Safety’ certification standard, by organizations that maintain such certification.

 

 

 

 

 

Ishare Certification License: Use and process in full compliance with ISO 22000

Allows:

·         Data to only be used and processed in full compliance with the ‘ISO 22000 - Food Safety Management’ certification standard, by organizations that maintain such certification.

 

 

 

 

Ishare Certification License: Use and process in full compliance with GDPR

Allows:

·         Data to only be used and processed in full compliance with the ‘GDPR Certification’ standard as meant in article 42 of the European General Data Protection Regulation, by organizations that maintain such certification.

 

 

 

 

 

Ishare Certification License: Utilize in case HIPAA Compliance is in place

Allows:

  • Data to only be utilized in case certification HIPAA Compliance - Health Insurance Portability and Accountability Act is in place

 

 

 

 

 

Ishare Certification License: Use and process in full compliance with SOC 2

Allows:

·         Data to only be used and processed in full compliance with the ‘SOC 2 - Service Organization Control Type 2’ certification, by organizations that maintain such certification.

 

 

 

 

 

Ishare Certification License: Use and process in full compliance with PCI DSS

Allows:

·         Data to only be used and processed in full compliance with the ‘PCI DSS - Payment Card Industry Data Security Standard’ certification, by organizations that maintain such certification.

 

 

 

 

Ishare Certification License: Use and process in full compliance with CSA STAR

Allows:

·         Data to only be used and processed in full compliance with the ‘CSA STAR - Cloud Security Alliance Security Trust Assurance and Risk’ certification, by organizations that maintain such certification.

 

 

 

 

Montreal Data License

Allows:

·         Access the Data, where access means to access, view and/or download the Data

·         view and evaluate data (evaluation algorithms may be exposed to it, but no Untrained Models).

·         Creation of Tagged Data.

·         Distribution of the Data, i.e. to make all or part of the Data available to Third Parties under the same terms as those of this License.

·         Creation of a Representation of the Data.

Licensed Rights in Conjunction with Models.

·         Benchmark: To access the Data, use the Data as training data to evaluate the efficiency of different Untrained Models, algorithms and structures, but excludes reuse of the Trained Model, except to show the results of the Training. This includes the right to use the dataset to measure performance of a Trained or Untrained Model, without however having the right to carry-over weights, code or architecture or implement any modifications resulting from the Evaluation.

·         Research: To access the Data, use the Data to create or improve Models, but without the right to use the Output or resulting Trained Model for any purpose other than evaluating the Model Research under the same terms.

·         Publish: To make available to Third Parties the Models resulting from Research, provided however that third parties accessing such Trained Models have the right to use them for Research or Publication only.

·         Internal Use: To access the Data, use the Data to create or improve Models and resulting Output, but without the right to Output Commercialization or Model Commercialization. The Output can be used internally for any purpose, but not made available to Third Parties or for their benefit.

·         Output Commercialization: To access the Data, use the Data to create or improve Models and resulting Output, with the right to make the Output available to Third Parties or to use it for their benefit, without the right to Model Commercialization.

·         Model Commercialization: Make a Trained Model itself available to a Third Party,

or embodying the Trained Model in a product or service, with or without direct access to the Output for such Third Party.

 

https://arxiv.org/pdf/1903.12262

No

Not for data itself, but for the derived ai models and output

No

Community Data License Agreement – Permissive – Version 2.0

Allows:

 

·         A Data Recipient to use, modify, and share the Data.

 

Requires:

·         A Data Recipient can share Data, with or without modifications, so long as the Data Recipient makes available the text of the agreement with the shared Data.

https://cdla.dev/permissive-2-0/

No

Yes

Yes

Community Data License Agreement – Sharing – Version 1.0

Allows:

·         To Use Data

·         To Publish Data.

Requires:

 

·         If You Publish Data You Receive or Enhanced Data:

 

        i.            The Data (including the Enhanced Data) must be Published under this Agreement in accordance with this Section 3; and

 

      ii.            You must cause any Data files containing Enhanced Data to carry prominent notices that You have changed those files; and

 

    iii.            If You Publish Data You Receive, You must preserve all credit or attribution to the Data Provider(s). Such retained credit or attribution includes any of the following to the extent they exist in Data as You have Received it: legal notices or metadata; identification of the Data Provider(s); or hyperlinks to Data to the extent it is practical to do so.

 

·         You may not restrict or deter the ability of anyone who Receives the Data (a) to Publish the Data in a publicly-accessible manner or (b) if the project has designated a Ledger for recording Data or grants of rights in Data for purposes of this Agreement, to record the Data or grants of rights in Data in the Ledger.

 

·         If You Publish Data You Receive, You must do so under an unmodified form of this Agreement and include the text of this Agreement, the name of this Agreement and/or a hyperlink or other method reasonably likely to provide a copy of the text of this Agreement.  You may not modify this Agreement or impose any further restrictions on the exercise of the rights granted under this Agreement, including by adding any restriction on commercial or non-commercial Use of Data (including Your Enhanced Data) or by limiting permitted Use of such Data to any particular platform, technology or field of endeavor.  Notices that purport to modify this Agreement shall be of no effect.

https://cdla.dev/sharing-1-0/

Yes

Yes

No

Open Use of Data Agreement, Version 1.0 O-UDA

Allows:

·         To use, modify, and distribute the Data

Requires:

To include with any Data redistributed all credit or attribution information received with the Data, and any Downstream Recipient to do the same

https://cdla.dev/open-use-of-data-agreement-v1-0/

Yes

Yes

Yes

Computational Use of Data Agreement v1.0 C-UDA

Allows:

·         To use, modify, and distribute the Data made available by the Data Provider for Computational Use

Requires:

·         use of the Data solely for Computational Use.

·         Include include with any Data redistributed all credit or attribution information that received with the Data, and any Downstream Recipient to do the same

·         each recipient to whom the Data is redistributed is bound to the terms of the C-UDA.

https://cdla.dev/computational-use-of-data-agreement-v1-0/

Yes

Yes, for computational use

Yes, for computational use

Norwegian License for Open Government Data (NLOD) 

Allows:

·         copying the information and distributing the information to others,

·         modifying the information and/or combining the information with other information, and

·         copying and distributing such changed or combined information.

Requires:

·         Attribution

https://data.norge.no/nlod/en/2.0

Yes

Yes

Yes

Taiwan Government Data Open License - Version 1

 

Allows:

·         Data to be used by authorized users for any purpose, time, and region, non-exclusive, irrevocable, and fee-free, and the methods of use include reproduction, distribution, public transmission, public broadcasting, public dictation, public screening, public performance, editing, and adaptation, including but not limited to the development of derivatives of various products or services

Requires:

·         The use of open data and subsequent derivatives provided by the user in accordance with these terms shall clearly indicate the relevant statement of the original data provider in a manner that meets the requirements of the "Disclaimer" shown in the attachment. Failure to fulfill the obligation to disclose the name shall be deemed to have not obtained the authorization of the open data from the beginning.

https://data.gov.tw/en/license

No

Yes

Yes

CC BY

Allows:

·         To Share — copy and redistribute the material in any medium or format for any purpose, even commercially.

·         To Adapt — remix, transform, and build upon the material for any purpose, even commercially.

Requires:

·         Attribution

https://creativecommons.org/licenses/by/4.0/legalcode.en

Yes

Yes

Yes

CC BY-SA

Allows:

  • To Share — copy and redistribute the material in any medium or format for any purpose, even commercially.

  • To Adapt — remix, transform, and build upon the material for any purpose, even commercially.

Requires:

·         Attribution

·         Share-alike when distributing adapted material

https://creativecommons.org/licenses/by-sa/4.0/legalcode.en

Yes

Yes

Yes

CC BY-NC

Allows:

·         To Share — copy and redistribute the material in any medium or format for non commercial purposes only

·         To Adapt — remix, transform, and build upon the material for non commercial purposes only

Requires:

·         Attribution

·         No commercial uses

https://creativecommons.org/licenses/by-nc/4.0/legalcode.en

Yes

No

Yes

CC BY-NC-SA

Allows:

  • To Share — copy and redistribute the material in any medium or format for non commercial purposes only

  • To Adapt — remix, transform, and build upon the material for non commercial purposes only

Requires:

  • Attribution

  • No commercial uses

  • Share-alike when distributing adapted material

https://creativecommons.org/licenses/by-nc-sa/4.0/legalcode.en

Yes

No

Yes

CC BY-ND

Allows:

  • To Share — copy and redistribute the material in any medium or format for any purpose, even commercially.

Requires:

  • Attribution

  • No Derivatives/modifications

https://creativecommons.org/licenses/by-nd/4.0/legalcode.en

Yes

Yes

No

CC BY-NC-ND

Allows:

  • To Share — copy and redistribute the material in any medium or format for non commercial purposes only

Requires:

Requires:

  • Attribution

  • No Derivatives/modifications

  • No commercial uses

https://creativecommons.org/licenses/by-nc-nd/4.0/legalcode.en

Yes

No

No

CC0

Public domain waiver, including all related and neighboring rights, to the extent allowed by law.

 

https://creativecommons.org/publicdomain/zero/1.0/legalcode.en

No

Yes

Yes

Data license Germany - Zero - Version 2.0

Allows:

·         Data to be copied, printed, presented, altered, processed and transmitted to third parties;

·         Data to be merged with own data and with the data of others and be combined to form new and independent datasets;

·         Data to be integrated in internal and external business processes, products and applications in public and non-public electronic networks.

·         Covers both commercial and non commercial use

 

 

https://www.govdata.de/dl-de/zero-2-0

No

Yes

Yes

Data license Germany – attribution – version 2.0

Allows:

  • Data to be copied, printed, presented, altered, processed and transmitted to third parties;

  • Data to be merged with own data and with the data of others and be combined to form new and independent datasets;

  • Data to be integrated in internal and external business processes, products and applications in public and non-public electronic networks.

  • Covers both commercial and non commercial use

Requires:

·         Attribution

·         the annotation "Data licence Germany – attribution – Version 2.0" or "dl-de/by-2-0" referring to the licence text available at http://www.govdata.de/dl-de/by-2-0 , and

·         a reference to the dataset (URI).

 

https://www.govdata.de/dl-de/by-2-0

Yes

Yes

Yes

Flemish Government  Data License

Allows:

·         To reuse the data for any lawful purpose, including reproducing, transmitting, publishing, adapting and commercially exploiting the product.

Requires:

·         Attribution

https://www.vlaanderen.be/digitaal-vlaanderen/onze-diensten-en-platformen/open-data/voorwaarden-voor-het-hergebruik-van-overheidsinformatie/modellicentie-gratis-hergebruik

Yes

Yes

Yes

INSPIRE End User License

Allows:

Personal, Non-commercial use only of data, excludes use internally within a business

https://www.ordnancesurvey.co.uk/documents/licensing/inspire-end-user-licence.pdf

No

No

Yes

Opendata.swiss Free Use license

Allows:

·         Data to be used for non-commercial and commercial purposes.

·         A reference to the source is recommended (author, title and link to the dataset).

https://opendata.swiss/de/terms-of-use#terms_open

No

Yes

Yes

Opendata.swiss Free use. Must provide the source.

Allows:

  • Data to be used for non-commercial and commercial purposes.

Requires:

·         A reference to the source(author, title and link to the dataset).

https://opendata.swiss/de/terms-of-use#terms_open

Yes

Yes

Yes

Opendata.swiss Free use. Use for commercial purposes requires permission of the data owner.

Allows:

·         Data to be used for non-commercial

·         Data to be used for commercial purposes, provided permission has been obtained from the data provider.

·         A reference to the source is recommended (author, title and link to the dataset).

Requires:

·         Permission from data provider for commercial uses

 

https://opendata.swiss/de/terms-of-use#terms_open

No

Yes, with permission from provider

Yes

Opendata.swiss Free use. Must provide the source. Use for commercial purposes requires permission of the data owner.

Allows:

·         Data to be used for non-commercial

·         Data to be used for commercial purposes, provided permission has been obtained from the data provider.

Requires:

·         A reference to the source (author, title and link to the dataset).

·         Requires:

·         Permission from data provider for commercial uses

 

https://opendata.swiss/de/terms-of-use#terms_open

Yes

Yes, with permission from provider

Yes

CME Group licence

Allows:

 

·         To receive the Information from CME and the Data Provider;

·         To use the Information as permitted in the Schedules

·         To create limited derivative works based on the Information solely for its internal business purposes in accordance with the Information Policies, provided that each Licensee Group entity may only disclose any such derivative works internally and may not distribute any such derivative work to any third party without the prior written consent of CME.

·         CME may license the right to create or distribute certain derivative works beyond the scope of this Agreement under a separate license agreement

Requires:

·         attribution

https://www.openbanking.org.uk/wp-content/uploads/Open-Licence.pdf

Yes

No

Yes

Open Banking Limited – Open Licence

Allows:

·         To copy, re-use, publish and distribute the Open Data

·         To exploit the Open Data for commercial and non-commercial purposes by, for example combining it with other information, or including it in your own products or services

·         To adapt the Open Data into different formats for the purposes of data mapping (or otherwise for display or presentational purposes).

Requires:

·         Attribution

·         Not to change the content of any Open Data

·         Not to use or present the Open Data or any analysis of it in a way that is unfair or misleading,

·         Not call any API, or use or present the Open Data, in any way or for any purpose which is in breach of any rights of any third party

https://www.openbanking.org.uk/wp-content/uploads/Open-Licence.pdf

Yes

Yes

Yes (but no changes to the Open Data may be made)

Data Use Agreement for Open AI Model Development (DUA-OAI)

Allows:

 

·         Data User to use the Training Data solely for the purpose of Training the AI Model.

 

·         Data User to  retain the Training Data for the duration of this Agreement.

 

Requires:

 

·         Data User to delete all Training Data from its systems and records on termination of this Agreement (or based on the retention period set forth in Attachment A, if specified), except as required by applicable law.

 

·         Data User to make Trained Model publicly available under an Open Source License that includes a general disclaimer of liability in favor of the Data Provider

https://cdn-dynmedia-1.microsoft.com/is/content/microsoftcorp/microsoft/msc/documents/presentations/CSR/DUA-OAI-1.pdf

No

Yes, if necessary for the purpose of training an identified AI Model

Yes, if necessary for the purpose of training an identified AI Model

Data Use Agreement for Data Commons (DUA-DC) 

Allows:

 

·         Use of Contributor Data, solely for the purpose of providing the Services in accordance with the Agreement, including without limitation, to enable the Permitted Purposes set forth in Attachment H.

 

·         To access and use the Database and Database APIs for the Permitted Purpose (the “Database Right”)

 

Prohibits:

·         The Operator from granting usage rights to any entity except other Commons Contributors, solely for purposes of enabling such Commons Contributors to exercise their rights in the Database (as defined in Section 5.2).

 

https://cdn-dynmedia-1.microsoft.com/is/content/microsoftcorp/microsoft/msc/documents/presentations/CSR/DUA-DC-0.pdf

No

Yes, if solely for the purpose of providing the Services in accordance with the Agreement

Yes, if solely for the purpose of providing the Services in accordance with the Agreement

Business and Organisational Building Blocks
Business Model
Example Canvases
Use Case Development
Data Space Offerings
Intermediaries and Operators
Intermediaries and Operators - Examples
Organisational Form and Governance Authority
Participation Management
Regulatory Compliance
Types of data (Data as a Trigger)
Types of Participants (Participant as a Trigger)
Examples of domain-specific use cases
Contractual Framework
List of Contractual Clauses
Technical Building Blocks

1. Introduction

Technical capabilities are needed to implement data spaces.

  • Capabilities are categorised in several building blocks relating to differing aspects of the technical operational of a dataspace.

  • For most building blocks the blueprint identifies specifications how to implement these capabilities. In many cases these specifications point to readily available technical specifications, which the DSSC recommends to use. In some cases, domain specific choices need to be made.

  • Through co-creation questions, dataspace governance authorities and other participants can work together to define the technical rulebook of a specific dataspace.

Using these building blocks makes it easier to reuse technical solutions and achieve interoperability both within and between dataspaces on a technical level.


2. Overview of pillars

Technical capabilities are structured according to three pillars (Figure 1):

  1. Data Interoperability: capabilities needed for data exchange, semantic models, data formats, and interfaces (APIs). This also includes functionalities for provenance and traceability.

  2. Data Sovereignty and Trust: capabilities needed for identifying participants and assets in a data space, establishing trust and the possibility to define and enforce policies for access & usage control.

  3. Data Value Creation Enablers: capabilities for enabling value-creation in a data space: providing metadata on data products, publishing them in catalogues and developing additional value-creation services.

    • Data, Services and Offering Descriptions: capabilities to describe data, services and offerings in a manner that will be understandable by any participant in the data space.

    • Publication and Discovery: capabilities to publish the description of data, services and offerings so that they can be discovered by potential data users.

    • Value Creation Services: capabilities to add (shared) services to the dataspace aimed at creating value out of the available data and sets up the conditions to ensure the appropriate provision, delivery and utilization of those services.

image-20260122-150536.png

3. Common technical standards

Data spaces can be built on common technical standards for distributed systems, just like the Internet is based on a small number of common technical standards. In recent years, there has been a process of innovation and convergence: developing new standards, aligning existing ones, and explaining how they can work together. These standards play a role in realising a data space's different capabilities. All data spaces should consider using these standards in their architectures.

Most of these standards play a role in what we call the ‘control plane’, the fabric that connects different organisations, data, and services in the data space, enabling organisations to work together. The control plane implements many capabilities relating to aspects such as identification, the publishing of data and services, and policies for access and usage management. It differs from the ‘data plane’, in which the actual data exchange occurs, but there needs to be an interplay between the two.


4. Services for implementing technical building blocks

Technical building blocks do not relate 1:1 to software:

  • Technical building blocks provide the scope, specifications and standards for certain technical capabilities needed in a data space.

  • Services are needed to implement these capabilities. Typically, these are contracted by participants in a data space and provided by a service provider.

  • Software components are needed to realise those services.

We identify three categories of services:

  • Some services are needed for individual actors to join a data space. We call these participant agent services.

  • Other services are needed to facilitate the interplay of participants. We call these facilitating or federation services.

  • Value creation services are all other services needed for data space participants to create value out of the exchanged data, such as AI algorithms or visualisation services.

In this section, you can find our categorisation of services and a detailed explanation of each of them.

In the DSSC Toolbox, we collect software components that implement one or more services.


5. Structure of technical building blocks

Building blocks are structured according to the following key sections:

  1. Scope and objectives: what is the objective, what do we aim to achieve?

  2. Capabilities: which capabilities are required?

  3. Co-creation questions: which design choices does a dataspace need to make?

  4. Specifications: Which specifications and standards should be adopted?

In addition to these core sections, we provide links to services to implement the building block, as wel as informative material for further reading.

1. Introductions

Throughout the technical building blocks we refer to a number of common technical standards, which play a role in implementing several different technical capabilities. In this section we highlight those technical standards.

We distinguish between:

  • Harmonised standards for compliance with the Data Act.

  • Key technical standards: these are underlying technical standards which apply in any context.

  • Protocols: technical protocols which enable the key technical standards to work together.

2. Standards and specifications to comply with Data Act requirements

It is foreseen through the Data Act (article 33) that standards will be provided to comply with the requirements of the Data Act. In the blueprint we already refer to these requirements. These standards shall relate to the description of:

  • the dataset content, use restrictions, licences, data collection methodology, data quality and uncertainty (…) to allow the recipient to find, access and use the data;

  • the data structures, data formats, vocabularies, classification schemes, taxonomies and code lists;

  • the technical means to access the data, such as application programming interfaces, and their terms of use and quality of service (…) to enable automatic access and transmission of data between parties (…).

  • where applicable, the means to enable the interoperability of tools for automating the execution of data sharing agreements, such as smart contracts shall be provided.

A standardisation process has started at CEN-CENELEC and ETSI to work on these standards. Key deliverables include:

  • Trusted Data Transaction part 1: Terms and definitions. The DSSC has contributed elements of the glossary to this document. Where possible the glossary of this version of the blueprint is aligned with this work.

  • Trusted Data Transaction part 2: Trustworthiness requirements. This standard will cover elements covered in the building blocks on sovereignty & trust.

  • Trusted Data Transaction part 3: Interoperability requirements. This standard will cover elements relating to interoperability, primarily covered in the pillars on Data interoperabilty and Data Value Creation.

  • A data catalogue implementation framework, DCAT-AP.

  • Technical specifications for internal data governance, the management of semantic assets and the maturity framework for data spaces (using the DSSC Maturity Model as input).

The process for these standards can be followed at CEN-CENELEC JTC 25 and ETSI TC DATA. The publication of the standards is expected in 2026. The full standardisation request can be found here.

The DSSC has a liaison with the standardisation process and has contributed to it, to ensure close alignment with the DSSC Blueprint.

3. Three Key Technical Standards

Underlying technical standards are needed to implement these formal specifications.

This section lists the minimum set of technical standards and specifications data spaces need to adhere to in order

  1. to make them interoperable with other data spaces and

  2. to allow them to capitalize on existing software implementations which, in many cases, also exist in the form of open-source software (OSS).

These standards have been chosen because:

  • there exists overwhelming consensus to include them;

  • many operational data spaces use these standards in a production environment (i.e., for exchanging live business or transaction data);

  • in most cases the standards are used in the wider context of data sharing, even beyond data spaces;

  • they can be used to cover requirements stemming from the formal standards and specifications for Data Act compliancy.

3.1 Verifiable Credentials

W3C Verifiable Credentials is a specification developed by the World Wide Web Consortium (W3C) to enable the creation, sharing, and verification of digital credentials in a secure and privacy-respecting manner. These credentials can represent various types of information, such as identity documents, educational certificates, or professional licenses. The key feature of verifiable credentials is that they are tamper-evident and cryptographically verifiable, meaning their authenticity and integrity can be confirmed without relying on a central authority.

The standard defines how credentials can be issued, stored, and presented in a way that ensures they can be verified by any party. This model supports a wide range of use cases, from simple identity verification to complex multi-party interactions. For example, a university could issue a digital diploma to a graduate, who can then present it to potential employers. The employers can verify the diploma's authenticity without contacting the university directly.

One of the significant advantages of verifiable credentials is their ability to enhance privacy. The data model allows for selective disclosure, meaning that the credential holder can choose to share only specific information from a credential or only certain credentials. This is particularly useful in scenarios where only certain attributes must be verified, such as proving age without revealing a full birthdate.

Overall, W3C Verifiable Credentials aim to create a more secure and efficient way to manage and verify digital information, fostering trust and interoperability across different systems and platforms.

Within a data space, a Verifiable Credential can be issued for identification and to indicate that a participant or some element is compliant with something (we call this a claim or an attestation). One example of such an attestation is indicating that an organisation is a participant in a data space and adheres to all the rules and obligations of the data space. Another example of attestation may indicate that a particular service complies with specific characteristics (e.g., compliance with certain specifications at the level of APIs supported).

The issuing, sharing and validation of claims is an essential element for establishing trust in a dataspace.

More information on the usage of verifiable credentials in a data space can be found in the building blocks in the ‘Data sovereignty & trust’ pillar.

3.2 DCAT-AP

DCAT (Data Catalog Vocabulary) is a specification developed by the World Wide Web Consortium (W3C) to facilitate the interoperability of data catalogues published on the Web. It provides a framework for describing datasets in a way that makes them easily discoverable and accessible. By using DCAT, organisations can ensure that their datasets are described consistently, making it easier for users to find and use the data they need.

The DCAT vocabulary includes a set of classes and properties for describing datasets and their relationships. For example, it defines classes for datasets, distributions (specific representations of datasets), and catalogue records. Properties can include titles, descriptions, keywords, and access URLs. This structured approach enables the creation of rich metadata that can be used by search engines and other tools to index and retrieve datasets more effectively.

One key benefit of DCAT is its ability to support data integration and reuse across different platforms and domains. By providing a common vocabulary, DCAT enables data from various sources to be combined and analysed. DCAT is designed to be extensible, allowing organisations to add their own custom properties and classes to meet specific needs.

DCAT can support the discoverability of datasets within a data space. Providers can use the standard data to define which data they make available to others. There are several aspects to this:

  • DCAT version 3 by W3C provides the baseline metamodel for catalogues.

  • DCAT-AP provides an implementation framework for DCAT. This needs to be used for data spaces and is standardised through ETSI.

  • Further extensions are possible for specific data spaces, e.g. taking into account domain specific needs.

More information on the usage of DCAT in a data space can be found in the ‘Data, Services and Offerings Descriptions' and 'Publication and Discovery’ building blocks.

3.3 Open Digital Rights Language (ODRL)

ODRL (Open Digital Rights Language) is a policy expression language developed by the World Wide Web Consortium (W3C) to provide a flexible and interoperable framework for representing statements about the usage of content and services. It allows for the specification of permissions, prohibitions, and obligations associated with digital assets, making it a crucial tool for managing digital rights and licenses.

The ODRL Information Model defines the core concepts and relationships used to express policies. These policies can include permissions (what actions are allowed), prohibitions (what actions are forbidden), and obligations (what actions must be performed). For example, a policy might state that a user is permitted to play a specific song but is prohibited from copying it. Additionally, policies can include constraints, such as time or location restrictions, and duties, such as payments that must be made to exercise a permission.

One of ODRL's key strengths is its extensibility. The language is designed to adapt to various domains and use cases, from digital media and eBooks to privacy policies and data-sharing agreements. This flexibility is achieved through a modular approach, allowing different communities to extend the core vocabulary and create profiles tailored to their specific needs.

ODRL can be used within a data space to express access and usage policies to a dataset.

More information on the usage of ODRL can be found in the building block on access and usage policies and enforcement.

4. Protocols specifying how these standards can work together

There are many options when implementing the aforementioned technical standards. Various initiatives and technology developers are now working together to drive the work on establishing protocols that explain how these standards can be used in conjunction with each other.

4.1 Dataspace Protocol (DSP)

The Eclipse Dataspace Working group has released the Dataspace Protocol. This protocol specifies:

  1. How data products can be made available to other using DCAT Catalogs

  2. How usage control is expressed as ODRL Policies.

  3. How Agreements that govern data usage are syntactically expressed and electronically negotiated between data providers and data users.

  4. How Datasets are accessed using Transfer Process Protocols.

It should be noted that this protocol only specifies the generic elements. The APIs/technical interfaces for the actual data exchange are data space-specific.

The protocol will be submitted to the ISO/IEC Joint Technical Committee 1 as a Publicly Available Specification (PAS). The Dataspace protocol is undergoing the Eclipse Specification Process within the Eclipse Dataspace Working Group (EDWG) to combine the specification document with a Technology Compatibility Kit (TCK) to test compliance of specific implementations of the Dataspace Protocol with the specification.

4.2 Protocols for issuing credentials

There are several protocols being developed for issuing (and validating) credentials, based on the W3C Verifiable Credentials standard. Both have some overlap in functionality, but there are also differences. In addition to this, some operational data spaces still rely on more traditional approaches for issuing credentials, such as X.509 certificates, in combination with a DAPS-service.

For future dataspaces, the DSSC recommends to use verifiable credentials as a technology to assist in establishing trust between participants. At this moment, two protocols are commonplace for the issuing and sharing of these: OpenID4VC and DCP.

4.2.1 OpenID for Verifiable Credentials

Open ID for Verifiable Credentials (OID4VC) is currently being standardized by the Open ID Foundation. It comprises three protocols for managing the lifecycle of credentials:

  • OpenID for Verifiable Credential Issuance (OID4VCI) defines an API and corresponding OAuth-based authorization mechanisms for issuance of Verifiable Credentials

  • OpenID for Verifiable Presentations (OID4VP) defines a mechanism on top of OAuth 2.0 to allow the presentation of claims in the form of Verifiable Credentials as part of the protocol flow

  • Self-Issued OpenID Provider v2 (SIOPv2) enables end users to use OpenID Providers that they control.

OID4VC is part of the EUDI Wallet Architecture and Reference Framework.  With eIDAS2, every natural and legal person within the EU will be able to receive a digital identity stored in a suitable wallet (EUDI Wallet) by 2026. 

4.2.2 Eclipse Dataspace Decentralized Claims Protocol

The Decentralized Claims Protocol is developed as part of the work ongoing in Eclipse. The protocol provides specifications for conveying organizational identities and establishing trust in a way that preserves privacy and limits the possibility of network disruption.

The scope of Eclipse DCP specification includes:

  • Specifying a format for self-issued identity tokens

  • Defining a protocol for storing and presenting Verifiable Credentials and other identity-related resources

  • Defining a protocol for parties to request credentials from a credential issuer

4.3 Other protocols

Other protocols which are currently in the specification phase include:

  • Eclipse Conformity Assessment Policy and Credential Profile, which aims to specify how compliance can be assessed and verified using verifiable credentials. It takes an ODRL policy specification and allows users to specify how compliance to that policy can be achieved using verifiable credentials. This is mainly driven by contributors from Gaia-X.

  • Eclipse Data Rights Policies Profile (DRP), initiated by iSHARE. The aim is to provide a set of specifications designed to facilitate interoperable trust between entities that comply with requirements for trust frameworks and data spaces.

All these specification projects still need to provide their initial results. These will be evaluated for future inclusion in the DSSC blueprint.

1. Control Plane vs. Data Plane

It is important to distinguish between a control plane and a data plane:

  • The control plane is responsible for deciding how data is managed, routed and processed.

  • The data plane is responsible for the actual sharing of data.

For example, the control plane handles user identification, access, and usage policies, while the data plane handles the actual exchange of data.

This implies that the control plane can be standardised to a high level, using common standards for identification, authentication, etc.

The data plane can be different for each data space and use case depending on the types of data exchange that take place. Some data spaces focus on sharing large datasets, others on message exchange, and others take an event-based approach. There is no one-size-fits-all, although some mechanisms (especially in the data interoperability pillar) can assist in making sure different data planes work together.

2. Control Plane Interactions

In a number of technical building blocks, parts of the interactions on the control plane level are specified. They’re summarised in the image below (Figure 1):

  • Identity and Attestations: The exchange of an identity and other relevant attestations. This is likely to include a credential indicating that someone is participating in a particular data space (thus complying with the relevant rulebook). We propose to use the W3C Verifiable Credentials standard for this purpose.

  • Catalogue Entries: These provide metadata describing the available Data Products in a catalogue. We propose using the W3C DCAT standard for this purpose.

  • Policies and Contract Negotiation: A data provider defines the access and usage policies for its Data Products. This can be defined using the ODRL standard. Based on the exchanged identities and attestation, and using any policy information points, a decision can be reached on whether or not to grant access to the data. Note: contract negotiation is used in a technical, not in a legal sense here.

  • Management of the Transfer Process: Finally, the actual data exchange can take place (in the data plane). The control plane is still interfacing with the data plane, e.g., to ensure the proper execution of the agreed policies (policy enforcement).  

Tech2.png

2.1 Building on Foundational Standards

As explained in this section, the control plane can be built using foundational open standards (Verifiable Credentials, ODRL, and DCAT). Further protocols defining how these standards can work together are being developed.

2.2 Data Plane Interactions

The actual data plane is very dependent on the specific use case. In our building blocks, we recommend specifying the semantics/vocabulary of the data exchange and identifying the technical interfaces/APIs.

These specifications can be included in the rulebook for a data space. For example:

  • In manufacturing organisations have adopted the Asset Administration Shell API to query digital twins of manufacturing assets.

  • Generic standards such as GRAPHQL can be used to query large datasets.

  • In some sectors, messaging is still used. In some public sector data spaces, such as e-procurement, e-invoicing, the CEF eDelivery specifications are used for this purpose.

The Data Act mandates that - although the actual data plane can be different for each application - data spaces should be explicit in specifying which specifications apply.

2.3 Implementing the Control and Data Plane

Fortunately, developing a control and data plane from scratch is often not necessary. The DSSC has identified services for implementing the control and data plane. They can be found in the section on services for implementing technical building blocks.

Several software developers have started to build software to enable these services. We are adding those to our DSSC Toolbox.

 

1. Scope and objectives

The objective of this building block is to enable semantic interoperability among data space participants through the use of shared data models. This allows:

  • participants of dataspaces to interpret each other's data.

  • the development, reuse and governance of data models within and across data spaces.

  • the semantic annotations of datasets.

This building block explains how data models, which are structured representations of data elements stored in a common vocabulary service, act as dictionaries to facilitate data exchange. It addresses both top-down (adopting standard models) and bottom-up approaches (specifically helping data providers new to semantic technologies). Furthermore, it provides practical guidance on how data models can be implemented, reused, and governed, by whom, and with what tools.

This building block supports compliance with article 33, point b, of the EU Data Act, which requires data providers to describe their data structures, data formats, vocabularies, classification schemes, taxonomies and code lists, where available, in a publicly available and consistent manner.

 

2. Capabilities

It is not mandatory to define a common (domain) data model in a dataspace, as part of the rulebook. Every participant can specify the data model of their own data, as far as this is not limited by the dataspace rulebook to a certain (set of) data model(s).

Nevertheless, the following capabilities in a dataspace can contribute to achieving semantic interoperability:

  • Data model development: Reuse or develop data models to ensure uniformity and interoperability.

  • Data model governance: Governance and management aspect of data models, including tools and processes to maintain data models and to ensure wide consensus regarding the data model used in the data space.

  • Data model integration: The description of the data offering should include a reference to the data model that explains the structure and semantics of the datasets.

  • Data model abstraction: Transition from semantic to technical interoperability, enabling exchanging data conform the data models (see also: Data Exchange building block).

  • Data models across data spaces: Standardized discovery of data models across data spaces, support multiple data spaces to become semantic interoperable.

3. Co-creation questions

To effectively implement this building block, co-creation method questions have been identified to semantically express the datasets in your offering and enhance semantic interoperability between participants within a data space (Figure 1).

Interop2.png
  1. For which (categories of) data products does the data space need to manage semantics?

  • Start by creating a clear overview of the information exchange processes to identify which data offerings are being exchanged. The data space offerings building block explains this topic.

    Based on this overview, you can then analyze each (category of) data products in your offering to decide which data elements and concepts are required to be semantically expressed. Clearly identifying the required data elements and concepts helps evaluate the suitability of existing models.

  1. Which data models are already available and can be re-used? Which new (shared) data models need to be created?

  • First evaluate the suitability of existing models. If existing models do not suffice, explore the ability to extend and existing model. Only if this is not viable, create a new model reusing existing concepts from existing standards where possible. The reusing of a data models depends on different factors:

    • The standardization organizations behind the data models (for example W3C).

    • Their level of maturity and adoption (the W3C Community is very large).

    • The integration of the data models with others (some data models already use concepts used in many other data models).

    • The constraints that a data model imposes (for example specific cardinality constraints).

  1. What kind of meta-standard will be used to express the data models in the data space?

  • Data models are expressed in one or more meta-standards. Try to follow some best practices where the data models adhere to open metamodel standards, depending on the domain and application requirements. Best practices of metamodel to set up and/or annotate a domain-specific data model:

  • Data models might refer to one or more reference datasets. Reference data means data that are used to characterise or relate to other data, such as codelist about country codes. Try to follow commonly used reference datasets as defined by the European commission: EU controlled vocabularies .

  1. How will data models be managed within the data space?

  • A data model management process is required for maintaining the data models. This includes engaging key stakeholders who must collaborate throughout this process (e.g., standard development organisations). For existing standards, one could use the existing process set up for this. This role is often fulfilled collectively by business communities and delegated to a Standards Development Organisation (SDO), depending on whether data models are based on existing standards and their governance framework.

  • To support the adoption of a data model and the management process, a data spaces requires a tool for publishing, editing, browsing and maintaining vocabularies and related documentation. A vocabulary service, as described in this building block and the DSSC Toolbox, is an example of such a tooling.

The answers to each of the co-creation questions should land in the rulebook of the data space.

4. Specifications

There are no mandatory specifications a dataspace shall follow for implementing this capability.

As a separate explainer, we provide a best practice for setting-up ad managing data models.

5. Implementation

This building block relates primarily to the following service:

  • Vocabulary service: The storage and publication of all data models are centralised within a vocabulary service. Each Vocabulary Service should provide an API through which data models can be retrieved. It should allow access to the different abstraction levels of a data model and enable the exchange of metadata for these models using the DCAT standard. That latter enables the exchange of data models between data spaces.

Other services, such as the participant agent, can use the data models managed through the vocabulary service.

6. Glossary

The terms being used in this page and conceptual model are specified below:

Term

Definition

Data Model

A structured representation of data elements and relationships used to facilitate semantic interoperability within and across domains, encompassing vocabularies, ontologies, application profiles and schema specifications for annotating and describing data sets and services.

These abstraction levels may not need to be hierarchical; they can exist independently.

Data element

the smallest units of data that carry a specific meaning within a dataset. Each data element has a name, a defined data type (such as text, number, or date), and often a description that explains what it represents.

Data model provider

An entity responsible for creating, publishing, and maintaining data models within data spaces. This entity facilitates the management process of vocabulary creation, management, and updates.

Vocabulary service

A technical component providing facilities for publishing, editing, browsing and maintaining vocabularies and related documentation.

 

Meta-standard

A standard designed to define or annotate data models within a particular domain or across multiple domains. These meta-standards provide a framework or guidelines for creating and annotating other standards (data models), ensuring consistency, interoperability, and compatibility.

Vocabulary

A data model that contains basic concepts and relationships expressed as terms and definitions within a domain or across domains, typically described in a meta-standard like SKOS.

Ontology

A data model that defines knowledge within and across domains by modelling information objects and their relationships, often expressed in open metamodel standards like OWL, RDF, or UML.

Application Profile

A data model that specifies the usage of information in a particular application or domain, often customised from existing data models (e.g., ontologies) to address specific application needs and domain requirements.

Reference datasets

Reference data, such as code lists and authority tables, means data that are used to characterise or relate to other data. Such a reference data, defines the permissible values to be used in a specific field for example as metadata. Reference data vocabularies are fundamental building blocks of most information systems. Using common interoperable reference data is essential for achieving interoperability.

 

Data Schema

A data model that defines the structure, data types, and constraints. Such a schema includes the technical details of the data structure for the data exchange, usually expressed in metamodel standards like JSON or XML Schema.

 

Data models will differ for each dataspace and can even differ for various dataspace participants. Best practices are available for defining and managing these data models.

1. Key concepts

We distinguish between the following key concepts:

  • Data models: a structured representation of data elements and relationships used to facilitate semantic interoperability within and across domains. Data models are vocabularies, ontologies, application profiles, and schema specifications that can be used to annotate and describe the datasets in the data offerings.

  • Data model management process: The management process for creating, managing, and updating data models within data spaces. This is performed by a data model provider, an entity responsible for providing (creating, versioning, publishing and maintaining) the data model. This role is often fulfilled collectively by business communities and delegated to a Standards Development Organisation (SDO), or other consortia (e.g., W3C, OASIS) but can also be undertaken by a data space governance authority itself

  • Vocabulary service: A technical component providing facilities for publishing, editing, browsing and maintaining data models and related documentation. This service may also support the transition from more conceptual data models to technical data models that can be used in actual data exchange.

2. Building a data model for data spaces

Data space participants must semantically define the data in their offerings by using a standardised data model, agreed within the data space. Based on the governance of the data space, data model providers supply these data models. The data models are published and stored in a vocabulary service that enables data models to be discovered throughout a data space. This ensures that each dataset offered can be linked to a data model that describes its structure and semantics. As mentioned in the building block about Data, Service and Offerings Descriptions, this can be achieved by using the DCAT-AP standard. Each dataset or data service in DCAT can reference a data model in the vocabulary service using the property dcterms:conformsTo.

However, this is a challenge for federated data spaces, as data models need to be discovered across data spaces. By expressing data models in DCAT, data models can be discoverable across data spaces. Since data models are also just a piece of data, they can also be seen as data sets, which allows them to be cataloged and exchanged using the DCAT standard and the Data Space Protocol, making them findable and accessible across data spaces. An example of this is provided in the first paper in the further reading list at the bottom of this building block.

2.1 What is a data model?

There are multiple abstraction layers when it comes to data models. While semantic interoperability focuses on the meaning of concepts, technical interoperability is concerned with a specific syntax. These abstraction levels of data models transition from semantic to technical interoperability, with the latter detailing the precise representation that the exchanged data must adhere to.

It's important to note that not every data space needs to navigate through this complexity. Often, existing standards and their governance processes as provided by a data model provider can be reused. Additionally, service providers can facilitate the transition from semantic to technical interoperability.

This building block distinguishes between the following abstraction layer of a data model, where each layer consists of metadata about the shared data:

More information and examples

Ontologies define 'what' information plays a role within or across domains. It models information and its relations as information objects with properties/attributes and describes what the objects mean and how they relate to each other. Ontologies can be expressed in open metamodel standards like OWL, RDFS, UML, etc.

By providing a common data model and formalised relationships between entities, ontologies enable consistent interpretation of exchanged data between different systems and datasets.

In the context of the Semantic Interoperability Community (SEMIC) [1], this level would refer to a Core Vocabulary. This basic, reusable and scalable data specification captures an entity’s fundamental characteristics and relations. Its main objective is to provide terms to be reused in the broadest possible context.

Example

This example defines an RDF Schema (a subset of the above-mentioned OWL), serialised as Turtle. This basic ontology describes houses, rooms, and addresses, where houses can have rooms and are associated with specific addresses.

@prefix rdf: <http://www.w3.org/1999/02/22-rdf-syntax-ns#>. @prefix rdfs: <http://www.w3.org/2000/01/rdf-schema#>. @prefix myhouse: <http://example.org/house#>. # Concepts myhouse:House rdf:type rdfs:Class; rdfs:comment "A residential building where people live."@en. myhouse:Room rdf:type rdfs:Class; rdfs:comment "A room in a house."@en. myhouse:Address rdf:type rdfs:Class; rdfs:comment "An address for a location."@en. # Relationships myhouse:hasRoom rdf:type rdf:Property; rdfs:comment "Indicates that a house has a room."@en; rdfs:domain myhouse:House; rdfs:range myhouse:Room. myhouse:address rdf:type rdf:Property; rdfs:comment "Specifies the address of a house."@en; rdfs:domain myhouse:House; rdfs:range myhouse:Address.

[1] Application Profiles: What are they and how to model and reuse them properly? A look through the DCAT-AP example. | Joinup (europa.eu)

  • Application Profile: An application profile is a data model for applications that fulfill a particular use case. In addition to shared semantics, it also allows additional restrictions to be imposed, such as recording cardinalities or the use of certain code lists. An application profile can serve as documentation for analysts and developers

More information and examples

Description: Application Profiles delve into the 'how' of information usage in system interactions. This level often involves customising one or more existing vocabularies (e.g., ontologies) for specific use cases or domains. This can be expressed in a SHACL, XSD, JSON Schema, and more.

In practice, an application profile may overlap with and build upon an ontology to specify the application of a particular ontology in a specific domain. Therefore, in this context, an application profile may reuse concepts of an ontology that is represented in a certain meta-standard (e.g., OWL). The application profile identifies mandatory, recommended, and optional elements, addresses specific application needs, and offers recommendations for the ontology's usage within a particular domain. This entails defining cardinalities, expected data types, and other constraints of existing classes and properties, which can be expressed in meta-standards such as SHACL, LinkML, XSD, JSON Schema, or Excel.

Example: This example adds upon the example specified beneath the ontology layer. Moreover, it includes defining cardinalities, expected data types, and other constraints in SHACL of existing classes and properties in the example of an ontology.

# SHACL Shapes @prefix sh: <http://www.w3.org/ns/shacl#>. @prefix myhouse: <http://example.org/house#>. @prefix rdf: <http://www.w3.org/1999/02/22-rdf-syntax-ns#>. myhouse:HouseShape rdf:type sh:NodeShape; sh:targetClass myhouse:House; sh:property [ sh:path myhouse:hasRoom; sh:minCount 1; sh:message "Every house should at least consist of one room." ]; sh:property [ sh:path myhouse:address; sh:maxCount 1; sh:message "A house should have only one address." ].

 

  • Data Schema: Data exchange technology specific representation of the application profile, including the syntax, structure, data types, and constraints for the data exchange. These data schemas should be used during data exchange, as specified in the data exchange protocol outlined by the Data Exchange building block.

More information and examples

An ontology and a data schema serve different purposes and operate at different levels of abstraction. A data schema defines the data structure for a database or dataset, specifying the structure, data types, and constraints for storing and accessing data in a structured manner. Data schemas deal with the technical details of how the data is syntactically stored and exchanged, and they are usually expressed in metamodel standards like JSON Schema and XML Schema. Ontologies or application profiles (for specific application needs) operate at a higher abstraction level, specifying only the knowledge and relations within a particular domain.

Data schemas can represent some aspects of the knowledge captured in an ontology or an application profile, particularly regarding the data structure and cardinalities needed for data exchange. However, a data schema may not capture the full semantics of the domain represented in an ontology. Therefore, while they complement each other, they are not interchangeable and serve their own purposes. This ensures that the aforementioned layers are not independent but rather interconnected, building upon each other.

Example

This example of a JSON Schema defines the technical details like the data structure and cardinalities of the concepts described in the other examples above.

{ "$schema": "https://json-schema.org/draft-07/schema", "$id": "https://example.org/house-v1.schema.json", "title": "HouseSchema", "version": "1.0", "description": "Schema for myhouse data.", "type": "object", "properties": { "address": { "type": "string" }, "hasRoom": { "type": "number" } }, "required": ["address"] }

 

The above concepts and relationships come together in the following conceptual model and its corresponding terms and definitions, see Figure 2. In general, all data models depicted have different purposes but they should be aligned between each other so that each representation of the same data model should be coherent.

In addition to the various abstraction levels of data models, it is important to note that each of these data models can also refer to specific datasets, such as reference datasets or code lists. These datasets help establish standards for describing data to be used in a specific field, such as metadata. Examples of reference datasets include code lists and authority tables, such as country codes, which provide a consistent way of describing data about countries.

Interop2.png

3. Linking the data model to technical exchange

Data schema incorporated in data exchange protocol: In a data exchange protocol (e.g., REST API specification), a data schema defines the structure and format of data exchanged between clients and servers. This schema outlines the properties, types, and constraints of data fields. Incorporating a schema ensures data consistency, facilitates validation, enhances documentation, and ensures effective exchange between clients and servers. By making all abstraction layers accessible, the Vocabulary Service bridges the gap between semantic and technical interoperability, allowing the data schema to be retrieved for direct use in the data exchange protocol. This marks the transition from semantic interoperable towards technical interoperable for the actual data exchange compliant to the specified data models.

  • For example, the ‘Order message’ data model, defined within the Smart Connected Supplier Network (SCSN) to exchange order data in a standardised manner, is incorporated into the data exchange protocol implemented by users to exchange data.

  • In this case, the data exchange protocol within SCSN is a REST API specification that provides information on how an order (compliant with the Order message data model) can be exchanged.

4. Governing data models

Data spaces should make use of existing data models and the corresponding management process defined by the data model provider. For example, a data space can adopt standards from established organisations like ISO or GS1 and align with their existing governance processes. Agreements on the use of these models in the data space must be documented in the governance framework. Only if reusing existing models is not viable, a data space should create a new model reusing existing concepts from existing standards where possible. Only then, a data space needs to set up a data model management process itself. This involves setting guidelines for creating and maintaining data models, as well as establishing processes for resolving conflicts or inconsistencies, see the different life cycle stage in Figure 2. Two perspectives, supported by a Vocabulary service, should then be taken into account:

  1. Development perspective: Focuses on the design of data models as artifacts.

  2. Governance perspective: Focuses on the application and lifecycle management (Figure 3) of the data models.

Interop3.png

Data models are living documents that evolve over time, passing through various lifecycle phases from development to termination. Governance of semantic standards is important to ensure they are technically sound, reliable, and adaptable to the changing needs of users. This includes decisions on initiating development work, approving changes in new versions, and managing a suitable release scheme. This is specifically for the data model provider, which is some cases is the data space, depending on whether data models are based on existing standards and their governance framework.

5. A bottom-up approach to create a data model

While data spaces should prioritise the reuse of existing data models, there are situations where no suitable models exist, which requires the data space to develop its own. The conventional method for this is the top-down approach, which starts with a formal data model that participants are expected to adopt. These models are typically created through open standardisation, meaning that they're created 'by the users, for the users'. However, this top-down approach can be challenging. It demands significant semantic expertise and the standardisation process is often time consuming. An alternative, more agile method is the bottom-up approach. This less formal path allows a data space to get started quickly, especially when participants have limited resources or knowledge of semantic technologies.

A bottom-up approach is particularly useful in emerging data spaces where the community is still forming and common standards have not yet been established. This approach allows participants to use their own data as the basis for creating an initial data model. To facilitate this, a vocabulary service can provide functionalities that enable users to generate a preliminary data model directly from their sample data, whether it is in CSV, JSON, or XML format. It is important to recognise that the resulting model is not a formal standard. Instead, it serves two valuable purposes:

  1. It acts as a practical starting point for mapping the data space's specific data elements to concepts in more common, existing data models.

  2. It provides a real world example that can guide and inform a future open standardisation process.

For example, energy communities can upload their own CSV or JSON files describing local energy production and consumption. A vocabulary service then derives a preliminary shared data model from these datasets, highlighting common concepts that can later be aligned with formal standards.

This bottom-up process can significantly accelerate the semantic interoperability within data spaces. Looking ahead, AI might streamline this even further, with the potential for tools that can automatically suggest mappings to existing concepts and further speed up the creation of interoperable data model.

6. Further reading

  • Centre of Excellence of Data Sharing and Cloud: Paper on Establishing Semantic Interoperability across Data Space. This paper describes how data models can be findable, accessible and usable across data spaces.

  • IDS RAM-4: Explaining the meaning for data models and their governance process.

  • Reference datasets: EU reference datasets containing a consistent way to describe data. They are standardized and organized arrangements of words and phrases presented as alphabetical lists of terms or as thesauri and taxonomies with a hierarchical structure of broader and narrower terms.

  • The ENERSHARE D3.3: European Common Energy Data Space Framework Enabling Data Sharing - Driven Across – and Beyond – Energy Services

1. Scope and objectives

The objective of this building block is to enable the actual sharing of data between a data provider and data user.

Just as with data models, a data space can make strategic choices about how protocols for data exchange are implemented and managed - the outcome of which needs to be documented in the rulebook. This enables participants to select and reuse a pre-defined set of protocols for data exchange with clear interaction patterns and reliability measures.

This building block supports compliance with article 33, point c, of the EU Data Act, which requires data providers to describe the technical means to access the data, such as application programming interfaces, their terms of use and quality of service.

2. Capabilities

It is not mandatory to define a common (domain) data exchange protocol in a dataspace, as part of the rulebook. Every participant can specify their own technical means to access their data, as far as this is not limited by the dataspace rulebook to (a) certain data exchange protocol(s).

Nevertheless, the following capabilities in a dataspace can contribute to achieving technical interoperability:

  • Protocol selection: the ability to select which data exchange protocols the data space adopts. This involves specifying all necessary technical details, including:

    • Interaction Patterns: defining whether data is actively sent by the provider (push) or retrieved by the consumer (pull), and whether it concerns a one-time dataset (finite) or a continuous flow of data (non-finite, such as streaming).

    • Transmission protocols: a choice for the associated transmission method needs to be made (e.g. HTTP, Event Streams (like MQTT), Apache AVRO, Thrift, Protocol Buffers, etc). These transmission methods are generic and usually based on industry standards. Depending on the nature transmission, a suitable method can be selected.

    • Data payloads: specify how the data schema (from the Data Models building block) is structured within the protocol to ensure the data is correctly interpreted upon arrival.

  • Protocol governance: the ability to manage the lifecycle of the supported data exchange protocols. This involves processes for versioning, introducing new protocols, and phasing out outdated ones.

  • Protocol publication and discovery: the ability to make the specifications of protocols easily discoverable for all data space participants. Each data product in the catalogue should clearly indicate which exchange protocol(s) can be used to access it, including links to the relevant technical documentation (e.g., an OpenAPI specification) and endpoints.

  • Reliable data transfer: the ability to facilitate the actual data transfer in a secure manner. This includes the transfer process in a participant agent, which go from initiation and monitoring to completion or termination.

  • Cross data space exchange: the ability to align on data exchange with participants from other data spaces. This requires mechanisms to discover each other protocols and align on common protocols or to translate between the protocols used in different data spaces.

3. Co-creation questions

There is no "one-size-fits-all" solution. A data space must base its choice of data exchange protocols on the use cases of its participants, and it is very likely that a data space will need to support multiple protocols to facilitate different needs. These questions are created to guide a data space in establishing the necessary agreements for using a data exchange protocol.

  1. What are the data space specific requirements for standardized data exchange protocols?

This question focuses on the specific needs of the data space before considering any technology.

  • Evaluate the scope of the data exchange: evaluate which data products will be exchanged by considering the nature of the data (e.g., small, frequent messages, large files, or continuous streams) and the purpose of the exchange, such as one-time reporting, real-time monitoring, or ad-hoc querying.

  • Define the required interaction patterns: define the required interaction patterns by determining whether participants should retrieve data on demand (a pull-based model) or if data should be proactively sent as it becomes available (a push-based model).

  • Is a common data exchange protocol needed: decide whether it is needed to define a single (set of) data exchange protocol(s) to be used in the dataspace or whether this is to be defined by each individual participant.

  1. Which protocols meet these requirements?

If it is decided to limit the data exchange protocols, or when selecting a data exchange protocol as a participant in a dataspace several choices are available:

  • Reuse of existing protocols: given the requirements, are there implementations of the protocols above that can be reused? This is always the preferred approach to maximize interoperability.

  • Specification of a new protocol: If an existing protocols does not fully meet the needs, a custom specification (e.g., API) must be created. Note that a new protocol can be an extension of an existing (common) protocol.

  1. How will the data space manage the agreed data exchange protocols?

Technical agreements need to be governed. This starts by publishing the data exchange protocol (such as an OpenAPI specification) in a vocabulary service. Furthermore, a strategy for maintenance and updates of the protocol needs to be defined (version management).

4. Specifications

A dataspace can freely choose which Data exchange protocol(s) is/are to be used. As a separate explainer, we provide a best practice for choosing and defining data exchange protocols. Through the rulebook, a dataspace governance authority can limit the allowed Data exchange protocol(s) in a particular dataspace.

When implementing the capability, a difference shall be made between a control plane and data plane.

  • Whereas the data plane is often domain-specific (implementing a domain specific Data exchange protocol), the control plane is generic.

  • The data plane and control plane shall work together, to ensure any access and usage policies are enforced.

  • Exchanges between control planes of different parties shall use the Dataspace protocol as a standard.

5. Implementation

The Data exchange protocol is implemented on the data plane level of the Participant agent.

As explained, the data plane needs to work closely together with the control plane of the Participant agent for facilitating generic data space interactions such as the exchange of catalogue data.

6. Glossary

Term

Definition

Consensus Protocol

The data exchange protocol that is globally accepted in a domain

Explanatory Text:

In some domains the data exchange protocols are ‘de facto’ standards (e.g. NGSI for smart cities).

Federated data spaces

A data space that enables seamless data transactions between the participants of multiple data spaces based on agreed common rules, typically set in a governance framework.

Explanatory Text:

  1. The definition of a federation of data spaces is evolving in the data space community.

  2. A federation of data spaces is a data space with its own governance framework, enabled by a set of shared services (federation and value creation) of the federated systems, and participant agent services that enable participants to join multiple data spaces with a single onboarding step.

Geoquerying

Query involving geographical boundaries

Explanatory Text:

Data querying frequently needs to be restricted to a geographical area.

Transfer Process (TP)

A process that manages the lifecycle of data exchange between a provider and a consumer, involving, in example, states, as a minimum, REQUESTED, STARTED, COMPLETED, SUSPENDED, and TERMINATED.

Pull Transfer

A data transfer initiated by the consumer, where data is retrieved from the provider.

Push Transfer

A data transfer initiated by the provider, where data is sent to the consumer.

Non-Finite Data

Data that is defined by an infinite set or has no specified end, such as continuous streams.

Finite Data

Data that is defined by a finite set, such as a fixed dataset.

 

1. Data Exchange and the Data Spaces Protocol

In a data space, the transfer of data occurs between two software services, named the participant agents. To communicate about discovering data, negotiating contracts, and initiating the transfer itself, these agents use a common set of rules. The DSSC recommends the usage of the Dataspace Protocol, which is a set of specifications designed to facilitate interoperable data sharing.

However, the Dataspace Protocol only initiates and coordinates the data transaction; it does not prescribe how the actual transfer of the data is done. For that, a separate protocol is required. This is the data exchange protocol, which operates on the data plane. It defines the specific "language" that applications use to send or receive data. In practice, a data exchange protocol is built on top of a transmission protocol. For example, a data space might specify a RESTful API, which defines the rules and structure of the exchange, while HTTP is used as the transmission protocol for the actual transport of the messages. It is important to distinguish between these protocol layers:

  • The data space protocol manages contract negotiation and the coordination of data sharing.

  • The data exchange protocol defines the rules and structure for the actual data transfer on the data plane. For example, a RESTful API specification that allows a booking website to query real-time flight availability.

  • The transmission protocol is the transport mechanism that the data exchange protocol uses to send and receive data. For example, HTTP is the transmission protocol that carries the requests and responses for the RESTful API.

While the data space protocol provides a generic framework for interaction between two participants agents, the choice of data exchange protocol can be domain-specific and tailored to a use case. Therefore, a data space must establish clear agreements on which data exchange protocols are used.

2. Choosing a protocol

To ensure that all participants can communicate technically, a data space must establish clear agreements about the data exchange protocols to be used. These agreements must be documented in the data space rulebook.

A key principle is to prioritise the reuse of existing and open standards. A data space should first evaluate if a mature and standardized protocol (e.g., an API specification) already exists for its domain. If one does, adopting it is the most efficient path to interoperability.

If no suitable specification can be reused, the data space must define its own. This does not mean inventing a new web technology, but it means creating, for example, a specific API specification that is built upon a transmission protocol like HTTP. Examples of transmission protocols can be found in the further reading section (i.e. https REST is used in an API like NGSI-LD).

A suitable protocol must meet the following criteria:

  • The protocol should suit the purpose of data sharing or the purpose of allowing data access.

  • It must be linked to the relevant data models. The protocol must be capable of carrying the payload as defined by the data schema from the data models building block.

  • It must be linked to the control plane. The protocol must operate within the rules established on the control plane, such as those for identification, authentication, and access policies.

The data space governance authority is responsible for maintaining a precise inventory of the technical specifications for the different protocols used, including their versions. This inventory must be made available to all participants via the vocabulary or catalogue services.

  • Examples of common protocols:

    • RESTful API’s: the de-facto standard for web APIs. Suitable for requesting, creating, and modifying structured data.

    • Webhooks: event-driven (push) mechanism for simple and real-time notifications, often used to extend a REST API with push capabilities.

    • GraphQL: for complex data needs and mobile applications

    • MQTT: designed for the (IoT), sensor networks, and situations with low bandwidth

    • WebSockets: for real-time communication, such as in live dashboards, chat applications, or online gaming.

    • SOAP: used in enterprise environments with high transactional requirements

3. Functional Specifications

The decision of which data exchange protocol to adopt or develop depends on the specific requirements needed to implement the data space's use cases. Such exchanges may occur in any of the following scenarios:

  • A gets access to data owned by B.

  • B gets access to data owned by A.

  • Both participants get mutual access to their data.

To support these scenarios, the protocol's capabilities should be divided into what is mandatory for all participants and what is recommended.

3.1. Mandatory functionalities

Any protocol selected by the data space must support the following:

  • Efficient transmission of data: data exchange starts after an event has taken place or upon a user’s request. The exchange must only start after the Control Plane has handled the necessary identification and authorization. Furthermore, the protocol must be able to maintain a consistent quality of service, for example, by managing what happens when a connection is lost.

  • Published list of capabilities: The protocol must provide a clear machine-readable description of its capabilities and endpoints (e.g., via an OpenAPI specification) so that participants can easily understand how to interact with the data. Once approved, the protocol description for the data exchange has to be published the Dataspace rulebook. The specification itself should be published with the data itself in the services of the publication and discovery building block and kept up to date.

3.2. Recommended functionalities

Depending on the needs, support for the following functionalities should be considered. The following list is not exhaustive but a general approach, and specific needs could be necessary in some domains.

  • Querying capabilities
    For complex datasets, the protocol should allow consumers to request specific subsets of data. This may involve a specific query language (i.e. NGSI-LD querying) capable of handling complex requests independent of the data structure. The querying mechanism might also need to integrate with the Control Plane to provide different results based on the user's access rights. Additional capabilities like geoquerying and querying for time periods are also recommended.

  • Data streaming endpoints
    The selection of data exchange protocols should be based on the specific usage scenario. For instance, streaming data requires different protocols compared to querying structured records in a database or retrieving large datasets. For real-time and continuous data flows, an example is the Linked Data Event Streams (LDES) protocol, which enables the publication and consumption of evolving datasets as streams while maintaining Linked Data principles. For scenarios involving the retrieval of extensive datasets, such as historical data, dedicated data retrieval endpoints should be available. The transmission of large volumes of data may necessitate specialized mechanisms for data integrity verification, error handling, and efficient transport to ensure reliability and consistency.

  • Bulk data retrieval
    For scenarios involving the retrieval of extensive datasets, such as historical archives, the protocol should offer dedicated data retrieval endpoints. The transmission of such large volumes may require specialized mechanisms for data integrity verification and error handling to ensure reliability.

  • Triggered exchange mechanisms
    For event-driven scenarios, the protocol should support mechanisms for enabling alerts or notifications when data sources are updated or modified. This allows consumers to receive proactive updates without the need for continuous polling.

  • Information retrieval in federation scenarios
    In case of federation scenarios, the data spaces' specific protocols for data exchange needs to be available. The governance of the data spaces will define what are the accepted protocols for the data exchange between the federated data spaces and how to make it available to the different participants. There will be a list of accepted data exchange protocols and their versions available at the start of the technical federation of data space independently if this is created by a direct connection or by means of an intermediary entity. Eventually a specific data model for the data exchange protocols could be created to speed up the negotiation of the data transmission between data spaces.

4. Defining your own data exchange protocol

While data spaces should prioritise the reuse of existing data exchange protocols, there are situations where no suitable protocol exists for a specific use case. In such cases, the data space must define its own. This process involves several design decisions, where the resulting protocol must be documented in the rulebook.

The process begins with most important choices about the architecture of the protocol. This includes selecting a protocol style, such as REST or NGSI-LD, and defining the interaction pattern:

  • Pull method: a data consumer actively requests data from a provider. This is the most common pattern, ideal for querying specific, finite datasets.

  • Push method: a data provider proactively sends data to subscribers as it becomes available. This pattern is essential for continuous, real-time data streams.

Once the overall pattern is chosen, the specification must detail the technical rules of the interaction to ensure clarity and predictability for all developers. Key aspects to define can include:

  • Synchronous vs. asynchronous Handling: the protocol must specify how requests are handled, functional and technical. For quick queries, a synchronous response where the client waits for the data is sufficient. For long-running processes, an asynchronous approach is necessary, where the server immediately confirms receipt and notifies the client later when the data is ready.

  • Error handling: the same goes for error handling. The specification must define a consistent use of status codes (when using HTTP) to communicate the outcome of a request. This includes clear definitions for success codes (2xx), client errors (4xx), and server errors (5xx).

  • Authentication and authorization: the protocol must specify how participants are authenticated and what they are authorized to do, linking back to the policies and identity mechanisms managed by the Control Plane.

  • Versioning: a strategy for versioning the protocol for future updates without breaking the implementations of existing participants.

  • More..

Defining the technical specification is only the first step. Just as with data models, a data exchange protocol requires a governance process to ensure its up to date. This governance process must be documented in the rulebook, and should describe the approval process for changes and how the specifications are published so that all participants can find and use them.

5. Synergies of data spaces

To create synergies and enable a network of interconnected ecosystems, data spaces must agree on the data exchange protocols they will use. This could involve adopting a common, shared protocol or one data space aligning with the protocol of another. To facilitate this, the FAIR principles (Findable, Accessible, Interoperable, Reusable) must be applied not just to data, but to the operational specifications of the data spaces themselves. Therefore, the first step is for data spaces to publish their supported protocols in a standardized and findable manner. This is the first in negotiation which protocols to use in cross-data space collaboration.

6. Examples

  • Open API Specifications (OAS) for Representational State Transfer (RESTful), Hypertext Transfer Protocol (HTTP) APIs.

  • The NGSI-LD API standard provides a simple yet powerful RESTful API for accessing context/digital twin data. NGSI-LD is an evolution of Next Generation Service Interfaces version 2 (NGSI-v2) that incorporates support for linked data and other powerful features. The latest specifications are published under the European Telecommunications Standards Institute Context Information Management Industry Specifications Group, ETSI CIM ISG.

  • Linked Data Event Streams (LDES) by Semantic Interoperability Community Europe, SEMIC.

  • A proposal for the data model in a data interchanges of assets in data spaces federation.

1. Scope and objectives

Data spaces are meant to provide a trusted environment that enables data sharing under a joint governance framework. The recording and storage of metadata about the completion of processes within the data space can support trustworthiness:

  • by providing verifiable evidence that processes have been executed according to agreed rules and regulations.

  • by increasing transparency and trust among participants by allowing activities related to data usage to be traced and verified

  • to enable dispute resolution, as recorded metadata can serve as objective proof in case of conflicts between participants,

  • to facilitate operational and business purposes such as billing, charging, or monitoring the use of highly valuable datasets.

 

The use of data in artificial intelligence is a prime example that highlights the importance of provenance, traceability, and observability within data spaces. Training an AI model relies on diverse data sources and complex data processing chains, often involving multiple participants across organizational boundaries. In such a distributed environment, it becomes crucial to know where data originates, how it has been transformed, and under which terms it can be used. Data spaces provide the governance and technical means to enable this transparency. Ensuring traceable and verifiable data usage not only supports regulatory compliance but also builds trust among participants, facilitates responsible data reuse, and enhances the overall reliability of AI-driven services within the ecosystem.

2. Capabilities

Three capabilities are required for dataspaces:

  • Data provenance relates to backward looking in the data value chain: where did the data come from? Its purpose is to ensure trust and transparency in data lineage.

  • Transaction traceability relates to the ability to follow the entire path of the data value chain: how was the data handled and by whom? Its purpose is to enable accountability and quality control.

  • Transaction observability relates to the ability to which certain decisions or outcomes can be understood for the purposes of monitoring and troubleshooting.

Note that the level to which these capabilities need to be implemented and how they are implemented depends on the specific circumstances of the dataspace.

3. Co-creation questions

To effectively implement this building block, the following questions must be answered.

  1. For which data products is provenance, traceability and observability required? And what needs to be recorded?

This is the fundamental first step to determine why and what needs to be logged.

  • Evaluate legal and contractual obligations: Identify all relevant legislation (such as GDPR or the AI Act) and typical contractual requirements (e.g., for billing or auditing) that mandate specific logging.

  • Define the events to be recorded: Based on the identified requirements, determine which specific events on the Control Plane (observability) and everything else regarding the data transformation (provenance & traceability) must be logged by participants.

  1. Which datamodel will be used for recording and storing provenance, traceability and observability data?

This question addresses the semantic layer of the logs, preventing each participant from using their own, incompatible log format.

  • Select a standard data model: Evaluate and choose an existing, open standard data model for structuring the logs.

  • Create an application profile (if necessary): If the standard is insufficient, define a domain-specific profile that extends the standard with concepts relevant to the data space, and document it.

  1. How will the logs be stored securely, and who can access them?

This question deals with the technical implementation of storage and access control.

  • Choose a storage architecture: Decide whether logs will be stored locally by either or both the participants, or independent trusted third party (Observability Service) will be used.

  • Define access and usage policies: Define clear rules on who can access the logs, under what conditions, and for what purpose. Ensure these policies are technically enforceable. Additionally, access and usage policies could be negotiated in the data space between participants.

  1. How will the agreements on provenance, traceability and observability be governed?

This final question ensures that all choices made are formally documented and managed.

  • Document the rules in the rulebook: Record all of the above decisions—the mandatory events, the chosen data models, the storage architecture, and the access policies—in the data space's rulebook.

  • Also define a process for maintaining and updating these rules as part of the framework.

 

4. Specifications

There are no mandatory specifications a dataspace shall follow for implementing this capability.

As a separate explainer, we provide a best practice for setting-up provenance, traceability and observability in a dataspace.

5. Implementation

To implement provenance, traceability and observability two services are relevant:

  • The participant agent of the data provider, the data user or both. As part of the control plane data is generated and provided. This includes:

    • Metadata on the data product which can include provenance data of the data product.

    • Traceability and observability of decisions regarding the execution of access and usage policies.

  • A dedicated observability service, which is a third party system operating on behalf of the dataspace governance authority, a data provider, data user or other actor in the ecosystem. In such a service the relevant data is collected and stored. Having an observability service is not mandatory for every dataspace, this depends on choices made in the dataspace-specific rulebook.

6. Glossary

Term

Definition

 Provenance

The place of origin or earliest known history of something. Usually it is the backwards-looking direction of a data value chain which is also referred to as provenance tracking

Traceability

The quality of having an origin or course of development that may be found or followed

Observability

The ability to monitor, measure and understand the internal states of processes through its outputs such as logs, metrics and traces.

Dataspace Protocol

The Eclipse data space Protocol is a set of specifications that enable secure, interoperable data sharing between independent entities by defining standardized models, contracts, and processes for publishing, negotiating, and transferring data within data space s.

The current specification can be found at: https://eclipse-dataspace-protocol-base.github.io/DataspaceProtocol

Data Space Governance Authority

A governance authority refers to bodies of a data space that are composed of and by data space participants responsible for developing and maintaining as well as operating and enforcing the internal rules.

 

1. Detailed capabilities

Since the requirements for provenance and traceability can arise from various sources, the necessary capabilities will depend on the specific use case. These capabilities are:

  • Event logging and data generation is the ability to generate and capture (immutable) logs of key events occurring like the observability of contract negotiations and the traceability of data access. This capability should ensure compliance with legislation and contractual agreements by covering the proper requirements for provenance and traceability.

  • Use of provenance data models is the ability to define and apply structured data models for describing provenance information in a consistent and interoperable manner. This enables process and data lineage information to be clearly understood and exchanged across different participants and systems within the data space.

  • Secure storage and controlled access enables to facilitate the secure storage of these logs and to manage access to them according to clear/enforceable authorization and usage policies. This includes implementing an appropriate design for storage and processing solutions, and authorization and usage policies.

  • Governance of provenance and traceability is capability of the data space (e.g., governance authority) to establish and manage governance processes as part of the participant management building block. These processes ensure that the rules for logging, retention, and access are clearly defined in the rulebook and updated in response to changing legal or contractual requirements.

Implementing these capabilities requires careful consideration of trust and security. Observability data can be as sensitive as the data shared under a contract, as it may reveal important information about business relationships. For this reason, it is of high importance to establish trust not just between the two parties sharing data but also between a possible the 3rd party receiving observability data. To mitigate risks, such services should not be centrally provided by a single entity, but are offered as a decentralized manner defined within the data space governance.

1.1 Implementing these capabilities in detail

1.1.1 Observability, Traceability and Provenance of transactions

Figure 1 illustrates an integration concept for these terms in data spaces at the control and data plane levels of the participant agent, highlighting the differences in terminology. Hereby, the observability is considered to be on DSP data space level and thus placed on control plane level, while data provenance and traceability is rather the be seen at data plane level, where the actual data transfer takes place.

Both aspects fall may be subject to regulatory or contractual compliance. Regardless, ensuring observability and provenance tracking is the responsibility of each participant and requires the implementation of robust data governance processes by all Data Space participants. These concepts for observability need to satisfy both, horizontal (cross-sector) and vertical (industry-specific) requirements while maintaining appropriate security controls, audit trails, and compliance documentation.

image-20250812-074832.png

1.2 Different observation types

This subsection provides an overview of the different observation types and which processes can be observed in data spaces. Again, we distinguish between observability, which concerns the logging of DSP activities on the Control Plane, and provenance and traceability, which is about logging events related to the data itself on the Data Plane.

1.2.1 Observability - Dataspace Protocol States

The table below provides an overview of the different DSP states and what type of data can be observed at each moment. The extent to which these events must be logged depends on the specific use case, legal or contractual obligations, and the general governance agreements within the data space. This table highlights in general the three state machines in the DSP, for more details on the specific states and what can be observed, please refer to [IDSA Paper on Observability].

Dataspace Protocol States

 

What can be observed?

Why?

Catalog

A participant's interactions with the catalog, such as requesting the list of data products or viewing the details of a specific dataset.

For market analysis and business intelligence to, for example, track the popularity of data offerings

Example: A data provider analyses which organizations are viewing its data products to identify potential new customers.

 

Contract Negotiation

The complete state cycle of the negotiation process, from the initial offer and counter-offers to the final acceptance and verification of the agreement.

Essential for legal evidence, audits, and dispute resolution.

Example: In a conflict over usage rights, the log serves as irrefutable proof of the agreed-upon terms.

 

Transfer Process

The state changes of the transfer process on the Control Plane, such as 'requested', 'started', 'completed', or 'terminated'.

Links the contract to the technical execution; crucial for operational monitoring and billing.

Example: A pay-per-use model uses the 'completed' state as the trigger for a billing cycle.

 

Table 1. Steps of the DSP and respective observability data[].

While end-to-end implementations may also incorporate telemetry data—such as system uptime, performance metrics, and other operational information—these aspects are implementation-specific and fall outside the scope of this building block.

1.2.2 Provenance and Traceability - Data Lifecycle Events

Whereas observability is strictly coupled to the Control Plane, provenance and traceability concern the data itself. Observations for provenance and traceability begin with the transfer on the Data Plane but extend to the full lifecycle of the data before and after it has been received.

Given the diversity of transfer methods and the private nature of participants' systems, there is (yet) no single or standardized data plane protocol for logging these events. The specific logging requirements are highly dependent on the use case and the agreements made.

For provenance and traceability, we can divide the events into three categories:

  1. Pre transfer events: This is provenance metadata about the history of the data before it is transferred.

  2. Events during data transfer: These are events that are directly observable on or around the Data Plane during the transaction.

  3. Post transfer events (lifecycle): These are events that occur within the consumer's systems after the data has been received. Logging these often requires active cooperation from the consumer (e.g., via self-reporting) or the use of specialized, trusted applications.

The table below provides an overview of possible events and information that a data space can require participants to log or provide. This list is not exhaustive and serves as a starting point.

Events (suggestions!)

Type of data

What can be observed?

Why?

Pre transfer

Data Creation

Provenance

Information about the data origin, creation date, ownership, and data usage rights.

Essential for assessing the reliability and legal validity of the data.

Example: An AI company must be able to demonstrate the origin of training data to comply with the AI Act.

During transfer

Data Access

Provenance & Traceability

Logs that a consumer connects to the provider's endpoint and starts the data transfer.

Proves that the data was actually requested; starting point of the 'chain of custody'.

Example: In logistics, logging access to freight documents is crucial for tracking goods.

Data Transfer

Provenance & Traceability

Logs the successful completion or failure of the transfer, including metadata such as size and timestamp.

Serves as proof of (non-)delivery

Example: A financial institution must prove that some reports has been successfully delivered.

Post transfer

Data Lineage

Traceability

Logs (by the consumer) that the data has been processed or combined. This is mainly traceability for the original data and for provenance related to new data.

The transformation of data can be performed by value added services, as explained in that building block.

Mandatory for data lineage, especially under the AI Act.

Example: An AI company logs that Dataset_A was used to train Model_B, making the model's origin verifiable.

Data Deletion

Traceability

Logs (by the consumer) the deletion of the data, which can be essential for GDPR compliance .

To comply with privacy legislation and contractual agreements on data retention.

Example: an organization logs the deletion of personal data as proof for GDPR compliance.

2. A data model for observability, provenance, and traceability data

Information collected about observability, provenance, and traceability is also data itself. Therefore, like any other data product, it must be captured in a structured and standardized data model. All principles from the Data Models building block apply here. This means prioritizing the reuse of existing standards, and extending an existing model or creating a new one should only be considered if reuse is not viable.

However, there is no one-size-fits-all semantic standard, and there probably never will be, as it is highly dependent on the use case and the type of data you want to log and store. As shown in Figure 2, this building block provides insight into the data models needed to simplify logging across a multitude of data spaces. These models are required for three key data types:

  1. Provenance: the origin and history of data (data lineage).

  2. Traceability: the usage of data after it has been shared.

  3. Observability: logs of interactions in the control plane (e.g., contract negotiations).

Observability, Provenance, Traceability

Figure 2: conceptual model for observability, provenance, and traceability data.

Recommendation for the data model

As mentioned, there is no 'one-size-fits-all' solution as it depends on the data space implementation and the information to be logged, but the following approach is recommended:

  1. Generic: For many scenarios, it is recommended to align with existing, open standards such as W3C PROV-O and PAV - Provenance, Authoring and Versioning. This is primarily for provenance and traceability data.

  2. Specific: For domain-specific requirements, these standards can be extended. An approach like CloudEvents can be considered for modeling specific events in the data space.

Standardizing this data simplifies the implementation of auditing and compliance, lowers the barrier for the development of analysis and reporting tools, and builds trust within the ecosystem.

3. Where to store provenance, traceability & observability data?

Data for provenance, traceability and observability (shortened P&T data) is just metadata, thus data about data. Hence, similar governance structures as for the original data can be applied and existing trust mechanisms can be reused, which enable the data sharing in the first place. Hence, the role of an observer for P&T data can be considered a business process role and not a technical function, as it does not require any special implementations on a technical level.

Although no changes on a technical level are mandatory for the collection of P&T data, some changes might be developed to facilitate data collection and exchange. This might include the development extensions for semantic standards like ODRL on a data plane level.

3.1 Storage and Collection P&T Data

P&T data can be stored at different places, distributing it across multiple stakeholders. Any or both of the parties involved in the data sharing can store the P&T data (see Figure 2). Each participant in a data space could use a participant agent service to retrieve data and store it in a separate database. Depending on the data to be collected and keeping in mind which data each party can access any of the three constellations shown in Figure 2 might be suitable.

Interop6_.png

Additionally, a neutral third party can be involved to store the P&T data (see Figure 3). Worth mentioning here is that similar roles apply as in the original data sharing, as P&T data is also just data to be exchanged. Thus, an observer can also be see to be just another participant in the data space. As the observer is consider to be a business role instead of a technical role, no technical changes to the data space will be required.

Interop7_.png

In general, involving a trusted third party is always recommendable to provide a neutral instance for conflict resolution. If not, it would be advisable to store the P&T at provider and consumer, so both have evidence in case of disputes or audits.

It can be assumed that not all P&T that one entity stores also needs to be stored by all other entities. Hence it needs to be defined, which entity stores which part of the P&T data, which might also include redundancies, especially for the case of conflict resolution and no thrid party is included that could provide neutral evidence. For non-mandatory P&T data, this could either be agreed on in a peer-to-peer fashion and for mandatory data it should be clearly defined in the data space rulebook. For the non-mandatory data the participants can store the data in any way they like, potentially for internal processes. Additionally, for the mandatory P&T it needs to be guaranteed that the data can be accessed and present it on demand.

3.2 Access and Usage Control for P&T Data

P&T data is very sensitive data. It can reveal information about business processes and connections between participants, which might be considered confidential. Especially accessing P&T data for the entire data space , for example if the data stored at a central 3rd party provider, might have a high potential for data sensitive data aggregation. Also the trust between a 3rd party observer and all other parties must also always be ensured for the collection of P&T data. To this end, additional ODRL policies governing the permitted used of the observed activities could be created by data space initiatives.

3.3 Technical Challenges for the Implementation

While the collection of P&T is necessary and beneficial in most places, it might also impose some technical challenges. Most important is that the implementation needs to be performant and thus does not slow down the overall performance of the data space. As the P&T data needs to be collected on each process on the control plane and the data plane, its collection can cause signification transaction overhead. Also the data volume of P&T data can grow quite fast, reaching storage limitations. In the worst case this could prevent the data space from scaling.

Also the storage and collection of P&T data need to be considered. An appropriate data model for each type of P&T data storage must be chosen that is capable to track all the necessary information. All this data from various sources needs to be integrated properly, which can be a challenging task.

4. Further reading

  • Observability

    • IDSA Paper on Observability provides further guidance on observability in data spaces and differentiates it provenance, traceability and regular IT-telemetry. It provides many more details of the content in this blueprint which is mainly based on this whitepaper.

  • Provenance

  • Traceability

  • Further resources:

    • Data Spaces from a GDPR perspective examines how Data Spaces can be designed in compliance with the GDPR, focusing on proactive accountability and data protection by design. It relates to provenance, traceability, and observability by ensuring that Data Spaces aligning data governance with GDPR principles which needs to be considered when processing personal data.

    • CamFlow https://camflow.org/ is a Linux Security Module (LSM) designed to capture data provenance for the purpose of system audit.

    • How to Provenance https://github.com/provenance-io/how-to-provenance is a repository where you can find examples of provenance blockchain usage, smart contract development, application development and related topics.

1. Scope and objectives

The objective of this building block is to enable secure and interoperable identity and attestation management. It provides the foundation for onboarding data space participants and supporting trusted exchanges in data spaces by ensuring that:

  • Identities of organisations, individuals, and services can be reliably established and verified.

  • Data space participants can present and use attestations, such as membership credentials, as verifiable evidence of their qualification in the data space.

  • Credentials can be exchanged and managed under the control of data space participants through secure protocols and credential stores.

These objectives ensure transparent participation in the data space and give confidence that identities and attestations are managed in a consistent and verifiable way.

2. Capabilities

To achieve these objectives, every data space requires that the following capabilities are implemented and usable by data space participants:

  • Issuance and validation of verifiable credentials covering identity, membership, and other relevant attestations.

  • Data space participant-controlled credential stores for storing, exchanging, and presenting credentials securely.

  • Secure credential exchange across participants and services.

These capabilities allow data space participants to issue, store, and share credentials in a secure and controlled way.

3. Co-creation questions

The following co-creation questions apply when implementing this building block in your data space:

  1. Which types of identities need to be supported in your data space? And what are the conditions for their issuing?
    This can relate to the identity of organisations, individuals, and services or other digital assets.

  2. Which other types of attestations are needed? And what are the conditions for their issuance?

    As a minimum, this includes a data space membership credential. What is needed for obtaining such a credential? This is linked to the participation management building block. The data space membership credential provides proof that the entity adheres to the data space Rulebook. In addition to the data space membership credential, other types of attestations may be needed, for example, to prove compliance with policies related to data rights, consent, and security.

4. Specifications

This section sets out the functional dimensions and high-level specifications for identity and attestation management. It clarifies the identity categories to be supported in a data space, the main types of attestations, and a set of recommended standards that provide the technical foundation.

4.1 Functional dimensions

Identity and attestation management in a data space covers several functional dimensions:

  • Identity
    Identity attestations establish who or what an entity is within the data space. They apply to organisations, natural persons, and machines or services, and are issued by accredited trust service providers. They are attestations that include unique identifiers that identify the entity, such as company registration numbers, eIDAS-compliant digital credentials, or device identifiers. Proof of control is needed to ensure that only the legitimate holder can use the credential. Assurance levels need to be aligned with recognised KYC (Know Your Customer) and KYB (Know Your Business) practices.

    • Organisations (legal identity): Legal entities are identified through recognised attributes such as company registration numbers, VAT IDs, or certificates of incorporation. This provides the foundation for accountability and traceability.

    • Natural persons: Individuals interact within data spaces in roles such as legal representatives, data rights holders or end-users. Their identities can be established through government-issued digital credentials, eIDAS-regulated electronic identification and trust services, or other high-assurance schemes.

    • Machines and services: Devices, applications, and automated agents also rely on secure identifiers and credentials to enable trusted interaction in the same way as organisations and individuals.

  • Data space membership: Beyond identity, data spaces use credentials that confirm onboarding and demonstrate compliance with governance or sectoral requirements. These attestations make it possible to enforce the Data Space Rulebook and support trust in ongoing exchanges. Membership attestations are issued once compliance with the rules set by the data space has been verified as proof of a successful onboarding. They confirm that the entity is recognised as a data space participant under the Rulebook and entitled to interact in the data space.
    Membership attestations can also support federation, allowing recognition of data space participants across multiple data spaces.

  • Compliance with (other) policies: Credentials can be needed to prove compliance with other policies, beyond data space membership. Compliance attestations demonstrate that a data space participant meets governance obligations or sector-specific regulations, such as energy market rules. They may be self-declared or certified by third parties, depending on the required level of assurance. These attestations are essential for maintaining trust over time and are subject to renewal, suspension, or revocation when conditions change.

4.2 Technical standards

To implement the attestations in a machine-readable format, the DSSC recommends using the W3C Verifiable Credentials (VC v2.0) standard. It provides an interoperable model for expressing digital credentials.

To implement globally unique and verifiable identifiers, the DSSC recommends using W3C Decentralized Identifiers (DIDs). They allow organisations, natural persons, and machines to be securely identified across domains.

To implement credential exchange in data spaces, the DSSC recommends two complementary protocols:

o   OpenID for Verifiable Credentials (OIDC4VC): extends OpenID Connect and OAuth2 flows, enabling secure and interoperable credential issuance and presentation in line with existing identity and access management practices.

o   Eclipse Dataspace Decentralized Claims Protocol: developed under the Eclipse Dataspace Foundation, providing a governance-aware protocol overlay for exchanging and verifying claims without relying on centralised intermediaries.

5. Implementation

To implement this building block, every data space requires a set of services.

As part of the Federation services, the data space needs:

  • Trust services, responsible for issuing and verifying Verifiable Credentials, and supporting delegation of trust/rights, while interacting with lifecycle management mechanisms.

As part of the Participant Agent services, every data space participant also requires a Credential Store, which allows issuing, storing, managing, and presenting Verifiable Credentials under their own control, ensuring secure and private credential exchange. A common protocol for credential exchange - or compatible credential store implementations - must be used to ensure technical interoperability.

6. Further reading

7. Glossary

Term

Description

Data Space Governance Authority

The body of a particular data space, consisting of participants that are committed to the governance framework for the data space, and is responsible for developing, maintaining, operating and enforcing the governance framework.

Data Space service offering credential

A service description that follows the schemas defined by the Data Space Governance Authority and whose claims are validated by the Data Space Compliance Service.

Conformity Assessment

demonstration that specified requirements are fulfilled (ref. ISO/IEC 17000:2020(en), Conformity assessment — Vocabulary and general principles )

Conformity Assessment Scheme

set of rules and procedures that describe the objects of conformity assessment, identifies the specified requirements and provides the methodology for performing conformity assessment. (ref. ISO/IEC 17000:2020(en), Conformity assessment — Vocabulary and general principles ).

Object of conformity assessment

entity to which specified requirements apply (ref. ISO/IEC 17000:2020(en), Conformity assessment — Vocabulary and general principles )

Attestation

issue of a statement, based on a decision, that fulfilment of specified requirements has been demonstrated (ref. ISO/IEC 17000:2020(en), Conformity assessment — Vocabulary and general principles )

 

First-party conformity assessment activity

conformity assessment activity that is performed by the person or organization that provides or that is the object of conformity assessment (ref. ISO/IEC 17000:2020(en), Conformity assessment — Vocabulary and general principles )

Second-party conformity assessment activity

conformity assessment activity that is performed by a person or organization that has a user interest in the object of conformity assessment (ref. ISO/IEC 17000:2020(en), Conformity assessment — Vocabulary and general principles )

Third-party conformity assessment activity

conformity assessment activity that is performed by a person or organization that is independent of the provider of the object of conformity assessment and has no user interest in the object (ref. ISO/IEC 17000:2020(en), Conformity assessment — Vocabulary and general principles )

Claim

an assertion made about a subject. (ref. Verifiable Credentials Data Model v2.0 (w3.org)

Subject

thing about which claims are made (ref. Verifiable Credentials Data Model v2.0 (w3.org) )

Conformity Assessment Body

A body that performs conformity assessment activities, excluding accreditation (ref. ISO/IEC 17000:2020(en), Conformity assessment — Vocabulary and general principles )

Accreditation

third-party attestation related to a conformity assessment body, conveying formal demonstration of its competence, impartiality and consistent operation in performing specific conformity assessment activities (ref. ISO/IEC 17000:2020(en), Conformity assessment — Vocabulary and general principles )

Validation

confirmation of plausibility for a specific intended use or application through the provision of objective evidence that specified requirements have been fulfilled (ref. ISO/IEC 17000:2020(en), Conformity assessment — Vocabulary and general principles )

Verification

confirmation of truthfulness through the provision of objective evidence that specified requirements have been fulfilled (ref. ISO/IEC 17000:2020(en), Conformity assessment — Vocabulary and general principles )

Declaration

first-party attestation (ref. ISO/IEC 17000:2020(en), Conformity assessment — Vocabulary and general principles )

Certification

third-party attestation related to an object of conformity assessment, with the exception of accreditation (ref. ISO/IEC 17000:2020(en), Conformity assessment — Vocabulary and general principles )

Scope of attestation

range or characteristics of objects of conformity assessment covered by attestation.

Verifiable Credential

A verifiable credential is a tamper-evident credential that has authorship that can be cryptographically verified. Verifiable credentials can be used to build verifiable presentations, which can also be cryptographically verified (ref. https://www.w3.org/TR/vc-data-model-2.0/#dfn-verifiable-credential )

Credential schema

In the W3C Verifiable Credentials Data Model v2.0. the value of the “credentialSchema” property must be one or more data schemas that provide verifiers with enough information to determine whether the provided data conforms to the provided schema(s). (ref: https://www.w3.org/TR/vc-data-model-2.0/#data-schemas )

Verifiable Presentation

A tamper-evident presentation of information encoded in such a way that authorship of the data can be trusted after a process of cryptographic verification. Certain types of verifiable presentations might contain data that is synthesized from, but does not contain, the original verifiable credentials (for example, zero-knowledge proofs). (ref. Verifiable Credentials Data Model v2.0 (w3.org) )

Issuer

A role an entity can perform by asserting claims about one or more subjects, creating a verifiable credential from these claims, and transmitting the verifiable credential to a holder. (ref. Verifiable Credentials Data Model v2.0 (w3.org) )

Holder

A role an entity might perform by possessing one or more verifiable credentials and generating verifiable presentations from them. A holder is often, but not always, a subject of the verifiable credentials they are holding. Holders store their credentials in credential repositories. (ref. Verifiable Credentials Data Model v2.0 (w3.org) )

Verifier

A role an entity performs by receiving one or more verifiable credentials, optionally inside a verifiable presentation for processing. Other specifications might refer to this concept as a relying party. (ref. Verifiable Credentials Data Model v2.0 (w3.org) )

Credential Store

A service used to issue, store, manage, and present Verifiable Credentials.

Compliance Service

Service taking as input the Verifiable Credentials provided by the participants, checking them against the SHACL Shapes available in the Data Space Registry and performing other consistency checks based on rules in the data space conformity assessment scheme.

eIDAS Regulation

The EU Regulation on electronic identification and trust services for electronic transactions in the internal market  

eIDAS 2 Regulation

It is an updated version of the original eIDAS regulation, which aims to further enhance trust and security in cross-border digital transactions with the EU.

European Digital Identification (EUDI) Wallet

The European Digital Identity Regulation introduces the concepts of EU Digital Identity Wallets. They are personal digital wallets that allow citizens to digitally identify themselves, store and manage identity data and official documents in electronic format.  These documents may include a driving licence, medical prescriptions or education qualifications.

Verifiable ID

It refers to a type of Verifiable Credential that a natural person or legal entity can use to demonstrate who they are. This verifiableID can be used for Identification and Authentication. (ref. Verifiable Attestation for ID - EBSI Specifications - (http://europa.eu/ ))

Identity

an Identity is composed of a unique Identifier, associated with an attribute or set of attributes that uniquely describe an entity within a given context and policies determining the roles, permissions, prohibitions, and duties of the entity in the data space

Membership Credential

credential issued by the Data Space Governance Authority after having assessed compliance of an entity to its rules. This credential attest participation in a data space.

 

1. Protocols for credential exchange

Protocols for credential exchange define how verifiable credentials are issued, presented, and verified between parties. They are a key enabler for secure interactions where credentials need to be shared in a controlled and interoperable manner.

Participants manage their Verifiable Credentials through credential stores (digital wallets), which support secure storage and presentation. Protocols like OID4VC or the Decentralized Claim Protocol (DCP) facilitate credential exchange, ensuring participants retain control over their credentials and over what data they share and with whom.
Currently, two such protocol standards being developed in the respective standardisation organisations are OID4VC and DCP.

The DCP protocol is currently in the standardisation process at the Eclipse Dataspace Working Group (EDWG) and targeted for use in conjunction with data transactions using the Dataspace Protocol (DSP). OID4VC is standardised by the OpenID Foundation and targeted for more general service interactions.

The choice of which protocols to use depends on the specific use case and the issuers involved, and is typically defined at the data space design or governance level.
It is also important to note that Verifiable Credentials issued by DCP or OpenID4VCI are interoperable because they conform to W3C standards.

2. OpenID for VC (OID4VC) and Decentralized Claim Protocol (DCP)

The following table highlights key differences between OID4VC and DCP relevant for data space implementations.

Feature

OID4VC

DCP

Based on

OAuth 2.0

n/a

Self-Issuance protocol

SIOPv2

Base Identity Protocol (BIP)

VC issuance protocol

OID4VCi

Credential Issuance Protocol (CIP)

VC Presentation protocol

OID4VP

Verifiable Presentation Protocol (VPP)

Has asynchronous issuance

via polling*

via callback*

allows Human-to-Machine communications

Yes

No

allows Machine-to-Machine (or Service-to-Service) communications

Yes

Yes

Supported VC formats

agnostic

agnostic

Target domain

General trusted transactions in data spaces and digital ecosystems

Data Space trusted data transactions on top of DSP Protocol

3. Useful links

OpenID for VC

https://openid.net/sg/openid4vc/

https://openid.net/specs/openid-4-verifiable-credential-issuance-1_0.html

https://openid.github.io/OpenID4VC_SecTrust/draft-oid4vc-security-and-trust.html

Eclipse Dataspace Decentralized Claims Protocol

https://eclipse-dataspace-dcp.github.io/decentralized-claims-protocol/v1.0.1/

 

 

 

 

 

1. Scope and objectives

The objective of this building block is to enable trust to be established and maintained within a data space, accelerating trust decisions and supporting secure and trustworthy data exchange. It defines the core components of a trust framework by ensuring that:

  • Governance rules and conformity assessment processes are in place to operationalise trust according to the data space Rulebook.

  • Trust anchors and trust services are recognised to validate, issue and verify credentials. Trust anchors are authoritative entities for which trust is assumed, while trust services are services acting on their behalf.

This allows the Data Space Governance Authority to translate governance rules into a practical trust framework that data space participants can rely on as a foundation for collaboration within and across data spaces.

2. Capabilities

To achieve this objective, every data space requires the following capabilities:

  • A Rulebook that defines governance requirements and supports automated conformity assessment.

  • Compliance verification processes and services that operationalise conformity assessment and validate data space participants and services against the Rulebook.

  • A listing of trust anchors and trust service providers (including revoked ones).

Ideally, the Rulebook and listing of trust anchors and trust service providers are made available in a machine-readable form, enabling a high degree of automation.

3. Co-creation questions

The following co-creation questions apply when implementing this building block in your data space:

  1. Which processes need to be in place to verify and enforce compliance with the Rulebook?
    For each of the credentials identified in the Identity and Attestation management building block, processes need to be in place for their issuance. For instance, membership credentials and other conformity credentials that data space participants can use in their bilateral exchange. Processes can include, for instance, the signing of legal documents or automated verifications.

  2. For each process, how will the roles of trust anchors and trust services be implemented?
    Which trust anchors are recognised as core trusted entities in a data space? This can stem from legislation, contractual conditions or the generally accepted position of a certain entity in the data space. Furthermore, which trust services are available to implement their role in the digital world and issue credentials on their behalf? Note that for a single trust anchor, multiple trust services can be operated, while a single trust service can operate for multiple trust anchors.

The answer to these questions forms the trust framework for a data space.

4. Specifications

4.1 General elements of a trust framework

A trust framework provides the methodology and technical specifications for collecting, organising, and verifying information to support trust decisions - that is, decisions about whether an entity, piece of information, or transaction can be trusted.

Every data space should have a trust framework, comprised of:

  1. Compliance criteria: Criteria linked to regulatory, business, or technical requirements are detailed in the data space rulebook. Examples: UNECE vehicle regulations and ISO/SAE 21434 (mobility); GDPR and EHDS guidelines (health); AML/KYC obligations (finance); ISO 27001 or BSI C5 (industry).

  2. Processes and technical means for validation: This requires defining the format of claims, establishing mechanisms to collect them, and making the criteria machine-readable. It also involves semantic models and ontologies, and standards to validate, verify, exchange, and, if necessary, revoke or suspend attestations, including rights and trust delegation.

  3. Accredited sources of trust: The trust framework should contain a list of accredited entities (trust anchors and trust service providers). Different levels of trustworthiness can be defined by applying distinct sets of criteria or referencing different sources of trust.

4.2 Roles ensuring trust

The following roles apply:

  • Trust anchors: authoritative entities (e.g., governments) for which trust is assumed and not derived. They are accepted in relation to a specific scope of attestation and ensure the authenticity, integrity, security, and reliability of identities, data services and transactions within the data space.

  • Providers of trust services: designated issuers deriving authority from trust anchors, providing certificates or attestations. Data spaces may accept as trust service providers Conformity Assessment Bodies (CABs), accredited to attest to conformity with established standards, codes of conduct, and regulations. It is also possible to include others, such as notaries: accredited when a trust service cannot directly sign a claim, they validate claims using objective evidence from trusted sources and convert non-machine-readable proofs (e.g. a signed contract) into machine-readable formats.

4.3 Conformity assessment workflow

The conformity assessment process ensures that participation in the data space is based on verifiable credentials aligned with the Rulebook.

The ArchiMate diagram below provides an overview of the process, showing the main components across business, application, and technology layers.

 

60310d4f-f4ab-486c-b1fc-b45eb98172c5.png

The conformity assessment process can be described in four main phases:

  • Definition of the Rulebook and schemas: The Data Space Governance Authority defines conformity schemas, including possible mandatory and optional requirements and assurance levels.

  • Evidence gathering: Data space participants prepare the required declarations or certifications. Evidence may be self-declared, issued by accredited Conformity Assessment Bodies, or notarised when external proofs are converted into machine-readable credentials.

  • Conformity assessment: The data space participant aggregates evidence into a verifiable presentation. The Compliance Service, relying on the information maintained in the Registry Service, validates the claims against the Rulebook.

  • Attestation issuance: Based on the conformity assessment result, the Data Space Governance Authority issues a signed attestation of compliance. The credential is then stored in the data space participant’s credential store for onboarding or future transactions.

4.4 Recommended technical standards

  • To implement conformity assessment processes, the DSSC recommends using ISO/IEC 17000:2020 (Conformity assessment — Vocabulary and general principles). This standard provides a common vocabulary and principles to define assurance levels and ensure consistency across data spaces.

  • To support recognition of accredited trust entities, the DSSC recommends using ETSI TS 119 612 (Trusted Lists). This specification defines a harmonised format for expressing and publishing trusted lists of qualified trust service providers and services, facilitating transparent and interoperable discovery of trust information based on eIDAS Trusted Lists.

  • To enable automated compliance verification, the DSSC recommends using W3C SHACL (Shapes Constraint Language). SHACL expresses rules and constraints in a machine-readable format and supports automated validation of Verifiable Credentials and other claims against the Data Space Rulebook.

5. Implementation

To implement the trust framework, every data space requires the following services:

  • Trust services: These services validate attestations and declarations submitted by data space participants against the conformity assessment criteria defined in the Rulebook. They can also perform conformity assessments by validating data space participant declarations and certifications against the conformity schema. These services combine organisational checks and automated verification processes, issuing results under the authority of the Data Space Governance Authority.

  • Credential stores as part of the participant agent. This is used during the issuing, storage, sharing and verification of credentials.

6. Further reading

7. Glossary

Term

Description

Data Space Governance Authority

The body of a particular data space, consisting of participants that are committed to the governance framework for the data space, and is responsible for developing, maintaining, operating and enforcing the governance framework.

Accreditation

Third-party attestation related to a conformity assessment body, conveying formal demonstration of its competence, impartiality and consistent operation in performing specific conformity assessment activities (ref. ISO/IEC 17000:2020(en), Conformity assessment — Vocabulary and general principles )

Accreditation body

Authoritative body that performs accreditation (ref. ISO/IEC 17000:2020(en), Conformity assessment — Vocabulary and general principles )

Attestation

Issue of a statement, based on a decision, that fulfilment of specified requirements has been demonstrated (ref. ISO/IEC 17000:2020(en), Conformity assessment — Vocabulary and general principles )

Claim

An assertion made about a subject. (ref. Verifiable Credentials Data Model v2.0 (w3.org)

Evidence

Evidence can be included by an issuer to provide the verifier with additional supporting information in a verifiable credential (ref. Verifiable Credentials Data Model v2.0 (w3.org) )

Issuer

A role an entity can perform by asserting claims about one or more subjects, creating a verifiable credential from these claims, and transmitting the verifiable credential to a holder. (ref. Verifiable Credentials Data Model v2.0 (w3.org) )

Conformity Assessment Body

A body that performs conformity assessment activities, excluding accreditation (ref. ISO/IEC 17000:2020(en), Conformity assessment — Vocabulary and general principles )

Trust Framework

A trust framework is comprised of:

  • (business-related) policies, rules, and standards collected and documented in the rulebook.

  • procedures for automation and implementation of the business-related components.

Trust Anchor

An entity for which trust is assumed and not derived. Each Trust Anchor is accepted by the data space governance authority in relation to a specific scope of attestation.

Trust Service Provider

Trust Service Providers (also referred to as Trusted Issuers) are legal or natural persons deriving their trust from one or more Trust Anchors and designated by the data space governance authority as parties eligible to issue attestations about specific objects.

Trusted Data Source

Source of the information used by the issuer to validate attestations. The data space defines the list of Trusted Data Sources for the Data Space Conformity Assessment Scheme/s.

Notary

Notaries are entities accredited by the Data Space, which perform validation based on objective evidence from a data space Trusted Data source, digitalising an assessment previously made.

LOTL (List of Trusted Lists)

List of qualified trust service providers in accordance with the eIDAS Regulation published by the Member States of the European Union and the European Economic Area (EU/EEA)

Verifiable Credential

A verifiable credential is a tamper-evident credential that has authorship that can be cryptographically verified. Verifiable credentials can be used to build verifiable presentations, which can also be cryptographically verified (ref. https://www.w3.org/TR/vc-data-model-2.0/#dfn-verifiable-credential )

 

 


The following examples are illustrative and aim to show how compliance criteria, attributes, and trust sources can be combined and used in practice within a trust framework.
In this context, the term “Entity” in the first column refers to the organisation, participant, service, or data product for which a specific attribute or claim (third column) must be attested. The last column lists possible trust sources, a generic term encompassing Trusted Data Sources, Trust Anchors, Qualified Trust Service Providers, and Notaries that can validate the claim or issue the required evidence.

These examples illustrate how different types of entities can rely on recognised trust sources, including registry APIs, eIDAS trust services, certification bodies, or notary services, to prove compliance with governance and policy requirements within a data space.

Entity

Criterion

Attribute/Claim

Possible Trust Sources

Participant (Legal Person - all roles)

The participant shall be uniquely identified.

Registration number of the legal person (typically issued by national bodies), which identifies one specific legal entity.

Trusted data sources:

  • EORI (European Commission API)

  • LEI Code (Global Legal Entity Identifier (GLEIF) API

  • OpenCorporate API

  • VAT Information Exchange System (VIES) API

Notary services:

Alternatively, notary services can be used. By providing more services and service level agreements, these services eventually also consult the trusted data sources quoted above.

Participant (Legal Person - all roles)

Proof of Data Space Membership is required

Data Space Membership Credential

Data Space Governance Authority

Participant (Legal Person - Provider)

The physical location of the Participant’s headquarters shall be provided.

ISO 3166-2 code

eIDAS TSP (declaration)

Participant (Legal Person - Provider)

The physical location of the Participant's legal registration shall be provided

ISO 3166-2 code

eIDAS TSP (declaration)

Service

The Provider shall ensure there are provisions governing the rights of the parties to use the service and any Customer Data therein.

This criterion is attested through the following three attributes:
LegallyBindingAct,
CustomerDataProcessingTerms and CustomerDataAccessTerms

eIDAS TSP (declaration)

Assessment and Monitoring Bodies for BSI C5, CISPE and EU Codes of Conducts, CSA CCM (certification)

Participant (Provider)

The Provider shall clearly define if and to what extent sub-processors will be involved, and the measures that are in place regarding sub-processors management.

If the attribute possiblePersonalDataTransfers is declared, then the DataTransfer attribute is also provided in the credential.

eIDAS TSP (declaration)

Assessment and Monitoring Bodies for SecNumCloud, CISPE and EU Codes of Conducts (certification)

Participant (Data Provider)

The Data Provider shall have the legal authorization from the Data Producer to include the data in the Data Product

links to authorization documents which are signed through a data space-accredited Trust Service Provider.

Data Space Governance Authority

Data Product

For each Data Product, the Data Provider shall provide in the Data Product Description a Data License defining the usage policy in ODRL for all data in this Data Product.

The Data Product Description shall include a data license expressed as a valid ODRL document containing at least indication whether or not the data product contains licensed data.

eIDAS TSP (declaration)

 

 

 

 


The following sections provide an overview of trust services commonly used in trust frameworks, with a particular focus on the European context.

Introduction to eIDAS trust services

The eIDAS regulatory framework is a key enabler of secure cross-border digital transactions. It establishes common rules for electronic identification, authentication and trust services, ensuring interoperability and legal certainty across the EU.

The first version of the regulation (eIDAS 1.0) defines five core categories of qualified trust services:

  • Qualified Electronic Seals (QESes): Similar to traditional business stamps, used to guarantee the origin and integrity of electronic documents.

  • Qualified Electronic Signatures (QESs): The electronic equivalent of handwritten signatures, with the same legal effect.

  • Qualified Website Authentication Certificates (QWACs): Certificates proving that a website is secure, authentic and trustworthy.

  • Qualified Electronic Time Stamps (QETs): Provide evidence that a document existed at a specific point in time.

  • Qualified Electronic Registered Delivery Services (QERDS): Provide proof of sending and receiving electronic data.

New Trust Services Introduced by eIDAS 2.0

The updated regulation (eIDAS 2.0), commonly referred to as the European Digital Identity Framework, expands the trust service landscape by introducing new categories:

  • Electronic Attestations of Attributes (EAA): Verifiable credentials representing attributes such as professional qualifications, legal capacities or educational degrees. They have the same legal effect as paper documents across the EU.

  • Electronic Ledgers: Services enabling the storage of data in a tamper-evident manner, including technologies such as distributed ledgers and blockchain.

  • Electronic Archiving Services: Ensure long-term preservation, integrity and legal admissibility of electronic documents.

In addition, eIDAS 2.0 further specifies requirements for Electronic Signature/Seal Creation Devices (ESCDs). These devices, hardware or software, are not trust services in themselves but qualified devices used to create qualified signatures and seals, including for remote signing.

The European Digital Identity Wallet (EUDI Wallet)

eIDAS 2.0 introduces European Digital Identity Wallets (EUDI Wallets), secure mobile-based tools enabling individuals and organisations to:

  • authenticate at a high level of assurance using a nationally issued identifier;

  • store and present attestations of attributes, including qualified EAAs (QEAA);

  • control when, how and to whom personal attributes are shared.

EUDI Wallets must be notified by Member States and must be accepted in specified use cases across the EU when a user voluntarily chooses to use them.

Privacy-preserving mechanisms

EUDI Wallets rely on technologies such as:

  • Zero-Knowledge Proof (ZKP) methods, enabling users to prove a statement (e.g., “I am over 18”) without disclosing the underlying data.

Qualified Electronic Attestations of Attributes (QEAA)

Qualified EAAs (QEAAs) are issued by Qualified Trust Service Providers (QTSPs). QTSPs must provide:

  • an interface for requesting and delivering QEAAs;

  • mutual authentication with EUDI Wallets;

  • where applicable, an interface to Authentic Sources for verifying attribute accuracy;

  • a mechanism allowing third parties to check the validity status of a QEAA without accessing usage information.

EU Trusted Lists and the List of Trusted Lists (LOTL)

Under Regulation (EU) No 910/2014, each Member State must create and maintain a Trusted List, containing:

  1. the Trust Service Providers recognised by the national supervisory scheme;

  2. the qualified trust services they offer;

  3. the current status of each service;

  4. the status history of each service.

To support interoperability, the European Commission publishes the List of Trusted Lists (LOTL), available in:

Trusted Lists must be electronically signed or sealed.

Examples of Trusted Data Sources and APIs

Trusted sources that can be used to verify legal and natural persons include:

Technical specifications for trusted lists are defined in ETSI TS 119 612 v2.1.1.

Further Information

Additional information on the European Digital Identity Framework Regulation and its implementation can be found through official European Commission channels, including:

 

 


A data space can leverage - and, if necessary, modify - existing trust frameworks to define both governance and the associated technical and procedural components. Generic trust frameworks, such as those provided by Gaia-X, iSHARE or Ayra, can serve as foundational models. Additionally, frameworks developed for specific projects or initiatives, like Catena-X, DOME or Simpl-Open of the European Commission, may also be (re-)used.

From a governance standpoint, these existing frameworks establish requirements and criteria for identities, authorisation, and other key elements governing interactions among data space participants, including data usage, processing, and the roles of intermediaries.

Moreover, established trust frameworks define processes and methods that integrate widely adopted technical standards to operationalise the validation and verification of compliance with the data space rulebook.

Existing frameworks can be extended by:

  • Introducing more stringent requirements for the acceptance of trust anchors and trust service providers, thereby selecting a subset of those accepted in the trust framework which is extended;

  • Adding additional rules into the rulebook by:

    • Introducing more criteria for a specific credential type - for instance, imposing additional transparency requirements for participant onboarding.

    • Designating new, data-space-specific trust anchors and trust service providers for the new criteria.

Cross-sectorial sets of rules: example from Gaia-X

Embracing common rules that can be further specialised with domain-specific requirements is essential for enhancing cross-data space interoperability.
Gaia-X provides one mandatory conformity scheme (Gaia-X Standard Compliance) and three optional schemes (Gaia-X Labels, from Label 1 to Label 3). These cross-sectoral schemes reflect European values such as transparency, security, interoperability, portability, sustainability, and data protection, with additional requirements addressing European control in Gaia-X Label 2 and Label 3. Data spaces can use these schemes as a basis, extending them with additional requirements and corresponding assessment methods tailored to their specific needs.

References to existing Trust Frameworks

 

 

1. Scope and objectives

This building block addresses the negotiation and enforcement of access and usage policies for data sharing in Data Spaces.

Participants can:

  • Define and negotiate data access and usage policies in a transparent and interoperable way.

  • Enforce policies during the actual sharing of data.

Machine-readable policies enable automated contract negotiation for standard terms and automated enforcement during data access. This allows data spaces to scale without requiring manual review for every transaction.

2. Capabilities

To achieve these objectives, every data space requires the following capabilities:

  • Policy Creation and Validation: Convert business rules into machine-readable
    policies and validate their syntax and semantics before deployment. This can be needed by dataspace governance authorities when defining common rules as part of the data space rulebook. In addition it is be needed by data space participants to define their own rules for their data products.

  • Enforcement of policies during the various stages of a data transaction: During the publication of data products in a catalogue service, discovery, the contract negotiation and the actual sharing of the data, all policies need to be enforced. Every participant needs to have this capability.

These capabilities make it possible to automate policy enforcement and support trusted data transactions across the data space.

3. Co-creation questions

The following co-creation questions apply when implementing this building
block in your Data Space:

  1. Which common access and usage policies need to be included in the data space rulebook?
    Depending on the use cases supported in the data space, some common access and usage policies might exist for specific (types of) data products. As an example: some (domain specific) roles in the network might need to adopt a specific access and usage policy for the mandatory sharing or control of data. These might stem from regulatory requirements (e.g. consent for the sharing of personal data, based on the GDPR) or legal requirements stemming from the legal framework of the data space. In other scenarios they can also serve as optional templates or best practices for dataspace participants.

  2. How can data space participants verify compliance with access and usage policies using the trust framework?
    The trust framework identifies the available trust anchors and trust services. Trust services can be used for the (automated) verification of claims of compliance, which can be used to evaluate access and usage policies ('does the other participant meet the requirements').

4. Specifications

Policies need to be expressed in machine-readable formats to ensure semantic clarity and interoperability. Each policy needs to include clear metadata describing its language, serialization format, profile, and version. This enables a consistent interpretation and evolution over time and between partners.

The DSSC recommends to use ODRL (Open Digital Rights Language) as a basis for expressing access and usage policies. ODRL is the W3C standard for expressing permissions, prohibitions, and obligations on data products.

For the actual exchange of policies and the negation there-of, the DSSC recommends to use the Dataspace Protocol, which is using ODRL as a policy language.

5. Implementation

To implement access and usage policies in a dataspace two key services are needed:

  • Participant agents: which contain a control plane, where the policy negotiation and execution takes place.

  • Trust services: which can be used to validate/verify claims, which can be used to automate policy evaluation and execution.

6. Further reading

7. Glossary

Terms specific to Access and Usage Policy Negotiation and Enforcement:

Terms

Definition

Policy

A machine-readable rule that expresses permissions, prohibitions, or obligations regarding data access and usage. Policies are encoded in ODRL and implement the terms and conditions defined in data product contracts.
See 3.4.2.1 Data product contract in Contractual Framework building block.

Policy Negotiation

The process through which a data provider and consumer agree on machine-readable policies for data sharing. The provider offers policies, the consumer may propose alternatives, resulting in a mutually acceptable data product contract.

Policy Validation

The process of verifying that policies are syntactically correct (valid ODRL), semantically meaningful, internally consistent, and compliant with data space mandatory rules.

Machine-Readable Policy

A policy expressed in a standard format (ODRL) that computers can automatically process, evaluate, and enforce.

Access Control

Technical mechanisms that enforce who can access data resources based on permissions in policies. Evaluated before data transfer.

Usage Control

Technical mechanisms that enforce how data can be used after access, based on obligations and prohibitions in policies.

Policy Validation

The process of verifying that policies are correctly structured, consistent, and free from conflicts.

Access Control

Systems and policies that regulate who can access specific data resources and under what conditions.

Usage Control

Mechanisms that specify and enforce how data can be used after access has been granted.

Trust Service

A service that verifies claims used in policy evaluation (e.g., participant credentials, certifications). Examples include identity providers and credential verification services.

 

Agreements between participants should be expressed in a standard, machine-readable format to enable transparent, automated interpretation and shared understanding. This ensures that the intended business terms are consistently represented across all parties, supporting interoperability and trust.

Enforcement Documentation

Policy decisions should generate verifiable records that support transparency, accountability, and trust. These records help participants monitor compliance and demonstrate that policies are applied correctly, while allowing flexibility in how the information is captured or represented.

Policy Lifecycle Awareness

Policies have a lifecycle, from negotiation and agreement finalization to execution, monitoring, and termination. Similarly, data transfers occur under well-defined states that ensure compliance, accountability, and traceability. Systems should track these states conceptually to maintain alignment between agreements, policy enforcement, and audit requirements.

Architecture

Figure 1 illustrates the core architectural components for access and usage policy enforcement and their interactions. These components work together to ensure that requests for data are evaluated, authorized, and executed according to defined policies.

Soverein2.png

Key Components:

  • Data Plane on the left (outside the main boundary) represents the requester's infrastructure, while the Data Plane inside the main system boundary represents the provider's infrastructure.

  • Policy Enforcement Point (PEP): Intercepts requests and enforces policy decisions.

  • Policy Decision Point (PDP): Evaluates requests against policy agreements and contextual information.

  • Policy Administration Point (PAP): Manages policy agreements and provides them to the PDP when required.

  • Policy Information Point (PIP): Supplies additional contextual information, such as consent or identity-related data.

  • Context Handler: Coordinates contextual information from PIP and other sources to support PDP evaluations.

  • Data Sink/Source: Handles actual data storage and retrieval based on approved requests.

These components support the complete policy enforcement process (Figure 2), following a data transaction from the initial request, through verification and policy evaluation, to eventual data access. The process is organized into two distinct phases negotiation and enforcement phase.

Negotiation phase

The negotiation phase begins when a consumer discovers a relevant data offering. Each offering contains license terms, which include policies defined by the provider as conditions for data sharing.

During negotiation, the consumer and provider interact to accept, reject, or propose modifications to these policies. This process continues until all policies are mutually accepted or the negotiation is terminated.

Once all policies are agreed upon, a contract agreement is formally generated. This contract is machine-readable and serves as the official basis for subsequent data transactions, ensuring both automated enforcement of applicable policies and a legal reference for non-automated policies.

It is important to note that some policies can be enforced automatically during data transactions, while others are legal-only and cannot be technically enforced. Both types are essential, but they should be clearly separated to maintain clarity in enforcement and compliance.

The contract agreement is central to the negotiation process and explicitly defines the rights, obligations, and enforcement conditions agreed upon by both parties. This makes it the authoritative document that governs the enforcement phase.

Soverein3.png

Enforcement Phase

The enforcement phase begins once a Contract Agreement has been established during negotiation and continues throughout the data transaction lifecycle. Its purpose is to monitor and enforce ongoing obligations throughout the data transaction lifecycle, ensuring that all data transactions adhere to the terms agreed upon in the contract. Figure 2 illustrates the enforcement workflow between consumer and provider.

Key Activities:

  • Access provisions: Evaluated primarily by the provider before any data is exchanged. Consumers may also verify access terms upon receiving data.

  • Usage provisions: Evaluated by the consumer during data usage. Depending on the contract, evaluations may occur continuously throughout the data lifecycle.

  • Consent requirements: Third-party consent status is checked to ensure revoked or modified consents are respected. Both provider and consumer monitor compliance as needed.

During enforcement, the Policy Enforcement Point (PEP) intercepts requests. The Policy Decision Point (PDP) evaluates them against the contract agreement retrieved from the Policy Administration Point (PAP). The Policy Information Point (PIP) supplies any additional contextual information needed for decision-making.

The workflow also includes bilateral verification, where consumers can provide proof of policy enforcement that providers verify to ensure compliance.

All enforcement activities rely directly on the Contract Agreement. This ensures that automated policy enforcement aligns with negotiated terms while maintaining clarity between technically enforceable policies and legal-only policies that cannot be automatically enforced.

1. What is ODRL?

ODRL is the W3C standard for expressing machine-readable policies about data access and usage. It provides a standardized vocabulary for defining:

  • Permissions - What actions are allowed

  • Prohibitions - What actions are forbidden

  • Obligations - What actions must be performed

Key Point: ODRL defines policy vocabulary, not how to interpret or enforce policies. Your data space must decide on interpretation rules (see Section 4 below).

1.1 Why Use ODRL in Data Spaces?

Interoperability: Participants can understand each other's policies using a common vocabulary.

Extensibility: Create domain-specific extensions (profiles) for your sector's needs.

Machine-Readability: Enables automated policy negotiation and enforcement.

Standardization: W3C standard with broad tool support and active community.

Profile Extension: Custom domain-specific profiles can extend ODRL to address unique needs.

1.2 Understanding ODRL's Limitations

Important: ODRL specifies WHAT policies mean, not HOW to evaluate them.

What this means in practice:

  • Two systems can read the same ODRL policy but enforce it differently.

  • Your data space must define interpretation rules (e.g., "prohibition always overrides permission").

  • Document your interpretation decisions in your data space rulebook.

Solution: Adopt an existing ODRL profile (e.g., IDS Information Model) or create your own with clear interpretation guidelines.

2. Best Practices for Data Spaces

2.1 Adopt or Create an ODRL Profile

Don't use "pure" ODRL - Define your profile with:

Required elements: - Standard vocabulary for your domain (e.g., "certified researcher" in health data) - Conflict resolution rules (e.g., "stricter policy wins") - Validation rules (required vs. optional fields) Example: IDS Profile - Defines data usage control vocabulary - Specifies how to combine multiple policies - Provides reference implementation

Action: Document your profile in the data space rulebook and provide validation tools.

2.2 Use Policy Templates

Provide standard templates for common scenarios:

Template: Research Access Permission: Use data Assignee: Organizations with [researcher credential] Constraint: Purpose = research Prohibition: Commercial use Obligation: Attribute data source Template: Commercial License Permission: Use data Assignee: Any organization Duty: Pay [fee] Constraint: Usage period = [dates]

Benefit: Reduces errors, increases consistency, speeds negotiation.

2.3 Define Clear Conflict Resolution Rules

Your data space must specify:

Rule 1: Prohibition precedence If one policy permits and another prohibits → prohibition wins Rule 2: Specificity precedence More specific policy overrides general policy Example: "No access from Germany" beats "Access from EU" Rule 3: Data space rules precedence Mandatory data space policies override participant policies

Action: Document these rules in your rulebook and implement in your PDP.

2.4 Validate Policies Before Deployment

Implement validation at multiple levels:

Level 1: Syntax validation Valid ODRL structure Required fields present Correct data types Level 2: Semantic validation Terms defined in your profile Constraints use allowed values References to valid credentials Level 3: Consistency validation No internal contradictions Compatible with mandatory data space policies No undefined dependencies Level 4: Compatibility validation (during negotiation) Provider and consumer policies can be reconciled

Tool: Provide a validation service that checks all levels.

2.5 Keep Policies Simple and Modular

Good practice:

Base policy: Authentication required + Purpose constraint: Research only + Time constraint: Valid until 2025-12-31 = Combined policy (easy to understand and modify)

Bad practice:

One large policy with 20+ nested conditions → Hard to validate, hard to modify, error-prone

Recommendation: Break complex policies into reusable modules.

2.6 Separate Technical vs. Legal-Only Policies

Not all policy rules can be technically enforced:

Technically Enforceable: Access control (check credentials before access) Purpose restrictions (tag data usage in system) Geographic restrictions (check IP/location) Legal-Only (organizational compliance): "Delete data after use" "Do not combine with other datasets" "Use only for specified project"

Action: Clearly mark which obligations require organizational compliance vs. automated enforcement.

3. Implementation Guidance

3.1 Policy Lifecycle in Your Data Space

1. Policy Creation → Provider creates policy using templates or custom rules → Validate against data space profile 2. Policy Publication → Attach to data product in catalog → Make searchable by policy attributes 3. Policy Negotiation → Consumer requests access → System checks policy compatibility → Automatically agree (if compatible) or flag for manual review 4. Policy Enforcement → Convert ODRL → executable rules in PDP → Enforce during data access → Log enforcement decisions 5. Policy Monitoring → Track obligation compliance → Generate audit reports → Alert on violations

3.2 Essential Tools to Provide

For Policy Authors:

  • Policy editor with templates

  • Real-time validation

  • Compatibility checker

For Policy Enforcers:

  • ODRL parser (JSON-LD to executable rules)

  • PDP integration library

  • Audit logging system

For Administrators:

  • Policy registry/catalog

  • Conflict detection tool

  • Compliance dashboard

3.3 Common Pitfalls to Avoid

Over-complex policies
Use templates and modular design

Undefined terms
Maintain shared vocabulary in profile

No conflict resolution rules
Document precedence rules upfront

Assuming all policies are enforceable
Distinguish technical vs. legal-only obligations

No validation before deployment
Implement multi-level validation

3.4 Getting Started Checklist

Before deploying ODRL in your data space:

  • Choose or create an ODRL profile for your domain

  • Define conflict resolution rules in your rulebook

  • Create policy templates for common scenarios

  • Implement validation service (syntax, semantics, consistency)

  • Provide policy authoring tools (editor, validator)

  • Integrate with PDP for automated enforcement

  • Document limitations (what can't be enforced technically)

  • Train participants on policy creation best practices

  • Set up monitoring for policy compliance

4. Further Resources

ODRL Specifications:

Implementation Examples:

 

1. Scope and objectives

The objective of this building block is to:

  • Enable data providers in data spaces to publish their data, services and offerings.

  • Enable data users to assess the relevance of potential data, services and offerings being made available in a data space.

High quality metadata is necessary, in particular metadata on the data content, data representation, and technical accessibility. They come together under the umbrella of a ‘data product’. A data product can be a dataset, a data service or even a large single file for bulk download. This is made available in the dataspace by a data provider.

By providing metadata, potential data users can determine the suitability of the data product (from a functional and policy point of view, e.g. licensing conditions), how they can interpret the data (semantics) and how they can technically access the data product (APIs, security mechanisms, etc.).

Application of FAIR principles: Metadata must adhere to the FAIR principles—Findability, Accessibility, Interoperability, and Reusability. Compliance ensures that data products and services remain accessible, understandable, and usable by the data space participants;

Customer-centric Approach: Effective metadata should be designed with the end-user (e.g., data recipients and data user) in mind. Guidelines, processes, and tools for creating and maintaining these descriptions should also be adaptive and scalable to accommodate future changes;

2. Capabilities

To achieve the objectives, participants in dataspaces need to have the following capabilities:

  • Creating Metadata: mechanisms for creating metadata for describing data products.

  • Validating Metadata: metadata needs to be checked for compliance with standards, the dataspace rulebook (which can provide domain specific requirements) and completeness.

  • Updating Metadata and version control throughout the lifetime of the data product.

 

The Data Act, article 33, specifies the minimum set of metadata which every data provider shall provide for each data product. This includes:

  • Data content: functional metadata on the scope of the data product, use restrictions, licences, the used data collection methodology, data quality and uncertainty.

  • Data structures, data formats, vocabularies, classification schemes, taxonomies and code lists applied in the data product. This is explained in more detail in the Data Models building block.

  • The technical means to access the data, such as application programming interfaces, and their terms of use and quality of service. This is explained in more detail in the Data Exchange building block.

3. Co-creation questions

 

For this building block, data space governance authorities need to address the following co-creation question:

What is the minimum set of metadata which needs to be provided for the (types of) data products provided in a data space?
The Data Act, through article 33, provides a minimum set of metadata to be provided for each data product by data providers in a data space. The rulebook of a data space can provide further (domain specific) attributes for the (types of) data products shared in the data space. The outcomes need to be documented in the rulebook of the data space.

 

4. Specifications

This building block provides the foundation for creating, validating, and updating metadata of data products, services, and offerings description. The objective is to ensure that data products are discoverable, interoperable, governed, and trustworthy.

Recommended Standards

  • DCAT (W3C): Provides the baseline vocabulary for describing datasets and related resources in a structured, machine-readable manner.

  • DCAT-AP (EU Profile): Application Profile of DCAT with mandatory fields and controlled vocabularies, ensuring that metadata can be aggregated across Europe, such as http://data.europa.eu, and extensible to reflect specific domains.

5. Implementation

This building block relates to the Participant Agent service and the Catalogue service, which is part of the Federation Services.

6. Glossary

Terms

Definition

Data space

Interoperable framework, based on common governance principles, standards, practices and enabling services, that enables trusted data transactions between participants.

Data Space Participant

A party committed to the governance framework of a particular data space and having a set of rights and obligations stemming from this framework.

Explanatory text:

Depending on the scope of the said rights and obligations, participants may perform in (multiple) different roles, such as: data space members, data space users, data space service providers and others as described in this glossary.

Data Space Intermediary

A data space intermediary is a service provider who provides an enabling service or services in a data space. In common usage interchangeable with ‘operator'.

Service Description

A service description is composed of attributes related to data services, including endpoint description and endpoint URL. Additionally, it may encompass a wide range of attributes related to value-added technical- and support services such as software-, platform-, infrastructure-, security-, communication-, and managed services. These services are used for various purposes, such as data quality, analysis, and visualisation.

Dataset Description

A description of a dataset includes various attributes, such as spatial, temporal, and spatial resolution. The description encompasses attributes related to distribution of datasets such as data format, packaging format, compression format, frequency of updates, download URL, and more. These attributes provide essential metadata that enables data recipients to understand the nature and usability of the datasets.

Offering

Data product(s), service(s), or a combination of these, and the offering description.

Explanatory text:

  • Offerings can be put to a catalogue.

Offering Description

A text that specifies the terms, conditions and other specifications, according to which an offering will be provided and can be consumed.

Explanatory text:

  • Offering descriptions contain all the information needed for a potential consumer to make a decision whether to consume the data product(s) and/or the service(s) or not.

  • This may include information such as description, provider, pricing, license, data format, access rights, etc.

  • The offering description can also detail the structure of the offering, how data products and services can be obtained, and applicable rights and duties.

  • Typically offering descriptions are machine-readable metadata.

1. On the Significance of Metadata in Data Spaces

Metadata - the structured and standardized information that describe data products and services - creates demonstrable value in a data space by strengthening discovery, interoperability, and governance. For discovery, rich descriptors such as titles, thematic keywords, temporal coverage, and access endpoints allow catalogues to index data products precisely, so that both human users and software agents can locate the relevant data or services quickly and reliably. For interoperability, metadata captures common vocabulary, data models, formats, licensing terms, giving independently built systems a common reference frame; this minimises bespoke mappings, accelerates integration, and reduces error rates when combining heterogeneous sources. For governance, metadata records provenance - lineage, version history, quality metrics - alongside machine-readable usage policies and accountability links stewards, enabling automated enforcement of contractual and regulatory obligations, supporting transparent audits, and maintaining data provider control over data sovereignty. Together these functions ensure that data products remain discoverable, technically interoperable, and legally trustworthy as it scales.

A metadata description may encompass a broad set of attributes characterizing various dimensions of a data product. While there is no universally mandated minimal metadata schema, data product providers are strongly encouraged to include metadata elements that facilitates discoverability, interoperability, usability, data quality assessment, data governance, and regulatory compliance. Table 1 outlines a baseline set of metadata attributes recommended for all data products to ensure alignment with best practices in data space interoperability and semantic integration.

2. Data Product Metadata

Data products are data sharing units, packaging data and metadata, and any associated license terms. The metadata description of data products cover various aspects of datasets and its associated elements including data services and policies. A dataset refers to a structured collection of data, which can exist in multiple distributions based on how it is serialized for transfer, sharing, or storage. Each distribution could be in a specific format (e.g., JSON) and optimized for particular use cases or technical requirements. A very large dataset can be divided into multiple datasets - known collectively as a dataset series - for better manageability. The datasets in a series share common characteristics. A high-quality description of a dataset is essential, as it must comprehensively capture all these aspects.

A data service provides operations for the selection, extraction, combination, processing, or transformation of datasets, which may be hosted locally or remotely. The result of any request to a data service is a representation of a part or all of a dataset. The service may be linked to specific datasets, or its source data may be configured dynamically at request- or run-time. This flexibility allows the service to cater to different data needs, depending on the nature of the request. The description of a data service plays a critical role in ensuring that the service can be discovered and effectively used into the data spaces. The service description clarifies how the data is accessed, transformed, and returned, providing all the essential details needed for the service to be invoked correctly. It outlines how users can select, extract, or transform data and what outputs to expect, ensuring that participants in the data space understand exactly how the service operates.

3. Minimum Metadata Requirement (MMR)

A metadata description may encompass a broad set of attributes characterizing various dimensions of a data product. Data spaces catalogues may need a wide variety of metadata that cover various aspects of data products including descriptiveness, structural, administrative, legal, technical, usage, and quality. Unlike, conventional data ecosystem - where descriptive, structural, and usage metadata suffice as a minimal set - data spaces as advanced, collaborative, decentralized ecosystems demand a more comprehensive metadata model. This is essential to enable interoperable and trusted routing of data products both within and across data spaces.

While there is no universally mandated minimal metadata schema, data product providers are strongly encouraged to include metadata elements that facilitate discoverability, interoperability, usability, data quality, data governance, and regulatory compliance. The table below outlines a baseline set of metadata attributes recommended for all data products to ensure alignment with best practices in data space interoperability and semantic integration.

The minimum metadata requirement presented in the table are intended as recommendations. However, stakeholders in the data spaces may agree on customized metadata specification based on the factors such as domain-specific needs.

 

Metadata Dimensions

Attributes

1

Discoverability, usability, and interoperability

Dataset attributes include identifier, name, description, relation, creator/owner, contact information, timestamp, current version, language, publisher, and related datasets.

2

Distribution attributes include format, access URL, Download URL, and size

3

Data Service attributes include, endpoint URL, endpoint description, serves data

4

Regulatory compliance

Conformance to regulatory standards (e.g., GDPR)

5

Data governance, usability, and interoperability

Source (data lineage), access rights, rights, license, and conformance to standards, version history

6

Data quality

Accuracy, completeness, and consistency

Table 1: baseline set of metadata attributes recommended for all data products.

4. Sectorial Data product Metadata

Sector-specific metadata extends the common, cross-domain descriptors (identifier, title. license, provenance, temporal-spatial coverage) with elements that capture the semantics, constraints and regulatory contexts unique to a particular domain. The following examples illustrate current practices for describing data product metadata across various sectors or domains.

  • Data spaces in the agriculture sector may include metadata describing crop species, parcel geometry and agro-environmental indicators. They often rely on different standards such as ISO 11783 for technical metadata related to machine-to-machine communication, and the AgroVoc vocabulary, which provides a domain spanning unified ontology for agricultural .concepts

  • Mobility data spaces may include metadata such as route topology, vehicle attributes and real-time service status, traffic and travel information, and geographic location. MobilityDCAT-AP is the most recent extension of DCAT-AP, providing precise and unambiguous metadata specifications mobility related data products. It enables the integration and referencing of widely adopted European and international mobility-specific metadata standards, including DATEX, SIRI, NETEX, and GTFS.

  • Metadata for Health data products may include clinical codes, applicable legislation, analytical context, geographical coverage, health theme, and consent terms. Standard vocabularies offered by healthDCAT-AP - an ongoing extension DCAT-AP for describing heath data products - are used by the European Health Data Spaces (EHDS). healthDCAT-AP enables the referencing of healthcare coding and classification standards such as ICD-10-CM, SNOMED CT, and Diagnosis-Related Groups (DRGs).

Additionally, other data spaces - such as those in Energy, Cultural-heritage, the Green Deal, and Finance - use sector-specific vocabularies to describe their data products. These sector-tailored descriptors make data products discoverable through domain vocabularies. However, some of these sector-specific vocabularies are still under development or not yet formally standardized. For example, energy data spaces currently rely on heterogeneous vocabularies, which require semantic alignment and standardization through adoption of application profile (DCAT-AP) and its sector-specific extensions.

5. Service Description

In data spaces, technical services are categorized into participant agent services, federated services, and value creation services. Value creation services, which are published in service catalogs, may include various technical and support services such as software, platforms, infrastructure, security solutions, communication tools, and managed services. These services are designed to support critical operations, including enhancing data quality, performing advanced analytics, and enabling visualization, thereby adding significant value to data ecosystems.

The description of value creation services relies on metadata that captures essential technical and operational attributes. These metadata elements cover general information, access details, governance and compliance requirements, lifecycle management processes, and relationships to other services or datasets. Currently, the metadata schema for value creation services aligns with that used for data services, encompassing attributes such as endpoint URLs, publishers, theme, and languages. This standardized approach facilitates seamless service discovery.

6. Offerings Description

An offering consists of data products, services, or a combination of both, accompanied by a comprehensive offering description. The offering descriptions include attributes such as a detailed overview, provider information, creator identity, pricing model, licensing terms, current and previous versions, and structural details. It also specifies applicable rights and obligations, as well as the methods through which data products and services can be accessed or procured.

Offerings are organized and presented within catalogs to facilitate efficient discovery by data recipients, enabling them to identify the most suitable options for their specific needs. To maximise utility, offering descriptions should be meticulously tailored to align with the technical and functional requirements of the intended end-users.

7. Use Case Scenario

In the use case scenario illustrated in Figure 1, the focus is on the interaction between the primary data space participants: the data product provider and the data product consumer. The data product provider is responsible for creating, managing, and publishing metadata for data products, services, and offerings. These are made available to the data product consumer, who may be an individual, organization, or system that consumes or utilizes the data and services for specific purposes.

 

Figure 1 illustrates an example of how data products, services, and offerings can be described. The technologies referenced in the figure serve as illustrative examples and are not prescriptive. In practical implementations, alternative technologies may be employed. For instance, JavaScript Object Notation for Linked Data (JSON-LD) can be used as a substitute for the Resource Description Framework (RDF) in the serialization of DCAT.

Value2.png

The scenario begins with the data product provider creating metadata for data products, services, and offerings using the DCAT. This metadata enables the data recipient to discover, understand, and evaluate the available data products and services. The data product provider may also establish policies (using languages like ODRL) to define access, usage rights, and other contract terms for the data being shared.

The data recipient then interacts with the published data products and services based on these metadata descriptions. The recipient can search, discover, and access relevant datasets or services, depending on the terms set by the data product provider. These interactions might include querying datasets, invoking data services, or downloading data in specific formats optimized for the recipient's use cases.

Throughout this process, both parties must adhere to specific protocols and standards to ensure interoperability and correct data usage. For example, the data product provider might use Shapes Constraint Language (SHACL) to validate the metadata and ensure it conforms to necessary standards for data sharing. The data recipient ensures compliance with the usage policies outlined in the metadata and may also provide feedback to the provider about data quality or other relevant concerns.

The specifications' governance scheme is an organised framework that offers the fundamental protocols, standards, and other technologies needed to create, oversee, and maintain building blocks. The list of standards used to create the building blocks for data, services, and offering descriptions is introduced below.

  • DCAT v3: The DCAT enables a publisher to describe datasets and data services in a catalogue using a standard model and vocabulary that facilitates the consumption and aggregation of metadata from multiple catalogues (specification). DCAT offers RDF classes and properties to describe and include datasets and data services in a catalogue. With DCAT v3, there is an expanded capability to catalogue datasets and other resources, including dataset series. DCAT incorporates properties and classes derived from established standards such as SKOS, ODRL, and DQV. The integration of ODRL is pivotal within this building block, as it explicitly defines the relevant rights associated with resources such as datasets and dataset services. Furthermore, the DQV provides standardized modeling patterns for various facets of data quality. It facilitates the linking of DCAT datasets and distributions with diverse types of quality information.

  • The basis for data spaces: DCAT-AP: DCAT-AP is an application profile of DCAT (cf. the Data Models building block for a definition), initially specified by the European Commission for public sector datasets in Europe, now, more generally aiming at “a minimal common basis within Europe to share Dataset and Data Services cross-border and cross-domain” (cf. the DCAT-AP 3.0 specification). Where DCAT simply provides a vocabulary in the form of an ontology, DCAT-AP extends it “with improved definitions, usage notes and usage constraints such as cardinalities for properties and the usage of controlled vocabularies”. Technically, these are implemented as SHACL shapes, i.e., in the Shapes Constraint Language used for validating metadata.

  • More specific application profiles: As “application profiling” is a general mechanism, even more specific application profiles may be applicable, addressing, e.g., requirements of specific domains or national bodies. Domain-specific application profiles refining DCAT-AP include StatDCAT-AP for statistical datasets, GeoDCAT-AP for geospatial datasets, and mobilityDCAT-AP for mobility data. As an example of a national application profile, the Norwegian Digitalisation Agency (Digdir) specified DCAT-AP-NO v2.0 as a standard for describing datasets and data directories in the public sector for both open and non-open data. DCAT-AP-NO is a refinement of BRegDCAT-AP v2.0, the European Commission’s standard data model/specification for base registries access and interconnection, where base registries are “authoritative databases and a trusted source of basic information on data items such as people, companies, vehicles, licences, buildings, locations and roads”.

  • BRegDCAT-AP (latest version: v2.1.0) is an application profile that further refines the respective versions of DCAT-AP. (Footnote: the more specific an application profile, the less up-to-date it may be, as seen from these version numbers, while DCAT and DCAT-AP are already available in version 3.)

  • National Profile: Member states developed national application profiles such as DCAT-BE (Belgium), and DCAT-AP CH (Switzerland).  DCAT-AP DE (Germany), ensuring metadata is consistent and interoperable across different regions with the EU.

  • Sectoral Profile: Sector-specific extensions define metadata requirements tailored to particular sector.

    • mobilityDCAT-AP: describes transport datasets with DATEX II or NeTEx.

    • StatDCAT-AP: defines temporal resolution and units for statistical data.

    • GeoDCAT-AP: incorporates INSPIRE vocabularies for geospatial data.

    • HealthDCAT-AP: captures health-specific properties (legal basis, retention period, population coverage).

    • languageDCAT-AP: contains the models and constraints for “language” information, i.e., which languages are used in the metadata.

  • DCAT-AP-HVD: For datasets designated as strategically important by the EU, DCAT-AP-HVD imposes more stringent metadata under the Open Data Directive (ODD). For example, a real-time dataset of electric vehicle changing stations must include machine -readable formats, clear licensing, update frequency, and geolocation - ensuring its immediately usable for both citizens and commercial applications across Europe

  • Data quality with DQVThe Data Quality Vocabulary (DQV) allows structured description of quality attributes. Data product providers can express accuracy (.g., traffic speed measurements ±3 km/h), completeness (e.g., 90% of stations reporting hourly), timeliness, and provenance. Including these attributes enables to assess whether the data is suitable for critical applications.

  • Policies with ODRL: Metadata should incorporate policies using Open Digital Rights Language (ODRL). It specifies permissions, prohibitions, and duties linked to datasets. For example, an electric vehicle charging dataset may require attribution to the original publisher.

  • FAIR Digital Objects (FDOs): A complementary technical framework for data, services and offerings descriptions.

    • Metadata can also be represented as FDO (FAIR Digital Objects) records tied to persistent identifiers.

    • Supports machine-readability, long-term persistence, and global resolvability.

This integration of standards, quality vocabularies, rights languages, and persistent identifiers, ensures that governance and compliance requirements are embedded directly in metadata and can be interpreted by both humans and machines.

1. Creating Metadata

Metadata is created for datasets, dataset series, distributions, and data services, based on standards. Different standards are applied depending on the domain and the type of resource being described.

Recommended Standards

  • DCAT (W3C): Provides the baseline vocabulary for describing datasets and related resources in a structured, machine-readable manner.

  • DCAT-AP (EU Profile): Extends DCAT with mandatory fields and controlled vocabularies, ensuring that metadata can be aggregated across Europe through platforms such as http://data.europa.eu

2. Validating Metadata

Validation ensures metadata is complete, accurate, and compliant with DCAT/DCAT-AP and ODRL.

Tools:

DCAT Validator and DCAT-AP Validator

Checks Performed:

  • All mandatory fields present.

  • Controlled vocabularies used

  • Linked ODRL policies are consistent and machine

Process:

  • Run automated validation.

  • Perform manual review for clarity and usability.

  • Monitor evolving DCAT-AP versions and update practices accordingly

3. Updating Metadata

Metadata evolves with data and regulations. Establish a continuous update process:

  • Review periodically: Check descriptions against current datasets, business operations, and standards.

  • Modify entries: Revise fields, update examples, adjust access policies.

  • Validate accuracy: Collect feedback from data consumers and incorporate corrections.

  • Ensure compliance: Align with regulatory frameworks such as GDPR, Open Data Directives, DGA, sectoral rules.

  • Adopt new methods: Update formats or descriptions when new vocabularies or APIs are introduced.

4. Version Control & Documentation

Robust version control ensures transparency, accountability, and data integrity:

  • Archive previous versions for audit and rollback.

  • Document rationale (e.g., regulatory update, new sensor fee).

  • Ensure only authorized audits are applied.

5. Supporting Functionalities and System Components

To complement the core functions of creating, validating, and updating metadata, the framework incorporates several supporting functionalities and system components:

  • User Interfaces: Provide accessible tools that enable data providers to create, validate, and update metadata without directly interacting with RDF syntax.

  • File Transformation: Support the serialization of metadata into multiple RDF formats (e.g., Turtle, RDF/XML, Notation3, HTML-RDFa). Transformation processes ensure interoperability while preserving semantic integrity

  • File Storage: Repositories manage the storage of DCAT files, maintain version history, and enforce access controls for metadata records.

  • SPARQL Endpoints: Facilitate querying across metadata repositories, enabling discovery, validation, and integration within and across data spaces.

Value1.png

See also Governance Scheme of Specifications.

Each participant agent should incorporate the appropriate components for creating, validating, storing, and updating resource descriptions, in compliance with the application profile of the specific data space. Existing tools may serve as an inspiration and/or a base for adaptations/extensions:

  • DCAT-AP Editor: This web-based editor is designed for creating and editing DCAT-AP metadata. It provides a user-friendly interface for generating valid DCAT-AP metadata descriptions for datasets. BRegDCAT-AP Tools is an example of an existing solution that offers DCAT editor.

  • Libraries for Metadata Creation: Programming libraries play a crucial role in simplifying the creation, management, and handling of DCAT metadata by providing robust tools for working with RDF data. In Python, the rdflib library is widely used to handle RDF data, making it an effective choice for creating and managing DCAT metadata. For JavaScript developers, RDFLib.js serves as a powerful library for building web applications that interact seamlessly with DCAT metadata, enabling efficient integration into browser-based or Node.js environments.

  • SHACL-based Validation Tools: SHACL (Shapes Constraint Language) is a W3C standard designed for validating and constraining RDF (Resource Description Framework) data against a set of defined "shapes" or constraints. SHACL shapes can be used to define constraints for DCAT elements, ensuring that datasets, distributions, and services in a catalog are described accurately. For example, a SHACL shape can enforce that every dcat:Dataset must have a dct:title, dct:description, and at least one dcat:Distribution. Several tools and libraries leverage SHACL to validate RDF data including pySHACL, SHACL.js, RDF4J SHACL, etc.

  • DCAT-AP Validator: This tool allows the developers to validate DCAT-AP (DCAT Application Profile) metadata to ensure compliance with the standard. It helps ensure that your metadata follows the guidelines and requirements of DCAT-AP. Web-based DCAT validator solutions offer a service for validating DCAT files.

  • Frameworks and Triple Stores: DCAT, being built on RDF, relies on RDF-compatible technologies for its implementation. Apache Jena is a comprehensive Java-based framework that facilitates the development of semantic web applications. It provides a suite of tools for storing, querying, and manipulating RDF data, making it a strong choice for handling DCAT metadata. Another popular choice is Blazegraph, an open-source RDF store that supports SPARQL queries, commonly utilized for managing and querying DCAT datasets, providing flexibility and high performance in handling large-scale DCAT implementations.

  • DCAT-AP Extension Libraries: DCAT-AP is easily extensible to any particular domain and is in line with the guidelines (see below). Some programming languages offer libraries or frameworks for working with DCAT-AP metadata. These libraries provide APIs for programmatically generating, parsing, and validating DCAT-AP metadata. Examples include libraries for Python, Java, and JavaScript. Note that DCAT-AP is also natively supported by CKAN as as Piveau.

  • DCAT-AP reuse guideline: The guidelines for creating new DCAT-AP profiles can be found here: DCAT-AP reuse guidelines.

  • BREG-DCAT Creator: It enables public administrations to describe base registries via a user-friendly web form and export in BRegDCAT-AP v2 format.

  • BREG DCAT mapping tool: It supports alignment of registry data models across jurisdiction with standard such as BRegDCAT-AP 2.0.

  • FRICTIONLESS: An open-source toolkit for data packaging and interoperability. Its core specification, data package, provides a simple format for bundling and describing collections of data files.

  • The Open Data Product Specification (ODPS): Defines machine-readable data product descriptions based on JSON Schema.

  • CKAN: An open-source platform for managing and publishing DCAT-compliant metadata, offering interfaces for catalogue creation, metadata management, discovery, and access control.

  • SODA 2.0:  A standardised API for open data services, allowing catalogues to retrieve datasets and metadata consistently via the DCAT API.

1. Scope and Objectives

This building block addresses the provisioning and discovery of offerings within a data space. These offerings are published and stored in a catalogue: an inventory of metadata of data and services published by one or more data- and service providers, which can be searched by data users.

The objectives of this building block are:

  • To expose offerings of data and services by publishing them in a catalogue, where potential data users can discover them through a discovery service.

  • To manage offerings in the catalogue in accordance with their lifecycle.

The definition of the required metadata of a data product is within the scope of the Data, Services and Offerings building block.

2. Capabilities

Participants in data spaces need to implement the following capabilities:

  • Exposure of offerings of a participant agent via a catalogue interface, so that they are discoverable by data consumers.

  • Management of offerings in accordance with their lifecycle: publish, update, remove.

  • Visibility- and access management of offerings, where offerings may be visible and/or accessible to all, or a subset of data space participants.

Data spaces can include a discovery service capability next to any catalogues. Discovery services allow for the wider querying of catalogues.

3. Co-Creation Questions

The following co-creation question applies when implementing this building block:

  1. How will catalogue services be implemented in the data space?
    The rulebook determines which data products can be contained in a data space. This is addressed in the Data, Services and Offerings building block. Every participant needs to implement or use a catalogue service as part of the control plane of the participant agent. However, different architectural options exist for which the data space governance authority needs to make a decision. For example: the publishing of catalogue entries in the catalogue of another participant. The federation of multiple catalogue services. Or the setting-up of a single shared catalogue. It is important to determine the required set-up for a specific data space.

  2. Which discovery services are needed? And who is providing them?
    In addition to catalogues, more advanced discovery services can be needed which act as a directory to catalogues. There can be a single discovery service in a particular data space, or multiple. For some use cases an additional discovery service is not necessary.

4. Specifications

For implementing a catalogue service it is recommended to use the Dataspace Protocol (DSP) for managing the exchange of catalogue entries.

  • Within DSP the DCAT-AP based specification is used to as syntax to exchange the metadata of individual data products.

  • Policies can be expressed using ODRL.

5. Implementation

  • This required capabilities can be implemented using the catalogue service, and can be accompanied by a discovery service.

  • It also requires the Participant Agent to publish entries.

6. Further reading

For this building block we provide the following additional material:

7. Glossary

Term

Definition

Catalogue

A functional component to provision and discover offerings of data and services in a data space.

Data Consumer

A consumer of data or service.

Data Provider

A provider of data or service.

Offering

Data product(s), service(s), or a combination of these, and the offering description. Offerings can be put into a catalogue.

The Publication and Discovery building block has the following key functionalities:

  • Publication of an offering

  • Update of an offering

  • Removal of an offering

  • Discovery of an offering

Each of these functionalities is outlined as a use case in the tables below. Each use case specifies the trigger, its pre- and post-conditions, the main success scenario, and dependencies on other building blocks.

I. Publication of an Offering

Primary Actor(s)

Data provider, catalogue

Trigger

A data provider wishes to publish an offering.

Pre-conditions

The data provider is a registered data space participant, can be authenticated as such, and is authorized to publish the offering in the catalogue.

The data provider has one or more offering(s) available to publish.

Post-conditions

The data provider has added and published a new offering in the catalogue.

Potential data consumers can discover the offering. If necessary, it could be made accessible only to a subset of data space participants (e.g., those participating in the use case that includes this specific dataset or service).

The offering should be assigned a global unique resolvable persistent identifier (PID) to facilitate potential discovery from other data spaces.

Main Success Scenario

  1. The data provider selects the offering(s) it wants to publish.

  2. The data provider publishes the offering(s) and access rules in the catalogue.

  3. The catalogue processes the publication of offering(s) and informs the data provider of the publication.

Extensions

2a. The data provider is not authenticated and/or authorized.

  1. The catalogue denies publication of the offering(s).

Dependencies

Data, Services and Offerings Descriptions

II. Update of an Offering

Primary Actor(s)

Data provider, catalogue

Trigger

A data provider wishes to update an existing offering.

Pre-conditions

The data provider is a registered data space participant, can be authenticated as such and is authorized to modify the offering in the catalogue.

The specific offering has previously been published in the catalogue.

Post-conditions

The data provider has updated the specific offering in the catalogue.

Main Success Scenario

  1. The data provider selects the offering(s) that it wants to update.

  2. The data provider updates the offering(s) and access rules in the catalogue.

  3. The catalogue processes the updates of the offering(s) and informs the data provider of the update.

Extensions

2a. The data provider is not authenticated and/or authorized.

  1. The catalogue denies the update of the offering.

Dependencies

Data, Services and Offerings Descriptions

III. Removal of an Offering

Primary Actor(s)

Data provider, catalogue

Trigger

A data provider wishes to remove an existing offering from the catalogue.

Pre-conditions

The data provider is a registered data space participant, can be authenticated as such and is authorized to modify the offering in the catalogue.

The specific offering has previously been published in the catalogue.

Post-conditions

The data provider has removed an existing offering from the catalogue. The removed offering is no longer discoverable by data consumers.

Main Success Scenario

  1. The data provider selects the offering(s) it wants to remove.

  2. The data provider removes the offering(s) and access rules in the catalogue.

  3. The catalogue processes the removal of the offering(s) and informs the data provider of the removal.

Extensions

2a. The data provider is not authenticated and/or authorized.

  1. The catalogue denies the removal of the offering.

Dependencies

Data, Services and Offerings Descriptions

IV. Discovery of an Offering

Primary Actor(s)

Data consumer, catalogue

Trigger

A data consumer wishes to find offering(s) in the catalogue.

Pre-conditions

The data consumer is a registered data space participant.

Post-conditions

The catalogue provides the data consumer with a collection of relevant offerings.

Main Success Scenario

  1. The data consumer sends a request to the catalogue that includes the parameters to search the offerings in the catalogue.

  2. The catalogue composes a collection of relevant offerings based on the request.

  3. The catalogue sends the resulting collection of offerings to the data consumer.

Extensions

2a. The data consumer is not authenticated and/or authorized.

  1. The catalogue denies access to the offering(s) and does not collect relevant offerings based on the request.

When an external party that is not a participant in the data space where this offering was initially published holds a global unique resolvable PID for the offering, that party may use a service to resolve this identifier to a metadata record. This may be the offering itself, if it was intended to be open, or a record directing to the catalogue entry of the offering that explains, in a machine-actionable manner, any further prerequisites that must be met. Access to the data or service itself would require subsequent onboarding of the external party into the data space.

Dependencies

Data, Services and Offerings Descriptions

The Dataspace Protocol (most recent version 2025-1) is a set of specifications for data sharing between entities within a data space. These specifications define the schemas and protocols that are required for these entities to negotiate agreements, access data, and publish and discover metadata.

The Catalogue Protocol is a specification of the Dataspace Protocol. It defines the specific protocols and schemas for publishing and discovering offerings, as well as how they are exchanged among dataspace participant agents. The Catalogue Protocol describes how:

  • Offerings are deployed inside catalogues and represented using the DCAT:Catalog class and its properties, as described in Data, Services, and Offerings Descriptions. Note that DCAT needs to be extended using DCAT-AP for the use in a specific data space.

  • Access and usage control of offerings are expressed as ODRL policies.

In the context of the Dataspace Protocol, a catalogue is a collection of offerings published by a provider in the form of DCAT datasets and DCAT data services. Each dataset may include information on the data service that enables access to it. Additionally, a catalogue must include at least one data service that references the service providing these datasets.

Figure 1 shows a schematic representation of two Participant Agents based on the Dataspace Protocol. Please note that the protocol covers each Participant Agent's control plane. The parts that relate to the Catalogue Protocol are highlighted.

Value3.png

As shown in Figure 1, each Participant Agent has its own catalogue containing its offerings. It is important to note that the Vocabulary Hub is also highlighted, as it contains a catalogue of vocabularies (see Data Models) that can be accessed through the Catalogue Protocol.

The Catalogue Protocol enables the querying of a Participant Agent’s catalogue. More specifically, it provides the protocols and messages necessary to read a catalogue. It also facilitates two types of requests, namely:

  • A catalogue request, which returns the catalogue’s content with references to all its entries and may provide a filter option.

  • A dataset request, which returns a specific entry of the catalogue.

The Catalogue Protocol states that a catalogue request returns an instance of dcat:Catalog. However, this is not technically a deep data structure containing all the metadata of the catalogue’s entries (see DCAT version 3); rather, it points to the identifiers of its catalogue records (i.e., what we refer to as “entries” here) via its dcat:record property.

1. Introduction

A catalogue may contain a centralized component or may be fully distributed, i.e., decentralized. In a decentralized catalogue, each participant agent contains its own catalogue, and a data consumer must query each catalogue individually. On the other hand, a data space may also incorporate a centralized publication and discovery component, such as the metadata broker, outlined in the IDS-RAM 4. The decision for either should be made within the data space governance framework. Some of the following considerations are relevant:

  • A central catalogue may or could include all publicly available offerings (products that all data space participants can view). Depending on the use case, it could, for instance, be made accessible to external actors under certain conditions (not only to data space participants), thereby attracting more attention and new candidates for joining the data space.

  • A distributed catalogue could be accessible only to participants. To access a provider’s catalogue, a consumer must be aware of the data provider’s existence and the access endpoint of its respective catalogue. This could be facilitated by a data space registry, which serves as a catalogue of data space participants and their participant agents.

  • In a local catalogue, the data provider may restrict the visibility of offerings (or the whole catalogue) to a specific group of data participants and, consequently, prevent their agents from scraping the specific offerings (or whole catalogue).

Additionally, there are synchronization mechanisms to consider in case of a centralized catalogue implementation:

  • Pull: a central catalogue component actively gathers metadata from each of the individual catalogues at each participant agent, using scraper/crawler mechanisms.

  • Push: a data provider pushes its offerings to the central catalogue component.

  • Point-to-point dissemination: the metadata is spread throughout the network and to each participant agent, e.g. by using a gossip protocol.

2. Process Model

2.1 Decentralized Catalogue Publication

Figure 1 illustrates how a data provider prepares an offering, adds it to a bundle, and then publishes it in its local catalogue. As a result, data consumers must consult several distinct catalogues in a data space, each of which is maintained by a data provider.

Value4.png

2.2 Centralized Catalogue Publication

A centralized catalogue incorporates a central component for the publication and discovery of offerings. Figure 2 below shows the swimlane diagram for publishing offerings to a central component or broker. This figure was partially adopted from the data offering section in the IDS-RAM 4.

Value5.png

It is assumed here that the provider has already published one or more offerings in its local catalogue. The provider selects a broker to publish its offerings. Then, the broker receives the offerings and goes through the steps of validation, storage, and publication.

2.3 Discovery of Offerings

Value6.png

Figure 3 illustrates the discovery of offerings. A potential consumer selects a catalogue and subsequently sends a query to it. The catalogue processes the query and returns the result.

In the context of dataspace protocol, and more specific the catalogue protocol , the query sent to the catalogue is either a catalogue request (returning the contents of the catalogue with all its entries) or a dataset request (returning a specific entry).

3. Considerations

Choosing between a centralized and decentralized catalogue in a data space is a governance decision that depends on, among others, visibility needs, participant trust, operational complexity, and interoperability goals. Centralized catalogues simplify discovery as they offer “a single point of access”, while decentralized catalogues might offer tighter control for data providers, and distribution of responsibility. In addition, each model requires different synchronization and publication strategies. These trade-offs need to be weighted when designing a data space to select the approach that best supports the required use cases and ecosystem dynamics.

1. Scope and objectives

Value creation services are (technical) elements or components designed to unlock, generate and maximize the value of data shared within a data space, providing additional functionalities on top of the core process of data sharing or data transaction. In this sense, they complement other services facilitating individual participants and their collaboration (see Services for Implementing Technical Building Blocks).

  1. Enabling services for added value to individual data space participants, e.g. to facilitate data transformations.

  2. Provide value to the whole of the data space to the whole of the data space: services which e.g. combine data from multiple sources to deliver insights or other forms of value for all participants.

2. Capabilities

Having value creation services is not a mandatory capability for data spaces. Nevertheless, based on the data space offerings, use cases or business model, they might be necessary or can be added. Value creation services are provided by intermediaries or operators.

3. Co-creation questions

For this building block the following co-creation question applies:

What value creation services are considered in the data space? 

Aspects for answering this question include:

  • How do value creation services relate to the business model (costs and revenues) and use case(s) of the data space?

  • How are they governed (who provides them and under what conditions)?

  • Will value creation services be visible and available to all data space participants? or specific subsets of services will be restricted to just a group of participants?

4. Specifications

There are no mandatory specifications for value creation services, as they will depend on the specific context and functionality provided.

Nevertheless, guidance is provided for defining and setting-up value creation services:

Value7.png

  1. Through tangible examples of value creation services it is clarified how such services can function and operate within datata spaces: Value Creation in Data Spaces through services

  2. A taxonomy is provided of atomic Value creation services. This taxonomy ensures that: (i) services effectively cover a wide range of requirements coming from other building blocks or components of the data space, data-driven applications and initiatives, and (ii) services from different data spaces follow a similar classification: Taxonomy of Value Creation Services .

  3. An information model of a Value Creation Service is provided, aimed to support the description, specification and implementation of these services: Information model of Value Creation Services

  4. A service management framework is needed to manage value creation services.Services Management Framework

5. Implementation

This building block implements the Value-Creation Services as is specified in Services for Implementing Technical Building Blocks

6. Further reading

7. Glossary

Term

Definition

Value creation services

(technical) elements or components designed to unlock, generate and maximize the value of data shared within a data space, providing additional functionalities on top of the core process of data sharing or data transaction.

Explanatory Text:

  • This value is delivered both for (i) data space participants (by enabling services and applications that operate on top of data exchanges and transactions), and (ii) for the data space itself (supporting and enhancing core functionalities, such as semantic interoperability, data quality, discoverability, trust mechanisms and others)

  • Value creation services act over data products, and are combined with them in data space offerings, to perfom the functionalities required by the defined use cases.

  • Value creation services complement the capabilities provided by the “federation services” and the “participant agent” services

  • This value creation can come from different sides: complementing the essential capabilities of the data space, acting directly over datasets that these services are tied to, as part of data products, adding value on top of data products and data transactions, enabling the connection to external infrastructures, required to, among others, process, store and collect data, either as part of the normal operation of the data space or as needed by some use cases, enabling the connection to external applications, which are required for the complete development of use cases, facilitating by any other means the materialization of the business models considered in the data space.

This section provides some examples of how value creation can be generated in data spaces through elaborated services that obey to a specific purpose. Notice that we focus on services that really and clearly benefit from data shared in the data space, and that, consequently, can not be performed without data sharing. Therefore, they generate value only because multiple participants share their data, often combining datasets that individually are insufficient.

Additionally, it is important to distinguish these services from the use cases defined in Use Case Development , in the sense that here we focus on technical capabilities that processes, analyzes, manages, … data to generate value and that, although obey to a specific purpose and can be decomposed into atomic services, are generic enough to be used across multiple use cases and data spaces. By contrast, use cases refer to real-world scenarios where participants apply one or more services to achieve a concrete goal or outcome, and is specific to a context, domain, or participant needs.

Therefore, value creation services in this section obey to the following principles:

  • Data centric → they have data at the core, and perform actions over data (processes, analyzes, manages, … ) to generate value out of them

  • Data sharing → their functionality can not be performed without data sharing or in isolation by a single party

  • Purpose driven / generic → they are purpose-driven, addressing a recognizable functional need, but defined at a generic enough level to be instantiated across multiple use cases and data spaces

  • Value creation → their ultimate objective is to generate value from the data they work with

Examples of this type of service are:

  • A data marketplace

  • A predictive maintenance service

  • A collaborative scheduling and optimization service

  • A simulation and impact analysis service

1. Data Marketplace

A Data Marketplace is a service within a data space that enables participants to publish, discover, and exchange data products under transparent and agreed conditions. The marketplace aims at establishing a trusted relationship between a data product provider and any user who has searched, found and selected one or more data products from this provider in the data space. The marketplace provides the tools required to negotiate conditions for the delivery (pricing, licencing, access control) and use of the products, monitor the process and store all the relevant information, i.e. everything needed to ensure the journey of the provider and the user goes smoothly. It may also support advanced features such as dynamic pricing, quality certification, or usage-based billing.

Data Marketplace as a value creation service

Principle 1 – Data-centric

Principle 2 – Data sharing

Principle 3 – Purpose-driven / generic

Principle 4 - Value creation

  • At its core, a marketplace manages data products

  • Its entire functionality is about publishing, discovering, exchanging data products, negotiate pricing, licencing, access control and usage of the data products

  • A marketplace only creates value if multiple participants share data products through it.

  • If operated by a single party in isolation, it degenerates into a private repository and loses its marketplace nature.

  • The very essence of the service depends on data sharing across participants

  • Its recognizable functional need is clear: to facilitate the exchange of data products under agreed conditions.

  • However, a marketplace can be instantiated in many domains (mobility, health, manufacturing, energy, smart cities) with minimal adaptation, as the core mechanisms (catalogue, search, pricing, policy enforcement) remain the same.

  • For data product providers, it comes directly from the monetization of the data products included in the marketplace

  • For data product users, value comes from the specific application they give to the data product

 

2. Predictive maintenance service

A value creation service that supports predictive maintenance strategies by collecting and analyzing operational data from multiple sources in a system, to detect patterns and anticipate system behavior, and predict potential failures.

Predictive maintenance as a value creation service

Principle 1 – Data-centric

Principle 2 – Data sharing

Principle 3 – Purpose-driven / generic

Principle 4 - Value creation

  • Collect and analyze data from multiple sources, and produce output data in the form of failure patterns, maintenance schedule and failure notifications

  • The service collects data across the whole value chain of the system

  • By leveraging data from multiple participants, the service increases its efficiency identifying early warnings that would be invisible to a single participant

  • Its main purpose is to optimize the maintenance activities and resources, and increase the system lifetime

  • Can be applied to multiple sectors, like manufacturing, transport, energy, health, etc ...

  • Lower maintenance costs, access to predictive insights from the system behaviour, extended lifetime of the system and safety improvement

3. Collaborative scheduling and optimization service

A Value creation service that uses shared data from multiple participants to jointly schedule resources, tasks, or events under distributed constraints and objectives. This service transforms fragmented, local scheduling into global, optimized coordination

Collaborative scheduling and optimization as a value creation service

Principle 1 – Data-centric

Principle 2 – Data sharing

Principle 3 – Purpose-driven / generic

Principle 4 - Value creation

  • Continuously consumes, analyzes, and updates shared data (availability, capacity, priorities, demand, etc.)

  • Produces new data in the form of coordinated decisions, potential schedules and system-level insights

  • Requires access to multi-party data (from suppliers, operators, clients, or infrastructure owners), since local data alone is not enough

  • Specific purpose: optimize schedule or any structured task or process under different constraints and for a concrete objective

  • Scheduling is a universal optimization problem — reusable in transport, manufacturing, healthcare, energy, etc.

  • Increased utilization / capacity of shared and limited resources (vehicles, machines, energy, personnel).

  • Reduced idle times, delays, and conflicts.

  • Enhanced predictability in multi-party operations

4. Simulation and impact analysis service

A Value creation service that simulates complex systems, scenarios, or policy options by combining real world shared data and domain models, and to analyze the resulting impacts via performance indicators.

Simulation and impact analysis as a value creation service

Principle 1 – Data-centric

Principle 2 – Data sharing

Principle 3 – Purpose-driven / generic

Principle 4 - Value creation

  • Processes large volumes of shared operational, contextual, and model data

  • Generates new and high-value data assets (synthetic datasets and scenario features)

  • Accurate simulation requires input data and models from multiple participants, along the different stages and dimensions of the process to simulate

  • Simulation and impact evaluation are applicable for different use cases (e.g. digotal twin) and across domains (mobility, energy, manufacturing, environment, health, etc.)

  • Optimization, forecasting, or digital twin services

  • Enables reproducibility and comparison & benchmarking

  • Supports decision making and model improvement

 

1. Introduction

This taxonomy for Value Creation Services provides a first layer based on their role and purpose within the overall data space, and a second layer focused on their specific functionality within it.

Notice that this taxonomy is intentionally defined at an architectural level rather than as a catalog of concrete tools or implementations. Its purpose is to provide a common reference structure that can be consistently applied across different data space implementations, sectors, and maturity levels. For this reason, the taxonomy is meant to serve as a stable conceptual foundation that can support implementation choices, onboarding of new services, governance decisions, and future standardization or policy efforts. It ensures that services effectively cover a wide range of requirements coming from other building blocks or components of the data space, data-driven applications and initiatives, and facilitate the discovery and use by data space participants.

The proposed taxonomy of services responds to the different ways of value creation in data spaces (see Figure 1)

Value8.png

2. Core services

Complement the essential capabilities of the data space and contribute to running the data space in a smooth and efficient way. These services are identified to be common to, and required by, many data spaces, are transversal to use cases and not tied to any particular dataset. Core services include:

  • Data visualization

  • Data quality management, assessment and validation

  • Technical enablers for automatic compliance

  • Security, including anonymization and pseudonymization

  • Monitoring and reporting

  • Others

In addition to supporting participants and enabling use cases, core services can also enhance the performance and scope of all other technical building blocks (in Technical Building Blocks ).

3.Data handling services

Act directly over specific datasets that these services are tied to, performing some specific action over them, in order to facilitate their acces and use. This type of services include:

  • Data selection, extraction, combination and packaging: to help users identify, filter, and extract specific data sets (or subsets of from a large dataset) included in the data product, to retrieve efficiently and in a customized way data from the data product that they need for their purposes, to combine data from different datasets in the data product, and to organize, structure and present the data in the data product to improve its usability and accessibility for users

  • Data processing and transformation: to allow the processing of datasets in the data product

  • Data delivery: combining some of the above, it guarantees that users efficiently access, retrieve and consume the data in the data product.

  • Data interpretation and reuse: to support users on the understanding of data inside the data product, drawing insights, and facilitate the reuse of these data

  • Others

4. Value added services

Add value on top of data products and data transactions, to facilitate the cost-efficient technical implementation of use cases. These services will be described and made available for participants in the use case.

  • Data fusion and enrichment: to combine information from multiple sources, and to complement datasets with additional information to produce a more comprehensive and valuable dataset.

  • Collaborative data analytics: facilitate involvement of different stakeholders in the use case to jointly analyze and draw insights from data, fostering cooperation, knowledge sharing and collective decision-making towards the objectives of the use case

  • Training and education: methods and tools to train use case participants about technical different aspects of the use case

  • Data innovation labs: initially conceived as environments to foster data-driven innovation and experimentation, in a data space these labs would include collaboration among different participants in the use case, customizing this approach to tailor processes, tools, and methodologies to address use case challenges and objectives

  • Data ethics, fairness, and transparency: services providing the tools and suppport needed to comply with ethics requirements

  • Others

  • Artificial Intelligence (AI) driven services: aimed at leverage capabilities of datasets for AI specific purposes (prediction, prescription, content generation…)

  • Federated / distributed learning: allow to train a machine learning model across multiple decentralized nodes, using local data samples without exchanging them.

  • Customizable and on-demand services: services that offer customizable workflows, where users can assemble their own specific data pipelines or models on-demand, or access custom versions of AI/ML models tailored to their needs.

  • Machine Learning (ML) models hosting: make available and accessible pre-trained ML models, allowing users to customize them based on the needs of the use case

  • Others

Infrastructure integration services

Enable the connection to external infrastructures, required to, among others, process, store and collect data, either as part of the normal operation of the data space or as needed by some use cases:

  • Infrastructure catalogue: comprehensive repository that catalogs and organizes information about external infrastructures connected to the data space

  • Infrastructure orchestration and load balancing: orchestrating the seamless connection between the data space and external infrastructures, ensuring the coordinated execution of integration tasks, data flows, and efficient communication between different systems

  • Provisioning (cloud, edge, HPC, …): automating the allocation and scaling of resources required for operations in the data space, ensuring optimal resource utilization based on demand.

  • Others

5. Application integration services

These services ensure that both external applications can leverage data space assets and that insights generated within the data space are seamlessly operationalized in real-world systems or simulations. This capability implies a comprehensive and seamless interaction between the data space and those external applications. The need to connect with those external applications corresponds to the definition of use cases under specific business models:

  • ERP/CRM integration: to connect traditional enterprise systems with the data space

  • Simulation environments (e.g. digital twins) and virtual worlds: bridge services to connect data spaces to simulation environments in general, and digital twin in particular. It should include real-time synchronization and alignment of digital twin representation with data models in the data space. Services to ensure that the data space seamlessly integrates with virtual landscapes, fostering synergies between the physical and digital dimensions

  • Vertical industry solutions: prebuilt integrations targeting specific sectors

  • AI integration services: aimed to connect and interact with AI systems in a seamless manner, including the connection with popular AI development frameworks, libraries, and tools.

  • Services embeding sectorial AI capabilities

  • Others

6. Business enablement services

Services supporting business models within the data space

  • Billing: services to provide automated payment and invoicing systems for transactions

  • Smart contracts: services to automate and secure the legal agreements between buyers and sellers, ensuring trust and efficiency in transactions

  • Certifications: related to data or services quality, aligned with regulatory or business-specific requirements

  • Others

Combining services

Often, services need to be combined to serve the needs of specific use cases. In Figure 2 below there is an example of such a service composition:

image-20260123-074017.png

 

This section provides an information model of a Value Creation Service, aimed to support the description, specification and implementation of these services. A Value Creation Service includes the following properties (that are shown in Figure 1):

1. General information of the service

  • Service global information, including name and type of the service, what the service is and its purpose.

  • Lifecycle management: including information to keep track of versions, releases, etc.

  • Service governance: specifying owner and provider of the service

  • Service compliance: indicating how the service complies with regulation

  • Service monitoring and maintenance

2. Service architecture and data flow

  • Service architecture: including technical components of the service, their relationships and connection with the data flow

  • Data flow and management: including mechanisms aimed at (i) accessing and importing data from various sources, (ii) ensuring that data from various origins is properly harmonized and cleansed, (iii) making internally managed or generated data available to users when necessary, and (iv) ensuring the confidentiality, inviolability, and integrity of the data ingested, manipulated and provided by the service.

3. Access and usage

  • Service interfaces: including APIs, protocols and data exchange

  • Security and access control: including authentication and authorization

  • Access to the service

  • Service usability: including user interfaces and user documentation

4. Services composition

  • Services composition: including dependencies with higher and lower tier services, and integration points

Value10.png

 

To manage value creation services, a service management framework is needed. This typically consists of several elements:

 

Services management framework: technical specifcations

Framework capability

Specifications

Trusted execution

  • Allign with the trust framework of the data space, and on its capabilities to identify, autenticate and authorize users

  • Ensure, for the execution, compliance with the data space rulebook and existing regulations

  • If required and possible, consider the use of hardware-based Trusted Execution Environments (TEE), to ensure that code and data are protected during execution, and / or virtualization based security tools.

Services provisioning and delivery

  • Depending on the requirements and storage resources in the data space, consider the containerization of services for their provisioning and deployment, to ensure portability, scalability, and resource efficiency.

  • API gateway, to implement client requests to services. To consider if those requests can be included in the data plane of the data space

  • Artifact repository, to store, manage, and distribute the services, to facilitate version control, dependency management, and services retrieval.

Services management

  • Dedicated services registry as part of the general data space registry / data space wallet

  • Connection with data space catalogue, to enable mechanisms to register and locate services, with detailed descriptions, usage instructions, and access policies.

  • Use specific tools for services orchestration to manage the deployment, scaling, and operation of services, and for load balancing

  • Implement workflow automation tools to coordinate complex service interactions.

  • Include alerting systems to notify administrators of service issues or performance degradation

  • Apply tools like service mesh or dependency graphs to manage dependencies and relationships between services

Security

  • Align with authentication mechanisms of the data space and the service itself to secure service access.

  • Include security audits and vulnerability assessments

  • Ensure data at rest and in motion is encrypted

  • Implement necessary controls

Scalability

  • Elastic access to compute resources, that enable their dynamically allocation

  • Consider at governance / legal level to include auto-scaling policies, that based on metrics can automatically adjust resource allocation and service usage

  • Resource quotas to ensure fair distribution of resources and use of services

Performance, monitoring and logging

  • Centralized monitoring system to collect, aggregate, and visualize performance metrics from all services and infrastructure components

  • Align with the provenance and traceability components of the data space for logs for services use, performance, access attempts, and configuration changes, incoprorating aggregation, search and visualization functionalities

  • Tools for real time monitorig and visualization

  • Define global performance metrics

  • Define Service Level Indicators (SLI) to measure the availability and performance of a service.

  • Define Service Level Objectives (SLO) to guide internal process towards the Service Level Agreements.

  • Regular reports on system performance, service usage, and security incidents

Maintenance

  • Regular maintenance schedule for updates

  • Version control for all service components

  • Back-up and recovery

Deployment and use of services

  • Deployment models suitable for the data space, depending on objectives, scalability and operational requirements (cloud-native architectures, hybrid cloud solutions, in-premises, serverless deployment)

  • Define and adhere to Service Level Agreements that specify service availability, performance metrics, and support response times. Consider the SLA baseline of the specific service.

  • Intuitive user interfaces (UI) and user experience design to make services easy to use and navigate

Part of these specifications are associated with a Service Management System, which can be defined as a structured and systematic approach that includes practices, procedures, and resources to ensure the effective and efficient delivery of services. The importance of service management frameworks and benefits of their adoption by companies have been longely studied on the literature.

ISO/IEC 20000 is the international standard for IT service management. It was developed in 2005 and aims to be generic and intended to apply to any organisation using a service management system, regardless of the organisation's type or size or the nature of the services delivered. It excludes the specification of products or tools. The ISO / IEC 2000 series is composed of different parts, being the most representative for this work the following:

  • Part 1. Service management (Figure 5): specifies requirements for "establishing, implementing, maintaining and continually improving a service management system (SMS)

Value12.png

  • Part 2. Guidance on the application of service management system, based on the requirements of part 1

  • Part 5. Provides guidance to service providers on how to implement a Service Management System (SMS) based on ISO/IEC 20000-1. According to this part, “an SMS supports the management of the service lifecycle, including the planning, design, transition, delivery and improvement of services, which meet agreed requirements and deliver value for customers, users and the organization delivering the services”

The Information Technology Infrastructure Library (ITIL) includes a set of best practices for the management of IT services, that result in a framework for IT services management, that focuses on aligning IT services with the need of the business (https://www.axelos.com/certifications/itil-service-management/ )

In this way, Standards for lightweight IT Service Management (FitSM, https://www.fitsm.eu/ ) are designed to be compatible with the International Standard ISO/IEC 20000-1 (requirements for a service management system) and the IT Infrastructure Library (ITIL).

TM Forum provides a set of APIs aimed at, among others, accelerating the deployment of new services and products by enabling plug-and-play software integration to support the software lifecycle mostly for the telecom sector (https://www.tmforum.org/oda/open-apis/directory ). Among those APIs, there is a whole set (services APIs) that can be applied to implement some of the specifications of the service management framework mentioned above (notice that TM Forum describes its own model of “service”, with specific fields appropriate for their use by these APIs).

Finally, and as mentioned before, Services Oriented Architecture (SOA) is an architectural style oriented to services, service-based development and the outcomes of the services.

“Data service” in DCAT(-AP) “represents a collection of operations accessible through an interface (API) that provide access to one or more datasets or data processing functions”. Some considerations:

  • DCAT(-AP) “Data service” definition is quite limited when compared to that of Value Creation Services (only covering partially our taxonomy type of “Data handling” services). In general, Value Creation Services might be accessible in different means that just an API, does not have to provide access to any specific dataset, and can provide other than just processing functions.

  • DCAT(-AP) “Data service” class includes 3 specific properties: “dcat:endpointURL”, “dcat:endpointDescription” and “dcat:servesDataset”. As mentioned in the previous point, this last property takes as range a dcat:Dataset. But for value creation services what is needed is to describe not one or more datasets but the "characteristics" of the dataset they can be used with; e.g., the modality, format of data they can process, take as input or output. For instance, an anonymization service that takes as input text in TXT format, or a transformation service that transforms format files, a classifier for audiovisual files (video in AVI), etc.

  • DCAT(-AP) “Data service” inherits 32 more properties from the super-class dcat:Resource that are also available for use

Figure 1 shows how all these DCAT Data Service class properties can be used to describe those presented in the information model of a “Value Creation Service” (2.4 Information model of services)

image-20250115-124745.png

Given all the above, we can draw the following conclusions:

  • Even though the definition of DCAT(-AP) class “Data Service” is a bit limited when compared to the scope of Value Creation Services, we can use the (direct and inherited) properties of this class to describe many of the properties considered in the information model of Value Creation Services.

  • We can only consider the direct property dcat:servesDataset when talking about our specific type of “data handling services” (e.g. “if a dcat:DataService is bound to one or more specified Datasets, they are indicated by the dcat:servesDataset property”).

  • The type of Value Creation Service in our taxonomy can be indicated using the dcterms:type property. However, it would require from our side the definition of a “recognised and controlled vocabulary” for our taxonomy.

  • For the properties of Value Creation Services not considered in DCAT(-AP) “Data service” class, we would recommend:

    • For the time being, to use the property dcterms:descriptionto include any additional information

    • To consider the development of a new extension or application profile, or extend the existing “data service” class to include all properties of Value Creation Services

Services management

Quality assessment and validation

Applications in data spaces

Technical Building Blocks
Building on Top of Foundational Standards
How a Data Plane and Control Plane Work Together
Data Models
Best practice: Building Data Models for dataspaces
Data Exchange
Best practice: Defining Data exchange protocols
Provenance, Traceability & Observability
Best practice: implementing provenance, traceability & observability
Identity & Attestation Management
Best practices on protocols for credential exchange
Trust Framework
Examples of compliance criteria in trust frameworks
Examples of trust services in European trust frameworks
Use and extension of existing trust frameworks
Access & Usage Policies Enforcement
Best practice: Policy Administration, Information, Decision and Enforcement
Explainer: Open Digital Rights Language (ODRL)
Data, Services, and Offerings Descriptions
Explainer: Metadata in Data Spaces
Explainer: DCAT and Application Profiles
Best practice: Creating and Maintaining Metadata
Further reading: tools & frameworks, external links
Publication and Discovery
Explainer: Use cases of a catalogue and discovery service
Explainer: Catalogues in the Dataspace Protocol
Explainer: Centralized vs. Decentralized catalogue publication
Value creation services
Value Creation in Data Spaces through services
Taxonomy of Value Creation Services
Information model of Value Creation Services
Services Management Framework
Explainer: DCAT to describe Value Creation Services
Links to other documents
Co-Creation Method

1. Summary

Developing a data space is complex—balancing business and organisational aspects, as well as technical aspects while ensuring sustainability. The Co-Creation Method provides a structured, step-by-step approach to help data space participants navigate these challenges, ensuring informed decision-making and efficient collaboration. The Co-Creation Method will guide data space initiatives through the different stages of the development cycle, which is relevant for the evolution of the data space.

2. Purpose of the Co-Creation Method

The purpose of the Co-Creation Method is to increase the speed of development by guiding participants through a sequence of questions directly connected to the building blocks. In this way, the Co-Creation Method aims to quickly determine the most appropriate implementation, aiming to increase the success chances of a data space.

Additionally, the Co-Creation Method is founded on a collaborative approach that ensures all participants in a data space's development process have their interests aligned and voices heard. It addresses the business and organisational, and technical-related questions that arise, which are interdependent and require coherent answers.

What is new

Blueprint v3.0 includes flowcharts and explanations of development processes, as well as the purpose of each development process, which are then divided into steps that contain the co-creation questions. Furthermore, each development process has workshops connected to it, which are published separately. These workshops help to not only answer what a data space should find the answers to, but also provides concrete methods and templates on how the answers should be found.

Finally, the operational processes are further developed in a separate document which helps data spaces to run their data space once it is operational.

3. Why use the Co-Creation Method?

Do you run into the following questions whilst developing your data space:

  • Where should I start in the first place when developing a data space?

  • How should I integrate all of these different components in a single data space?

  • How do I balance business and organisational aspects with technical aspects?

  • How do I create an inclusive process in which all relevant stakeholders can make decisions together?

These types of questions are answered in and through the Co-Creation Method. You will get an idea on what questions you need to answer, at what point in time. Additionally, the Co-Creation Method helps you to determine when to make a decision on a specific point. This helps you to continue in the process of developing a data space.

You can use the Co-Creation Method both when you are developing a data space (together with partners) or when you are guiding other parties to help develop their data space.

4. Why start a data space?

There are different reasons as to why a data space is developed: a way to quickly scale your services to your clients, or a way to achieve sovereign data sharing. Whatever the reason or starting point for the data space is, the DSSC is of the opinion that each data space requires clarity on a multitude of topics. We believe within the Co-Creation Method we have found the optimal order in which these topics should be addressed, however that might not be the order in which you want to or need to address these topics.

Reasons why a data space could be a good option are (but not limited to):

  • There are several use cases for which a party needs to consistently share data and services with other parties;

  • The problem requires me to share data with a large number of stakeholders;

  • I need a scalable infrastructure to provide my services;

  • I want to create a platform which creates an level playing field;

  • I want to avoid a vendor lock-in;

  • I want to retain data sovereignty.

4.1 Starting Point

Perhaps you have already developed some business and organisational or technical aspects before you started reading the Co-Creation Method. That is no problem, and the Co-Creation Method could still be helpful in your journey to setting-up a data space.

  • If you have already worked-out (parts of) the governance structure:

    • You will probably go more quickly through development processes 1 and 3 (Align Stakeholders on the Data Space Scope and Establish Organisational Form respectively). It might still be good to go through them as a checklist to see if you have forgotten anything.

    • Focus on development processes 2 and 4 (Develop Use Cases and Identify Functional Requirements and Functional Analysis and Data Space Design respectively). In particular, make sure your chosen governance structure properly facilitates the use cases and technical infrastructure which you need to make the data space work.

  • If you have already worked-out (parts of) the technical infrastructure:

    • You will probably go more quickly through development process 4 (Functional Analysis and Data Space Design).

    • Focus mainly on the other development processes (1, 2, 3 and 5). Make sure to continuously check whether there is a clear business model for each of the stakeholders. Additionally, ensure your technical solution, supports the selected use cases.

  • If you already have defined the exact use case you want to start from:

    • You will probably go more quickly through development process 2 (Develop Use Cases and Identify Functional Requirements).

    • Spend additional time on the first process (Align Stakeholders on the Data Space Scope) to make sure the group of stakeholders you are working with is the right group to further develop the data space. Make sure you are not missing an important stakeholder.

  • If you already have a clear idea of what offerings you want to provide:

    • Make sure to spend enough time on development processes 1 and 2 (Align Stakeholders on the Data Space Scope and Develop Use Cases and Identify Functional Requirements respectively). As this will help you define the group of stakeholders which are most relevant to you. Furthermore, this will help you define the business model and business case for your offerings.

4.2 Necessary before starting with the Co-Creation Method

To start with the Co-Creation Method it is generally recommended to have the following in place:

  1. Coalition of the willing: A group of potential participants that is interested in sharing data, preferably a group with different types of participants, that are willing to put time and effort in.

  2. Orchestrator: There needs to be one party which guides and coordinates this process from beginning to end. Preferably that is a third party which helps and guides the stakeholders through the process. It is easier for a third party to be independent. However, it can also be one of the parties that will be part of the data space. This party could eventually become (part of) the governance authority, although it does not have to. Other responsibilities for the orchestrator might involve:

    1. Facilitating collaboration between different participants;

    2. Ensuring compliance with legal and technical standards.

Setting-up a data space can in some ways be a lot like setting up a regular company. Therefore it is good to do your research upfront before engaging in a potentially costly endeavor. For more instruction as to what to do before starting a data space see the page Before developing a data space - Blueprint v3.0 - Confluence.

5. Data space processes

The Co-Creation Method defines two types of data space processes: Data Space Development Processes and Data Space Operational Processes. We use the following definitions for these processes:

  • Development Processes: The development processes are designed to guide stakeholders through the essential steps required to establish and continuously develop a data space. During the development processes operational processes are designed.

  • Operational Processes: A set of essential processes a data space participant goes through when engaging with a functioning data space that is in the operational stage or scaling stage. The operational processes include attracting and onboarding participants and publishing and matching use cases, the data space offering, data requests and, eventually, data transactions.

The operational processes are published separately on the DSSC website: Operational Processes v1.0 (pdf).

The combined data space processes provide an overview of what steps and actions must be taken to set up, and further develop a functioning data space. Data spaces face inherent uncertainties from unvalidated hypotheses and external factors, requiring an iterative deployment approach to quickly get feedback from practice.

6. Further reading

  • Berkers, F., Gilsing, R., Lamerichs, G., (2022) Deliverable 2.3: Archetypes and methodology for designing Governance & Collaborative Business Models for 0FLW Data Space and Applications. ZeroW Project, Grant Agreement no. 101036388 – This project report describes archetypes of collaborative business models and governance models for data spaces and shows how they are connected.

  • Gilsing, R., Berkers, F., Lamerichs, G., Dalmolen, S., Cornelisse, E., Van den Berg, W., Van Houwelingen, G., Trifkovic, K., Bunderla, M. (2023) Deliverable D2.6 Methodology and learnings from the prototype kit. ZeroW Project, Grant Agreement no. 101036388 – This project report describes a practical approach for developing collaborative business models for data spaces in conjunction with governance.

Exploratory stage Preparatory stage Implementation stage Establish Data Space Agreements and Policies Functional Analysis and Data Space Design Establish Organisational Form Develop Use Cases and Identify Functional Requirements Align Stakeholders on the Data Space Scope

 

1. Introduction

The Co-Creation Method is meant to help navigate the blueprint once you have decided to start and/or set up a data space. That means a decision has to be made to actually set up a data space. This decision needs to be prepared. The preparation entails finding the answer to a number of questions, which are a means to answer the main question: why do you want to set up a data space?

The questions to answer at first:

  • What is the (high-level) problem you would like to resolve?

  • What is the specific reason or reasons why you need a data space to resolve the problem?

  • Do you have an idea of which parties need to be involved?

  • Can you make a high-level business case to show parties what the data space delivers and what it could yield?

2. Why is it important to thoroughly consider the reasons why a data space should be developed?

Very few data spaces are (financially) self-sustaining at the time of writing. Most data space initiatives are started by European or national subsidies and/or grants. These are finite in number of subsidies, amount of money, and time they are available.

The Jheronimus Academy of Data Science (or JADS) have published a report in April 2025: JADS report – Sustainable Revenue Models for Data Sharing Initiatives - Topsector ICT. In the report, a key obstacle to the development of data spaces and/or data sharing initiatives is that “participants often fail to see the immediate benefits of sharing their data. The value is frequently indirect, delayed, or diffused, making it hard for organisations to justify investment.” In other words, there is often no clear reason for parties to join the data space or invest in it. This is a serious problem in the data space community. The researchers of JADS further state: “an analysis of 155 European data spaces reveals that only 15% have a clear revenue model”.

To avoid this issue, or at a minimum decrease the chance of it occurring, you need to do a proper analysis of why a data space is a good solution to the issues you want to resolve.

3. What is the (high-level) problem you would like to resolve?

The (high) level problem is the issue you would like to create a data space for. It does not have to be extremely concrete yet, but it does require direction. For example: we would like to create a data space to support SME’s in the manufacturing sector with the implementation of digital product passports to adhere to legislation, and increase digital collaboration to ensure competitiveness.

Or

We want to create a data space to help hotels better manage their energy bills, to become more sustainable and decrease costs.

These statements provide an idea of what type of industry you are looking into, what the clients could be (SME’s in the manufacturing industry, or hotels), and what the problem is you want to help to resolve (providing access to digital product passports and digital collaboration, and sustainability and cost reduction).

4. What is the specific reason or reasons why you need a data space to resolve them?

Basically, this is your competition analysis. Why should a data space be build? Why should scarce time and resources be put into developing this piece of infrastructure. What make a data space better than other options in the market. Some arguments may include (but are not limited to):

  • Data sovereignty: the participant of the data space keeps control of the data, by allowing to share the data from its source and directly to their counter part, or have a more granular way to share this data (e.g. only reading rights, or shaping parts of the data rather than all of it);

  • Scalability of infrastructure: the data space infrastructure is relatively easy to scale compared to other technologies, so this is particularly helpful if the problem described above has a non-linear (i.e. exponential) growth path;

  • Decentralized governance: meaning power can be distributed equally across the parties, and there is no extremely powerful man-in-the-middle (such as an American hyperscaler);

  • Flexibility: once the infrastructure is present, all different types of data and use cases can be created and distributed through the infrastructure.

Having more than one argument makes the case for a data space stronger.

5. Do you have an idea of which parties need to be involved?

This does not mean you need to have a clear idea of each and every party already. However, going into the process completely without any idea of who should be in the data space might look like, is not recommended. Having an initial idea of the following roles is useful:

  • Data holders: which parties have the systems that hold the data, are they industry parties or IT providers (for example ERP suppliers);

  • Data Space Governance Authority: which party/parties would be interested or suited to step into the role of DSGA;

  • Data Space Operator: which party/parties could actually build and maintain the data space? Or is this a vendor selection you would like to do during the process?

  • Customers: who would be willing to pay for the services of the data space? This group is important to have conversations with to validate the ideas you have. Do they see the same problems as you have identified, do they agree the data space is an interesting way in which to solve these problems? Perhaps even, would they be willing to pay for such a solution?

Be aware multiple roles could be could be fulfilled by a single organisation.

6. Create a high-level business case

Finally, it is important you make a first high-level business case. This business case should have initial ideas of the costs to set up the data space, think of costs related to:

  • Software

  • Personnel/FTE

  • R&D budget

  • Marketing

  • Legal support

  • Miscellaneous

  • Third party/consultancy that help orchestrate the process (if necessary)

These costs give an idea of what investment is needed to set up the data space. Split into CAPEX and OPEX, such that you also have an idea of what it would cost to continue operating the data space once it is build.

Then look at the revenue side. This means figuring out what the revenue models are for the participants of the data space. This requires you to think about who should pay for the data space (heavily related to whom is the client). Data spaces are likely to be two-sided models, so the customers of the data space could both be a data intermediary as well as the parties/customers which they provide services to. Think of revenue models like:

  • Subscription model

  • Percentage of service provider earnings

  • Connection to the data space fee:

    • For service providers

    • For data holders

    • For data providers

    • For data consumer

    • For end-users

  • A credit system: buy credits pre-paid, per data transaction pay with credits

The revenues you could generate with the data space give an idea of what type of investments are needed (as you have an idea of the costs). This business case gives an idea of whether the data space is viable or not. And if it’s not, what the gap would approximately be (the valley of death). You can then decide whether to reconsider the business case by finding a way to cut costs or increase the revenues.

7. Final thoughts

Be aware setting up a data space is much like setting up a new division or department within an existing organisation or setting up a new organisation entirely, depending on the form chosen. It is much more than 'just' an IT infrastructure: thus, treat this process as if you are setting up a new form. Only setting up an IT system without thinking about your governance or business logic is insufficient. Just as much as only having a governance body without a business model or an IT infrastructure to send data across is not enough. To achieve a successful data space you would need all of these aspects (both the Business and Organisational and the Technical building blocks are needed).

Creating a business plan could be an additional step to take, in which you work out further:

  • what the data space would do;

  • where the data space stands in 3 to 5 years;

  • the competition analysis;

  • the team with which the data space is set up;

  • the way in which the market is served;

  • etc.

Now that you know this and have given some (basic) answers to the questions stated above, proceed to the development processes and its workshops to start designing your data space.

 

There are five development processes, all of which are complementary to one another:

  1. Align Stakeholders on the Data Space Scope: To create a 'coalition of the willing' out of stakeholders who want to investigate the extent to which they they share data through a data space.

  2. Develop Use Cases and Identify Functional Requirements: Identify and describe individual use cases in detail to clarify the benefits for the data space participants and identify the data space's functional requirements.

  3. Establish Organisational Form: Create the organisational form of the data space and the governance framework.

  4. Functional Analysis and Data Space Design: Translate the functional requirements into a useful data space design.

  5. Establish Data Space Agreements and Policies: Document decisions on the functioning of the data space and create the governance framework.

Figure 1 shows the connections between the different development processes and the order in which they should be considered. Each development process relates to building blocks from the Blueprint and is explained in more detail in its respective section.

CoCreo1-20260116-080123.png

As there are multiple approaches to setting up a data space, development processes can be used in a modular fashion. Modular usage means that the data space or data space initiative can pick and choose which development processes or parts of specific processes are relevant depending on the situation.

The different components of the data space are designed during the development processes. One of these components is the rulebook, which consists for instance of a governance structure and governance documents such as agreements and policies.

Structure of the Development Processes

Each development process will focus on "fundamental questions" that are crucial to its progress. These questions will be detailed into steps, guiding the development and showing where answers lie within specific building blocks. Fundamental questions are often complex, and their answers may evolve. Therefore, they must be revisited regularly throughout the data space's lifespan.

The process will lay out steps to address these questions in a structured sequence and flowchart. Each step will pose specific questions that draw on insights from distinct parts of various building blocks.

Workshops per Development Process

To further help the development of the data spaces, we have developed several workshops per development process to help resolve the questions asked in each development process (see figure 2). These workshops contain a fixed structure in which preparation work, an agenda of the workshop, tools used, and follow-up actions once the workshop has been completed are all developed. In this way, we not only provide insights into what data space initiatives need to find the answers to, but also how they could find the answers.

The workshops are published in a separate document on the DSSC website.

CoCreo7-20260116-135918.png

 

1. Purpose of the Development Process

The purpose of this process is to create a 'coalition of the willing' among different stakeholders who want to analyse the extent to which they are prepared to share data within or across data spaces. Successful data spaces require strong stakeholder alignment from the start. This process ensures all involved parties share a common understanding of the data space’s purpose, scope, and governance principles, thereby reducing misalignment and accelerating decision-making.

What is the result of the process?

  • The involved stakeholders have a basic idea of the purpose of the data space, why they might want to engage with it, and the principles with which they want to start;

  • The stakeholders will have to decide on the scope of the data space on a general level;

  • They will also decide on the context in which they will collaborate and the type of use case scenario's that will be covered;

  • They will determine whether the data space should be for-profit or non-profit.

Who should take action regarding the result?

  • One or more parties should be appointed to orchestrate the process of setting up the data space (not just this development process but all five development processes).

  • All parties that have an initial interest in setting up the data space.

What can the actors do with the result?

  • This allows stakeholders to decide whether to continue engaging with the data space initiative. This is the first go/no-go decision.

2. Fundamental question and flowchart

To achieve the purpose of this development process, it is important for a “coalition of the willing” to exist prior to entering the process. This group consists of parties interested in determining whether the data space is something they are prepared to invest in or participate in. Following this, the coalition of the willing should be sufficiently equipped to carry out the development processes and set up the data space. Participants should keep the fundamental question of the development process in mind while navigating the steps: What value is this data space meant to provide?

To determine the answer to this question, this development process must go through four steps (Figure 1). Each step contains more detailed questions related to specific building blocks.

CoCreo2-20260116-080240.png

Below, all steps of the flowchart are explained, along with accompanying questions to guide you through the DSSC Blueprint.

Connected workshop(s):

  • Workshop 1 - Scope and Vision Data Space Ecosystem.

Step 1 - Theme and scope of the data space

Objective: Understand the general theme and scope of the data space, including industry, supply chain, or societal problems it aims to address.

#

Question

Building Block Provides

Potential Outcomes

1

What is the data space’s thematic scope?

The Business Model building block explains the importance of understanding the type of problem (industrial, supply chain, or societal) that the data space intends to resolve.

A thematic scope is a general idea (preferably a consensus) among the participants as to what the data space will address. For example: “The data space will help to reduce the administrative burden in the manufacturing value chain” (SCSN), or “The data space will assist the Belgian agrifood sector in decreasing administrative burdens and improving the (primary) business process of the participants” (DjustConnect).

2

What are the objectives of the data space?

The Business Model building block explains how data spaces create value by supporting one or more use case scenario's. Identifying the primary goals and objectives of the data space aids in guiding the space regarding which types of use case scenario's are relevant and the impact those use case scenario's should have.

The high-level objectives that allow for steering in use case selection include, for example, “Farmers should be able to see how much milk they produce throughout the year” and “energy consumption should be reduced by at least 20%."
There is no immediate need to explain how these objectives will be achieved. Naturally, there may be multiple objectives for each data space.

3

What are the data space’s growth ambitions?

TheBusiness Model (original)Business Model building block distinguishes diverse ways the data space could expand. Defining the ambitions of the data space for each method of expansion provides direction. Ensure clarity on which party is responsible for monitoring and reviewing these ambitions and adapt strategies and/or policies as necessary.

An ambition on whether the data space wants to expand through:

  • the number of participants

  • the number of service providers

  • the number of use case scenario's

  • the number of data products

  • growing into other countries

  • servicing different industries

  • cross-data space interoperability considerations in data space design and operation

  • etc.

4

What are the data space’s profit ambitions?

The Business ModelBusiness Model (original)building block specifies elements of the business model, such as profit ambitions, which affect the financial model and stakeholder engagement. An important practical consideration is determining whether the data space will operate on a for-profit or non-profit basis.

Which parties should make a profit?

  • The data space authority or the parties in it?

  • The participants of the data space?

  • The service providers?

  • Other involved parties?

Answers could vary from nobody to everybody to something more specific, like the participants should, but the governance authority should not.

Step 2 - Identify high-level use case scenario's

Objective: Identify and define the high-level use case scenario's the data space will support. Develop scenarios to illustrate potential applications and demonstrate the value that the data space can create.

#

Question

Building Block Provides

Potential Outcomes

1

What high-level use case scenario's should the data space support?

The Use Case Development building block offers guidance on identifying and describing high-level use case scenario's that demonstrate the data space's practical value and applications.

Outcomes could be the governance authority has full control over which use case scenario's are developed, delivered, and monetised or that the data space is a fully open platform where anyone can create and add use case scenario's. Hybrid models are also possible, in which the governance authority vets external service providers that deliver use case scenario's, for example.

2

How do these use case scenario's contribute to the overarching goals and scope of the data space initiative?

The Business Model building block provides an understanding of the overarching goals and strategic decisions of the data space. It emphasises the importance of defining how each identified use case supports and advances the broader goals, mission, scope, effects, and impacts defined for the data space.

This relates to the mechanism by which the use case supports the objectives of the data space. For example, SCSN provides purchase order messages and purchase order confirmations to reduce the administrative burden on the procurement departments of first, second, and third-tier suppliers by at least 20%.

3

How will the data space attract and scale its user base, data providers, and service offerings to achieve critical mass, where it reaches a sufficient scale to sustain itself and generate significant value?

The Business Model building block offers guidance on aligning the value propositions of multiple organisations. This aids in understanding the strategy for growing the user base, attracting data providers, and expanding service offerings.

Depending on the ambitions outlined, the scaling strategy needs to be determined as they are closely linked. An option could be to add more use case scenario's and value-added services to the platform, ensuring relevance to a broader range of users.

Step 3 - Stakeholder engagement

Objective: Identify and engage with relevant stakeholders who will contribute to and benefit from the data space. Assess their willingness to participate, their roles, and their identities within the data space.

#

Question

Building Block Provides

Potential Outcomes

1

Who are the stakeholders that are directly and indirectly affected by the data space?

The Participation Management building block provides guidance on identifying all relevant stakeholders and their relationship to the data space.

The Participation Management building block identifies different roles: data providers, data consumers, data rights holders, intermediaries, operators, etc. Providing a list of stakeholders, which are categorised according to these roles, gives insights into who should be included in further discussions.

2

Who of these stakeholders will actually participate in the data space?

The Participation Management building block provides guidance on identifying which stakeholders are willing to engage and clarifying their roles. Identifying the roles of different stakeholders helps organise effective collaboration within the data space.

Identify the interested parties that might actually want to join and be part of, for example, the data space authority, participants that would want to become (paying) members of the data space (and under what conditions), and participants that are interested but are indirectly connected to the data space. See also the onboarding/offboarding infographic at the bottom of chapter 3.

3

What are the objectives of participation?

The Participation Management building block provides guidance on defining goals and expectations for stakeholder participation. It is important to define these for every stakeholder that participates in the data space.

Determine per type of participant why they would want to join and what their interest is. This could be a profit motive, data consumption, data sales, or use case scenario's that provide value.

Step 4 - Cooperation readiness

Objective: Determine whether to proceed with creating the data space based on organisational readiness and strategic alignment.

#

Question

Building Block Provides

Potential Outcomes

1

Do the organizations involved want to establish a data space?

The Organisational Form and Governance Authority building block assists data space initiative members in understanding their legal formalisation options. Initially, the data space must assess stakeholder commitment and readiness for formalisation. If stakeholders are committed, cooperation agreements are established; if not, the process halts for re-evaluation of the data space's suitability.

Clarifies the level of commitment from the stakeholders around the table regarding their interest in establishing a data space and further developing the ideas and use case scenario's that will be part of it.

This could range from a simple “yes” or “no” in an email to more extensive documentation in which each stakeholder indicates the conditions under which they would like to continue participating in the process. The most formal way to confirm is by creating and signing cooperation agreements.

 

1. Purpose of the Development Process

What is the result of the process:

  • A defined set of use case scenario's which have been described in detail, based on the high-level use case scenario's (step 2 in Align Stakeholders on the Data Space Scope process), and align with the data space’s purpose.

  • All relevant participants are identified, as this is a prerequisite for establishing the organisational form.

These use case scenario's will create the first value-generating activities of the data space.

Who should take action regarding the result:

  • The results are relevant for the data space participants, who will receive a clear definition for each use case on the following topics:

    • the individual business model

    • the collaborative business model

    • a business case for each participant

    • a business case for the data space as a whole

  • A list of functional requirements derived from the use case scenario's will also be provided.

What can the actors do with the result:

  • Each actor can now decide whether to continue their involvement in the development of the data space.

  • Each actor now has clarity regarding how they wish to be involved in the data space.

  • The process orchestrator is now able to make technical, legal, and business agreements to meet the functional requirements set for each use case.

It is an absolute necessity for the participants in the data space to generate enough value with the use case scenario's for the data space to be viable. The functional requirements offer the initial indication of the costs necessary to establish the data space and maintain its operation (which serves as input for the business case).

2. Fundamental questions and flowchart

This development process provides further detail on the fundamentals established in the first process, Align Stakeholders on the Data Space Scope. Therefore, there is one fundamental question divided into two sub-questions that must be considered during this process:

  • To what extent are the use case scenario's able to create a viable data space?

    • What value will the use case scenario's create for each of the stakeholders involved, and how?

    • What needs to be arranged (technically, legally, and otherwise) to enable value creation for the use case scenario's?

Defining a 'viable data space' for all data spaces in a single term is challenging. Therefore, it is advisable to establish how this term is defined within the data space initiative. Possible conditions for a viable data space might include:

  • The data space can function without the need for public funding.

  • There is a positive business case for all participants in the data space.

  • The data space is able to reach critical mass.

The steps to answer these questions (Figure 1) are designed in accordance with setting up a business model. Step 1 focuses on the value that will be generated, Step 2 on what will be delivered, Steps 3 and 5 on how the value will be delivered, and Step 4 examines which parties are involved in the delivery (from both the demand and supply side).

CoCreo3-20260116-135853.png

Below, all steps of the flowchart are explained, along with accompanying questions to guide you through the DSSC Blueprint.

Connected workshop(s):

  • Workshop 2 - Use Case Value Network

  • Workshop 3 - Use Case Business Model

Step 1 - Use case selection and strategic alignment

Objectives: Define the initial use case(s) and associated stakeholders that will allow the data space to start. This implies that choices need to be made on which use case scenario's are developed first and which will be developed later.

#

Question

Building Block Provides

Potential Outcomes

1

Which use case scenario's should the data space focus on first, and which are to be developed in the future?

The Business Model and Use Case Development building blocks explain that a data space generates value by enabling the creation of value in use case scenario's. It is important to identify and prioritise the use case scenario's that create enough value for the data space to get started.

The list of high-level use case scenario's drafted in Align Stakeholders on the Data Space Scope - Step 2, needs to be refined and ranked according to:

  • Value created: consider the cost of development and margins

  • Easy of development

  • Stakeholder interests

  • Other parameters agreed upon by the stakeholders

Once the list is complete, select the top use case(s) to further develop in the data space.

2

What is the purpose or problem to be solved by the use case (business, societal, and/or environmental value)?

The Use Case Development building block explains how the purpose and value of a use case are integral to its core design and how these aspects are validated during the refinement step.

For each use case, it is important to define the problem that it addresses and its intended purpose. The purpose of the use case should align with the purpose and scope of the data space. It should be written in a way that brings together the relevant stakeholders.

For example, in SCSN:
”The purpose of sharing order data is to decrease the administrative costs of customers and suppliers by reducing errors, streamlining communication channels, and aligning product portfolios”.

This provides insights into the use case's direct goal of “decreasing costs” by solving three problems.

3

Which participants or actors are directly involved in which use case scenario's, and what roles do they play?

The Contractual Framework building block enables interoperable, automated, and scalable agreements, while the Organizational Form and Governance Authority building block outlines the roles, responsibilities, and relationships of participants to ensure effective collaboration and governance.

The Use Case Development building block describes a process for agreeing on the participants of a specific use case and their roles within that use case.

A comprehensive description of the use case and preferably a value network analysis. This allows participants to see their position relative to one another in each of the use case scenario's. The offerings of data products and services between the participants should be detailed, including, if applicable, the physical flows of goods and services and monetary transactions.

This presents a complete picture of the business relationships between the participants. Compare this analysis with the roles defined in Align Stakeholders on the Data Space Scope - Step 3 - Question 4: relevant identities.

4

What benefits do these use case scenario's offer to these participants?

The Business Model building block outlines how the value propositions of participants influence the business model of the data space. It is important to outline the tangible benefits, value propositions, and expected outcomes that participants can derive from their involvement in each use case, providing insights into individual and collaborative business models. Therefore, establish the business model for each participant and determine how these models contribute to the collaborative value created.

The Use Case Development building block describes how the value propositions for use case participants are part of the core design of a use case and how these are confirmed in the refinement step. (see: process for XX in Use Case Development building block).

For each participant, there should be a clear value proposition for each use case. This should include:

  • The value the participant adds to the use case.

  • The actions each participant undertakes to deliver that value (e.g. to whom the participant offers what).

  • The cost model of delivery, including the expenses associated with executing the activities.

  • The revenue model of delivery, detailing the revenue generated by the activities.

  • The recipients of the participant’s offerings.

The business model radar serves as a useful tool in this context.

 

Step 2 - Legal and compliance framework

Objective: Ensure adherence to legal and regulatory requirements for secure and compliant data sharing.

#

Question

Building Block Provides

Potential Outcomes

1

What legal agreements are necessary for governing data sharing, usage rights, and liabilities across different use case scenario's?

The Contractual Framework building block discusses factors that may trigger the application of various legal requirements, provides pointers on relevant rules and regulations for different use case scenario's, and offers insights into which agreements might be necessary.

A list of legal and compliance-related items that have been triggered (see the flow charts provided). For instance, personal data, data intermediaries, etc. Additionally, are there specific legal norms that this data space should adhere to because it is in the defence or health sectors?

Next, a list of the documents required to address the triggers that have been activated. Be very clear about the level at which these agreements should be made. Agreements for a data space in general, for individual users, or for users interacting with one another. Which Service Level Agreements (SLAs) pertain to the data space, and which are for a service operator?

Step 3 - Service design

Objective: Define how the use case scenario's and their data products will be offered in the data space, and support the identified use case scenario's by establishing the necessary federation, participant agent, and value creation services, as well as the parties responsible for delivering these services.

#

Question

Building Block Provides

Potential Outcomes

1

What are the core services required within the data space, and how do they relate to the business models of the use case scenario's and data space itself?

The core services are the minimum services necessary to facilitate the functioning of the data space and its (initial) use case(s). These may include federation, participant agent, value creation services, or any combination thereof.

The Business Model building blocks differentiate between federation, participant agent, and value creation services. Services are defined as the mechanisms through which value is created and are an essential part of the business model.

Define a list of services that the data space and its participants need to offer to one another in order to ensure the data space can exist. Refer to the services outlined for the Business and Organisational building blocks and Technical building blocks for inspiration.

Each data space possesses its own core service. For SCSN core services are:

  • SCSN foundation: Maintaining and developing new messages

  • SCSN foundation: Maintaining and updating the data standard/models

  • SCSN foundation: Monitoring and updating the rulebook

  • Service Providers: Delivering participant agents (thus enabling access to the data space and the ability to send messages)

2

What value creation services are considered in the data space? 

The Value Creation Services building block provides an approach for managing services that extend the core functionality required by the use case scenario's to create additional value. These services might include data processing, integration, or user experience to maximise the value generated.

Define a list of services that the data space and its participants need to offer one another to facilitate the provision of use case scenario's. Review the services defined for the Business and Organisational building blocks and Technical building blocks for inspiration.

Value-added services vary from one data space to another. The aspects of answering this include:

  • How do value creation services relate to the business model and use case(s) of the data space?

  • How are they governed (who provides them and under what conditions)?

  • Will value creation services be visible and available to all data space participants? or specific subsets of services will be restricted to just a group of participants?

3

Which parties will offer what services?

The Business Model building block shows how this question leads to a make-or-buy decision. There might be parties and/or data spaces in the market that offer the services needed to make the data space work. Use the canvas under Elements and their key functions to record which party provides which service.

The Intermediaries and Operators building block helps to identify to whom these services would be provided: only to companies and organisations, or also to individuals?

This, in particular, focuses on the business requirements of the data space. Understanding the technical requirements and determining whether these should be bought or made. Defining how critical these services are for your data space informs the strategic decision for the data space orchestrator.

Identifying the essential parties for your business model and the power dynamics between the participants, the service providers, and the data space authority is crucial.

4

How is data used by each use case within the data space and/or across data spaces, and what types of data are essential for its operation?

The Data Space Offering building block provides guidance for data space participants in creating resources and data product offerings. It helps determine data sources, formats, and quality requirements necessary to support use case activities.

The Use Case Development building block explains how such data products can either be developed within the data space or obtained from another data space for a cross-data space joint use case.

After this question, you should have a complete picture of how data services and data products move around in your data space (if not, try to resolve this before proceeding). The outcome here should be a clear description of the data products that move throughout the data space, from whom to whom.

Connecting this to the use case scenario's and services offered in the data space should give you an overview of how various parties interact within the data space.

 

1. Purpose of the Development Process

What is the result of the process:

  • Formalisation in collaboration, by defining the organisational form.

  • The main parameters of the governance framework, along with the roles and responsibilities within the data space, become clear.

Who should take action regarding the result:

  • The (self-)determined establishing parties (founders) of the data space.

What can the actors do with the result:

  • Participants can start joining the data space.

  • The establishing parties have an organisational form through which further agreements can be made.

2. Fundamental Question and Flowchart

With the value creation and business models defined, it is now time to formalise these decisions within an organisation. The fundamental question that should be kept in mind throughout this process is: how do we—the founders of the data space—wish to collaborate?

Within the steps of this development process, the second go/no-go decision is made (Figure 1). The first step concerns the investment decision of the founders of the data space: are we/they prepared to provide the funds to initiate the data space? If the answer is yes, proceed to the next steps of formalising the organisational form. If insufficient value is generated for parts of the data space, some assumptions or models may need to be revisited. Alternatively, the members of a data space initiative could consider a redistribution of value. If the value remains inadequate, there is no real reason for the data space to continue. Note that we explicitly discuss value here, which could be monetary but could also be something else, such as an improvement in air quality or an increase in contraband captured.

CoCreo4-20260116-135859.png

Below, all steps of the flowchart are explained, along with accompanying questions to guide you through the DSSC Blueprint.

Connected workshop(s):

  • Workshop 4 - Data Space Organisational Form.

Step 1 - Formalising Commitment and Investment Decision

The parties that ultimately sign the constitutional agreement (i.e. founders) will become the governance authority (e.g. assembly of members) and elect, select or appoint the executive body (e.g. director, board of directors).

Objective: Divide roles and responsibilities among the founders of the data space.

#

Question

Building Block Provides

Potential Outcomes

1

What are the roles and responsibilities of the data space founders?

As explained in the Organisational Form and Governance Authority building block, the establishment of the data space requires the parties involved to agree to commit funds, capital, or in-kind contributions (e.g. intellectual property, IT capabilities).

Here, the partners commit resources to one another. The manner in which these resources are brought in, informs the decision regarding the organisational form made in step 2. It should be clear what each partner contributes to the foundation and maintenance of the data space.

2

What is the business model for the data space governed by the governance authority?

The Business Model building block provides guidelines for new business models and successfully developing one, outlining financial and sustainability strategies for the data space.

Here, the divisions of profits and losses are agreed upon. Once again, this informs the decision regarding the organisational form. It is important to agree on how money is spent (e.g. paid out as dividends to shareholders, reinvested in the data space) and who will contribute which amounts of resources in case the data space requires additional funding.

Step 2 - Determine and Establish the Organisational Form

Objective: Create the data space and formalise its existence, including the establishment of its governance authority.

#

Question

Building Block Provides

Potential Outcomes

1

What organisational form is chosen for the data space?

The Organisational Form and Governance Authority building block offers an overview in the form of a decision tree to help the members of a data space initiative understand their options for legal structures. It also outlines potential organisational models for the data space.

The decision regarding the organisational form is made here. A letter of intent or a memorandum of understanding may be signed by the founders to confirm their intention to formalise their commitment in the future.

2

What are the data space agreements necessary for the establishment of the data space?

The Contractual Framework and Organisational Form and Governance Authority building blocks describe the different data space agreements that must be signed by the founders to create the data space and what additional steps might be necessary (e.g. entry into a company registry, notary’s verification).

The necessary foundational agreement (e.g. articles of association, statute) is signed between the founders. The data space as a company is entered into a company registry (depending on a country of establishment). The data space can start its activities (e.g. sign necessary agreements with service providers, accept participant to exchange data).

3

What governance structure of the data space should be established?

The Organisational Form and Governance Authority building block offers an overview of governance authority’s structure based on the legal organisational form. This aids in the creation of different bodies of the governance authority of a data space. Please note that the agreements made in step 2 of this development process are put into effect within this structure.

Here, the legally required governance authority of the data space organisation are created and effectuated. Additionally, if necessary or desired, additional bodies (e.g. task forces, working groups, committees) can be determined and created.

Step 3 - Determine and record key organisational documents and processes

Objective: Determine and record the essential documents by which the data space is governed and develop the main processes of governance.

#

Question

Building Block Provides

Potential Outcomes

1

Which activities will the governance authority overall and its bodies perform to run the data space?

The Business Model building block offers an overview of the roles of the governance authority concerning the business model. For instance, it ensures that the business model of the data space is appealing to all use cases and participants.

The Organisational Form and Governance Authority building block provides, from a legal perspective, a short description of the roles of different governance bodies and procedures of their functioning.

The data space members need to decide on the division of powers between the general assembly (e.g. assembly of all members) and the executive body (e.g. board of directors, director). Essentially, they need to decide which issues refer to the day-to-day operation of the data space and can be decided by the executive alone. Examples of such routine decisions are: acceptance of participants of the data space, conclusion of agreements with service providers.

On the other hand, the members of the data space need to decide what the most important decisions are that must be taken by the assembly of all members. Examples of such decisions are: appointment/ election of a new director, admission of a new member to the data space, adoption of data space policies, creation of other governance bodies (e.g. working group, committee) and determination of their mandate.

2

What are the processes through which the governance authority should perform their duties, and how should they be monitored and reviewed?

The Organizational Form and Governance Authority indicates some of the decision-making processes (e.g. some decisions must be taken unanimously by the assembly of members). Many rules on the decision-making come directly from the legislation applicable to the founding agreement. However, members of the data space can decide additionally on their own rules.

In the previous step, the roles and responsibilities were defined. Now, the processes for executing these responsibilities will be designed.

For example, if a new member wants to join the data space, how the application should be made, when the assembly of all members should convene and how they should decide on the new member: unanimously or by majority?

Another example: who should prepare the business strategy for the data space: the executive body or a special working group? After the business strategy is prepared, how should be it adopted by the assembly of members: unanimously or by simple majority?

Step 4 - Strategy for the Data Space

Objective: Define the way in which the governance authority aims to keep the data space up-to-date and relevant.

#

Question

Building Block Provides

Potential Outcomes

1

How does the data space identify the need to change its business model, redesign it, and effectuate these desired changes?

The Business Model building block offers insights into the regular monitoring, reviewing, and adaptation of the business model to meet the data space's potential for growth and sustainable expansion.

A process detailing how the business model is reviewed, who is responsible for this, and the metrics and KPIs that determine when and how the business model should be adjusted.

2

How will growth ambitions be realised?

This step refers back to Step 1 (questions 3 and 4) of the Align Stakeholders on the Data Space Scope development process. The Business Modelbuilding block explains how multi-sidedness is an important characteristic of a data space and discusses how a business model may evolve over time.

A clear decision on the direction in which the data space should grow (i.e. more use cases, service providers, primarily participants) and a process for achieving that growth, including who is responsible.

3

How does the data space foster a collaborative culture and manage transparency and efficient communication?

The Participation Management building block suggests mechanisms for improving participation management through feedback channels, dispute resolution, and fostering a collaborative culture within the data space.

Define what a collaborative culture is for your data space by establishing core values and fully integrating them into your design principles.

Translate this into a communication strategy tailored for each type of participant. In particular, the third chapter provides examples of how each type of participant can be engaged. Make sure to incorporate the business models and/or offerings relevant to that particular participant in the messaging.

 

1. Purpose of the Development Process

Now that most of the business and organisational decisions have been made, the data space needs to be designed and built.

What is the result of the process?

  • Translates the functional requirements into a design for the data space, detailing the necessary building blocks, standards, and services.

  • The design should include technical and organizational components, as well as agreements about governance and policies.

Who should take action regarding the result?

  • The data space authority is responsible for documenting the decisions made, such as those regarding standards, roles, responsibilities, and other specifications, in the rulebook.

What can the actors do with the result?

  • Service providers can start building and connecting their services according to the specifications of the data space.

  • Participants can start preparing their offerings and their connection to the data space.

 

2. Fundamental Questions and Flowchart

The data space is a means to an end. Since the end was established in the development processes preceding this one, it is now time to focus on the means. When designing the data space, keep the following fundamental question in mind: Which data space design best meets the objectives and needs of participants while ensuring secure, compliant, and efficient data sharing?

To address this fundamental question, we have outlined five steps within the development process (Figure 1). Similar to the process in Develop Use Cases and Identify Functional Requirements, these steps are aligned with establishing a business model. We are aware of the stakeholders involved (to whom we will provide services). Therefore, the current question is how to securely onboard and offboard these stakeholders while fostering trust among them. Simultaneously, we are examining the data. As we have established our products and services (what we offer), it is now essential to explore the data exchange protocols that will enable efficient data sharing. Finally, we need to describe the services that facilitate the delivery of value, i.e., how we will offer it.

CoCreo5-20260116-135905.png

Below, all steps of the flowchart are explained, along with accompanying questions to guide you through the DSSC Blueprint.

Connected workshop(s):

  • Workshop 5 - Data Interoperability.

  • Workshop 6 - Integrate and Connect.

  • Workshop 7 - Data Value Creation Enablers.

Step 1 - Secure Participant Onboarding and Offboarding

#

Question

Building Block Provides

Potential Outcomes

1

Which types of identities need to be supported in your data space? And what are the conditions for their issuing?

The Identity and Attestation Management building block provides an approach for managing identities and attestations while ensuring interoperability, security, and trust based on widely recognised technical standards and regulatory frameworks.

Concrete outcomes should be a list of identities coming out for the data space. This can relate to the identity of organisations, individuals and/or services or other digital assets. The division can be created with use of the technical roles within a data space: data provider, data holder, data consumer, etc. Or it can be created with the business roles: for example manufacturer and OEM. With each identity a list of conditions for issuing should be made.

2

Which other types of attestations are needed? And what are the conditions for their issuing?

The Identity and Attestation Management building block provides a division in three types of functional dimensions for identity and attestations. Additionally, it has best practices described and refers to technical standards for data spaces.

The outcome should be As a minimum, this includes a data space membership credential. What is needed for obtaining such a credential? This is linked to the participation management building block. The data space membership credential provides proof that the entity adheres to the data space rulebook. In addition to the data space membership credential, other types of attestations may be needed, for example, to prove compliance with policies related to data rights, consent, and security.

3

Which processes need to be in place to verify and enforce compliance with the Rulebook?

The Trust Framework building block provides general elements of the trust framework and a defining format of claims to making it machine readable, including a conformity assessment workflow.

For each of the credentials identified in the Identity and Attestation management building block, processes need to be in place for their issuing. For instance: membership credentials and other conformity credentials. Data space participants can use in their bilateral exchange. Processes can include for instance the signing of legal documents or automated verifications (e.g. credit score).

4

For each of the processes: how will the roles of Trust Anchors and Trust Services be implemented?

The Trust Framework building block provides the types of roles needed to ensure this trust, and explains what their breadth of scope is exactly.

Which trust anchors exist as core trusted entities which are trusted in a data space? This can stem from legislation, contractual conditions or the general accepted position of a certain entity in the data space. And furthermore: which trust services are available to implement their role in the digital world and issue credentials on their behalf? Note that for a single trust anchor, multiple trust services can be operated. And a single trust service can operate for multiple trust anchors.

Step 2 - Trust among participants

#

Question

Building Block Provides

Potential Outcomes

1

How can data space participants verify compliance with access and usage policies using the trust framework?

The Access Control and Usage Policies Enforcement building block identifies the available trust anchors and trust services.

Create an overview of the different trust policies needed in your data space to allow for trustworthy exchange.

Trust services can be used for the (automated) verification of claims of compliance, which can be used to evaluate access and usage policies ('does the other participant meet the requirements').

2

Which common access and usage policies need to be included in the data space rulebook?

The Access Control and Usage Policies Enforcement building block provides several best practices and explainers on how to select and identify special policies.

A list of drafted policies which will later be part of the rulebook.

Depending on the use cases supported in the data space, some common access and usage policies might exist for specific (types of) data products. As an example: some (domain specific) roles in the network might need to adopt a specific access and usage policy for the mandatory sharing or control of data. These might stem from regulatory requirements (e.g. consent for the sharing of personal data, based on the GDPR) or legal requirements stemming from the legal framework of the data space. In other scenarios they can also serve as optional templates or best practices for dataspace participants.

Step 3 - Agreements on Data Models and Protocols to Exchange Data

Objective: In this step, the data models and communication protocols are defined.

This step is highly specialized and heavily relies on the Data Models building block. Before going through the questions, it is advised that you read the Data Models and Data Exchange building blocks. This will help you better understand the terminology and make your efforts to complete this step more effective.

#

Question

Building Block Provides

Potential Outcomes

1

For which (categories of) data products does the data space need to manage semantics?

The Data Models building block offers guidance on designing, reusing, and governing data models to enable common data sharing.

Inventory of necessary standards and guidelines for consistent data interpretation and integration.

2

Which data models are already available and can be re-used? Which new (shared) data models need to be created?

The Data Models building block provides an explainer on the abstraction levels of data models for semantically annotating the data being shared in the data space and explains how to implement this building block.

Determine if you should reuse current data models or develop new ones, and clearly define the levels of abstraction required to semantically describe your data products.

3

What kind of meta-standard will be used to express the data models in the data space?

The Data Models building block offers a list of best practices for metamodels to establish and/or annotate a domain-specific data model.

Align with one or more meta-standards to describe your data models, depending on the necessary levels of abstraction. For instance, RDF or JSON Schema.

4

What are the data space specific requirements for standardized data exchange protocols?

The Data Exchange building block offers guidance on ensuring that data is exchanged according to the specified semantics within the data model.

A list of functional requirements for protocols and interfaces to ensure compatibility and integration with the data models. Follow the plan of steps in chapter 3 of the building block.

5

Which protocols meet these requirements?

The Data Exchange building block elaborates on the process on how to chose the exchange protocols and provides best practices.

A list of exchange protocols for the exchange of data that can be implemented in the data space. Identify whether existing protocols can be used or whether new ones are necessary.

6

How will data models be managed within the data space?

The Data Models building block describes how different abstraction levels of data models can be used in actual protocols for data exchange.

Data exchanged via the data exchange protocol are semantically compliant with the data models.

For instance, a data schema (e.g., JSON Schema) can be used in the data exchange protocols during data transfer to provide technical validation.

7

How will the data space manage the agreed data exchange protocols?

The Data Exchange building block offers specifications and capabilities which can be used to design policies to manage the data exchange protocols.

Technical agreements need to be governed. This starts by publishing the data exchange protocol (such as an OpenAPI specification) in a vocabulary service. Furthermore, a strategy for maintenance and updates of the protocol needs to be defined (version management).

Step 4 - Accountability and Control of Data Usage

4

Question

Building Block Provides

Potential Outcomes

1

For which data products is provenance, traceability and observability required? And what needs to be recorded?

The Provenance, Traceability & Observability building block provides a process and best practices to implementing provenance, transaction traceability and transaction observability.

Determine why and what needs to be logged within the data space, when it comes to traceability of data. For each offering, define what type of observability, provenance and traceability is possible and/or required.

2

Which data model will be used for recording and storing provenance, traceability and observability data?

The Provenance, Traceability & Observability building block offers specific information on the meta data models used in data space.

A chosen open standard data model for structuring the logs of the data transactions in the data space, which is to be amended if the standard is insufficient in use for the data space.

3

How will the logs be stored securely, and who can access them?

The Provenance, Traceability & Observability building block provides a path in how to decide this with some standard architectures in the best practices.

A storage architecture, which determines where and how logs will be stored, as well as defining the rules of when and how parties can access these rules.

4

How will the agreements on provenance, traceability and observability be governed?

The Provenance, Traceability & Observability building block

 

Step 5 - Categorisation and Implementation of Services

#

Question

Building Block Provides

Potential Outcomes

1

Which discovery services are needed? And who is providing them?

The Publication and Discovery building block addresses how the Dataspace Protocol for managing the exchange of catalogue entries is set-up.

A clear overview of the discovery services needed and a specific party which is responsible for providing these services. These services can be centralised in a single party, or decentralised by providing them through multiple parties.

2

How will catalogue services be implemented in the data space?

The Publication and Discovery building block provides an explainer of catalogues in the Dataspace Protocol.

Provide a specification of the Dataspace Protocol, defining the schemas and protocols necessary for the participants to negotiate agreements, access data, and publish and discover metadata.

3

What is the minimum set of metadata which needs to be provided for the (types of) data products provided in a data space?

The Data, Services, and Offerings Descriptions building block provides an overview of how the metadata could be implemented. Including an explainer of metadata in data spaces.

The Data Act, through article 33, provides a minimum set of metadata to be provided for each data product by data providers in a data space.

Determine this minimum set of metadata for the data products offered in the data space.

The rulebook of a data space can provide further (domain specific) attributes for the (types of) data products shared in the data space. The outcomes need to be documented in the rulebook of the data space.

4

Which functionalities of the data space could or should be provided by dedicated intermediary service providers?

The Intermediaries and Operators building block outlines the existence of intermediary service providers that allow participants without their own participant agent to join a data space. This building block will assist in defining the services that these intermediary service providers may offer.

Design the functionalities for each specific service provider and the data space authority. Consider the business models defined in Develop Use Cases and Identify Functional Requirements, as well as the agreements made in Establish Organisational Form, to ensure the technical design aligns with the business and legal requirements.


1. Purpose of the Development Process

What is the result of the process?

  • The completion of the development processes (at least of their first iteration) by identifying and putting on record all policies, guidelines, procedures and agreements needed to run the data space.

  • Missing policies, guidelines and procedures (hereafter “policies” for simplicity) are developed and also recorded.

  • Agreements are prepared to be concluded with third parties, such as other data spaces, enabling or value-added service providers, or utilities like internet service, water and electricity providers. This includes the preparation of general terms and conditions for the use of the data space (for data providers and data users exchanging data via the data space).

When exchanging or buying and selling data via a data space, agreements are also made. However, these agreements are between data space participants (i.e. bilateral agreements between a data provider and a data user) and, therefore, outside of the scope of this development process.

Who should take action regarding the result?

  • The data space governance authority (executive body) identifies the necessary policies and keeps record of them.

  • The data space governance authority (executive body, potentially this can also be done by a special working group/ committee) drafts and adopts (adoption is likely to be done by the representative assembly of all data space members) missing policies, guidelines and procedures.

  • The data space governance authority (executive body) has its contractual framework in place.

What can the actors do with the results?

  • The data space governance authority will act according to the set policies.

  • The data space governance authority can impose the policies onto the data space participants and service providers to the data space via concluded contracts (which include terms and conditions of use).

  • The first iteration of the data space definition is finished once this process is done.

Of course, once this documentation process is finished, the work on the data space does not stop. Just like any organisation and/or business, there is a need for continuous improvement, updates and adaptation. It is, however, beneficial to have a formal end to an iteration of the data space development processes, such that implementation can be realised. Additionally, formally ending a cycle, allows for a new iteration to start with fresh goals for improvement.


2. Fundamental Question and Flowchart

As this development process is about wrapping up the development processes, the fundamental question is: What policies and agreements need to be documented for the data space to operate within the appropriate laws and regulations, and how should they be recorded?

This process has three steps (Figure 1):

  1. Identify all items that constitute the governance framework of your data space,

  2. If some of the identified items are not yet drafted, draft and adopt them; keep the documentation,

  3. Identify all agreements that the data space needs to function and draft them; keep the documentation.

All the items under points 1)-3) should be documented in one place (which can be a rulebook or have any other name) in human-readable and, if possible, machine-readable formats.

Although the steps are clear, they may be time-consuming to complete. They consist of questions that need to be answered, as well as a non-exhaustive list of items that must be recorded for specific building blocks. Keep in mind that if you have done the first four processes well, and kept a good record of the answers to the questions, (potentially significant) parts of what is required for this process is already decided upon a gathered.

CoCreo6-20260116-135910.png

Below, all steps of the flowchart are explained, along with accompanying questions to guide you through the DSSC Blueprint.

Connected workshop(s):

  • Workshop 8 - Data Space Rulebook.

Step 1 - Identify necessary policies, guidelines and procedures

Objective: to record all the policies necessary to allow the data space to run as intended.

#

Question

Building Block Provides

Potential Outcomes

1

What are the basic organisational policies that need to be drafted by the governance authority?

The internal policies that a data space needs are defined by the regulatory requirements as well as internal ambitions of the data space. The Regulatory Compliance building block offers an overview of triggers that result in obligations for a data space that may also require a special policy. Every organisation needs a policy on personal data protection. Cybersecurity policy is crucial for any data-driven organisation. Intellectual property rights, sustainability and competition policies may be desirable for some organisations.

Examine the trigger flowcharts in the building block and identify the necessary policies/documents to adhere to the relevant legislation.

2

Which design choices from the Functional Analysis and Data Space Design development process need policies to be included in the governance framework?

In many building blocks, numerous decisions are made, particularly regarding policies, the use of standards and software. Below is a non-exclusive list of elements for each building block that could be considered for inclusion in the governance framework:

For each of the building blocks defined below, the addressed elements are identified.

Keep in mind that to properly realise a functionality in the data space you need:

  • a technical implementation to execute the functionality;

  • a party responsible for managing this technical implementation;

  • some sort of governance document (like a policy) to determine what the responsible party is allowed to do, and for example what models need to be used with the technical implementation of the functionality.

The final two points need to be recorded in the rulebook if not done so already for each functionality.

  • Identity and Attestation Management: The Blueprint recommends using W3C Verifiable Credentials and Decentralized Identifiers (DIDs) to manage digital identities and verify their information.

  • Trust Framework: The data space must specify the standards and methods for ensuring compliance with regulations, identifying Trusted Service Providers (TSPs), and managing them in accordance with the Electronic Identification and Trust Services (eIDAS) regulation. This includes validating and verifying identities using software that adheres to these standards, with providers available in the DSSC Toolbox.

  • Access & Usage Policy Enforcement: The Blueprint prescribes using Open Digital Rights Language (ODRL) to create and enforce usage policies. Tools like the Policy Information Point Service can support these functionalities.

  • Data Models: The data space must define which data models are used and who manages them. These models are typically published and maintained centrally, facilitated by a vocabulary service. Agreements with service providers should be established, with implementations available in the DSSC Toolbox.

  • Data Exchange: Data exchange protocols are data space agnostic, so the data space must determine which protocols will be used for data transfer in relation to the participant agent service.

  • Provenance, Traceability & Observability: Record all of the decisions made in step 4 of Funcational Analysis and Data Space Design the mandatory events, the chosen data models, the storage architecture, and the access policies in the data space's rulebook.

  • Data, Services, and Offerings:Data, Services, and Offerings DescriptionsThe data space should specify the standards and rules for describing data and services, with Data Catalog Vocabulary (DCAT) recommended in the Blueprint for this purpose.

  • Publication and Discovery: this involves the control plane of the participant agent service, where the data space must determine whether to adopt local or centralised cataloguing for publishing and discovering data, services, and offerings.

  • Value Creation Services:Value creation servicesThere are various services designed to create value from the data shared within the data space, some of which are listed in the DSSC Toolbox.

  • Data Space Offerings: This building block can provide information on when or how much the data space governance framework should enforce common standards and/or policies for data products.

Step 2 - Draft and document missing policies

Objective: Create a comprehensive governance framework that prescribes the internal rules by which the data space is governed.

#

Question

Building Block Provides

Potential Outcomes

2

Which legislative frameworks/triggers must be considered for the internal rules?

The Regulatory Compliance building block offers guidelines to ensure compliance with relevant legislation and regulations throughout the data space's lifecycle.

Related to step 2 in Develop Use Cases and Identify Functional Requirements, this step elaborates on where the methods for adhering to these regulations are documented. It should provide a list of internal policies that support compliance with GDPR and other relevant rules and legislation.

Refer to the regulatory compliance decision trees for inspiration.

3

Which legislative frameworks are relevant when drafting contractual clauses?

The Contractual Framework building block identifies elements of the contractual framework that address data protection, intellectual property, cybersecurity, risk management policies, and the technical standards required by law.

Related to step 2 in Develop Use Cases and Identify Functional Requirements, this step elaborates on the methods for adhering to these regulations. It should include a list of external agreements that support adherence to IP legislation, for example.

Step 3 - Draft and document necessary agreements

Objective: Identify various agreements that the data space needs to function and draft them (or at least their purpose, principles and main elements). The formalisation of all the collaborations of the data space will happen under the operational processes.

#

Question

Building Block Provides

Potential Outcomes

1

What are the agreements with third parties and/or other data spaces?

The Contractual Framework building block provides an overview of what a contractual framework looks like and enables the legal implementation of other building blocks.

The Regulatory Compliance building block contains guidance on legislative requirements that may need to be considered in the data space contracts.

Draft any agreements related to enabling services, such as service agreements, and the terms and conditions of use of the data space. Ensure that the agreements in which the data space is involved are clear and comply with the legal requirements of the applicable law.

2

Are there any special third parties (e.g. data intermediation service providers, gatekeepers) involved in contracts with this data space?

The Regulatory Compliance building block contains a table listing different special types of third parties and providing explanations on the points of attention.

Consult the table and check whether any of special types of third parties are involved with the data space. If yes, review the agreements prepared for conclusion with them and ensure that they comply with the legal requirements.

Co-Creation Method
A - Before developing a data space
B - Development Processes
B.1 - Align Stakeholders on the Data Space Scope
B.2 - Develop Use Cases and Identify Functional Requirements
B.3 - Establish Organisational Form
B.4 - Functional Analysis and Data Space Design
B.5 - Document Data Space Policies and Agreements
Service Definitions

1. From building block capabilities to services

In our building blocks, we’ve identified the capabilities needed in a data space. Design choices need to be made for each capability: which data model will we use? Which policies apply? etc. We’ve also identified standards and specifications (if available) that we recommend data spaces adopt.

Building blocks are not translated 1:1 to software. Therefore, we’ve decided to introduce the term ‘services’: technical services that exist to implement the required capabilities.

Software is needed to realise these services. You can find them in our DSSC Toolbox. In addition to deploying software yourself, companies are increasingly starting to offer them ‘as-a-service’.

The dataspace governance authority can define which service shall or can be used in a dataspace, as part of the rulebook of a dataspace. The contracting can be done by either the dataspace governance authority or individual participants.

2. Overview

The image below (Figure 1), shows the complete overview of services for implementing technical building blocks. In the following sections, we will highlight them in more detail.

2.1 Service, Service Providers and the Rulebook

As mentioned in the section on the key concepts of a data space, the service provider is a party who, as the name suggests, provides services. In this way, the service provider enables the other roles, data consumers/providers and data space governance authorities, to technically realise what they need to do.

In some cases, the usage of a particular service is mandatory or governed by a specific legal framework. The latter is possible, for instance, for data intermediation services, as specified in the EU Data Governance Act.

In most cases, however, the Rulebook of a data space will specify which services can or should be used. Different approaches exist:

  • The Data Space Governance Authority can either fulfil the role of the service provider itself or contract these services from a separate service provider (which is becoming increasingly common).

  • Certain services might be certified by the Data Space Governance Authority, and individual participants can choose whatever service they prefer.

  • Mixes of the above, whereby participants can choose what fits their needs best.

2.2 Three Categories of Services

There are three distinct categories of services we consider:

  1. Facilitating Services or federation services: these services facilitate the collaboration between participants in a data space, enabling them to engage in (commercial) data-sharing relationships of all sorts and shapes. Click here to learn more about the possible Federation services we foresee.

  2. Participant Agent Services: these services enable an individual participant to join the data space, facilitate the sharing (providing or using) of data, specify access and usage policies, etc. They serve to implement the control- and (in some cases) the data plane. Click here to learn more about the functioning of a Participant Agent service.

  3. Value Creation Services: these are additional data space services relating to value-creation. Click here to learn more about these services.

 

 

 


1. Categories of business and operational services

This page describes the collection business and organisation services (as opposed to technical services) that are relevant for data spaces.

There are four broad and partially overlapping categories of business and operational services that we consider specific to data spaces (as opposed to any business or other organisation):

  • Management services, such as

    • Governance framework management

    • Data space strategy development and foresight

    • Service architecture and governance

    • Interoperability and security governance

  • Oversight services, such as

    • Standards compliance monitoring

    • Governance compliance monitoring and enforcement

    • Technical observability services, data space monitoring and reporting

    • Conflict resolution and arbitration

  • Orchestration services, such as

    • Use case matchmaking, participation brokering

    • Use case development and onboarding

  • Participation management services

    • Participant lifecycle management; eligibility check, role transitions, on- and off-boarding

    • Roles management

  • Participant support services, such as

    • Offering validation and onboarding for publication

    • Offering development: usage policy definition support, data (model) transformations

    • Technical integration support

    • Interoperability support

    • Legal and regulatory compliance support

Some of these services include or imply also technical services.


2. Governing data space services and their providers

In most cases, the governance framework or rulebook of a data space will specify which services can or should be used by its participants. A data space may and, in many cases, should have a service provider registry (as part of the data space registry) which can be used to indicate who are the service providers in the data space.

The data space governance framework should also address at least the following aspects of service governance:

  • Service level agreements and performance metrics

  • Security and compliance requirements

  • Data handling and privacy standards

  • Incident response and business continuity plans

  • Audit and monitoring requirements, including transparency requirements

  • Exit strategies and data portability provisions, including fungibility requirements

For more detail, see Intermediaries and Operators.

Further, different approaches exist to who provides, procures, and uses different data space services.

  1. The Governance Authority can either provide a service itself or procure it service from a separate service provider (which we note is becoming increasingly common).

  2. Certain services might be certified, recommended, or approved by Governance Authority, and individual participants can choose to procure the service from whichever provider they prefer.

In most cases, some services will follow approach 1 and others approach 2. For more detail, see Intermediaries and Operators.


3. Regulating data space services and their providers

As legal entities in the EU, all service providers are also subject to EU and national regulations and laws. Some EU regulations additionally govern specific types of services that may be used in data spaces, such as trust services regulated by the eIDAS regulation, data intermediation services regulated by the DGA, and internet intermediary services regulated by the DSA. For details on regulatory compliance of data spaces and their services, see Regulatory Compliance.

1. Introduction

Participant agents allow participants, as the name suggests, to participate in a data space. It is their ‘digital representation’ in the data space.

Such services play a vital role in ensuring trust in a data space as they differentiate between a data plane and a control plane. The control plane is key here as it implements functionalities for identification, publishing of data sets, etc.

Within the Participant Agent, several parts can be identified (see Figure 1).

Tech5.png

If you want to know how the various parts of the participant agent service work together, read the section explaining the data and control plane first.

1.1 Credential Store

The credential store is used to store credentials (identities and attestations) which have been issued by the validation and verification federation service. This could include credentials indicating that a participant is a member of a particular data space, for example.

The credential store is also used to present credentials to other participants in the data space and to validate credentials from others. The store shall use protocols for the issuing and sharing of credentials.

Relevant building blocks include Identity & Attestation Management and Trust Framework.

1.2 Local Catalogue Publication

This part allows for publishing metadata of data products, provided through the Participant Agent, to the data space. On a data space level, this functionality can be enhanced by including offerings of other participants, too. In the latter case, we call this a Catalogue.

The Participant agent shall use the Dataspace Protocol, in combination with DCAT-AP, for the exchange of catalogue entries.

1.3 Contract Negotiation

This part allows data access and usage policies to be published within catalogue metadata based on the ODRL standard. As explained in the Access and Usage Policies and Enforcement building block, this implements a Policy Administration Point (PAP).

After publishing, a contract negotiation process needs to occur, during which the policies of the data consumer and data provider are matched. Ultimately, this leads to a decision on whether or not to grant access to data. This is called a Policy Decision Point (PDP).

During this process, it is possible to interact with a Policy Information Point (PIP) operating as a federation service in the data space, e.g., to query whether someone has given personal consent or to evaluate a specific policy.

The Participant agents shall use the Dataspace Protocol for the contract negotiation process.

1.4 Data Plane

The data plane implements the data exchange with APIs and data models specific to a particular domain. Consequently, the data plane is likely to be domain-specific. It can also contain runtime components, such as cloud infrastructure, which is required to execute the required functionality.

The control plane and data plane should work together to manage the transfer process After contract negotiation, the transfer process can take place. This happens on the Data Plane (see below). The ‘Transfer Process’ part of the Participant Agent also plays an important role, as it manages the actual transfer process. It acts as a Policy Decision Point (PDP) and Policy Execution Point (PEP), enforcing the agreed data-sharing contract.

 

What is a connector, then?

Some initiatives use the concept of a ‘connector’. In fact, this is a combination of some or all elements mentioned above. It is software to implement Participant agents. Different set-ups exist, however. For example, the Credential Store can be implemented as part of a ‘connector’, but it could also be implemented as a separate software tool working together with the connector. Other service providers have even chosen to integrate participant agent services with other software or platforms.

 

 

Control Plane vs. Data Plane

It is important to distinguish between a control plane and a data plane:

  • The control plane is responsible for deciding how data is managed, routed and processed.

  • The data plane is responsible for the actual sharing of data.

For example, the control plane handles user identification, access, and usage policies, while the data plane handles the actual exchange of data.

This implies that the control plane can be standardised to a high level, using common standards for identification, authentication, etc.

The data plane can be different for each data space and use case depending on the types of data exchange that take place. Some data spaces focus on sharing large datasets, others on message exchange, and others take an event-based approach. There is no one-size-fits-all, although some mechanisms (especially in the data interoperability pillar) can assist in making sure different data planes work together.

Local Catalogue Publication

This part allows for publishing metadata of data products, provided through the Participant Agent, to the data space. On a data space level, this functionality can be enhanced by including offerings of other participants, too. In the latter case, we call this a Catalogue.

The Participant agent shall use the Dataspace Protocol, in combination with DCAT-AP, for the exchange of catalogue entries.

Contract Negotiation

This part allows data access and usage policies to be published within catalogue metadata based on the ODRL standard. As explained in the Access and Usage Policies and Enforcement building block, this implements a Policy Administration Point (PAP).

After publishing, a contract negotiation process needs to occur, during which the policies of the data consumer and data provider are matched. Ultimately, this leads to a decision on whether or not to grant access to data. This is called a Policy Decision Point (PDP).

During this process, it is possible to interact with a Policy Information Point (PIP) operating as a federation service in the data space, e.g., to query whether someone has given personal consent or to evaluate a specific policy.

The Participant agents shall use the Dataspace Protocol for the contract negotiation process.

What is a connector, then?

Some initiatives use the concept of a ‘connector’. In fact, this is a combination of some or all elements mentioned above. It is software to implement Participant agents. Different set-ups exist, however. For example, the Credential Store can be implemented as part of a ‘connector’, but it could also be implemented as a separate software tool working together with the connector. Other service providers have even chosen to integrate participant agent services with other software or platforms.

 

Data Plane

The data plane implements the data exchange with APIs and data models specific to a particular domain. Consequently, the data plane is likely to be domain-specific. It can also contain runtime components, such as cloud infrastructure, which is required to execute the required functionality.

The control plane and data plane should work together to manage the transfer process After contract negotiation, the transfer process can take place. This happens on the Data Plane (see below). The ‘Transfer Process’ part of the Participant Agent also plays an important role, as it manages the actual transfer process. It acts as a Policy Decision Point (PDP) and Policy Execution Point (PEP), enforcing the agreed data-sharing contract.

Credential Store

The credential store is used to store credentials (identities and attestations) which have been issued by the validation and verification federation service. This could include credentials indicating that a participant is a member of a particular data space, for example.

The credential store is also used to present credentials to other participants in the data space and to validate credentials from others. The store shall use protocols for the issuing and sharing of credentials.

Relevant building blocks include Identity & Attestation Management and Trust Framework.

1. Introduction

Facilitating services, also called: federation services, support the interplay of participants in a data space. They operate according to the policies and rules specified in the Rulebook by the data space authority.

It is important to note that data spaces are distributed in nature. There is not necessarily a central platform where all data is kept. In most cases, participants in a data space manage their own data and can decide for themselves whether or not to share it with other participants, sometimes even in multiple data spaces.

That being said, there can still be the need for services which facilitate them in this interplay, e.g., federation services. There are four main categories of federation services (see Figure 1).

Facilitating Services
Figure 1. Federation services

1.1 Trust services

The capabilities implemented by validation and verification services serve to:

  • Issue or validate credentials

  • Verify Credentials

  • Optionally: allow for delegation of trust (which, technically, is also the issuance of a credential).

Credentials can relate to all kinds of attestations:

  • Identity, which can be an eIDAS-compliant credential when available or another identity credential if needed.

  • Participation, which describes whether someone is a participant in the data space (i.e., has signed the relevant contracts or is compliant with certain regulations). This service implements the data space’s participants registry.

  • Other compliance: the credential indicates compliance with other rules, policies or regulations. This can include aspects such as personal consent, the signing of legal contracts or any other conformity assessment.

Trust services can be fully automated (e.g. by checking against a database or registry) or can contain manual compliance verifications such as audits or legal checks.

Whatever the setup is, these services rely on the usage of W3C Verifiable Credentials and other related protocols for issuing and validating credentials.

The trust framework of a dataspace can identify which trust services can be used for the issuing and validation of credentials.

1.2 Catalogue services

These services provide an overview of registered data products in the data space and links to their respective participant agents. This allows participants to search and find assets in the data space. These services implement the Publication and Discovery building block.

Catalogue services use the DCAT-AP specification to express the metadata of Data Products and the Dataspace Protocol for the exchange of these entries.

Technically, a catalogue uses the same interface as the catalogue of a Participant agent. The difference is that in this particular case, a catalogue can include entries of multiple participants or federate multiple catalogues.

1.3 Vocabulary services

Vocabulary services provide an overview of available data models in the data space. This allows participants of the data space to choose common data models for a particular application. In the rulebook, some data models can be made mandatory to ensure semantic interoperability between participants.

Vocabulary Services can also link these data models to APIs/technical interfaces for data exchange, providing semantics and syntax. This can also be done for other services where mappings need to be made between semantic models and technical interfaces, such as provenance, traceability and observability.

1.4 Observability services

Depending on the use case and relevant legal/contractual obligations, it might be necessary to audit data sharing within the data space. In this case, it might be required to record specific data for the purposes of provenance & traceability.

Such services are called ‘observability services’.

Trust services

The capabilities implemented by validation and verification services serve to:

  • Issue or validate credentials

  • Verify Credentials

  • Optionally: allow for delegation of trust (which, technically, is also the issuance of a credential).

Credentials can relate to all kinds of attestations:

  • Identity, which can be an eIDAS-compliant credential when available or another identity credential if needed.

  • Participation, which describes whether someone is a participant in the data space (i.e., has signed the relevant contracts or is compliant with certain regulations). This service implements the data space’s participants registry.

  • Other compliance: the credential indicates compliance with other rules, policies or regulations. This can include aspects such as personal consent, the signing of legal contracts or any other conformity assessment.

Trust services can be fully automated (e.g. by checking against a database or registry) or can contain manual compliance verifications such as audits or legal checks.

Whatever the setup is, these services rely on the usage of W3C Verifiable Credentials and other related protocols for issuing and validating credentials.

The trust framework of a dataspace can identify which trust services can be used for the issuing and validation of credentials.

Vocabulary services

Vocabulary services provide an overview of available data models in the data space. This allows participants of the data space to choose common data models for a particular application. In the rulebook, some data models can be made mandatory to ensure semantic interoperability between participants.

Vocabulary Services can also link these data models to APIs/technical interfaces for data exchange, providing semantics and syntax. This can also be done for other services where mappings need to be made between semantic models and technical interfaces, such as provenance, traceability and observability.

Catalogue services

These services provide an overview of registered data products in the data space and links to their respective participant agents. This allows participants to search and find assets in the data space. These services implement the Publication and Discovery building block.

Catalogue services use the DCAT-AP specification to express the metadata of Data Products and the Dataspace Protocol for the exchange of these entries.

Technically, a catalogue uses the same interface as the catalogue of a Participant agent. The difference is that in this particular case, a catalogue can include entries of multiple participants or federate multiple catalogues.

In the two previous categories (federation services and participant agent services), we provided a finite list of services.

Value-creation services relate to additional services which reside in a data space. For value-creation services, it is not possible to define a limited list. This is because it is up to innovators in data spaces to determine which services are offered.

Value-creation services are there to unlock, generate and maximize the value of data shared within a data space, providing additional functionalities on top of the core process of data sharing or data transaction. These services complement the Federation Services (which provide the basic capabilities to perform a data transaction) and Participant Agent Services (which enable an individual participant to join the data space and facilitate the providing, using or sharing of data) to compose the whole set of services available in a data space”

Examples of these services could be a data marketplace, a data analytics service or a cross-data space AI service.

Participants of the dataspace can contract such services. They can be mandatory or optional, depending on what is specified in the Rulebook.

From a technical perspective, value creation services shall also adopt the foundational technical standards as specified in the blueprint for their basic interactions with others.

The Value-Creation Services building block provides more perspectives on deploying such services.

 

Service Definitions
Business and Organisational Services
Participant Agent Services
Control Plane
Data Plane
Credential Store
Facilitating Services
Trust Service
Vocabulary
Observability
Catalogue
Value-Creation Services
Data Spaces Toolbox Submit a tool
38 matching tools
Value-Creation Services

The Interoperability Test Bed is a service offered by the European Commission’s DIGIT to facilitate the conformance testing of IT systems. The Test Bed is itself a software system that can be both downloaded and installed locally, but also reused through a shared online installation operated by DIGIT. It offers an intuitive web user interface and rich integration features that allow administrators to define their project’s overall testing setup as well as users to connect and run tests.

Value-Creation Services

The SEMIC SHACL Validator is the unified validation service used to assess compliance of RDF graphs, SHACL shapes, and OWL vocabularies with SEMIC semantic specifications, including DCAT-AP, CPSV-AP, MLDCAT-AP, BRegDCAT-AP, and the SEMIC Style Guide.

Value-Creation Services

The SEMIC XML Validator is a validation service used to assess compliance of XML documents with SEMIC specifications, schema definitions (XSD), and interoperability requirements. It is part of the Interoperability Test Bed ecosystem and supports automated checks for correctness, structure, and conformity of XML-based artefacts.

Value-Creation Services

The Sovity Connector Plugin: Data Space Federation is a component that enables the Sovity Connector to operate across multiple identity management systems and participate in a federated dataspace environment.

In the standard configuration, connectors typically trust a single identity issuer responsible for validating the X.509 certificates used during connector-to-connector communication. The plugin extends this model by allowing connectors to trust multiple certificate issuers resulting in connectors being able to authenticate and interact with Sovity connectors from different dataspaces with different identity providers.

Conceptually, the plugin extends the identity management model from a simple user-based structure (e.g., user 1, user 2) to a more expressive user-and-group-based structure (e.g., user 1 belonging to dataspace A, user 1 belonging to dataspace B).

Trust Service

NoodleBar & Keyper are a complete, production-ready and modular dataspace trust service stack aligned with the DSSC Blueprint. NoodleBar provides three integrated layers: Identity (authentication for every machine and human in the dataspace), Participant Registry (participant lifecycle management, verification, onboarding, and catalogue), and Access & Authorization (real-time policy enforcement and audit logging). Keyper adds Personal Consent & Delegation Management, enabling data owners to actively control who accesses their data. The stack is compliance by design, supporting European data rules and requirements. Framework-agnostic by architecture, NoodleBar dataspace solution has been deployed in production across energy, logistics, and construction sectors.

Vocabulary

Simpl is the open-source smart middleware that enables cloud-to-edge federations and all major data initiatives funded by the European Commission.

Simpl-Open is a suite of integrated and modular components. This includes components for Vocabulary service. See the “Purpose” section for a description of how Simpl-Open covers the service.

Participant Agent Services

Simpl is the open-source smart middleware that enables cloud-to-edge federations and all major data initiatives funded by the European Commission.

Simpl-Open is a suite of integrated and modular components. This includes components for Participant Agent service. See the “Purpose” section for a description of how Simpl-Open covers the service.

Catalogue

Simpl is the open-source smart middleware that enables cloud-to-edge federations and all major data initiatives funded by the European Commission.

Simpl-Open is a suite of integrated and modular components. This includes components for Catalogue service. See the “Purpose” section for a description of how Simpl-Open covers the service.

Trust Service

Simpl is the open-source smart middleware that enables cloud-to-edge federations and all major data initiatives funded by the European Commission.

Simpl-Open is a suite of integrated and modular components. This includes components for Trust services. See the “Purpose” section for a description of how Simpl-Open covers the service.

Vocabulary

AgroPortal is an open, community-driven vocabulary service dedicated to the agricultural and agri-food domains, designed to host, share, and interconnect data models (aka semantic artefacts or knowledge organisation systems) such as ontologies, vocabularies, and thesauri about multiple aspects of agricultural data: technologies, breeding, food, plant phenotypes and traits, anatomy, etc. Built on the OntoPortal technology, it provides a comprehensive environment for ontology publishing, discovery, alignment, versioning, and semantic annotation, while ensuring interoperability with external data catalogues and platforms. By serving as both a technical infrastructure and a collaborative hub, AgroPortal supports researchers, data providers, and institutions in making their data FAIR—Findable, Accessible, Interoperable, and Reusable—thus fostering knowledge integration and innovation across agri-food.

Business and Organisational Services

The iSHARE Trust Framework provides a standardised approach for identification, authentication, and authorisation, enabling organisations to share data securely and efficiently. Key features include:

Federated and Decentralised Approach: Allows parties to join data spaces through trusted onboarding procedures without the need for pre-exchanged authentication keys or participant details.

Technical Specifications: Utilizes REST API architecture, OAuth 2.0, OpenID Connect 1.0, PKI, and digital certificates to ensure secure interactions between participants.

Role-Based Structure: Defines specific roles such as Service Consumer, Service Provider, Entitled Party, Identity Provider, Identity Broker, and Authorisation Registry, each with distinct responsibilities and functional requirements.

Vocabulary

The primary mission of an OntoPortal installation is to host and serve ontologies and semantic artefacts. The portals accept resources in multiple knowledge representation languages: OWL, RDFS, SKOS, OBO and UMLS-RRF. Ontologies are semantically described with rich metadata (partially extracted from the source files), and a browsing user interface allows to quickly identify, with faceted search, the ontologies of interest based on their metadata.

Business and Organisational Services

The Business Model Radar provides a template to visually map key components of a business model in a circular and interconnected format. It helps co-operating organisations identify mutual strengths, gaps, and opportunities by providing a holistic view of how value is created, delivered, and captured.

Data Plane

A bridging service for publishing and accessing asset meta in the FDO (FAIR Digital Object) global data space data from within an EDC or AAS-based data space.

Value-Creation Services

This data app focuses on enabling privacy-preserving computations in data spaces. It leverages advanced Privacy-Enhancing Technologies (PETs), currently featuring Fully Homomorphic Encryption (FHE) and planned support for approaches like anonymization techniques and Zero-Knowledge Proofs (ZKPs). It is offered in the data space and delivered as a ready-to-deploy app to be instantiated in EDC connectors. It allows participants to process and compute encrypted data, preserving data privacy and enhancing data owners’ sovereignty over their data.

Value-Creation Services

The introduction of the Predictive Unit Real-Time Information Service (PURIS) enriches a company's resilience strategy through standardized data sharing, giving stakeholders heightened transparency and comprehensive information. This clarity allows PURIS users to detect supply chain issues earlier, initiate solution-finding more swiftly, and access a wider array of options, leading to more effective, cost-efficient, and environmentally friendly outcomes. By facilitating proactive anticipation, concurrent management, and reactive recovery, PURIS supports the supply chain across pre-, during-, and post-disruption phases, thereby improving operational efficiency and resilience within the Catena-X network.

Business and Organisational Services

The Sitra Rulebook model provides a manual for establishing a data space and to set out general terms and conditions for data sharing agreements. Rulebook Part 2 includes editable frameworks and templates including:

  • Data Space Canvas
  • Checklists: Business, Governance, Legal, and Technical
  • Ethical maturity model
  • Rolebook
  • Servicebook
  • General Terms and Conditions (to be used as-is)
  • template for the Constitutive Agreement,
  • template for the Accession Agreement,
  • template for the Governance Model, and
  • template for the Dataset Terms of Use
Participant Agent Services

As a Data Space Participant Agent Nautilus for Ocean Enterprise provides Data Space Participants with the ability to publish, manage, discover, and consume data products and service offerings. It is a data economy toolkit and abstraction layer enabling programmatic interactions with the Ocean Enterprise Data Space Infrastructure and Components required by Participants.

Catalogue

The Ocean Enterprise Catalogue allows the distributed, tamper-proof, self-sovereign storage of Data, Services, and Offerings Descriptions. Metadata records are stored as signed Verifiable Credentials utilizing Ocean Enterprise smart contracts. The metadata is openly extensible to support domain-specific descriptions and standards, such as DCAT, Gaia-X, and others. As API and for performant queries against the distributed catalogue of any Ocean Dataspace the Aquarius Catalogue Cache Component, based on Elasticsearch, is utilized. Aquarius continuously monitors metadata being created or updated and caches the catalogue state for local processing supporting participant agents, markets and applications using the Data Space Infrastructure.

Participant Agent Services

The sovity EDC Community Edition extends the Eclipse Dataspace Connector (EDC) with additional open-source enhancements, providing a ready-to-use solution for secure data exchange while ensuring data sovereignty.

Participant Agent Services

IDSA complient certified IDS connector

Participant Agent Services

The FIWARE Data Space Framework FDF is an integrated suite of components implementing DSBA Technical Convergence recommendations, every organization participating in a data space should deploy to “connect” to a data space. 

Participant Agent Services

The Ocean Enterprise Provider, alternatively named the “Connector” or “Access Controller” is a REST API specifically designed for the provisioning of data services. The access controller acts as an intermediary between the data source/data product provider and the user/data product consumer, thus preventing the need for the data product consumer to have direct access to the data product. Before granting access to a resource it performs a series of checks to verify the users permission to access a service, such as a data product contract opt-in, the identity of the data product consumer, successful payment, and access policies. The Ocean Enterprise Provider supports integrity checks, the transfer of data, the orchestration of Compute-to-Data, and the forwarding to service offerings to support “Everything as a Service”.

Participant Agent Services

Modular solution that, deployed in any organization, allows to establish a single point of entry for multiple data sources either proprietary in the role of the Data Provider or available throughout the Data Space in the role of Data Consumer ensuring the interoperability of shared data, trust between the parties involved in data exchange and data sovereignty

Trust Service

The Authorisation Registry is a key component of the iSHARE Trust Framework, enabling organisations to manage, verify, and delegate access rights within data-sharing ecosystems. 

Participant Agent Services

The TSG components allows you to participate in an IDS dataspace to exchange information with other organizations with data sovereignty in mind. You will be able to participate with the provided components as-is, but you’re allowed to modify the components to create your own dataspace with specific use cases in mind.

Trust Service

The Gaia-X registry is an open-source software with decentralisation at its core.

The Gaia-X registry is the backbone of the Gaia-X governance, and stores information, such as:

  • the list of Gaia-X Trust Anchors;
  • the result of the Trust Anchors validation processes;
  • the potential revocation of Trust Anchors’s identity;
  • the shapes and schemas for the Gaia-X Verifiable Credentials.

The Gaia-X registry is used by the Gaia-X Compliance Engine to perform the checks needed to assess Gaia-X Compliance and can be used by third parties to get correct information about the shapes, the Gaia-X Terms & Conditions, etc).

The source code of the Gaia-X registry can be reused in another public or private environment, agnostic from Gaia-X rules.

Vocabulary

The Smart Data Models Initiative is a collaborative effort aimed at providing open and standardized data models to facilitate
interoperability and data sharing across various domains and applications, especially within the context of smart cities, digital twins, and IoT ecosystems. These data models define how data is structured and exchanged, ensuring consistency and compatibility among systems.

Trust Service

The service takes as input the W3C Verifiable Presentations provided by the participants, checks them against shapes using the the W3C SHACL format, available in the Gaia-X Registry.The service returns a W3C Verifiable Credential, the “Gaia-X Compliance Credential” with a Gaia-X signature, as a proof that the input provided has passed all the verifications.

Trust Service

The Participant Registry is a core component of the iSHARE Trust Framework, enabling organisations to verify and discover trusted participants within data spaces. It acts as a decentralised registry for maintaining participant information, including their identity, roles, compliance levels, onboarding details, etc.

Value-Creation Services

The Ocean Enterprise Market or Ocean Enterprise Portal is a Graphical User Interface (GUI) which provides Data Space Participants with the ability to publish, manage, discover, and consume data products and service offerings. The Market allows Data Space Participants, especially Data Service Providers, to present target group specific information to potential Data Product Consumers.

Value-Creation Services

The Data Space Builder is a suite composed by the different data spaces components and technical building blocks such as catalogs, vocabulary services, trust framework & usage, policies and identity management, and data exchange including connectors and agents, also focused on semantic data management, data models management and NLP (Natural Language Process) intelligence.

Value-Creation Services

Ikerlan Federated Learning Extensible KIT provides a solution designed to collaboratively improve AI models across multiple participants in a secure and privacy-preserving manner. Service providers use the KIT to publish a specific asset containing configuration files that deploy federated learning client components, which are automatically integrated with consumer’s EDC connector, enabling authorized participants to securely access federated learning service. Clients download these components, which establish secure gRPC-based data plane connecting clients to the provider's aggregation services. This allows participants to train models locally and request aggregated model updates on-demand.

Trust Service

The Dynamic Attribute Provisioning Service (DAPS) is a high-performance solution for secure and trustworthy communication within data spaces. It is based on the industry-standard Keycloak and provides a custom Dynamic Attribute Token (DAT) Mapper Extension, which allows for flexible and efficient dynamic provisioning of attributes. The DAPS ensures secure certificate-based authentication and authorization, validating connectors while supporting compliance with data sovereignty and security requirements.

Trust Service

Apache Syncope is an Open Source system for managing digital identities in enterprise environments, implemented in Jakarta EE technology.

Syncope is a full-fledged IAM system covering provisioning, reconciliation and reporting needs, access management and API management.

Value-Creation Services

WISEPHERE is a technological environment developed by ITI that, once deployed, allows organizations to manage, share and exploit data in a reliable and secure environment, with the aim of transforming this data into knowledge and value.WISEPHERE helps companies create Data Spaces and adopt data technologies, offering a response to their technological, legal and economic uncertainties, thus facilitating the path towards the data economy.

Vocabulary

Systems need to use a common data model to communicate. Semantic Treehouse helps you and your community to agree on, define and improve these models

Catalogue

The Data Space Portal is a comprehensive platform that enables seamless interactions within data spaces, providing tools for data discovery and governance, while ensuring interoperability and adherence to data sovereignty principles for the data space members. The Crawler module of the Data Space Portal is designed to automatically discover, index, and update data resources across members Connectors. This component enhances the usability of data spaces by providing seamless and real-time insights into available data offers, supporting interoperability and data-sharing standards

Toolbox
Interoperability Test Bed
SEMIC SHACL Validator (Unified Validator)
SEMIC XML Validator
Sovity Connector Plugin: Data Space Federation
NoodleBar & Keyper - Dataspace Infrastructure by Poort8 B.V.
Simpl-Open - Vocabulary Service
Simpl-Open – Participant Agent
Simpl-Open - Catalogue
Simpl-Open - Trust Service
AgroPortal
iSHARE Trust Framework for Data Rights
OntoPortal
Business Model Radar
Fair Data Publisher
PETSpaces (Privacy-Enhancing Data App for Secure Computations in Data Spaces)
PURIS - Predictive Unit Realtime Information Service
Sitra Rulebook model for a fair data economy
Nautilus Participant Agent
Ocean Enterprise Catalogue and Aquarius Catalogue Cache
sovity EDC Community Edition (EDC CE)
Data Space Innovation Lab Connector
FIWARE Data Space Framework (FDF)
Ocean Enterprise Provider
Tekniker Dataspace Connector
iSHARE Authorisation Registry
TNO Security Gateway (TSG)
Gaia-X registry
Smart Data Models
Gaia-X Compliance Service
iSHARE Satellite (Participant Registry)
Ocean Enterprise Market
Data Space Builder
IFLEX (Ikerlan Federated Learning EXtensible kit)
sovity Dynamic Attribute Provisioning Service (DAPS)
Apache Syncope
WISEPHERE
Semantic Treehouse
sovity Data Space Portal (DSPortal)
Glossary

This glossary establishes consistent and coherent terminology for DSSC communication and publications.

The list of concepts listed under sections 1 to 11 includes the key concepts as introduced in the Key Concepts of Data Spaces section. This is limited to the highest level concepts and more detailed terms can be defined in the glossary sections in each building block. The Alphabetical List of All Defined Terms includes all the terms of this central glossary as well as any additional terms defined at the building block level.

The various documents produced by the DSSC originate from different contexts, such as business, legal, application, technical, and architectural. This makes it challenging to guarantee coherence and consistent use of terms. However, the fact that all authors of such documents are expected to use the terminology from this glossary helps ensure such coherence and consistency will exist. Consequently, readers will find such documents much easier to understand and experience less confusion and misunderstandings.

Beyond the DSSC, this glossary also supports information sharing and co-development between the different standards development initiatives, the various data space initiatives and people involved and working with the DSSC. We hope that terminology from the glossary naturally spreads to the community of practice around data spaces, and we hope to get feedback and change requests from the community when needed.

The context of this glossary is the implementation and development of data spaces. Each context needs its terminology. For example, almost every law and contract start by defining its terms; such a term may deviate from what it means in other laws or contracts. Software engineers refer to the different contexts as ‘namespaces’ or ‘schemas’. Terms described here may have different meanings in other contexts, and terms with particular meanings elsewhere, e.g. in laws, standards, etc., may not have that meaning within DSSC.

The scope of this glossary – what is included and why. The primary criterion for inclusion is that every term is used in the DSSC documents. As a principle, we intend to keep this glossary as concise as possible but still include all terms that have a specific meaning in the context of DSSC. We do not include generic terms.  

Legal definitions regarding European data economy concepts. Another related context is the EU data policies and regulations. One objective of the glossary is to help people understand and comply with this common foundation. In the eleventh section of the glossary, we cover the foundational legal terms and definitions related to the European data economy. The word “definition” in this glossary refers to these legal definitions adopted verbatim from the respective laws. Elsewhere in the glossary, we use the word “description” to refer to the term descriptions we crafted.

Alignment with other terminologies. We adopt terminology from relevant sources and describe terms as much as possible in an inclusive and non-contradictory way with EU law and with European as well as international standards. Adopting terminology, however, is not automatically direct copying. It means that, where needed, we craft terms and descriptions from reliable sources to fit in the context of data space development. We also make the descriptions criteria-based and modular (see below). This process of adopting (not copying) terms should result in consistent and coherent terminology.

Terms are described with criteria. The descriptions of the terms in this glossary are compact, focusing mainly on the criteria. The idea is that different people can agree on whether something is an instance or example of the term by verifying the criteria written in the glossary description. We supplement the short descriptions with explanatory texts that include further descriptions and alignment with other sources when needed.

Terminology is modular and interlinked. The terms in this glossary are heavily interlinked. Within the descriptions, we use other terms from the glossary and mark these with bolded font. Consequently, the reader may need to follow some of the links to other terms to understand the first term fully. The terms in this glossary are not in alphabetical order. Instead, the terms are grouped in distinct chapters, so the linked terms are close to each other.

Conceptual models are closely aligned with the glossary. Conceptual models add more context and meaning to the terms than what can be expressed in the glossary tables. A conceptual model specifies a small set of concepts (ideas), their relationships, and constraints that apply. A conceptual model is distinct from an architectural model. For example, in city planning, conceptual models introduce concepts like 'house', 'shop', 'mall', 'road', etc., and the architectural models of individual cities will tell you whether or not there are malls, where the houses are, how the roads connect them, etc. Similarly, in data spaces, the conceptual models introduce terms such as 'governance framework', 'data transaction', 'data space infrastructure', etc. How these concepts are implemented in practice is part of the data space architecture. In this blueprint version, the highest level conceptual model is in the Introduction section on Key Concepts of Data Spaces, and more detailed conceptual models are part of the building blocks.

Flexibility for communications. Different writing styles are necessary for different target audiences. There may be situations where the glossary terms and definitions do not fit perfectly for a specific communication purpose. In such cases, the authors may use other wording instead of copying from the glossary. However, the authors should always maintain the original meaning of the glossary definition.

Root word ‘data space’ in many terms. Many terms in the glossary start with ‘data space’; for example, data space governance framework, data space infrastructure, data space use case, etc. We chose this approach to maintain the specificity of the terms compared to their generic counterparts. When the terms are used in texts (including the term descriptions in this glossary), it is not necessary to always repeat the preceding words ‘data space’, but it is recommended to use the full term at least once in a given text or when there is a risk of confusion between the specific and more generic use of the term.

Data space roles versus instances performing the roles. Some terms, such as ‘data space participant’ or ‘data provider’, can refer to a data space role and to instances that perform the role. The glossary descriptions of such dual-usage terms are written in the format that fits for the instances rather than the role, as this is the dominant usage.

This page lists all terms that have been specified in the glossary tables that exist in the building blocks or other pages of the Blueprint v3.0. Each entry shows a term as it is defined, and the building blocks or pages where the definition came from (the Source). A term will have multiple entries in this table if it has been defined in a different way in different building blocks or pages (note that typos or punctuation changes may also trigger an additional entry).

Please note that all “Data Space” terms are listed twice in the table, with and without the “Data Space” prefix, to simply the search (example: Agreement and Data Space Agreement).

For all readers, the purpose of this page is to provide a full alphabetical overview of all terms defined in the Blueprint. For all authors, this page allows to check whether the terms they rely on are already in use somewhere, and if so, where that is, so that they can start harmonising terms if they think that is necessary.

DSSC Glossary (Blueprint Vsn 3.0)

Term Description
Access Control

Source : Access & Usage Policies Enforcement

Systems and policies that regulate who can access specific data resources and under what conditions.
Accreditation

Sources :
- Identity & Attestation Management
- Trust Framework

third-party attestation related to a conformity assessment body, conveying formal demonstration of its competence, impartiality and consistent operation in performing specific conformity assessment activities (ref. ISO/IEC 17000:2020(en), Conformity assessment — Vocabulary and general principles )
Accreditation Body

Source : Trust Framework

Authoritative body that performs accreditation (ref. ISO/IEC 17000:2020(en), Conformity assessment — Vocabulary and general principles )
Agreement

Source : Contractual Framework

A contract that states the rights and duties (obligations) of parties that have committed to (signed) it in the context of a particular data space. These rights and duties pertain to the data space and/or other such parties.

Note : This term was automatically generated as a synonym for: data-space-agreement

Application Profile

Source : Data Models

A data model that specifies the usage of information in a particular application or domain, often customised from existing data models (e.g., ontologies) to address specific application needs and domain requirements.
Assurance

Source : 8 Identity and Trust

An artefact that helps parties make trust decisions about a claim, such as certificates, commitments, contracts, warranties, etc.

Explanatory Text : Also defined as: grounds for justified confidence that a claim has been or will be achieved [ISO/IEC/IEEE 15026-1:2019, 3.1.1]

Attestation

Sources :
- 8 Identity and Trust
- Identity & Attestation Management
- Trust Framework

Issue of a statement, based on a decision, that fulfilment of specified requirements has been demonstrated (ref. ISO/IEC 17000:2020(en), Conformity assessment — Vocabulary and general principles )
Blueprint

Source : 9 Building Blocks and Implementations

A consistent, coherent and comprehensive set of guidelines to support the implementation, deployment and maintenance of data spaces.

Explanatory Text : The blueprint contains the conceptual model of data space, data space building blocks, and recommended selection of standards, specifications and reference implementations identified in the data spaces technology landscape.

Note : This term was automatically generated as a synonym for: data-spaces-blueprint

Building Block

Source : 9 Building Blocks and Implementations

A description of related functionalities and/or capabilities that can be realised and combined with other building blocks to achieve the overall functionality of a data space.

Explanatory Texts :

- In the data space blueprint the building blocks are divided into organisational and business building blocks and technical building blocks.

- In many cases, the functionalities are implemented by Services

Note : This term was automatically generated as a synonym for: data-space-building-block

Business Model

Source : Business Model

A description of the way an organisation creates, delivers, and captures value. Such a description typically includes for whom value is created (customer) and what the value proposition is.Typically, a tool called business model canvas is used to describe or design a business model, but alternatives that are more suitable for specific situations, such as data spaces, are available.
Candidate

Source : Participation Management

A party interested in joining a data space as a participant.
Catalogue

Source : Publication and Discovery

A functional component to provision and discover offerings of data and services in a data space.
Certification

Source : Identity & Attestation Management

third-party attestation related to an object of conformity assessment, with the exception of accreditation (ref. ISO/IEC 17000:2020(en), Conformity assessment — Vocabulary and general principles )
Claim

Sources :
- 8 Identity and Trust
- Identity & Attestation Management
- Trust Framework

an assertion made about a subject . (ref. Verifiable Credentials Data Model v2.0 (w3.org)
Collaborative Business Model

Source : Business Model

A description of the way multiple organizations collectively create, deliver and capture value. Typically, this level of value creation would not be achievable by a single organization.A collaborative business model is better suited to express a value creation system consisting of multiple actors. Intangible values such as sovereignty, solidarity, and security cannot be expressed through a transactional approach (which is common in firm-centric business models) but require a system perspective.
Common European Data Spaces

Source : 11 Foundation of the European Data Economy Concepts

Sectoral/domain-specific data spaces established in the European single market with a clear EU-wide scope that adheres to European rules and values.

Explanatory Texts :

- Common European Data Spaces are mentioned in the EU data strategy and introduced in the EC Staff Working Document on Common European Data Spaces and on this site: https://digital-strategy.ec.europa.eu/en/policies/data-spaces .

- It is furthermore referenced in the Data Governance Act with the following description: Purpose-, sector-specific or cross-sectoral interoperable frameworks of common standards and practices to share or jointly process data for, inter alia, development of new products and services, scientific research or civil society initiatives.

- Such sectoral/domain-specific Common European Data Spaces are being supported through EU-funding programmes, e.g. DIGITAL, Horizon Europe. In some domains (Health, Procurement) specific regulations towards the establishment of such data spaces are forthcoming.

Community Heartbeat

Source : 10 DSSC Specific Terms

The regular release of the data spaces blueprint, data spaces building blocks, other DSSC assets and supporting activities, as outlined in a public roadmap. The regular releases aim to engage the community of practice into a rhythm of communication, co-learning and continuous improvement.
Community Of Practice

Source : 10 DSSC Specific Terms

The set of existing and emerging data space initiatives in all sectors and the set of (potential) data space component implementers. DSSC prioritises the data space projects funded by the Digital Europe Programme and other relevant programmes and will later expand to additional data space initiatives.
Compliance Service

Source : Identity & Attestation Management

Service taking as input the Verifiable Credentials provided by the participants, checking them against the SHACL Shapes available in the Data Space Registry and performing other consistency checks based on rules in the data space conformity assessment scheme.
Component

Source : 9 Building Blocks and Implementations

A specification for a software or other artefact that realises one service or a set of services that fulfil functionalities described by one or more building blocks.

Explanatory Text : For technical components, that would typically be software, but for business components, this could consist of processes, templates or other artefacts.

Note : This term was automatically generated as a synonym for: data-space-component

Component Architecture

Source : 9 Building Blocks and Implementations

An overview of all the data space components and their interactions, providing a high-level structure of how these components are organised and interact within data spaces.

Note : This term was automatically generated as a synonym for: data-space-component-architecture

Conceptual Model Of Data Space

Source : 10 DSSC Specific Terms

A consistent, coherent and comprehensive description of the concepts and their relationships that can be used to unambiguously explain what data spaces and data space initiatives are about.
Conformity Assessment

Source : Identity & Attestation Management

demonstration that specified requirements are fulfilled (ref. ISO/IEC 17000:2020(en), Conformity assessment — Vocabulary and general principles )
Conformity Assessment Body

Sources :
- Identity & Attestation Management
- Trust Framework

A body that performs conformity assessment activities, excluding accreditation (ref. ISO/IEC 17000:2020(en), Conformity assessment — Vocabulary and general principles )
Conformity Assessment Scheme

Source : Identity & Attestation Management

set of rules and procedures that describe the objects of conformity assessment, identifies the specified requirements and provides the methodology for performing conformity assessment. (ref. ISO/IEC 17000:2020(en), Conformity assessment — Vocabulary and general principles ).
Consensus Protocol

Source : Data Exchange_

The data exchange protocol that is globally accepted in a domain

Explanatory Text : In some domains the data exchange protocols are ‘de facto’ standards (e.g. NGSI for smart cities).

Continuous Improvement Process

Source : Use Case Development

Continuously analyzing the performance of use cases, identifying improvement opportunities, and planning and implementing changes in a systematic and managed way throughout the life cycle of a use case.
Contract

Source : Contractual Framework

A formal, legally binding agreement between two or more parties with a common interest in mind that creates mutual rights and obligations enforceable by law.
Contractual Framework

Source : Contractual Framework

The set of legally binding agreements that regulates the relationship between data space participants and the data space (institutional agreements), transactions between data space participants (data-sharing agreements) and the provision of services (service agreements) within the context of a single data space.
Credential Schema

Source : Identity & Attestation Management

In the W3C Verifiable Credentials Data Model v2.0. the value of the “credentialSchema” property must be one or more data schemas that provide verifiers with enough information to determine whether the provided data conforms to the provided schema(s). (ref: https://www.w3.org/TR/vc-data-model-2.0/#data-schemas )
Credential Store

Source : Identity & Attestation Management

A service used to issue, store, manage, and present Verifiable Credentials.
Cross Data Space Use Case

Source : 2 Data Space Use Cases and Business Model

A specific setting in which participants of multiple data spaces create value (business, societal or environmental) from sharing data across these data spaces.
Cross Use Case

Source : 2 Data Space Use Cases and Business Model

A specific setting in which participants of multiple data spaces create value (business, societal or environmental) from sharing data across these data spaces.

Note : This term was automatically generated as a synonym for: cross-data-space-use-case

Cross- Interoperability

Source : 7 Interoperability

The ability of participants to seamlessly access and/or exchange data across two or more data spaces. Cross-data spaces interoperability addresses the governance, business and technical frameworks to interconnect multiple data space instances seamlessly.

Explanatory Text : Inter-data space interoperability is an alternative term and both terms can be used interchangeably.

Note : This term was automatically generated as a synonym for: cross-data-space-interoperability

Cross-data Space Interoperability

Source : 7 Interoperability

The ability of participants to seamlessly access and/or exchange data across two or more data spaces. Cross-data spaces interoperability addresses the governance, business and technical frameworks to interconnect multiple data space instances seamlessly.

Explanatory Text : Inter-data space interoperability is an alternative term and both terms can be used interchangeably.

Data Access Policy

Source : 6 Data Policies and Contracts

A specific data policy defined by the data rights holder for accessing their shared data in a data space.

Explanatory Text : A data access policy that provides operational guidance to a data provider for deciding whether to process or reject a request for providing access to specific data. Data access policies are created and maintained by the data rights holders.

Data Act

Source : 11 Foundation of the European Data Economy Concepts

A European regulation that establishes EU-wide rules for access to the product or related service data to the user of that connected product or service. The regulation also includes essential requirements for the interoperability of data spaces (Article 33) and essential requirements for smart contracts to implement data sharing agreements (Article 36).

Explanatory Text : More info can be found here: Data Act explained | Shaping Europe’s digital future and the Data Act Frequently-asked-questions.

Data Consumer

Source : 5 Data Products and Transactions

A synonym of data product consumer
Data Consumer

Source : Publication and Discovery

A consumer of data or service.
Data Element

Source : Data Models

the smallest units of data that carry a specific meaning within a dataset. Each data element has a name, a defined data type (such as text, number, or date), and often a description that explains what it represents.
Data Governance Act

Source : 11 Foundation of the European Data Economy Concepts

A European regulation that aims to create a framework to facilitate European data spaces and increase trust between actors in the data market. The DGA entered into force in June 2022 and applies from Sept 2023. The DGA defines the European Data Innovation Board (EDIB).
Data Model

Source : Data Models

A structured representation of data elements and relationships used to facilitate semantic interoperability within and across domains, encompassing vocabularies, ontologies, application profiles and schema specifications for annotating and describing data sets and services.These abstraction levels may not need to be hierarchical; they can exist independently.
Data Model Provider

Source : Data Models

An entity responsible for creating, publishing, and maintaining data models within data spaces. This entity facilitates the management process of vocabulary creation, management, and updates.
Data Policy

Source : 6 Data Policies and Contracts

A set of rules, working instructions, preferences and other guidance to ensure that data is obtained, stored, retrieved, and manipulated consistently with the standards set by the governance framework and/or data rights holders.

Explanatory Text : Data policies govern aspects of data management within or between data spaces, such as access, usage, security, and hosting.

Data Policy Enforcement

Source : 6 Data Policies and Contracts

A set of measures and mechanisms to monitor, control and ensure adherence to established data policies.

Explanatory Text : Policies can be enforced by technology or organisational manners.

Data Policy Negotiation

Source : 6 Data Policies and Contracts

The process of reaching agreements on data policies between a data rights holder, a data provider and a data recipient. The negotiation can be fully machine-processable and immediate or involve human activities as part of the workflow.
Data Product

Sources :
- 1 Key Concept Definitions
- 5 Data Products and Transactions

Data sharing units, packaging data and metadata, and any associated license terms.

Explanatory Texts :

- We borrow this definition from the CEN Workshop Agreement Trusted Data Transactions.

- The data product may include, for example, the data products' allowed purposes of use, quality and other requirements the data product fulfils, access and control rights, pricing and billing information, etc.

Data Product Consumer

Source : 5 Data Products and Transactions

A party that commits to a data product contract concerning one or more data products.

Explanatory Texts :

- A data product consumer is a data space participant.

- The data product consumer can be referred to as the data user. In principle, the data product consumer could be a different party than the eventual data user, but in many cases these parties are the same and the terms are used exchangeably.

Data Product Contract

Sources :
- 5 Data Products and Transactions
- Contractual Framework

A legal contract that specifies a set of rights and duties for the respective parties that will perform the roles of the data product provider and data product consumer.
Data Product Owner

Source : 5 Data Products and Transactions

A party that develops, manages and maintains a data product.

Explanatory Texts :

- The data product owner can be the same party as the data rights holder, or it can receive the right to process the data from the data rights holder (the right can be obtained through a permission, consent or license and may be ruled by a legal obligation or a contract).

- A data product owner is not necessarily a data space participant.

Data Product Provider

Source : 5 Data Products and Transactions

A party that acts on behalf of a data product owner in providing, managing and maintaining a data product in a data space.

Explanatory Texts :

- The data product provider can be referred to as the data provider. In general use that is fine, but in specific cases the data product provider might be a different party than the data rights holder and different than the data product owner.

- A data product provider is a data space participant.

- For reference, the definition from the CEN Workshop Agreement Trusted Data Transactions: a party that has the right or duty to make data available to data users through data products. Note: a data provider carries out several activities, ie.: - non-technical, on behalf of a data rights holder, including the description of the data products, data licence terms, the publishing of data products in a data product catalogue, the negotiation with the data users, and the conclusion of contracts, - technical, with the provision of the data products to the data users.

Data Provider

Source : 5 Data Products and Transactions

A synonym of data product provider
Data Provider

Source : Publication and Discovery

A provider of data or service.
Data Rights Holder

Source : 5 Data Products and Transactions

A party with legitimate interests to exercise rights under Union law affecting the use of data or imposing obligations on other parties in relation to the data.

Explanatory Texts :

- This party can be a data space participant, but not necessarily, when the party provides permission/consent for a data provider or data product provider to act on its behalf and participate in the actual data sharing.

- Previous definition (for reference): A party that has legal rights and/or obligations to use, grant access to or share certain personal or non-personal data. Data rights holders may transfer such rights to others.

- For reference, the definition from the CEN Workshop Agreement Trusted Data Transactions: a natural or legal person that has legal rights or obligations to use, grant access to or share certain data, or transfer such rights to others

Data Schema

Source : Data Models

A data model that defines the structure, data types, and constraints. Such a schema includes the technical details of the data structure for the data exchange, usually expressed in metamodel standards like JSON or XML Schema.
Data Service

Source : 4 Data Space Services

A collection of operations that provides access to one or more datasets or data processing functions. For example, data selection, extraction, data delivery.

Explanatory Text : In the CEN Workshop Agreement Trusted Data Transactions the data service enables data sharing or data exchange (synonyms). The use of the data can be synchronous or asynchronous. Data can be shared, for example, (i) by allowing access to the original data set, or (ii) by giving a copy of the data to the interested entity.

Data Sovereignty

Source : 11 Foundation of the European Data Economy Concepts

The ability of individuals, organisations, and governments to have control over their data and exercise their rights on the data, including its collection, storage, sharing, and use by others.

Explanatory Text : Data sovereignty is a central concept in the European data strategy and recent European laws and regulations are expanding upon these rights and controls. EU law applies to data collected in the EU and/or about data subjects in the EU.

Data Space

Sources :
- 1 Key Concept Definitions
- Data, Services, and Offerings Descriptions
- Participation Management

Interoperable framework, based on common governance principles, standards, practices and enabling services, that enables trusted data transactions between participants.

Explanatory Texts :

- Note for users of V0.5 and V1.0 of this blueprint: we have adopted this new definition from CEN Workshop Agreement Trusted Data Transactions, in an attempt to converge with ongoing standardisation efforts. Please note that further evolution might occur in future versions. For reference, the previous definition was: “Distributed system defined by a governance framework that enables secure and trustworthy data transactions between participants while supporting trust and data sovereignty. A data space is implemented by one or more infrastructures and enables one or more use cases.”

- Note: some parties write dataspace in a single word. We prefer data space in two words and consider that both terms mean exactly the same.

Data Space Agreement

Source : Contractual Framework

A contract that states the rights and duties (obligations) of parties that have committed to (signed) it in the context of a particular data space. These rights and duties pertain to the data space and/or other such parties.
Data Space Building Block

Source : 9 Building Blocks and Implementations

A description of related functionalities and/or capabilities that can be realised and combined with other building blocks to achieve the overall functionality of a data space.

Explanatory Texts :

- In the data space blueprint the building blocks are divided into organisational and business building blocks and technical building blocks.

- In many cases, the functionalities are implemented by Services

Data Space Component

Source : 9 Building Blocks and Implementations

A specification for a software or other artefact that realises one service or a set of services that fulfil functionalities described by one or more building blocks.

Explanatory Text : For technical components, that would typically be software, but for business components, this could consist of processes, templates or other artefacts.

Data Space Component Architecture

Source : 9 Building Blocks and Implementations

An overview of all the data space components and their interactions, providing a high-level structure of how these components are organised and interact within data spaces.
Data Space Development Processes

Source : 3 Evolution of Data Space Initiatives

A set of essential processes the stakeholders of a data space initiative conduct to establish and continuously develop a data space throughout its development cycle.
Data Space Functionality

Source : 1 Key Concept Definitions

A specified set of tasks that are critical for operating a data space and that can be associated with one or more data space roles.

Explanatory Text : The data space governance framework specifies the data space functionalities and associated roles. Each functionality and associated role consist of rights and duties for performing tasks related to that functionality.

Data Space Governance Authority

Source : 1 Key Concept Definitions

The body of a particular data space, consisting of participants that is  committed to the governance framework for the data space, and is responsible for developing, maintaining, operating and enforcing the governance framework.

Explanatory Texts :

- A ‘body’ is a group of parties that govern, manage, or act on behalf of a specific purpose, entity, or area of law. This term, which has legal origins, can encompass entities like legislative bodies, governing bodies, or corporate bodies.

- The data space governance authority does not replace the role of public regulation and enforcement authorities.

- Establishing the initial data space governance framework is outside the governance authority's scope and needs to be defined by a group of data space initiating parties.

- After establishment, the governance authority performs the governing function (developing and maintaining the governance framework) and the executive function (operating and enforcing the governance framework).

- Depending on the legal form and the size of the data space, the governance and executive functions of a data space governance authority may or may not be performed by the same party.

Data Space Governance Authority

Sources :
- Identity & Attestation Management
- Trust Framework

The body of a particular data space, consisting of participants that are committed to the governance framework for the data space, and is responsible for developing, maintaining, operating and enforcing the governance framework.
Data Space Governance Authority

Source : Provenance, Traceability & Observability

A governance authority refers to bodies of a data space that are composed of and by data space participants responsible for developing and maintaining as well as operating and enforcing the internal rules.
Data Space Governance Authority (DSGA)

Source : Participation Management

The body of a particular data space, consisting of participants that is committed to the governance framework for the data space, and is responsible for developing, maintaining, operating and enforcing the governance framework.
Data Space Governance Framework

Source : 1 Key Concept Definitions

The structured set of principles, processes, standards, protocols, rules and practices that guide and regulate the governance, management and operations within a data space to ensure effective and responsible leadership, control, and oversight. It defines the functionalities the data space provides and the associated data space roles, including the data space governance authority and participants.

Explanatory Texts :

- Functionalities include, e.g., the maintenance of the governance framework the functioning of the data space governance authority and the engagement of the participants.

- The responsibilities covered in the governance framework include assigning the governance authority and formalising the decision-making powers of participants.

- The data space governance framework specifies the procedures for enforcing the governance framework and conflict resolution.

- The operations may also include business and technology aspects.

Data Space Infrastructure (deprecated Term)

Source : 1 Key Concept Definitions

A technical, legal, procedural and organisational set of components and services that together enable data transactions to be performed in the context of one or more data spaces.

Explanatory Text : This term was used in the data space definition in previous versions of the Blueprint. It is replaced by the governance framework and enabling services, and may be deprecated from this glossary in a future version.

Data Space Initiative

Source : 3 Evolution of Data Space Initiatives

A collaborative project of a consortium or network of committed partners to initiate, develop and maintain a data space.
Data Space Intermediary

Source : Data, Services, and Offerings Descriptions

A data space intermediary is a service provider who provides an enabling service or services in a data space. In common usage interchangeable with ‘operator'.
Data Space Interoperability

Source : 7 Interoperability

The ability of participants to seamlessly exchange and use data within a data space or between two or more data spaces.

Explanatory Texts :

- Interoperability generally refers to the ability of different systems to work in conjunction with each other and for devices, applications or products to connect and communicate in a coordinated way without effort from the users of the systems. On a high-level, there are four layers of interoperability: legal, organisational, semantic and technical (see the European Interoperability Framework [EIF]).

- Legal interoperability: Ensuring that organisations operating under different legal frameworks, policies and strategies are able to work together.

- Organisational interoperability: The alignment of processes, communications flows and policies that allow different organisations to use the exchanged data meaningfully in their processes to reach commonly agreed and mutually beneficial goals.

- Semantic interoperability: The ability of different systems to have a common understanding of the data being exchanged.

- Technical interoperability: The ability of different systems to communicate and exchange data.

- Also the ISO/IEC 19941:2017 standard [20] is relevant here.

- Note: As per Art. 2 r.40 of the Data Act: ‘interoperability’ means the ability of two or more data spaces or communication networks, systems, connected products, applications, data processing services or components to exchange and use data in order to perform their functions. We describe this wider term as cross-data space interoperability.

Data Space Maturity Model

Source : 3 Evolution of Data Space Initiatives

Set of indicators and a self-assessment tool allowing data space initiatives to understand their stage in the development cycle, their performance indicators and their technical, functional, operational, business and legal capabilities in absolute terms and in relation to peers.
Data Space Operational Processes

Source : 3 Evolution of Data Space Initiatives

A set of essential processes a potential or actual data space participant goes through when engaging with a functioning data space that is in the operational stage or scaling stage. The operational processes include attracting and onboarding participants, publishing and matching use cases, data products and data requests and eventually data transactions.
Data Space Participant

Sources :
- 1 Key Concept Definitions
- Data, Services, and Offerings Descriptions
- Participation Management

A party committed to the governance framework of a particular data space and having a set of rights and obligations stemming from this framework.

Explanatory Text : Depending on the scope of the said rights and obligations, participants may perform in (multiple) different roles, such as: data space members, data space users, data space service providers and others as described in this glossary.

Data Space Pilot

Source : 3 Evolution of Data Space Initiatives

A planned and resourced implementation of one or more use cases within the context of a data space initiative. A data space pilot aims to validate the approach for a full data space deployment and showcase the benefits of participating in the data space.
Data Space Role

Sources :
- 1 Key Concept Definitions
- Participation Management

A distinct and logically consistent set of rights and duties (responsibilities) within a data space, that are required to perform specific tasks related to a data space functionality, and that are designed to be performed by one or more participants.

Explanatory Texts :

- The governance framework of a data space defines the data space roles.

- Parties can perform (be assigned, or simply ‘be’) multiple roles, such as data provider, transaction participant, data space intermediary, etc.. In some cases, a prerequisite for performing a particular role is that the party can already perform one or more other roles. For example, the data provider must also be a data space participant.

Data Space Rulebook

Source : 1 Key Concept Definitions

The documentation of the data space governance framework for operational use.

Explanatory Text : The rulebook can be expressed in human-readable and machine-readable formats.

Data Space Service Offering Credential

Source : Identity & Attestation Management

A service description that follows the schemas defined by the Data Space Governance Authority and whose claims are validated by the Data Space Compliance Service.
Data Space Services

Sources :
- 1 Key Concept Definitions
- 4 Data Space Services

Functionalities for implementing data space capabilities, offered to participants of data spaces.

Explanatory Texts :

- We distinguish three classes of technical services which are further defined in section 4 of this glossary: Participant Agent Services, Facilitating Services, Value-Creation Services. Technical (software) components are needed to implement these services.

- Also on the business and organisational side, services may exist to support participants and orchestrators of data spaces, further defined in section 4 of this glossary and discussed in the Business and Organisational building blocks introduction.

- Please note that a Data Service is a specific type of service related to the data space offering, providing access to one or more datasets or data processing functions.

Data Space Support Organisation

Source : 10 DSSC Specific Terms

An organisation, consortium, or collaboration network that specifies architectures and frameworks to support data space initiatives. Examples include Gaia-X, IDSA, FIWARE, iSHARE, MyData, BDVA, and more.
Data Space Use Case

Source : 1 Key Concept Definitions

A specific setting in which two or more participants use a data space to create value (business, societal or environmental) from data sharing.

Explanatory Texts :

- By definition, a data space use case is operational. When referring to a planned or envisioned setting that is not yet operational we can use the term use case scenario.

- Use case scenario is a potential use case envisaged to solve societal, environmental or business challenges and create value. The same use case scenario, or variations of it, can be implemented as a use case multiple times in one or more data spaces.

Data Space Value

Source : 2 Data Space Use Cases and Business Model

The cumulative value generated from all the data transactions and use cases within a data space as data space participants collaboratively use it.

Explanatory Text : The definition of “data space value” is agnostic to value sharing and value capture. It just states where the value is created (in the use cases). The use case orchestrator should establish a value-sharing mechanism within the use case to make all participants happy. Furthermore, to avoid the free rider problem, the data space governance authority may also want to establish a value capture mechanism (for example, a data space usage fee) to get its part from the value created in the use cases.

Data Spaces Blueprint

Source : 9 Building Blocks and Implementations

A consistent, coherent and comprehensive set of guidelines to support the implementation, deployment and maintenance of data spaces.

Explanatory Text : The blueprint contains the conceptual model of data space, data space building blocks, and recommended selection of standards, specifications and reference implementations identified in the data spaces technology landscape.

Data Spaces Information Model

Source : 3 Evolution of Data Space Initiatives

A classification scheme used to describe, analyse and organise a data space initiative according to a defined set of questions.
Data Spaces Radar

Source : 3 Evolution of Data Space Initiatives

A publicly accessible tool to provide an overview of the data space initiatives, their sectors, locations and approximate development stages.
Data Spaces Starter Kit

Source : 10 DSSC Specific Terms

A document that helps organisations and individuals in the network of stakeholders to understand the requirements for creating a data space.
Data Spaces Support Centre

Source : 10 DSSC Specific Terms

The virtual organisation and EU-funded project which supports the deployment of common European data spaces and promotes the reuse of data across sectors.
Data Spaces Technology Landscape

Source : 10 DSSC Specific Terms

A repository of standards (de facto and de jure), specifications and open-source reference implementations available for deploying data spaces.  The Data Space Support Centre curates the repository and publishes it with the blueprint.
Data Transaction

Sources :
- 1 Key Concept Definitions
- Participation Management

A structured interaction between data space participants for the purpose of providing and obtaining/using a data product. An end-to-end data transaction consists of various phases, such as contract negotiation, execution, usage, etc.

Explanatory Texts :

- In future work we may align further with the definition from CEN Workshop Agreement Trusted Data Transactions: result of an agreement between a data provider and a data user with the purpose of exchanging, accessing and using data, in return for monetary or non-monetary compensation.

- A data transaction implies data transfer among involved participants and its usage on a lawful and contractual basis. It relates to the technical, financial, legal and organisational arrangements necessary to make a data set from Participant A available to Participant B. The physical data transfer may or may not happen during the data transaction.

- Prerequisites:

- the specification of data products and the creation and publication of data product offerings so parties can search for offerings, compare them and engage in data transactions to obtain the offered data product.

- Key elements related to data transactions are:

- negotiation (at the business level) of a contract between the provider and user of a data product, which includes, e.g., pricing, the use of appropriate intermediary services, etc.

- negotiation (at the operational level) of an agreement between the provider and the user of a data product, which includes, e.g., technical policies and configurations, such as sending

- ensuring that parties that provide, receive, use, or otherwise act with the data have the rights/duties they need to comply with applicable policies and  regulations (e.g. from the EU)

- accessing and/or transferring the data (product) between provider, user, and transferring this data and/or meta-data to (contractually designated) other participants, such as observers, clearing house services, etc.

- Data access and data usage by the data consumer.

- All activities listed above do not need to be conducted in every transaction and that parts of the activities may be visited in loops or conditional flows.

Data Usage Policy

Source : 6 Data Policies and Contracts

A specific data policy defined by the data rights holder for the usage of their data shared in a data space.

Explanatory Text : Data usage policy regulates the permissible actions and behaviours related to the utilisation of the accessed data, which means keeping control of data even after the items have left the trust boundaries of the data provider.

Data User

Source : 5 Data Products and Transactions

a natural or legal person who has lawful access to certain personal or non-personal data and has the right, including under Regulation (EU) 2016/679 in the case of personal data, to use that data for commercial or noncommercial purposes; ( DGA Article 2 (9))

Explanatory Texts :

- In many cases the data user is the same party as the data consumer or data product consumer, but exceptions may exist where these roles are separate.

- For reference, the definition from the CEN Workshop Agreement Trusted Data Transactions which considers the term to be synonymous with data consumer: person or organization authorized to exploit data (ISO 5127:2017) Note 1: Data are in the form of data products. Note 2: Data consumer is considered as a synonym of data user.

Dataset Description

Source : Data, Services, and Offerings Descriptions

A description of a dataset includes various attributes, such as spatial, temporal, and spatial resolution. The description encompasses attributes related to distribution of datasets such as data format, packaging format, compression format, frequency of updates, download URL, and more. These attributes provide essential metadata that enables data recipients to understand the nature and usability of the datasets.
Dataspace Protocol

Source : Provenance, Traceability & Observability

The Eclipse data space Protocol is a set of specifications that enable secure, interoperable data sharing between independent entities by defining standardized models, contracts, and processes for publishing, negotiating, and transferring data within data space s.The current specification can be found at: https://eclipse-dataspace-protocol-base.github.io/DataspaceProtocol
Declaration

Source : Identity & Attestation Management

first-party attestation (ref. ISO/IEC 17000:2020(en), Conformity assessment — Vocabulary and general principles )
Development Cycle

Source : 3 Evolution of Data Space Initiatives

The sequence of stages that a data space initiative passes through during its progress and growth. In each stage, the initiative has different needs and challenges, and when progressing through the stages, it evolves regarding knowledge, skills and capabilities.
Development Processes

Source : 3 Evolution of Data Space Initiatives

A set of essential processes the stakeholders of a data space initiative conduct to establish and continuously develop a data space throughout its development cycle.

Note : This term was automatically generated as a synonym for: data-space-development-processes

Digital Europe Programme

Source : 11 Foundation of the European Data Economy Concepts

An EU funding programme that funds several data space related projects, among other topics. The programme is focused on bringing digital technology to businesses, citizens and public administrations.
DSSC Asset

Source : 10 DSSC Specific Terms

A sustainable open resource that is developed and governed by the Data Spaces Support Centre. The assets can be used to develop, deploy and operationalise data spaces and to enable knowledge sharing around data spaces. The DSSC also develops and executes strategies to provide continuity for the main assets beyond the project funding.
DSSC Glossary

Source : 10 DSSC Specific Terms

A limited set of data spaces related terms and corresponding descriptions. Each term refers to a concept, and the term description contains a criterion that enables people to determine whether or not something is an instance (example) of that concept.
DSSC Toolbox

Source : 10 DSSC Specific Terms

A catalogue of data space component implementations curated by the Data Space Support Centre.
EIDAS 2 Regulation

Source : Identity & Attestation Management

It is an updated version of the original eIDAS regulation, which aims to further enhance trust and security in cross-border digital transactions with the EU.
EIDAS Regulation

Source : Identity & Attestation Management

The EU Regulation on electronic identification and trust services for electronic transactions in the internal market
Enabling Services

Source : 4 Data Space Services

Refer mutually to facilitating services and participant agent services, hence the technical services that are needed to enable trusted data transaction in data spaces.
European Data Innovation Board

Source : 11 Foundation of the European Data Economy Concepts

The expert group established by the Data Governance Act (DGA) to assist the European Commission in the sharing of best practices, in particular on data intermediation, data altruism and the use of public data that cannot be made available as open data, as well as on the prioritisation of cross-sectoral interoperability standards, which includes proposing guidelines for Common European Data Spaces (DGA Article 30 ). The European Data Innovation Board received additional additional assignments under the Data Act (DA Article 42 ).
European Digital Identification (EUDI) Wallet

Source : Identity & Attestation Management

The European Digital Identity Regulation introduces the concepts of EU Digital Identity Wallets. They are personal digital wallets that allow citizens to digitally identify themselves, store and manage identity data and official documents in electronic format.  These documents may include a driving licence, medical prescriptions or education qualifications.
European Single Market For Data

Source : 11 Foundation of the European Data Economy Concepts

A genuine single market for data – open to data from across the world – where personal and non-personal data, including sensitive business data, are secure and businesses also have easy access to high-quality industrial data, boosting growth and creating value.

Explanatory Text : Source: European strategy for data

European Strategy For Data

Source : 11 Foundation of the European Data Economy Concepts

A vision and measures ( a strategy ) that contribute to a comprehensive approach to the European data economy, aiming to increase the use of, and demand for, data and data-enabled products and services throughout the Single Market. It presents the vision to create a European single market for data.
Evidence

Source : Trust Framework

Evidence can be included by an issuer to provide the verifier with additional supporting information in a verifiable credential (ref. Verifiable Credentials Data Model v2.0 (w3.org) )
Exploratory Stage

Source : 3 Evolution of Data Space Initiatives

The stage in the development cycle in which a data space initiative starts. Typically, in this stage, a group of people or organisations starts to explore the potential and viability of a data space. The exploratory activities may include, among others, identifying and attracting interested stakeholders, collecting requirements, discussing use cases or reviewing existing conventions or standards.
Facilitating Services

Source : 4 Data Space Services

Services which facilitate the interplay of participants in a data space, enabling them to engage in (commercial) data-sharing relationships of all sorts and shapes.

Explanatory Text : They are sometimes also called ‘federation services’.

Federated Data Spaces

Source : Data Exchange_

A data space that enables seamless data transactions between the participants of multiple data spaces based on agreed common rules, typically set in a governance framework.

Explanatory Texts :

- The definition of a federation of data spaces is evolving in the data space community.

- A federation of data spaces is a data space with its own governance framework, enabled by a set of shared services (federation and value creation) of the federated systems, and participant agent services that enable participants to join multiple data spaces with a single onboarding step.

Finite Data

Source : Data Exchange_

Data that is defined by a finite set, such as a fixed dataset.
First-party Conformity Assessment Activity

Source : Identity & Attestation Management

conformity assessment activity that is performed by the person or organization that provides or that is the object of conformity assessment (ref. ISO/IEC 17000:2020(en), Conformity assessment — Vocabulary and general principles )
Functionality

Source : 1 Key Concept Definitions

A specified set of tasks that are critical for operating a data space and that can be associated with one or more data space roles.

Explanatory Text : The data space governance framework specifies the data space functionalities and associated roles. Each functionality and associated role consist of rights and duties for performing tasks related to that functionality.

Note : This term was automatically generated as a synonym for: data-space-functionality

General Terms And Conditions

Source : Contractual Framework

An agreement defining the roles, relationships, rights and obligations of data space participants.
Geoquerying

Source : Data Exchange_

Query involving geographical boundaries

Explanatory Text : Data querying frequently needs to be restricted to a geographical area.

Governance

Source : Business Model

A description of how a group of organizations (necessary for a data space) is managed, organised, and regulated by agreements and processes, as well as how the partners control and influence its evolution and performance over time.Due to the collaborative nature of a data space business model, governance of affiliated and non-affiliated actors can be seen as strongly complementary to the business model and other building blocks.
Governance Authority

Source : 1 Key Concept Definitions

The body of a particular data space, consisting of participants that is  committed to the governance framework for the data space, and is responsible for developing, maintaining, operating and enforcing the governance framework.

Explanatory Texts :

- A ‘body’ is a group of parties that govern, manage, or act on behalf of a specific purpose, entity, or area of law. This term, which has legal origins, can encompass entities like legislative bodies, governing bodies, or corporate bodies.

- The data space governance authority does not replace the role of public regulation and enforcement authorities.

- Establishing the initial data space governance framework is outside the governance authority's scope and needs to be defined by a group of data space initiating parties.

- After establishment, the governance authority performs the governing function (developing and maintaining the governance framework) and the executive function (operating and enforcing the governance framework).

- Depending on the legal form and the size of the data space, the governance and executive functions of a data space governance authority may or may not be performed by the same party.

Note : This term was automatically generated as a synonym for: data-space-governance-authority

Governance Authority

Sources :
- Identity & Attestation Management
- Trust Framework

The body of a particular data space, consisting of participants that are committed to the governance framework for the data space, and is responsible for developing, maintaining, operating and enforcing the governance framework.

Note : This term was automatically generated as a synonym for: data-space-governance-authority

Governance Authority

Source : Provenance, Traceability & Observability

A governance authority refers to bodies of a data space that are composed of and by data space participants responsible for developing and maintaining as well as operating and enforcing the internal rules.

Note : This term was automatically generated as a synonym for: data-space-governance-authority

Governance Authority (dsga)

Source : Participation Management

The body of a particular data space, consisting of participants that is committed to the governance framework for the data space, and is responsible for developing, maintaining, operating and enforcing the governance framework.

Note : This term was automatically generated as a synonym for: data-space-governance-authority-dsga

Governance Framework

Source : 1 Key Concept Definitions

The structured set of principles, processes, standards, protocols, rules and practices that guide and regulate the governance, management and operations within a data space to ensure effective and responsible leadership, control, and oversight. It defines the functionalities the data space provides and the associated data space roles, including the data space governance authority and participants.

Explanatory Texts :

- Functionalities include, e.g., the maintenance of the governance framework the functioning of the data space governance authority and the engagement of the participants.

- The responsibilities covered in the governance framework include assigning the governance authority and formalising the decision-making powers of participants.

- The data space governance framework specifies the procedures for enforcing the governance framework and conflict resolution.

- The operations may also include business and technology aspects.

Note : This term was automatically generated as a synonym for: data-space-governance-framework

Guidelines For Common European Data Spaces

Source : 11 Foundation of the European Data Economy Concepts

The Data Governance Act (DGA Article 30(h )) defines that the European Data Innovation Board will propose guidelines for common European data spaces. The guidelines shall address, among other things: (i) cross-sectoral standards for data sharing, (ii) counter barriers to market entry and avoiding lock-in effects and ensuring fair competition and interoperability, (iii) protection for lawful data transfers to third countries, (iv) non-discriminatory representation of relevant stakeholders in the governance of Common European Data Spaces and (v) adherence to cybersecurity requirements.
Holder

Source : Identity & Attestation Management

A role an entity might perform by possessing one or more verifiable credentials and generating verifiable presentations from them. A holder is often, but not always, a subject of the verifiable credentials they are holding. Holders store their credentials in credential repositories . (ref. Verifiable Credentials Data Model v2.0 (w3.org) )
Horizon Europe Programme

Source : 11 Foundation of the European Data Economy Concepts

An EU funding programme that funds data space related research and innovation projects, among other topics.
Identifying And Tracking Use Case Scenarios

Source : Use Case Development

Collecting ideas for use case scenarios through activities such as observing potential users’ needs and analysing other data spaces and platforms.
Identity

Source : Identity & Attestation Management

an Identity is composed of a unique Identifier , associated with an attribute or set of attributes that uniquely describe an entity within a given context and policies determining the roles, permissions, prohibitions, and duties of the entity in the data space
Implementation Of A Component

Source : 9 Building Blocks and Implementations

The result of translating/converting a data space component into a functional and usable artefact, such as executable code or other tool.

Note : This term was automatically generated as a synonym for: implementation-of-a-data-space-component

Implementation Of A Data Space Component

Source : 9 Building Blocks and Implementations

The result of translating/converting a data space component into a functional and usable artefact, such as executable code or other tool.
Implementation Stage

Source : 3 Evolution of Data Space Initiatives

The stage in the development cycle that starts when a data space initiative has a sufficiently detailed project plan, milestones and resources (funding and other) for developing its governance framework and infrastructure in the context of a data space pilot. It is typical for this stage that the parties involved in the pilot and the value created for each are also clearly identified.
Implementing Use Cases

Source : Use Case Development

Implementing use cases both from organisational and business perspectives (e.g., agreements) and from technical perspectives (e.g., vocabularies, APIs, connectors).
Information Model

Source : 3 Evolution of Data Space Initiatives

A classification scheme used to describe, analyse and organise a data space initiative according to a defined set of questions.

Note : This term was automatically generated as a synonym for: data-spaces-information-model

Infrastructure (deprecated Term)

Source : 1 Key Concept Definitions

A technical, legal, procedural and organisational set of components and services that together enable data transactions to be performed in the context of one or more data spaces.

Explanatory Text : This term was used in the data space definition in previous versions of the Blueprint. It is replaced by the governance framework and enabling services, and may be deprecated from this glossary in a future version.

Note : This term was automatically generated as a synonym for: data-space-infrastructure-deprecated-term

Initiative

Source : 3 Evolution of Data Space Initiatives

A collaborative project of a consortium or network of committed partners to initiate, develop and maintain a data space.

Note : This term was automatically generated as a synonym for: data-space-initiative

Intermediary

Source : 4 Data Space Services

Service provider who provides an enabling service or services in a data space. In common usage interchangeable with ‘operator'.
Intermediary

Source : Data, Services, and Offerings Descriptions

A data space intermediary is a service provider who provides an enabling service or services in a data space. In common usage interchangeable with ‘operator'.

Note : This term was automatically generated as a synonym for: data-space-intermediary

Interoperability

Source : 7 Interoperability

The ability of participants to seamlessly exchange and use data within a data space or between two or more data spaces.

Explanatory Texts :

- Interoperability generally refers to the ability of different systems to work in conjunction with each other and for devices, applications or products to connect and communicate in a coordinated way without effort from the users of the systems. On a high-level, there are four layers of interoperability: legal, organisational, semantic and technical (see the European Interoperability Framework [EIF]).

- Legal interoperability: Ensuring that organisations operating under different legal frameworks, policies and strategies are able to work together.

- Organisational interoperability: The alignment of processes, communications flows and policies that allow different organisations to use the exchanged data meaningfully in their processes to reach commonly agreed and mutually beneficial goals.

- Semantic interoperability: The ability of different systems to have a common understanding of the data being exchanged.

- Technical interoperability: The ability of different systems to communicate and exchange data.

- Also the ISO/IEC 19941:2017 standard [20] is relevant here.

- Note: As per Art. 2 r.40 of the Data Act: ‘interoperability’ means the ability of two or more data spaces or communication networks, systems, connected products, applications, data processing services or components to exchange and use data in order to perform their functions. We describe this wider term as cross-data space interoperability.

Note : This term was automatically generated as a synonym for: data-space-interoperability

Intra- Interoperability

Source : 7 Interoperability

The ability of participants to seamlessly access and/or exchange data within a data space. Intra-data space interoperability addresses the governance, business and technical frameworks (including the data space protocol and the data models) for individual data space instances.

Note : This term was automatically generated as a synonym for: intra-data-space-interoperability

Intra-data Space Interoperability

Source : 7 Interoperability

The ability of participants to seamlessly access and/or exchange data within a data space. Intra-data space interoperability addresses the governance, business and technical frameworks (including the data space protocol and the data models) for individual data space instances.
Issuer

Sources :
- Identity & Attestation Management
- Trust Framework

A role an entity can perform by asserting claims about one or more subjects , creating a verifiable credential from these claims , and transmitting the verifiable credential to a holder . (ref. Verifiable Credentials Data Model v2.0 (w3.org) )
LOTL (List Of Trusted Lists)

Source : Trust Framework

List of qualified trust service providers in accordance with the eIDAS Regulation published by the Member States of the European Union and the European Economic Area (EU/EEA)
Machine-Readable Policy

Source : Access & Usage Policies Enforcement

A policy expressed in a standard format (ODRL) that computers can automatically process, evaluate, and enforce.
Maturity Model

Source : 3 Evolution of Data Space Initiatives

Set of indicators and a self-assessment tool allowing data space initiatives to understand their stage in the development cycle, their performance indicators and their technical, functional, operational, business and legal capabilities in absolute terms and in relation to peers.

Note : This term was automatically generated as a synonym for: data-space-maturity-model

Membership Credential

Source : Identity & Attestation Management

credential issued by the Data Space Governance Authority after having assessed compliance of an entity to its rules. This credential attest participation in a data space.
Meta-standard

Source : Data Models

A standard designed to define or annotate data models within a particular domain or across multiple domains. These meta-standards provide a framework or guidelines for creating and annotating other standards (data models), ensuring consistency, interoperability, and compatibility.
Multi-Sided Business Model

Source : Business Model

A business model is said to be multi-sided if an organization serves different segments, and those segments also interact. An example is Airbnb, where apartments are offered to travellers. This is also referred to as a ‘platform business model’.A data space differs in two important ways from a platform business model: In order to establish sovereignty and avoid undesired ‘winner-takes-all’ effects, control of the sharing of data essentially lies with the data owner and the infrastructure is distributed.
Network Of Stakeholders

Source : 10 DSSC Specific Terms

The group of parties relevant to the development of data spaces and with whom the Data Spaces Support Centre proactively engages in achieving its purpose and objectives. The community of practice is the core subset of this network of stakeholders and the primary focus group for the DSSC.
Non-Finite Data

Source : Data Exchange_

Data that is defined by an infinite set or has no specified end, such as continuous streams.
Notary

Source : Trust Framework

Notaries are entities accredited by the Data Space, which perform validation based on objective evidence from a data space Trusted Data source, digitalising an assessment previously made.
Object Of Conformity Assessment

Source : Identity & Attestation Management

entity to which specified requirements apply (ref. ISO/IEC 17000:2020(en), Conformity assessment — Vocabulary and general principles )
Observability

Source : Provenance, Traceability & Observability

The ability to monitor, measure and understand the internal states of processes through its outputs such as logs, metrics and traces.
Offering

Source : Data, Services, and Offerings Descriptions

Data product(s), service(s), or a combination of these, and the offering description.

Explanatory Text : Offerings can be put to a catalogue.

Offering

Source : Publication and Discovery

Data product(s), service(s), or a combination of these, and the offering description. Offerings can be put into a catalogue.
Offering Description

Source : Data, Services, and Offerings Descriptions

A text that specifies the terms, conditions and other specifications, according to which an offering will be provided and can be consumed.

Explanatory Texts :

- Offering descriptions contain all the information needed for a potential consumer to make a decision whether to consume the data product(s) and/or the service(s) or not.

- This may include information such as description, provider, pricing, license, data format, access rights, etc.

- The offering description can also detail the structure of the offering, how data products and services can be obtained, and applicable rights and duties.

- Typically offering descriptions are machine-readable metadata.

Ontology

Source : Data Models

A data model that defines knowledge within and across domains by modelling information objects and their relationships, often expressed in open metamodel standards like OWL, RDF, or UML.
Operational Processes

Source : 3 Evolution of Data Space Initiatives

A set of essential processes a potential or actual data space participant goes through when engaging with a functioning data space that is in the operational stage or scaling stage. The operational processes include attracting and onboarding participants, publishing and matching use cases, data products and data requests and eventually data transactions.

Note : This term was automatically generated as a synonym for: data-space-operational-processes

Operational Stage

Source : 3 Evolution of Data Space Initiatives

The stage in the development cycle that starts when a data space initiative has a tested implementation of infrastructure(s) and governance framework, and the first use case becomes operational (data flowing between  data providers and data recipients and use case providing the intended value).
Operator

Source : 4 Data Space Services

Service provider that provides enabling services that are common to all participants of the data space. In common usage interchangeable with ‘intermediary’.

Explanatory Text : We use typically the term ‘operator’ when a single actor is assigned by the governance authority to manage the enabling services and when it is responsible for the operation of the data space, ensuring functionality and reliability as specified in the governance framework.

Participant

Sources :
- 1 Key Concept Definitions
- Data, Services, and Offerings Descriptions
- Participation Management

A party committed to the governance framework of a particular data space and having a set of rights and obligations stemming from this framework.

Explanatory Text : Depending on the scope of the said rights and obligations, participants may perform in (multiple) different roles, such as: data space members, data space users, data space service providers and others as described in this glossary.

Note : This term was automatically generated as a synonym for: data-space-participant

Participant Agent

Source : 4 Data Space Services

A technology system used to conduct activities in a data space on behalf of a party.

Explanatory Text : The participant agent can offer technical modules that implement data interoperability functions, authentication interfacing with trust services and authorisation, data product self-description, contract negotiation, etc. A ‘connector’ is an implementation of a participant agent service.

Participant Agent Services

Source : 4 Data Space Services

Services to enable an individual participant to interact within the data space, facilitate the sharing (providing or using) of data, specify access and usage policies, and more.

Explanatory Text : The participant agent services provide operations on the control plane that are executing the data services on the data plane. The control plane and data plane should work together to manage the data transfer process. After contract negotiation, the technical transfer process can take place.

Party

Source : 1 Key Concept Definitions

A natural person or a legal person

Explanatory Text : Parties are organisations (enterprises, governmental bodies, not-for-profits) or human beings, i.e. entities that set their own objectives and that ‘sovereignly’ decide what they do and do not do.

Pilot

Source : 3 Evolution of Data Space Initiatives

A planned and resourced implementation of one or more use cases within the context of a data space initiative. A data space pilot aims to validate the approach for a full data space deployment and showcase the benefits of participating in the data space.

Note : This term was automatically generated as a synonym for: data-space-pilot

Policy

Source : Access & Usage Policies Enforcement

A machine-readable rule that expresses permissions, prohibitions, or obligations regarding data access and usage. Policies are encoded in ODRL and implement the terms and conditions defined in data product contracts.
See 3.4.2.1 Data product contract in Contractual Framework building block.
Policy Definition Language

Source : 6 Data Policies and Contracts

A machine-processable mechanism for representing statements about the data policies, e.g., Open Digital Rights Language (ODRL)
Policy Negotiation

Source : Access & Usage Policies Enforcement

The process through which a data provider and consumer agree on machine-readable policies for data sharing. The provider offers policies, the consumer may propose alternatives, resulting in a mutually acceptable data product contract.
Policy Validation

Source : Access & Usage Policies Enforcement

The process of verifying that policies are correctly structured, consistent, and free from conflicts.
Preparatory Stage

Source : 3 Evolution of Data Space Initiatives

The stage in the development cycle that starts when a data space initiative has a critical mass of committed stakeholders and there is an agreement to move forward with the initiative and proceed towards creating a data space. It is typical for this stage that such partners jointly develop use cases and prepare to implement the data space.
Provenance

Source : Provenance, Traceability & Observability

The place of origin or earliest known history of something. Usually it is the backwards-looking direction of a data value chain which is also referred to as provenance tracking
Pull Transfer

Source : Data Exchange_

A data transfer initiated by the consumer, where data is retrieved from the provider.
Push Transfer

Source : Data Exchange_

A data transfer initiated by the provider, where data is sent to the consumer.
Reference Datasets

Source : Data Models

Reference data, such as code lists and authority tables, means data that are used to characterise or relate to other data. Such a reference data, defines the permissible values to be used in a specific field for example as metadata. Reference data vocabularies are fundamental building blocks of most information systems. Using common interoperable reference data is essential for achieving interoperability.

 

Refining Use Case Scenarios

Source : Use Case Development

Refining the description and design of use case scenarios using templates like the Data Cooperation Canvas, Use Case Playbook, or self-created templates.
Relationship Manager

Source : 10 DSSC Specific Terms

A person from the Data Spaces Support Centre who serves as the dedicated DSSC contact point for a data space initiative or another member of the community of practice.
Rulebook

Source : 1 Key Concept Definitions

The documentation of the data space governance framework for operational use.

Explanatory Text : The rulebook can be expressed in human-readable and machine-readable formats.

Note : This term was automatically generated as a synonym for: data-space-rulebook

Scaling Stage

Source : 3 Evolution of Data Space Initiatives

The stage in the development cycle that starts when a data space initiative has been proven to consistently and organically gain new participants and embrace new use cases. In this stage, the data space can realistically be expected to be financially and operationally sustainable, respond to market changes, and grow over time.
Scope Of Attestation

Source : Identity & Attestation Management

range or characteristics of objects of conformity assessment covered by attestation .
Second-party Conformity Assessment Activity

Source : Identity & Attestation Management

conformity assessment activity that is performed by a person or organization that has a user interest in the object of conformity assessment (ref. ISO/IEC 17000:2020(en), Conformity assessment — Vocabulary and general principles )
Service Description

Source : Data, Services, and Offerings Descriptions

A service description is composed of attributes related to data services, including endpoint description and endpoint URL. Additionally, it may encompass a wide range of attributes related to value-added technical- and support services such as software-, platform-, infrastructure-, security-, communication-, and managed services. These services are used for various purposes, such as data quality, analysis, and visualisation.
Service Offering Credential

Source : Identity & Attestation Management

A service description that follows the schemas defined by the Data Space Governance Authority and whose claims are validated by the Data Space Compliance Service.

Note : This term was automatically generated as a synonym for: data-space-service-offering-credential

Services

Sources :
- 1 Key Concept Definitions
- 4 Data Space Services

Functionalities for implementing data space capabilities, offered to participants of data spaces.

Explanatory Texts :

- We distinguish three classes of technical services which are further defined in section 4 of this glossary: Participant Agent Services, Facilitating Services, Value-Creation Services. Technical (software) components are needed to implement these services.

- Also on the business and organisational side, services may exist to support participants and orchestrators of data spaces, further defined in section 4 of this glossary and discussed in the Business and Organisational building blocks introduction.

- Please note that a Data Service is a specific type of service related to the data space offering, providing access to one or more datasets or data processing functions.

Note : This term was automatically generated as a synonym for: data-space-services

Smart Contract

Source : Contractual Framework

A computer program used for the automated execution of an agreement or part thereof, using a sequence of electronic data records and ensuring their integrity and the accuracy of their chronological ordering (Art 2(39) Data Act)

 

Starter Kit

Source : 10 DSSC Specific Terms

A document that helps organisations and individuals in the network of stakeholders to understand the requirements for creating a data space.

Note : This term was automatically generated as a synonym for: data-spaces-starter-kit

Strategic Stakeholder Forum

Source : 10 DSSC Specific Terms

The designated group of experts that provide strategic support for the DSSC and make recommendations for the governance and sustainability of the DSSC assets. The strategic stakeholder forum is composed of a large variety of stakeholders with a balanced geographical distribution and will evolve progressively.
Subject

Source : Identity & Attestation Management

thing about which claims are made (ref. Verifiable Credentials Data Model v2.0 (w3.org) )
Support Organisation

Source : 10 DSSC Specific Terms

An organisation, consortium, or collaboration network that specifies architectures and frameworks to support data space initiatives. Examples include Gaia-X, IDSA, FIWARE, iSHARE, MyData, BDVA, and more.

Note : This term was automatically generated as a synonym for: data-space-support-organisation

Synergy Between Data Spaces

Source : 2 Data Space Use Cases and Business Model

The gained efficiency, increased impact or other benefits of two or more data spaces working together that are greater than if the data spaces were working separately. The synergies between data spaces can be enabled by common practices, communication concepts, services and/or components, which increase data space interoperability and enable harmonised processes of using different data spaces.
Technology Landscape

Source : 10 DSSC Specific Terms

A repository of standards (de facto and de jure), specifications and open-source reference implementations available for deploying data spaces.  The Data Space Support Centre curates the repository and publishes it with the blueprint.

Note : This term was automatically generated as a synonym for: data-spaces-technology-landscape

Third-party Conformity Assessment Activity

Source : Identity & Attestation Management

conformity assessment activity that is performed by a person or organization that is independent of the provider of the object of conformity assessment and has no user interest in the object (ref. ISO/IEC 17000:2020(en), Conformity assessment — Vocabulary and general principles )
Traceability

Source : Provenance, Traceability & Observability

The quality of having an origin or course of development that may be found or followed
Transfer Process (TP)

Source : Data Exchange_

A process that manages the lifecycle of data exchange between a provider and a consumer, involving, in example, states, as a minimum, REQUESTED, STARTED, COMPLETED, SUSPENDED, and TERMINATED.
Trust Anchor

Source : 8 Identity and Trust

An authoritative entity for which trust is assumed and not derived. Each Trust Anchor is accepted by the data space governance authority in relation to a specific scope of attestation .
Trust Anchor

Source : Trust Framework

An entity for which trust is assumed and not derived. Each Trust Anchor is accepted by the data space governance authority in relation to a specific scope of attestation .
Trust Decision

Source : 8 Identity and Trust

A judgement made by a party to rely on some statement being true without requiring absolute proof or certainty.
Trust Framework

Source : 8 Identity and Trust

A composition of policies, rules, standards, and procedures designed for trust decisions in data spaces based on assurances. Trust framework is part of the data space governance framework.

Explanatory Texts :

- A trust framework is comprised of:

- (business-related) policies, rules, and standards collected and documented in the rulebook.

- procedures for automation and implementation of the business-related components.

Trust Framework

Source : Trust Framework

A trust framework is comprised of:(business-related) policies, rules, and standards collected and documented in the rulebook.procedures for automation and implementation of the business-related components.
Trust Service

Source : Access & Usage Policies Enforcement

A service that verifies claims used in policy evaluation (e.g., participant credentials, certifications). Examples include identity providers and credential verification services.
Trust Service Provider

Source : Trust Framework

Trust Service Providers (also referred to as Trusted Issuers) are legal or natural persons deriving their trust from one or more Trust Anchors and designated by the data space governance authority as parties eligible to issue attestations about specific objects.
Trusted Data Source

Source : Trust Framework

Source of the information used by the issuer to validate attestations. The data space defines the list of Trusted Data Sources for the Data Space Conformity Assessment Scheme/s.
Usage Control

Source : Access & Usage Policies Enforcement

Mechanisms that specify and enforce how data can be used after access has been granted.
Use Case

Source : 1 Key Concept Definitions

A specific setting in which two or more participants use a data space to create value (business, societal or environmental) from data sharing.

Explanatory Texts :

- By definition, a data space use case is operational. When referring to a planned or envisioned setting that is not yet operational we can use the term use case scenario.

- Use case scenario is a potential use case envisaged to solve societal, environmental or business challenges and create value. The same use case scenario, or variations of it, can be implemented as a use case multiple times in one or more data spaces.

Note : This term was automatically generated as a synonym for: data-space-use-case

Use Case Development

Source : 2 Data Space Use Cases and Business Model

A strategic approach to amplify the value of a data space by fostering the creation, support and scaling of use cases.
Use Case Orchestrator

Source : 2 Data Space Use Cases and Business Model

A data space participant that represents and is accountable for a specific use case in the context of the governance framework. The orchestrator establishes and enforces business rules and other conditions to be followed by the use case participants. [role]
Use Case Participant

Source : 2 Data Space Use Cases and Business Model

A data space participant that is engaged with a specific use case. [role]
Validation

Sources :
- 8 Identity and Trust
- Identity & Attestation Management

Confirmation of plausibility for a specific intended use or application through the provision of objective evidence that specified requirements have been fulfilled (ref. ISO/IEC 17000:2020(en), Conformity assessment — Vocabulary and general principles )
Value Creation Services

Source : Value creation services

(technical) elements or components designed to unlock, generate and maximize the value of data shared within a data space, providing additional functionalities on top of the core process of data sharing or data transaction.

Explanatory Texts :

- This value is delivered both for (i) data space participants (by enabling services and applications that operate on top of data exchanges and transactions), and (ii) for the data space itself (supporting and enhancing core functionalities, such as semantic interoperability, data quality, discoverability, trust mechanisms and others)

- Value creation services act over data products, and are combined with them in data space offerings, to perfom the functionalities required by the defined use cases.

- Value creation services complement the capabilities provided by the “federation services” and the “participant agent” services

- This value creation can come from different sides: complementing the essential capabilities of the data space, acting directly over datasets that these services are tied to, as part of data products, adding value on top of data products and data transactions, enabling the connection to external infrastructures, required to, among others, process, store and collect data, either as part of the normal operation of the data space or as needed by some use cases, enabling the connection to external applications, which are required for the complete development of use cases, facilitating by any other means the materialization of the business models considered in the data space.

Value Proposition

Source : Business Model

A value proposition reflects the benefits for a segment of customers when adopting an offer.Benefits are typically associated with so-called pains and gains and are, therefore, fundamentally linked to key customer processes. In the case of a data space, a lack of control by data owners (sovereignty) represents one potential pain; other pains include the inaccessibility of data and non-interoperable data sources, which drive up the costs of innovative data-driven applications.
Value-creation Services

Source : 4 Data Space Services

(Technical) elements or components designed to unlock, generate and maximize the value of data shared within a data space, providing additional functionalities on top of the core process of data sharing or data transaction.

Explanatory Texts :

- This value is delivered both for (i) data space participants (by enabling services and applications that operate on top of data exchanges and transactions), and (ii) for the data space itself (supporting and enhancing core functionalities, such as semantic interoperability, data quality, discoverability, trust mechanisms and others)

- Value creation services act over data products, and are combined with them in data space offerings, to perfom the functionalities required by the defined use cases.

- Value creation services complement the capabilities provided by the “federation services” and the “participant agent” services

- This value creation can come from different sides: complementing the essential capabilities of the data space, acting directly over datasets that these services are tied to, as part of data products, adding value on top of data products and data transactions, enabling the connection to external infrastructures, required to, among others, process, store and collect data, either as part of the normal operation of the data space or as needed by some use cases, enabling the connection to external applications, which are required for the complete development of use cases, facilitating by any other means the materialization of the business models considered in the data space.

Verifiable Credential

Sources :
- Identity & Attestation Management
- Trust Framework

A verifiable credential is a tamper-evident credential that has authorship that can be cryptographically verified. Verifiable credentials can be used to build verifiable presentations , which can also be cryptographically verified (ref. https://www.w3.org/TR/vc-data-model-2.0/#dfn-verifiable-credential )
Verifiable ID

Source : Identity & Attestation Management

It refers to a type of Verifiable Credential that a natural person or legal entity can use to demonstrate who they are. This verifiableID can be used for Identification and Authentication. (ref. Verifiable Attestation for ID - EBSI Specifications - ( http://europa.eu/ ))
Verifiable Presentation

Source : Identity & Attestation Management

A tamper-evident presentation of information encoded in such a way that authorship of the data can be trusted after a process of cryptographic verification. Certain types of verifiable presentations might contain data that is synthesized from, but does not contain, the original verifiable credentials (for example, zero-knowledge proofs). (ref. Verifiable Credentials Data Model v2.0 (w3.org) )
Verification

Sources :
- 8 Identity and Trust
- Identity & Attestation Management

Confirmation of truthfulness through the provision of objective evidence that specified requirements have been fulfilled (ref. ISO/IEC 17000:2020(en), Conformity assessment — Vocabulary and general principles )
Verifier

Source : Identity & Attestation Management

A role an entity performs by receiving one or more verifiable credentials , optionally inside a verifiable presentation for processing. Other specifications might refer to this concept as a relying party. (ref. Verifiable Credentials Data Model v2.0 (w3.org) )
Vocabulary

Source : Data Models

A data model that contains basic concepts and relationships expressed as terms and definitions within a domain or across domains, typically described in a meta-standard like SKOS.
Vocabulary Service

Source : Data Models

A technical component providing facilities for publishing, editing, browsing and maintaining vocabularies and related documentation.

 

This section describes the essential terms to express what data spaces are and offers a starting point for defining the governance frameworks for data space initiatives. A common understanding of these core concepts is critical for the convergence and interoperability of different data space architectures, -standards and -initiatives. The relevance of, and the relationships between, these terms are introduced and explained in the Introduction - Key Concepts of Data Spaces section.

Term

Description

Data space

Interoperable framework, based on common governance principles, standards, practices and enabling services, that enables trusted data transactions between participants.

Explanatory text:

Note for users of V0.5 and V1.0 of this blueprint: we have adopted this new definition from CEN Workshop Agreement Trusted Data Transactions, in an attempt to converge with ongoing standardisation efforts. Please note that further evolution might occur in future versions. For reference, the previous definition was: “Distributed system defined by a governance framework that enables secure and trustworthy data transactions between participants while supporting trust and data sovereignty. A data space is implemented by one or more infrastructures and enables one or more use cases.”

Note: some parties write dataspace in a single word. We prefer data space in two words and consider that both terms mean exactly the same.

Data space governance framework

The structured set of principles, processes, standards, protocols, rules and practices that guide and regulate the governance, management and operations within a data space to ensure effective and responsible leadership, control, and oversight. It defines the functionalities the data space provides and the associated data space roles, including the data space governance authority and participants.

Explanatory text:

Functionalities include, e.g., the maintenance of the governance framework the functioning of the data space governance authority and the engagement of the participants.

The responsibilities covered in the governance framework include assigning the governance authority and formalising the decision-making powers of participants.

The data space governance framework specifies the procedures for enforcing the governance framework and conflict resolution.

The operations may also include business and technology aspects.

Data space rulebook

The documentation of the data space governance framework for operational use.

Explanatory text:

The rulebook can be expressed in human-readable and machine-readable formats.

Data space governance authority

The body of a particular data space, consisting of participants that is  committed to the governance framework for the data space, and is responsible for developing, maintaining, operating and enforcing the governance framework.

Explanatory text:

 A ‘body’ is a group of parties that govern, manage, or act on behalf of a specific purpose, entity, or area of law. This term, which has legal origins, can encompass entities like legislative bodies, governing bodies, or corporate bodies.

The data space governance authority does not replace the role of public regulation and enforcement authorities.

Establishing the initial data space governance framework is outside the governance authority's scope and needs to be defined by a group of data space initiating parties.

After establishment, the governance authority performs the governing function (developing and maintaining the governance framework) and the executive function (operating and enforcing the governance framework).

Depending on the legal form and the size of the data space, the governance and executive functions of a data space governance authority may or may not be performed by the same party.

Data space participant

A party committed to the governance framework of a particular data space and having a set of rights and obligations stemming from this framework.

Explanatory text:

Depending on the scope of the said rights and obligations, participants may perform in (multiple) different roles, such as: data space members, data space users, data space service providers and others as described in this glossary.

Party

A natural person or a legal person

Explanatory text:

Parties are organisations (enterprises, governmental bodies, not-for-profits) or human beings, i.e. entities that set their own objectives and that ‘sovereignly’ decide what they do and do not do.

Data space role

A distinct and logically consistent set of rights and duties (responsibilities) within a data space, that are required to perform specific tasks related to a data space functionality, and that are designed to be performed by one or more participants.

Explanatory text:

The governance framework of a data space defines the data space roles.

Parties can perform (be assigned, or simply ‘be’) multiple roles, such as data provider, transaction participant, data space intermediary, etc.. In some cases, a prerequisite for performing a particular role is that the party can already perform one or more other roles. For example, the data provider must also be a data space participant

Data space functionality

A specified set of tasks that are critical for operating a data space and that can be associated with one or more data space roles.

Explanatory text:

The data space governance framework specifies the data space functionalities and associated roles. Each functionality and associated role consist of rights and duties for performing tasks related to that functionality.

Data space infrastructure (deprecated term)

A technical, legal, procedural and organisational set of components and services that together enable data transactions to be performed in the context of one or more data spaces.

Explanatory text:

This term was used in the data space definition in previous versions of the Blueprint. It is replaced by the governance framework and enabling services, and may be deprecated from this glossary in a future version.

Data space services

Functionalities for implementing data space capabilities, offered to participants of data spaces.

Explanatory text:

We distinguish three classes of technical services which are further defined in section 4 of this glossary: Participant Agent Services, Facilitating Services, Value-Creation Services. Technical (software) components are needed to implement these services.

Also on the business and organisational side, services may exist to support participants and orchestrators of data spaces, further defined in section 4 of this glossary and discussed in the Business and Organisational building blocks introduction.

Please note that a Data Service is a specific type of service related to the data space offering, providing access to one or more datasets or data processing functions.

Data transaction

A structured interaction between data space participants for the purpose of providing and obtaining/using a data product. An end-to-end data transaction consists of various phases, such as contract negotiation, execution, usage, etc.

Explanatory text:

In future work we may align further with the definition from CEN Workshop Agreement Trusted Data Transactions: result of an agreement between a data provider and a data user with the purpose of exchanging, accessing and using data, in return for monetary or non-monetary compensation.

A data transaction implies data transfer among involved participants and its usage on a lawful and contractual basis. It relates to the technical, financial, legal and organisational arrangements necessary to make a data set from Participant A available to Participant B. The physical data transfer may or may not happen during the data transaction.

Prerequisites:

  • the specification of data products and the creation and publication of data product offerings so parties can search for offerings, compare them and engage in data transactions to obtain the offered data product.

Key elements related to data transactions are:

  • negotiation (at the business level) of a contract between the provider and user of a data product, which includes, e.g., pricing, the use of appropriate intermediary services, etc.

  • negotiation (at the operational level) of an agreement between the provider and the user of a data product, which includes, e.g., technical policies and configurations, such as sending 

  • ensuring that parties that provide, receive, use, or otherwise act with the data have the rights/duties they need to comply with applicable policies and  regulations (e.g. from the EU)

  • accessing and/or transferring the data (product) between provider, user, and transferring this data and/or meta-data to (contractually designated) other participants, such as observers, clearing house services, etc.

  • Data access and data usage by the data consumer.

All activities listed above do not need to be conducted in every transaction and that parts of the activities may be visited in loops or conditional flows.

Data product

Data sharing units, packaging data and metadata, and any associated license terms.

Explanatory text:

We borrow this definition from the CEN Workshop Agreement Trusted Data Transactions.

The data product may include, for example, the data products' allowed purposes of use, quality and other requirements the data product fulfils, access and control rights, pricing and billing information, etc.

Data space use case

A specific setting in which two or more participants use a data space to create value (business, societal or environmental) from data sharing.

Explanatory text:

By definition, a data space use case is operational. When referring to a planned or envisioned setting that is not yet operational we can use the term use case scenario.

Use case scenario is a potential use case envisaged to solve societal, environmental or business challenges and create value. The same use case scenario, or variations of it, can be implemented as a use case multiple times in one or more data spaces.

 

Term

Description

Use case orchestrator

A data space participant that represents and is accountable for a specific use case in the context of the governance framework. The orchestrator establishes and enforces business rules and other conditions to be followed by the use case participants. [role]

Use case participant

A data space participant that is engaged with a specific use case. [role]

Use case development

A strategic approach to amplify the value of a data space by fostering the creation, support and scaling of use cases.

Data space value

The cumulative value generated from all the data transactions and use cases within a data space as data space participants collaboratively use it.

Explanatory text:

The definition of “data space value” is agnostic to value sharing and value capture. It just states where the value is created (in the use cases). The use case orchestrator should establish a value-sharing mechanism within the use case to make all participants happy. Furthermore, to avoid the free rider problem, the data space governance authority may also want to establish a value capture mechanism (for example, a data space usage fee) to get its part from the value created in the use cases.

Synergy between data spaces

The gained efficiency, increased impact or other benefits of two or more data spaces working together that are greater than if the data spaces were working separately. The synergies between data spaces can be enabled by common practices, communication concepts, services and/or components, which increase data space interoperability and enable harmonised processes of using different data spaces.

Cross data space use case

A specific setting in which participants of multiple data spaces create value (business, societal or environmental) from sharing data across these data spaces.

 

This section introduces relevant terminology for writing texts that deal with creating, maintaining and further evolving a data space initiative. This includes deploying and maintaining a specific data space and the development of use cases and pilots for that.

Term

Description

Data space initiative

A collaborative project of a consortium or network of committed partners to initiate, develop and maintain a data space.

Data space development processes

A set of essential processes the stakeholders of a data space initiative conduct to establish and continuously develop a data space throughout its development cycle.

Data space operational processes

A set of essential processes a potential or actual data space participant goes through when engaging with a functioning data space that is in the operational stage or scaling stage. The operational processes include attracting and onboarding participants, publishing and matching use cases, data products and data requests and eventually data transactions.

Data space pilot

A planned and resourced implementation of one or more use cases within the context of a data space initiative. A data space pilot aims to validate the approach for a full data space deployment and showcase the benefits of participating in the data space.

Development cycle

The sequence of stages that a data space initiative passes through during its progress and growth. In each stage, the initiative has different needs and challenges, and when progressing through the stages, it evolves regarding knowledge, skills and capabilities.

Exploratory stage

The stage in the development cycle in which a data space initiative starts. Typically, in this stage, a group of people or organisations starts to explore the potential and viability of a data space. The exploratory activities may include, among others, identifying and attracting interested stakeholders, collecting requirements, discussing use cases or reviewing existing conventions or standards. 

Preparatory stage

The stage in the development cycle that starts when a data space initiative has a critical mass of committed stakeholders and there is an agreement to move forward with the initiative and proceed towards creating a data space. It is typical for this stage that such partners jointly develop use cases and prepare to implement the data space.

Implementation stage

The stage in the development cycle that starts when a data space initiative has a sufficiently detailed project plan, milestones and resources (funding and other) for developing its governance framework and infrastructure in the context of a data space pilot. It is typical for this stage that the parties involved in the pilot and the value created for each are also clearly identified.

Operational stage

 

The stage in the development cycle that starts when a data space initiative has a tested implementation of infrastructure(s) and governance framework, and the first use case becomes operational (data flowing between  data providers and data recipients and use case providing the intended value).

Scaling stage

The stage in the development cycle that starts when a data space initiative has been proven to consistently and organically gain new participants and embrace new use cases. In this stage, the data space can realistically be expected to be financially and operationally sustainable, respond to market changes, and grow over time.

Data spaces information model

A classification scheme used to describe, analyse and organise a data space initiative according to a defined set of questions. 

Data space maturity model

Set of indicators and a self-assessment tool allowing data space initiatives to understand their stage in the development cycle, their performance indicators and their technical, functional, operational, business and legal capabilities in absolute terms and in relation to peers.

Data spaces radar

A publicly accessible tool to provide an overview of the data space initiatives, their sectors, locations and approximate development stages.

 

Term

Description

Data space services

Functionalities for implementing data space capabilities, offered to participants of data spaces.

Explanatory text:

We distinguish three classes of technical services which are further defined in section 4 of this glossary: Participant Agent Services, Federation Services, Value-Creation Services. Technical (software) components are needed to implement these services.

Also on the business and organisational side, services may exist to support participants and orchestrators of data spaces, further defined in section 4 of this glossary and discussed in the Business and Organisational building blocks introduction.

Please note that a Data Service is a specific type of service related to the data space offering, providing access to one or more datasets or data processing functions.

Participant agent services

Services to enable an individual participant to interact within the data space, facilitate the sharing (providing or using) of data, specify access and usage policies, and more.

Explanatory Text:

The participant agent services provide operations on the control plane that are executing the data services on the data plane. The control plane and data plane should work together to manage the data transfer process. After contract negotiation, the technical transfer process can take place.

Facilitating services

Services which facilitate the interplay of participants in a data space, enabling them to engage in (commercial) data-sharing relationships of all sorts and shapes.

Explanatory Text:

They are sometimes also called ‘federation services’.

Value-creation services

(Technical) elements or components designed to unlock, generate and maximize the value of data shared within a data space, providing additional functionalities on top of the core process of data sharing or data transaction.

Explanatory Text:

  • This value is delivered both for (i) data space participants (by enabling services and applications that operate on top of data exchanges and transactions), and (ii) for the data space itself (supporting and enhancing core functionalities, such as semantic interoperability, data quality, discoverability, trust mechanisms and others)

  • Value creation services act over data products, and are combined with them in data space offerings, to perfom the functionalities required by the defined use cases.

  • Value creation services complement the capabilities provided by the “federation services” and the “participant agent” services

  • This value creation can come from different sides: complementing the essential capabilities of the data space, acting directly over datasets that these services are tied to, as part of data products, adding value on top of data products and data transactions, enabling the connection to external infrastructures, required to, among others, process, store and collect data, either as part of the normal operation of the data space or as needed by some use cases, enabling the connection to external applications, which are required for the complete development of use cases, facilitating by any other means the materialization of the business models considered in the data space.

Data service

A collection of operations that provides access to one or more datasets or data processing functions. For example, data selection, extraction, data delivery.

Explanatory text:

This definition is as specified by the DCAT standard, which predates the data space concepts. In practice, the term implies services within a participant’s system and services in the data plane of the data sharing services within a data space. The latter are part of the participant agent services.

In the CEN Workshop Agreement Trusted Data Transactions the data service enables data sharing or data exchange (synonyms). The use of the data can be synchronous or asynchronous. Data can be shared, for example, (i) by allowing access to the original data set, or (ii) by giving a copy of the data to the interested entity.

Participant agent

A technology system used to conduct activities in a data space on behalf of a party.

Explanatory text: 

The participant agent can offer technical modules that implement data interoperability functions, authentication interfacing with trust services and authorisation, data product self-description, contract negotiation, etc. A ‘connector’ is an implementation of a participant agent service.

Operator

Service provider that provides enabling services that are common to all participants of the data space. In common usage interchangeable with ‘intermediary’.

Explanatory text:

We use typically the term ‘operator’ when a single actor is assigned by the governance authority to manage the enabling services and when it is responsible for the operation of the data space, ensuring functionality and reliability as specified in the governance framework. 

Intermediary

Service provider who provides an enabling service or services in a data space. In common usage interchangeable with ‘operator'.

Enabling services

Refer mutually to facilitating services and participant agent services, hence the technical services that are needed to enable trusted data transaction in data spaces.

Term

Description

Data product

Data sharing units, packaging data and metadata, and any associated license terms.

Explanatory text:

We borrow this definition from the CEN Workshop Agreement Trusted Data Transactions.

The data product may include, for example, the data products' allowed purposes of use, quality and other requirements the data product fulfils, access and control rights, pricing and billing information, etc.

Data product owner

A party that develops, manages and maintains a data product.

Explanatory text:

The data product owner can be the same party as the data rights holder, or it can receive the right to process the data from the data rights holder (the right can be obtained through a permission, consent or license and may be ruled by a legal obligation or a contract).

A data product owner is not necessarily a data space participant.

Data provider

A synonym of data product provider

Data product provider

A party that acts on behalf of a data product owner in providing, managing and maintaining a data product in a data space.

Explanatory text:

The data product provider can be referred to as the data provider. In general use that is fine, but in specific cases the data product provider might be a different party than the data rights holder and different than the data product owner.

A data product provider is a data space participant.

For reference, the definition from the CEN Workshop Agreement Trusted Data Transactions: a party that has the right or duty to make data available to data users through data products. Note: a data provider carries out several activities, ie.: - non-technical, on behalf of a data rights holder, including the description of the data products, data licence terms, the publishing of data products in a data product catalogue, the negotiation with the data users, and the conclusion of contracts, - technical, with the provision of the data products to the data users.

Data consumer

A synonym of data product consumer

Data product consumer

A party that commits to a data product contract concerning one or more data products.

Explanatory text:

A data product consumer is a data space participant.

The data product consumer can be referred to as the data user. In principle, the data product consumer could be a different party than the eventual data user, but in many cases these parties are the same and the terms are used exchangeably.

Data user

a natural or legal person who has lawful access to certain personal or non-personal data and has the right, including under Regulation (EU) 2016/679 in the case of personal data, to use that data for commercial or noncommercial purposes; (DGA Article 2(9))

Explanatory text:

In many cases the data user is the same party as the data consumer or data product consumer, but exceptions may exist where these roles are separate.

For reference, the definition from the CEN Workshop Agreement Trusted Data Transactions which considers the term to be synonymous with data consumer: person or organization authorized to exploit data (ISO 5127:2017) Note 1: Data are in the form of data products. Note 2: Data consumer is considered as a synonym of data user.

Data product contract

A legal contract that specifies a set of rights and duties for the respective parties that will perform the roles of the data product provider and data product consumer.

Data rights holder

A party with legitimate interests to exercise rights under Union law affecting the use of data or imposing obligations on other parties in relation to the data.

Explanatory text:

This party can be a data space participant, but not necessarily, when the party provides permission/consent for a data provider or data product provider to act on its behalf and participate in the actual data sharing.

Previous definition (for reference): A party that has legal rights and/or obligations to use, grant access to or share certain personal or non-personal data. Data rights holders may transfer such rights to others.

For reference, the definition from the CEN Workshop Agreement Trusted Data Transactions: a natural or legal person that has legal rights or obligations to use, grant access to or share certain data, or transfer such rights to others 

 

Term

Description

Data policy

A set of rules, working instructions, preferences and other guidance to ensure that data is obtained, stored, retrieved, and manipulated consistently with the standards set by the governance framework and/or data rights holders.

Explanatory text:

Data policies govern aspects of data management within or between data spaces, such as access, usage, security, and hosting.

Data access policy

A specific data policy defined by the data rights holder for accessing their shared data in a data space.

Explanatory text:

A data access policy that provides operational guidance to a data provider for deciding whether to process or reject a request for providing access to specific data. Data access policies are created and maintained by the data rights holders.

Data usage policy

A specific data policy defined by the data rights holder for the usage of their data shared in a data space.

Explanatory text:

Data usage policy regulates the permissible actions and behaviours related to the utilisation of the accessed data, which means keeping control of data even after the items have left the trust boundaries of the data provider.

Policy definition language

A machine-processable mechanism for representing statements about the data policies, e.g., Open Digital Rights Language (ODRL)

Data policy enforcement

A set of measures and mechanisms to monitor, control and ensure adherence to established data policies.

Explanatory text:

Policies can be enforced by technology or organisational manners.

Data policy negotiation

The process of reaching agreements on data policies between a data rights holder, a data provider and a data recipient. The negotiation can be fully machine-processable and immediate or involve human activities as part of the workflow.

Term

Description

Data space interoperability

The ability of participants to seamlessly exchange and use data within a data space or between two or more data spaces.

Explanatory text:

Interoperability generally refers to the ability of different systems to work in conjunction with each other and for devices, applications or products to connect and communicate in a coordinated way without effort from the users of the systems. On a high-level, there are four layers of interoperability: legal, organisational, semantic and technical (see the European Interoperability Framework [EIF]).

  • Legal interoperability: Ensuring that organisations operating under different legal frameworks, policies and strategies are able to work together.

  • Organisational interoperability: The alignment of processes, communications flows and policies that allow different organisations to use the exchanged data meaningfully in their processes to reach commonly agreed and mutually beneficial goals.

  • Semantic interoperability: The ability of different systems to have a common understanding of the data being exchanged.

  • Technical interoperability: The ability of different systems to communicate and exchange data.

Also the ISO/IEC 19941:2017 standard [20] is relevant here.

Note: As per Art. 2 r.40 of the Data Act: ‘interoperability’ means the ability of two or more data spaces or communication networks, systems, connected products, applications, data processing services or components to exchange and use data in order to perform their functions. We describe this wider term as cross-data space interoperability.

Intra-data space interoperability

The ability of participants to seamlessly access and/or exchange data within a data space. Intra-data space interoperability addresses the governance, business and technical frameworks (including the data space protocol and the data models) for individual data space instances.

Cross-data space interoperability

The ability of participants to seamlessly access and/or exchange data across two or more data spaces. Cross-data spaces interoperability addresses the governance, business and technical frameworks to interconnect multiple data space instances seamlessly.

Explanatory text:

Inter-data space interoperability is an alternative term and both terms can be used interchangeably.

Term

Description

Assurance

An artefact that helps parties make trust decisions about a claim, such as certificates, commitments, contracts, warranties, etc.

Explanatory Text:

Also defined as: grounds for justified confidence that a claim has been or will be achieved [ISO/IEC/IEEE 15026-1:2019, 3.1.1]

Claim

an assertion made about a subject. (ref. Verifiable Credentials Data Model v2.0 (w3.org)

Trust anchor

An authoritative entity for which trust is assumed and not derived. Each Trust Anchor is accepted by the data space governance authority in relation to a specific scope of attestation.

Trust decision

A judgement made by a party to rely on some statement being true without requiring absolute proof or certainty.

Attestation

Issue of a statement, based on a decision, that fulfilment of specified requirements has been demonstrated (ref. ISO/IEC 17000:2020(en), Conformity assessment — Vocabulary and general principles )

Trust framework

A composition of policies, rules, standards, and procedures designed for trust decisions in data spaces based on assurances. Trust framework is part of the data space governance framework.

Explanatory text:

A trust framework is comprised of:

  • (business-related) policies, rules, and standards collected and documented in the rulebook.

  • procedures for automation and implementation of the business-related components.

Validation

Confirmation of plausibility for a specific intended use or application through the provision of objective evidence that specified requirements have been fulfilled (ref. ISO/IEC 17000:2020(en), Conformity assessment — Vocabulary and general principles )

Verification

Confirmation of truthfulness through the provision of objective evidence that specified requirements have been fulfilled (ref. ISO/IEC 17000:2020(en), Conformity assessment — Vocabulary and general principles )

Term

Description

Data spaces blueprint

A consistent, coherent and comprehensive set of guidelines to support the implementation, deployment and maintenance of data spaces.

Explanatory text: 

The blueprint contains the conceptual model of data space, data space building blocks, and recommended selection of standards, specifications and reference implementations identified in the data spaces technology landscape.

Data space building block

A description of related functionalities and/or capabilities that can be realised and combined with other building blocks to achieve the overall functionality of a data space.

Explanatory text:

In the data space blueprint the building blocks are divided into organisational and business building blocks and technical building blocks.

In many cases, the functionalities are implemented by Services

Data space component

A specification for a software or other artefact that realises one service or a set of services that fulfil functionalities described by one or more building blocks.

Explanatory text:

For technical components, that would typically be software, but for business components, this could consist of processes, templates or other artefacts.

Data space component architecture

An overview of all the data space components and their interactions, providing a high-level structure of how these components are organised and interact within data spaces.

Implementation of a data space component

The result of translating/converting a data space component into a functional and usable artefact, such as executable code or other tool.

This section defines terms relevant within the context of the DSSC itself, ensuring that their meanings are understood similarly by all people working for and with the DSSC. This section contains terms for the main resources (DSSC assets), such as the blueprint, building blocks etc.

Term

Description

Data Spaces Support Centre

The virtual organisation and EU-funded project which supports the deployment of common European data spaces and promotes the reuse of data across sectors.

DSSC asset

A sustainable open resource that is developed and governed by the Data Spaces Support Centre. The assets can be used to develop, deploy and operationalise data spaces and to enable knowledge sharing around data spaces. The DSSC also develops and executes strategies to provide continuity for the main assets beyond the project funding.

Conceptual model of data space

A consistent, coherent and comprehensive description of the concepts and their relationships that can be used to unambiguously explain what data spaces and data space initiatives are about.

DSSC glossary

A limited set of data spaces related terms and corresponding descriptions. Each term refers to a concept, and the term description contains a criterion that enables people to determine whether or not something is an instance (example) of that concept.

DSSC toolbox

A catalogue of data space component implementations curated by the Data Space Support Centre.

Data spaces technology landscape

A repository of standards (de facto and de jure), specifications and open-source reference implementations available for deploying data spaces.  The Data Space Support Centre curates the repository and publishes it with the blueprint.

Data spaces starter kit

A document that helps organisations and individuals in the network of stakeholders to understand the requirements for creating a data space.

Community heartbeat

The regular release of the data spaces blueprint, data spaces building blocks, other DSSC assets and supporting activities, as outlined in a public roadmap. The regular releases aim to engage the community of practice into a rhythm of communication, co-learning and continuous improvement.

Community of practice

The set of existing and emerging data space initiatives in all sectors and the set of (potential) data space component implementers. DSSC prioritises the data space projects funded by the Digital Europe Programme and other relevant programmes and will later expand to additional data space initiatives.

Relationship manager

A person from the Data Spaces Support Centre who serves as the dedicated DSSC contact point for a data space initiative or another member of the community of practice.

Network of stakeholders

 

The group of parties relevant to the development of data spaces and with whom the Data Spaces Support Centre proactively engages in achieving its purpose and objectives. The community of practice is the core subset of this network of stakeholders and the primary focus group for the DSSC.

Strategic stakeholder forum

The designated group of experts that provide strategic support for the DSSC and make recommendations for the governance and sustainability of the DSSC assets. The strategic stakeholder forum is composed of a large variety of stakeholders with a balanced geographical distribution and will evolve progressively.

Data space support organisation

An organisation, consortium, or collaboration network that specifies architectures and frameworks to support data space initiatives. Examples include Gaia-X, IDSA, FIWARE, iSHARE, MyData, BDVA, and more.

This section provides EU legislative instruments and policy terms relevant to data spaces (in the first table) and legal definitions regarding European data economy concepts (in the second table). Having them here offers people who work with data spaces a means to quickly lookup such terms without searching relevant EU sources.

 

Relevant legislative instruments and policy terms

Term

Description

European strategy for data

A vision and measures (a strategy) that contribute to a comprehensive approach to the European data economy, aiming to increase the use of, and demand for, data and data-enabled products and services throughout the Single Market. It presents the vision to create a European single market for data.

Digital Europe Programme

An EU funding programme that funds several data space related projects, among other topics. The programme is focused on bringing digital technology to businesses, citizens and public administrations.

Horizon Europe Programme

An EU funding programme that funds data space related research and innovation projects, among other topics.

European single market for data

A genuine single market for data – open to data from across the world – where personal and non-personal data, including sensitive business data, are secure and businesses also have easy access to high-quality industrial data, boosting growth and creating value.

Explanatory text: 

Source: European strategy for data

Common European Data Spaces

Sectoral/domain-specific data spaces established in the European single market with a clear EU-wide scope that adheres to European rules and values.

Explanatory text:

Common European Data Spaces are mentioned in the EU data strategy and introduced in the EC Staff Working Document on Common European Data Spaces and on this site: https://digital-strategy.ec.europa.eu/en/policies/data-spaces .

It is furthermore referenced in the Data Governance Act with the following description: Purpose-, sector-specific or cross-sectoral interoperable frameworks of common standards and practices to share or jointly process data for, inter alia, development of new products and services, scientific research or civil society initiatives.

Such sectoral/domain-specific Common European Data Spaces are being supported through EU-funding programmes, e.g. DIGITAL, Horizon Europe. In some domains (Health, Procurement) specific regulations towards the establishment of such data spaces are forthcoming.

Data sovereignty

The ability of individuals, organisations, and governments to have control over their data and exercise their rights on the data, including its collection, storage, sharing, and use by others.

Explanatory text:

Data sovereignty is a central concept in the European data strategy and recent European laws and regulations are expanding upon these rights and controls. EU law applies to data collected in the EU and/or about data subjects in the EU.

Data Governance Act

A European regulation that aims to create a framework to facilitate European data spaces and increase trust between actors in the data market. The DGA entered into force in June 2022 and applies from Sept 2023. The DGA defines the European Data Innovation Board (EDIB).

European Data Innovation Board

The expert group established by the Data Governance Act (DGA) to assist the European Commission in the sharing of best practices, in particular on data intermediation, data altruism and the use of public data that cannot be made available as open data, as well as on the prioritisation of cross-sectoral interoperability standards, which includes proposing guidelines for Common European Data Spaces (DGA Article 30).

The European Data Innovation Board received additional additional assignments under the Data Act (DA Article 42).

Guidelines for Common European Data Spaces

The Data Governance Act (DGA Article 30(h)) defines that the European Data Innovation Board will propose guidelines for common European data spaces. The guidelines shall address, among other things: (i) cross-sectoral standards for data sharing, (ii) counter barriers to market entry and avoiding lock-in effects and ensuring fair competition and interoperability, (iii) protection for lawful data transfers to third countries, (iv) non-discriminatory representation of relevant stakeholders in the governance of Common European Data Spaces and (v) adherence to cybersecurity requirements.

Data Act

A European regulation that establishes EU-wide rules for access to the product or related service data to the user of that connected product or service. The regulation also includes essential requirements for the interoperability of data spaces (Article 33) and essential requirements for smart contracts to implement data sharing agreements (Article 36).

Explanatory text:

More info can be found here: Data Act explained | Shaping Europe’s digital future and the Data Act Frequently-asked-questions.

 

Legal definitions regarding European data economy concepts

Terms and definitions in this section are adopted verbatim from the Data Governance Act (DGA), General Data Protection Regulation (GDPR) and the Data Act (DA). These terms represent the fundamental concepts in the European data economy. The explanatory texts under the definitions explain links to similar and related terms if such exist in the other glossary sections.

Term

Legal definition (verbatim)

Data

any digital representation of acts, facts or information and any compilation of such acts, facts or information, including in the form of sound, visual or audiovisual recording;

(DGA Article 2(1))

Explanatory text:

The definition is the same in the Open Data Directive and the Data Act.

Data sharing

the provision of data by a data subject or a data holder to a data user for the purpose of the joint or individual use of such data, based on voluntary agreements or Union or national law, directly or through an intermediary, for example under open or commercial licences subject to a fee or free of charge;

(DGA Article 2(10))

Explanatory text:

In the context of data spaces, data sharing refers to a full spectrum of practices related to sharing any kind of data, including all relevant technical, financial, legal, and organisational requirements.

Data holder

a legal person, including public sector bodies and international organisations, or a natural person who is not a data subject with respect to the specific data in question, which, in accordance with applicable Union or national law, has the right to grant access to or to share certain personal data or non-personal data;

(DGA Article 2(8))

a natural or legal person that has the right or obligation, in accordance with this Regulation, applicable Union law or national legislation adopted in accordance with Union law, to use and make available data, including, where contractually agreed, product data or related service data which it has retrieved or generated during the provision of a related service;(DA Article 2(13))

Explanatory text:

In general context we use data holder within the meaning of DGA Art. 2(8) and in case the word data holder is used in the context of DA (IoT data), we identify it with DA at the end of the term. Please note that data rights holder has a specific and different meaning than data holder and is used especially in data transactions.

Data recipient

a natural or legal person, acting for purposes which are related to that person’s trade, business, craft or profession, other than the user of a connected product or related service, to whom the data holder makes data available, including a third party following a request by the user to the data holder or in accordance with a legal obligation under Union law or national legislation adopted in accordance with Union law;

(DA Article 2(14))

a natural or legal person, public authority, agency or another body, to which the personal data are disclosed, whether a third party or not. However, public authorities which may receive personal data in the framework of a particular inquiry in accordance with Union or Member State law shall not be regarded as recipients; the processing of those data by those public authorities shall be in compliance with the applicable data protection rules according to the purposes of the processing;

(GDPR Article 4(9))

Explanatory text:

Data recipient has a broader (not limited to IoT) meaning in the context of data transactions enabled by data space: ''A transaction participant to whom data is, or is to be technically supplied by a data provider in the context of a specific data transaction''.

When we use data recipient in the meaning of DA (IoT data), we specify it with DA at the end of the word.

Data user

a natural or legal person who has lawful access to certain personal or non-personal data and has the right, including under Regulation (EU) 2016/679 in the case of personal data, to use that data for commercial or noncommercial purposes;

(DGA Article 2(9))

Data intermediation service

a service that is legally defined in the Data Governance Act and enforced by national agencies. An operator in a data space may qualify as a data intermediation service provider, depending on the scope of the services.

DGA definition (simplified): ‘Data intermediation service’ means a service which aims to establish commercial relationships for the purposes of data sharing between an undetermined number of data subjects and data holders on the one hand and data users on the other through technical, legal or other means, including for the purpose of exercising the rights of data subjects in relation to personal data.

(DGA Article 2 (11))

Explanatory text:

Services that fall within this definition will be bound to comply with a range of obligations. The most important two are: (1) Service providers cannot use the data for other purposes than facilitating the exchange between the users of the service; (2) Services of intermediation (e.g. catalogue services, app stores) have to be separate from services providing applications. Both rules are meant to provide for a framework of truly neutral data intermediaries.

Data altruism

the voluntary sharing of data on the basis of the consent of data subjects to process personal data pertaining to them, or permissions of data holders to allow the use of their non-personal data without seeking or receiving a reward that goes beyond compensation related to the costs that they incur where they make their data available for objectives of general interest as provided for in national law, where applicable, such as healthcare, combating climate change, improving mobility, facilitating the development, production and dissemination of official statistics, improving the provision of public services, public policy making or scientific research purposes in the general interest;

(DGA Article 2(16))

Personal data

any information relating to an identified or identifiable natural person (‘data subject’); an identifiable natural person is one who can be identified, directly or indirectly, in particular by reference to an identifier such as a name, an identification number, location data, an online identifier or to one or more factors specific to the physical, physiological, genetic, mental, economic, cultural or social identity of that natural person;

(GDPR Article 4(1))

Non-personal data

data other than personal data;

(DGA Article 2(4))

Data subject

an identified or identifiable natural person that personal data relates to.

(GDPR Article 4(1))

Explanatory text:

Data subject is implicitly defined in the definition of ‘personal data’. In the context of data spaces we use the broader term data rights holder, to refer to the party that has (legal) rights and/or obligations to use, grant access to or share certain personal or non-personal data. For personal data, this would equal the data subject.

Consent

any freely given, specific, informed and unambiguous indication of the data subject's wishes by which he or she, by a statement or by a clear affirmative action, signifies agreement to the processing of personal data relating to him or her;

(GDPR Article 4(11))

Note: this page is not intended and not useful for first time readers.

This page lists all terms that have been specified in the alphabetical list of all defined terms of bv30 (Blueprint v3.0) and bv20 (Blueprint v2.0).

For readers of the previous Blueprint version, this page helps to detect the changes between the terms in the two latest blueprint versions, which can be done by inspecting the sources of each of the definitions. Please note that all “Data Space” terms are listed twice in the table, with and without the “Data Space” prefix, to simply the search (example: Agreement and Data Space Agreement).

If the definition remained the same, both bv20 and bv30 are listed in the Source field (example: Accreditation). If the definitions changed, separate entries are added to this table (example: Business Model). Please note that typo’s and punctuation may also trigger new entries (example: Agreement).

 

DSSC Glossary of All Terms

Term Description
Access Control

Sources (vsn) :
- Access & Usage Policies Enforcement (bv20)
- Access & Usage Policies Enforcement (bv30)

Systems and policies that regulate who can access specific data resources and under what conditions.
Accreditation

Sources (vsn) :
- Identity & Attestation Management (bv30)
- Trust Framework (bv30)

third-party attestation related to a conformity assessment body, conveying formal demonstration of its competence, impartiality and consistent operation in performing specific conformity assessment activities (ref. ISO/IEC 17000:2020(en), Conformity assessment — Vocabulary and general principles )
Accreditation Body

Source (vsn) : Trust Framework (bv30)

Authoritative body that performs accreditation (ref. ISO/IEC 17000:2020(en), Conformity assessment — Vocabulary and general principles )
Agreement

Source (vsn) : Contractual Framework (bv30)

A contract that states the rights and duties (obligations) of parties that have committed to (signed) it in the context of a particular data space. These rights and duties pertain to the data space and/or other such parties.

Note : This term was automatically generated as a synonym for: data-space-agreement

Agreements Related To Enabling Services

Source (vsn) : Contractual Framework (bv20)

These agreements are entered into by the data space governance authority to provide the services necessary for the data space to operate. They can be classified as data-related services, agreements for the provision of trust framework services, and agreements for the management of identities.
Application Profile

Sources (vsn) :
- Data Models (bv20)
- Data Models (bv30)

A data model that specifies the usage of information in a particular application or domain, often customised from existing data models (e.g., ontologies) to address specific application needs and domain requirements.
Assurance

Source (vsn) : 8 Identity and Trust (bv20)

An artefact that helps parties make trust decisions, such as certificates, commitments, contracts, warranties, etc.
Assurance

Source (vsn) : 8 Identity and Trust (bv30)

An artefact that helps parties make trust decisions about a claim, such as certificates, commitments, contracts, warranties, etc.

Explanatory Text : Also defined as: grounds for justified confidence that a claim has been or will be achieved [ISO/IEC/IEEE 15026-1:2019, 3.1.1]

Attestation

Sources (vsn) :
- 8 Identity and Trust (bv30)
- Identity & Attestation Management (bv30)
- Trust Framework (bv30)

Issue of a statement, based on a decision, that fulfilment of specified requirements has been demonstrated (ref. ISO/IEC 17000:2020(en), Conformity assessment — Vocabulary and general principles )
Blueprint

Sources (vsn) :
- 9 Building Blocks and Implementations (bv20)
- 9 Building Blocks and Implementations (bv30)

A consistent, coherent and comprehensive set of guidelines to support the implementation, deployment and maintenance of data spaces.

Explanatory Text : The blueprint contains the conceptual model of data space, data space building blocks, and recommended selection of standards, specifications and reference implementations identified in the data spaces technology landscape.

Note : This term was automatically generated as a synonym for: data-spaces-blueprint

Building Block

Sources (vsn) :
- 9 Building Blocks and Implementations (bv20)
- 9 Building Blocks and Implementations (bv30)

A description of related functionalities and/or capabilities that can be realised and combined with other building blocks to achieve the overall functionality of a data space.

Explanatory Texts :

- In the data space blueprint the building blocks are divided into organisational and business building blocks and technical building blocks.

- In many cases, the functionalities are implemented by Services

Note : This term was automatically generated as a synonym for: data-space-building-block

Business Model

Source (vsn) : Business Model (bv30)

A description of the way an organisation creates, delivers, and captures value. Such a description typically includes for whom value is created (customer) and what the value proposition is.Typically, a tool called business model canvas is used to describe or design a business model, but alternatives that are more suitable for specific situations, such as data spaces, are available.
Candidate

Source (vsn) : Participation Management (bv30)

A party interested in joining a data space as a participant.
Catalogue

Source (vsn) : Publication and Discovery (bv30)

A functional component to provision and discover offerings of data and services in a data space.
Certification

Source (vsn) : Identity & Attestation Management (bv30)

third-party attestation related to an object of conformity assessment, with the exception of accreditation (ref. ISO/IEC 17000:2020(en), Conformity assessment — Vocabulary and general principles )
Claim

Sources (vsn) :
- 8 Identity and Trust (bv30)
- Identity & Attestation Management (bv30)
- Trust Framework (bv30)

an assertion made about a subject . (ref. Verifiable Credentials Data Model v2.0 (w3.org)
Collaborative Business Model

Source (vsn) : Business Model (bv30)

A description of the way multiple organizations collectively create, deliver and capture value. Typically, this level of value creation would not be achievable by a single organization.A collaborative business model is better suited to express a value creation system consisting of multiple actors. Intangible values such as sovereignty, solidarity, and security cannot be expressed through a transactional approach (which is common in firm-centric business models) but require a system perspective.
Common European Data Spaces

Sources (vsn) :
- 11 Foundation of the European Data Economy Concepts (bv20)
- 11 Foundation of the European Data Economy Concepts (bv30)

Sectoral/domain-specific data spaces established in the European single market with a clear EU-wide scope that adheres to European rules and values.

Explanatory Texts :

- Common European Data Spaces are mentioned in the EU data strategy and introduced in the EC Staff Working Document on Common European Data Spaces and on this site: https://digital-strategy.ec.europa.eu/en/policies/data-spaces.

- It is furthermore referenced in the Data Governance Act with the following description: Purpose-, sector-specific or cross-sectoral interoperable frameworks of common standards and practices to share or jointly process data for, inter alia, development of new products and services, scientific research or civil society initiatives.

- Such sectoral/domain-specific Common European Data Spaces are being supported through EU-funding programmes, e.g. DIGITAL, Horizon Europe. In some domains (Health, Procurement) specific regulations towards the establishment of such data spaces are forthcoming.

Community Heartbeat

Source (vsn) : 10 DSSC Specific Terms (bv30)

The regular release of the data spaces blueprint, data spaces building blocks, other DSSC assets and supporting activities, as outlined in a public roadmap. The regular releases aim to engage the community of practice into a rhythm of communication, co-learning and continuous improvement.
Community Of Practice

Source (vsn) : 10 DSSC Specific Terms (bv30)

The set of existing and emerging data space initiatives in all sectors and the set of (potential) data space component implementers. DSSC prioritises the data space projects funded by the Digital Europe Programme and other relevant programmes and will later expand to additional data space initiatives.
Compliance Service

Source (vsn) : Identity & Attestation Management (bv30)

Service taking as input the Verifiable Credentials provided by the participants, checking them against the SHACL Shapes available in the Data Space Registry and performing other consistency checks based on rules in the data space conformity assessment scheme.
Component

Sources (vsn) :
- 9 Building Blocks and Implementations (bv20)
- 9 Building Blocks and Implementations (bv30)

A specification for a software or other artefact that realises one service or a set of services that fulfil functionalities described by one or more building blocks.

Explanatory Text : For technical components, that would typically be software, but for business components, this could consist of processes, templates or other artefacts.

Note : This term was automatically generated as a synonym for: data-space-component

Component Architecture

Sources (vsn) :
- 9 Building Blocks and Implementations (bv20)
- 9 Building Blocks and Implementations (bv30)

An overview of all the data space components and their interactions, providing a high-level structure of how these components are organised and interact within data spaces.

Note : This term was automatically generated as a synonym for: data-space-component-architecture

Conceptual Model Of Data Space

Source (vsn) : 10 DSSC Specific Terms (bv30)

A consistent, coherent and comprehensive description of the concepts and their relationships that can be used to unambiguously explain what data spaces and data space initiatives are about.
Conformity Assessment

Source (vsn) : Identity & Attestation Management (bv30)

demonstration that specified requirements are fulfilled (ref. ISO/IEC 17000:2020(en), Conformity assessment — Vocabulary and general principles )
Conformity Assessment Body

Sources (vsn) :
- Identity & Attestation Management (bv30)
- Trust Framework (bv30)

A body that performs conformity assessment activities, excluding accreditation (ref. ISO/IEC 17000:2020(en), Conformity assessment — Vocabulary and general principles )
Conformity Assessment Scheme

Source (vsn) : Identity & Attestation Management (bv30)

set of rules and procedures that describe the objects of conformity assessment, identifies the specified requirements and provides the methodology for performing conformity assessment. (ref. ISO/IEC 17000:2020(en), Conformity assessment — Vocabulary and general principles ).
Connected Product

Source (vsn) : Regulatory Compliance (bv20)

an item that obtains, generates or collects data concerning its use or environment and that is able to communicate product data via an electronic communications service, physical connection or on-device access, and whose primary function is not the storing, processing or transmission of data on behalf of any party other than the user (art. 2 (5) DA).

Explanatory Text : This term is defined as per the Data Act. This clarification ensures that the definition is understood within the specific regulatory context of the Data Act while allowing the same term to be used in other contexts with different meanings.

Connector

Source (vsn) : 4 Data Space Services (bv20)

A technical component that is run by (or on behalf of) a participant and that provides participant agent services, with similar components run by (or on behalf of) other participants.

Explanatory Text : A connector can provide more functionality than is strictly related to connectivity. The connector can offer technical modules that implement data interoperability functions, authentication interfacing with trust services and authorisation, data product self-description, contract negotiation, etc. We use “participant agent services” as the broader term to define these services.

Note : This term was automatically generated as a synonym for: data-space-connector

Consensus Protocol

Sources (vsn) :
- Data Exchange (bv20)
- Data Exchange_ (bv30)

The data exchange protocol that is globally accepted in a domain

Explanatory Text : In some domains the data exchange protocols are ‘de facto’ standards (e.g. NGSI for smart cities).

Consent

Source (vsn) : Regulatory Compliance (bv20)

any freely given, specific, informed and unambiguous indication of the data subject's wishes by which he or she, by a statement or by a clear affirmative action, signifies agreement to the processing of personal data relating to him or her;( GDPR Article 4(11) )
Consent Management

Source (vsn) : Access & Usage Policies Enforcement (bv20)

The process of obtaining, recording, managing, and enforcing user consent for data processing and sharing.
Continuous Improvement Process

Sources (vsn) :
- Use Case Development (bv20)
- Use Case Development (bv30)

Continuously analyzing the performance of use cases, identifying improvement opportunities, and planning and implementing changes in a systematic and managed way throughout the life cycle of a use case.
Contract

Source (vsn) : Contractual Framework (bv30)

A formal, legally binding agreement between two or more parties with a common interest in mind that creates mutual rights and obligations enforceable by law.
Contractual Framework

Source (vsn) : Contractual Framework (bv30)

The set of legally binding agreements that regulates the relationship between data space participants and the data space (institutional agreements), transactions between data space participants (data-sharing agreements) and the provision of services (service agreements) within the context of a single data space.
Core Platform Service

Source (vsn) : Regulatory Compliance (bv20)

a service that means any of the following:
    online intermediation services; online search engines; online social networking services; video-sharing platform services; number-independent interpersonal communications services; (f) operating systems;web browsers; virtual assistants; cloud computing services; online advertising services, including any advertising networks, advertising exchanges and any other advertising intermediation services, provided by an undertaking that provides any of the core platform services listed in points (1) to (9);
Credential Schema

Source (vsn) : Identity & Attestation Management (bv30)

In the W3C Verifiable Credentials Data Model v2.0. the value of the “credentialSchema” property must be one or more data schemas that provide verifiers with enough information to determine whether the provided data conforms to the provided schema(s). (ref: https://www.w3.org/TR/vc-data-model-2.0/#data-schemas )
Credential Store

Source (vsn) : Identity & Attestation Management (bv30)

A service used to issue, store, manage, and present Verifiable Credentials.
Cross Data Space Use Case

Source (vsn) : 2 Data Space Use Cases and Business Model (bv30)

A specific setting in which participants of multiple data spaces create value (business, societal or environmental) from sharing data across these data spaces.
Cross Use Case

Source (vsn) : 2 Data Space Use Cases and Business Model (bv30)

A specific setting in which participants of multiple data spaces create value (business, societal or environmental) from sharing data across these data spaces.

Note : This term was automatically generated as a synonym for: cross-data-space-use-case

Cross- Interoperability

Source (vsn) : 7 Interoperability (bv30)

The ability of participants to seamlessly access and/or exchange data across two or more data spaces. Cross-data spaces interoperability addresses the governance, business and technical frameworks to interconnect multiple data space instances seamlessly.

Explanatory Text : Inter-data space interoperability is an alternative term and both terms can be used interchangeably.

Note : This term was automatically generated as a synonym for: cross-data-space-interoperability

Cross-data Space Interoperability

Source (vsn) : 7 Interoperability (bv30)

The ability of participants to seamlessly access and/or exchange data across two or more data spaces. Cross-data spaces interoperability addresses the governance, business and technical frameworks to interconnect multiple data space instances seamlessly.

Explanatory Text : Inter-data space interoperability is an alternative term and both terms can be used interchangeably.

Data

Source (vsn) : Regulatory Compliance (bv20)

any digital representation of acts, facts or information and any compilation of such acts, facts or information, including in the form of sound, visual or audiovisual recording;( DGA Article 2(1) )

Explanatory Text : The definition is the same in the Open Data Directive and the Data Act.

Data Access Policy

Source (vsn) : 6 Data Policies and Contracts (bv30)

A specific data policy defined by the data rights holder for accessing their shared data in a data space.

Explanatory Text : A data access policy that provides operational guidance to a data provider for deciding whether to process or reject a request for providing access to specific data. Data access policies are created and maintained by the data rights holders.

Data Act

Sources (vsn) :
- 11 Foundation of the European Data Economy Concepts (bv20)
- 11 Foundation of the European Data Economy Concepts (bv30)

A European regulation that establishes EU-wide rules for access to the product or related service data to the user of that connected product or service. The regulation also includes essential requirements for the interoperability of data spaces (Article 33) and essential requirements for smart contracts to implement data sharing agreements (Article 36).

Explanatory Text : More info can be found here: Data Act explained | Shaping Europe’s digital future and the Data Act Frequently-asked-questions.

Data Altruism

Source (vsn) : Regulatory Compliance (bv20)

the voluntary sharing of data on the basis of the consent of data subjects to process personal data pertaining to them, or permissions of data holders to allow the use of their non-personal data without seeking or receiving a reward that goes beyond compensation related to the costs that they incur where they make their data available for objectives of general interest as provided for in national law, where applicable, such as healthcare, combating climate change, improving mobility, facilitating the development, production and dissemination of official statistics, improving the provision of public services, public policy making or scientific research purposes in the general interest;( DGA Article 2(16) )
Data Altruism Organisations (DAOs)

Source (vsn) : Types of Participants (Participant as a Trigger) (bv20)

In the context of data spaces, DAOs can take on a variety of roles as data space participants. They can be data providers, transaction participants, and data space intermediaries (e.g., personal data intermediaries). It is important to address their participation in the data space, especially regarding the value distribution aspects and their potential sponsoring by the data space .
Data Consumer

Source (vsn) : 5 Data Products and Transactions (bv30)

A synonym of data product consumer
Data Consumer

Source (vsn) : Publication and Discovery (bv30)

A consumer of data or service.
Data Element

Source (vsn) : Data Models (bv30)

the smallest units of data that carry a specific meaning within a dataset. Each data element has a name, a defined data type (such as text, number, or date), and often a description that explains what it represents.
Data Governance

Source (vsn) : Access & Usage Policies Enforcement (bv20)

framework of policies, processes, and standards that ensure effective management, quality, security, and proper use of data within an organization.
Data Governance Act

Sources (vsn) :
- 11 Foundation of the European Data Economy Concepts (bv20)
- 11 Foundation of the European Data Economy Concepts (bv30)

A European regulation that aims to create a framework to facilitate European data spaces and increase trust between actors in the data market. The DGA entered into force in June 2022 and applies from Sept 2023. The DGA defines the European Data Innovation Board (EDIB).
Data Holder

Source (vsn) : Regulatory Compliance (bv20)

a legal person, including public sector bodies and international organisations, or a natural person who is not a data subject with respect to the specific data in question, which, in accordance with applicable Union or national law, has the right to grant access to or to share certain personal data or non-personal data;( DGA Article 2(8) ) a natural or legal person that has the right or obligation, in accordance with this Regulation, applicable Union law or national legislation adopted in accordance with Union law, to use and make available data, including, where contractually agreed, product data or related service data which it has retrieved or generated during the provision of a related service;( DA Article 2(13))

Explanatory Text : In general context we use data holder within the meaning of DGA Art. 2(8) and in case the word data holder is used in the context of DA (IoT data), we identify it with DA at the end of the term. Please note that data rights holder has a specific and different meaning than data holder and is used especially in data transactions.

Data Intermediation Service

Source (vsn) : Regulatory Compliance (bv20)

a service that is legally defined in the Data Governance Act and enforced by national agencies. An operator in a data space may qualify as a data intermediation service provider, depending on the scope of the services.DGA definition (simplified): ‘Data intermediation service’ means a service which aims to establish commercial relationships for the purposes of data sharing between an undetermined number of data subjects and data holders on the one hand and data users on the other through technical, legal or other means, including for the purpose of exercising the rights of data subjects in relation to personal data.( DGA Article 2 (11) )

Explanatory Text : Services that fall within this definition will be bound to comply with a range of obligations. The most important two are: (1) Service providers cannot use the data for other purposes than facilitating the exchange between the users of the service; (2) Services of intermediation (e.g. catalogue services, app stores) have to be separate from services providing applications. Both rules are meant to provide for a framework of truly neutral data intermediaries.

Data Intermediation Service Providers (DISPs)

Source (vsn) : Types of Participants (Participant as a Trigger) (bv20)

The recent Data Governance Act (DGA) sets out specific requirements for providing data intermediation services. Certain service functions in data spaces are likely to qualify as data intermediation services (see: Data Intermediation Service Provider Flowchart ). A data space governance authority should also evaluate to what extent it organises any services that may qualify as data intermediation services under the DGA. If this is the case, it will need to ensure compliance with the provisions of the DGA.Data Intermediation Service under the Data Governance ActUnder the Data Governance Act, a “data intermediation service” (“DIS”) is defined as a service aiming to establish commercial relationships for the purposes of data sharing between an undetermined number of data subjects and data holders on the one hand and data users on the other.Data intermediation service providers intending to provide data intermediation services are required under the DGA to submit a notification to the competent national authority for data intermediation services. The provision of data intermediation services is subject to a range of conditions, including a limitation on the use by the provider of the data for which it provides data intermediation services.The European Commission hosts a register of data intermediation services recognised in the European Union: https://digital-strategy.ec.europa.eu/en/policies/data-intermediary-services Providers of data intermediation services and data space intermediaries/operatorsIntermediary services are covered more broadly in “ Data Space Intermediaries and Operators ”. The term “data space intermediary” refers to “a data space participant that provides one or more enabling services while not directly participating in the data transactions”. Enabling services refers to “a service that implements a data space functionality that enables data transactions for the transaction participants and/or operational processes for the governance authority.” (see the DSSC Glossary for more information)It is important to note that not all data space intermediaries would be subject to the provisions of the DGA by default. First of all, some of the potential enabling services they provide may not be aimed at establishing commercial relationships for the purposes of data sharing. It may also be the case that, in the circumstances at hand, the services may not result in commercial relationships between an undetermined number of data subjects and data holders on the one hand and data users on the other.Data intermediation services and personal dataThe services of data intermediation service providers may also relate to personal data. In such cases, it is important to appropriately consider the different roles and responsibilities under the DGA and the GDPR. For a transaction facilitated by a provider of data intermediation services, it is difficult to establish who is acting as the controller, whether there are multiple controllers acting as joint controllers, whether there is a processor and whether data users are data recipients. It may be important to clarify the respective responsibilities of particular data space participants by offering guidance to help ensure overall compliance with obligations under the DGA and the GDPR.
Data Model

Sources (vsn) :
- Data Models (bv20)
- Data Models (bv30)

A structured representation of data elements and relationships used to facilitate semantic interoperability within and across domains, encompassing vocabularies, ontologies, application profiles and schema specifications for annotating and describing data sets and services.These abstraction levels may not need to be hierarchical; they can exist independently.
Data Model Provider

Sources (vsn) :
- Data Models (bv20)
- Data Models (bv30)

An entity responsible for creating, publishing, and maintaining data models within data spaces. This entity facilitates the management process of vocabulary creation, management, and updates.
Data Policy

Source (vsn) : 6 Data Policies and Contracts (bv30)

A set of rules, working instructions, preferences and other guidance to ensure that data is obtained, stored, retrieved, and manipulated consistently with the standards set by the governance framework and/or data rights holders.

Explanatory Text : Data policies govern aspects of data management within or between data spaces, such as access, usage, security, and hosting.

Data Policy Enforcement

Source (vsn) : 6 Data Policies and Contracts (bv30)

A set of measures and mechanisms to monitor, control and ensure adherence to established data policies.

Explanatory Text : Policies can be enforced by technology or organisational manners.

Data Policy Negotiation

Source (vsn) : 6 Data Policies and Contracts (bv30)

The process of reaching agreements on data policies between a data rights holder, a data provider and a data recipient. The negotiation can be fully machine-processable and immediate or involve human activities as part of the workflow.
Data Processing

Source (vsn) : Access & Usage Policies Enforcement (bv20)

Collection, manipulation, and transformation of raw data into meaningful information or results.
Data Product

Sources (vsn) :
- 1 Key Concept Definitions (bv30)
- 5 Data Products and Transactions (bv30)
- Data Space Offering (bv20)

Data sharing units, packaging data and metadata, and any associated license terms.

Explanatory Texts :

- We borrow this definition from the CEN Workshop Agreement Trusted Data Transactions.

- The data product may include, for example, the data products' allowed purposes of use, quality and other requirements the data product fulfils, access and control rights, pricing and billing information, etc.

Data Product Consumer

Sources (vsn) :
- 5 Data Products and Transactions (bv30)
- Data Space Offering (bv20)

A party that commits to a data product contract concerning one or more data products.

Explanatory Texts :

- A data product consumer is a data space participant.

- The data product consumer can be referred to as the data user. In principle, the data product consumer could be a different party than the eventual data user, but in many cases these parties are the same and the terms are used exchangeably.

Data Product Contract

Sources (vsn) :
- 5 Data Products and Transactions (bv30)
- Contractual Framework (bv30)
- Data Space Offering (bv20)

A legal contract that specifies a set of rights and duties for the respective parties that will perform the roles of the data product provider and data product consumer.
Data Product Owner

Sources (vsn) :
- 5 Data Products and Transactions (bv30)
- Data Space Offering (bv20)

A party that develops, manages and maintains a data product.

Explanatory Texts :

- The data product owner can be the same party as the data rights holder, or it can receive the right to process the data from the data rights holder (the right can be obtained through a permission, consent or license and may be ruled by a legal obligation or a contract).

- A data product owner is not necessarily a data space participant.

Data Product Provider

Sources (vsn) :
- 5 Data Products and Transactions (bv30)
- Data Space Offering (bv20)

A party that acts on behalf of a data product owner in providing, managing and maintaining a data product in a data space.

Explanatory Texts :

- The data product provider can be referred to as the data provider. In general use that is fine, but in specific cases the data product provider might be a different party than the data rights holder and different than the data product owner.

- A data product provider is a data space participant.

- For reference, the definition from the CEN Workshop Agreement Trusted Data Transactions: a party that has the right or duty to make data available to data users through data products. Note: a data provider carries out several activities, ie.: - non-technical, on behalf of a data rights holder, including the description of the data products, data licence terms, the publishing of data products in a data product catalogue, the negotiation with the data users, and the conclusion of contracts, - technical, with the provision of the data products to the data users.

Data Provider

Source (vsn) : 5 Data Products and Transactions (bv30)

A synonym of data product provider
Data Provider

Source (vsn) : Publication and Discovery (bv30)

A provider of data or service.
Data Recipient (Data Act)

Source (vsn) : Regulatory Compliance (bv20)

a natural or legal person, acting for purposes which are related to that person’s trade, business, craft or profession, other than the user of a connected product or related service, to whom the data holder makes data available, including a third party following a request by the user to the data holder or in accordance with a legal obligation under Union law or national legislation adopted in accordance with Union law;( DA Article 2(14) )

Explanatory Texts :

- Data recipient has a broader (not limited to IoT) meaning in the context of data transactions enabled by data space: ''A transaction participant to whom data is, or is to be technically supplied by a data provider in the context of a specific data transaction''.

- When we use data recipient in the meaning of DA (IoT data), we specify it with DA at the end of the word.

Data Rights Holder

Sources (vsn) :
- 5 Data Products and Transactions (bv30)
- Access & Usage Policies Enforcement (bv20)

A party with legitimate interests to exercise rights under Union law affecting the use of data or imposing obligations on other parties in relation to the data.

Explanatory Texts :

- This party can be a data space participant, but not necessarily, when the party provides permission/consent for a data provider or data product provider to act on its behalf and participate in the actual data sharing.

- Previous definition (for reference): A party that has legal rights and/or obligations to use, grant access to or share certain personal or non-personal data. Data rights holders may transfer such rights to others.

- For reference, the definition from the CEN Workshop Agreement Trusted Data Transactions: a natural or legal person that has legal rights or obligations to use, grant access to or share certain data, or transfer such rights to others

Data Schema

Sources (vsn) :
- Data Models (bv20)
- Data Models (bv30)

A data model that defines the structure, data types, and constraints. Such a schema includes the technical details of the data structure for the data exchange, usually expressed in metamodel standards like JSON or XML Schema.
Data Service

Sources (vsn) :
- 4 Data Space Services (bv30)
- 5 Data Products and Transactions (bv20)

A collection of operations that provides access to one or more datasets or data processing functions. For example, data selection, extraction, data delivery.
Data Sharing

Source (vsn) : Regulatory Compliance (bv20)

the provision of data by a data subject or a data holder to a data user for the purpose of the joint or individual use of such data, based on voluntary agreements or Union or national law, directly or through an intermediary, for example under open or commercial licences subject to a fee or free of charge;( DGA Article 2(10) )

Explanatory Text : In the context of data spaces, data sharing refers to a full spectrum of practices related to sharing any kind of data, including all relevant technical, financial, legal, and organisational requirements.

Data Sovereignty

Sources (vsn) :
- 11 Foundation of the European Data Economy Concepts (bv20)
- 11 Foundation of the European Data Economy Concepts (bv30)

The ability of individuals, organisations, and governments to have control over their data and exercise their rights on the data, including its collection, storage, sharing, and use by others.

Explanatory Text : Data sovereignty is a central concept in the European data strategy and recent European laws and regulations are expanding upon these rights and controls. EU law applies to data collected in the EU and/or about data subjects in the EU.

Data Space

Sources (vsn) :
- 1 Key Concept Definitions (bv30)
- Data, Services, and Offerings Descriptions (bv20)
- Data, Services, and Offerings Descriptions (bv30)
- Participation Management (bv30)

Interoperable framework, based on common governance principles, standards, practices and enabling services, that enables trusted data transactions between participants.

Explanatory Texts :

- Note for users of V0.5 and V1.0 of this blueprint: we have adopted this new definition from CEN Workshop Agreement Trusted Data Transactions, in an attempt to converge with ongoing standardisation efforts. Please note that further evolution might occur in future versions. For reference, the previous definition was: “Distributed system defined by a governance framework that enables secure and trustworthy data transactions between participants while supporting trust and data sovereignty. A data space is implemented by one or more infrastructures and enables one or more use cases.”

- Note: some parties write dataspace in a single word. We prefer data space in two words and consider that both terms mean exactly the same.

Data Space Agreement

Source (vsn) : Contractual Framework (bv30)

A contract that states the rights and duties (obligations) of parties that have committed to (signed) it in the context of a particular data space. These rights and duties pertain to the data space and/or other such parties.
Data Space Building Block

Sources (vsn) :
- 9 Building Blocks and Implementations (bv20)
- 9 Building Blocks and Implementations (bv30)

A description of related functionalities and/or capabilities that can be realised and combined with other building blocks to achieve the overall functionality of a data space.

Explanatory Texts :

- In the data space blueprint the building blocks are divided into organisational and business building blocks and technical building blocks.

- In many cases, the functionalities are implemented by Services

Data Space Component

Sources (vsn) :
- 9 Building Blocks and Implementations (bv20)
- 9 Building Blocks and Implementations (bv30)

A specification for a software or other artefact that realises one service or a set of services that fulfil functionalities described by one or more building blocks.

Explanatory Text : For technical components, that would typically be software, but for business components, this could consist of processes, templates or other artefacts.

Data Space Component Architecture

Sources (vsn) :
- 9 Building Blocks and Implementations (bv20)
- 9 Building Blocks and Implementations (bv30)

An overview of all the data space components and their interactions, providing a high-level structure of how these components are organised and interact within data spaces.
Data Space Connector

Source (vsn) : 4 Data Space Services (bv20)

A technical component that is run by (or on behalf of) a participant and that provides participant agent services, with similar components run by (or on behalf of) other participants.

Explanatory Text : A connector can provide more functionality than is strictly related to connectivity. The connector can offer technical modules that implement data interoperability functions, authentication interfacing with trust services and authorisation, data product self-description, contract negotiation, etc. We use “participant agent services” as the broader term to define these services.

Data Space Development Processes

Source (vsn) : 3 Evolution of Data Space Initiatives (bv30)

A set of essential processes the stakeholders of a data space initiative conduct to establish and continuously develop a data space throughout its development cycle.
Data Space Functionality

Source (vsn) : 1 Key Concept Definitions (bv30)

A specified set of tasks that are critical for operating a data space and that can be associated with one or more data space roles.

Explanatory Text : The data space governance framework specifies the data space functionalities and associated roles. Each functionality and associated role consist of rights and duties for performing tasks related to that functionality.

Data Space Governance Authority

Source (vsn) : 1 Key Concept Definitions (bv30)

The body of a particular data space, consisting of participants that is  committed to the governance framework for the data space, and is responsible for developing, maintaining, operating and enforcing the governance framework.

Explanatory Texts :

- A ‘body’ is a group of parties that govern, manage, or act on behalf of a specific purpose, entity, or area of law. This term, which has legal origins, can encompass entities like legislative bodies, governing bodies, or corporate bodies.

- The data space governance authority does not replace the role of public regulation and enforcement authorities.

- Establishing the initial data space governance framework is outside the governance authority's scope and needs to be defined by a group of data space initiating parties.

- After establishment, the governance authority performs the governing function (developing and maintaining the governance framework) and the executive function (operating and enforcing the governance framework).

- Depending on the legal form and the size of the data space, the governance and executive functions of a data space governance authority may or may not be performed by the same party.

Data Space Governance Authority

Source (vsn) : Provenance, Traceability & Observability (bv30)

A governance authority refers to bodies of a data space that are composed of and by data space participants responsible for developing and maintaining as well as operating and enforcing the internal rules.
Data Space Governance Authority

Sources (vsn) :
- Identity & Attestation Management (bv30)
- Trust Framework (bv30)

The body of a particular data space, consisting of participants that are committed to the governance framework for the data space, and is responsible for developing, maintaining, operating and enforcing the governance framework.
Data Space Governance Authority (DSGA)

Source (vsn) : Participation Management (bv30)

The body of a particular data space, consisting of participants that is committed to the governance framework for the data space, and is responsible for developing, maintaining, operating and enforcing the governance framework.
Data Space Governance Framework

Source (vsn) : 1 Key Concept Definitions (bv30)

The structured set of principles, processes, standards, protocols, rules and practices that guide and regulate the governance, management and operations within a data space to ensure effective and responsible leadership, control, and oversight. It defines the functionalities the data space provides and the associated data space roles, including the data space governance authority and participants.

Explanatory Texts :

- Functionalities include, e.g., the maintenance of the governance framework the functioning of the data space governance authority and the engagement of the participants.

- The responsibilities covered in the governance framework include assigning the governance authority and formalising the decision-making powers of participants.

- The data space governance framework specifies the procedures for enforcing the governance framework and conflict resolution.

- The operations may also include business and technology aspects.

Data Space Infrastructure (deprecated Term)

Source (vsn) : 1 Key Concept Definitions (bv30)

A technical, legal, procedural and organisational set of components and services that together enable data transactions to be performed in the context of one or more data spaces.

Explanatory Text : This term was used in the data space definition in previous versions of the Blueprint. It is replaced by the governance framework and enabling services, and may be deprecated from this glossary in a future version.

Data Space Initiative

Source (vsn) : 3 Evolution of Data Space Initiatives (bv30)

A collaborative project of a consortium or network of committed partners to initiate, develop and maintain a data space.
Data Space Intermediary

Sources (vsn) :
- Data, Services, and Offerings Descriptions (bv20)
- Data, Services, and Offerings Descriptions (bv30)

A data space intermediary is a service provider who provides an enabling service or services in a data space. In common usage interchangeable with ‘operator'.
Data Space Interoperability

Source (vsn) : 7 Interoperability (bv30)

The ability of participants to seamlessly exchange and use data within a data space or between two or more data spaces.

Explanatory Texts :

- Interoperability generally refers to the ability of different systems to work in conjunction with each other and for devices, applications or products to connect and communicate in a coordinated way without effort from the users of the systems. On a high-level, there are four layers of interoperability: legal, organisational, semantic and technical (see the European Interoperability Framework [EIF]).

- Legal interoperability: Ensuring that organisations operating under different legal frameworks, policies and strategies are able to work together.

- Organisational interoperability: The alignment of processes, communications flows and policies that allow different organisations to use the exchanged data meaningfully in their processes to reach commonly agreed and mutually beneficial goals.

- Semantic interoperability: The ability of different systems to have a common understanding of the data being exchanged.

- Technical interoperability: The ability of different systems to communicate and exchange data.

- Also the ISO/IEC 19941:2017 standard [20] is relevant here.

- Note: As per Art. 2 r.40 of the Data Act: ‘interoperability’ means the ability of two or more data spaces or communication networks, systems, connected products, applications, data processing services or components to exchange and use data in order to perform their functions. We describe this wider term as cross-data space interoperability.

Data Space Maturity Model

Source (vsn) : 3 Evolution of Data Space Initiatives (bv30)

Set of indicators and a self-assessment tool allowing data space initiatives to understand their stage in the development cycle, their performance indicators and their technical, functional, operational, business and legal capabilities in absolute terms and in relation to peers.
Data Space Offering

Source (vsn) : Data Space Offering (bv20)

The set of offerings provided through the data space that aim to bring value to participants.
Data Space Operational Processes

Source (vsn) : 3 Evolution of Data Space Initiatives (bv30)

A set of essential processes a potential or actual data space participant goes through when engaging with a functioning data space that is in the operational stage or scaling stage. The operational processes include attracting and onboarding participants, publishing and matching use cases, data products and data requests and eventually data transactions.
Data Space Participant

Sources (vsn) :
- 1 Key Concept Definitions (bv30)
- Data, Services, and Offerings Descriptions (bv20)
- Data, Services, and Offerings Descriptions (bv30)
- Participation Management (bv30)

A party committed to the governance framework of a particular data space and having a set of rights and obligations stemming from this framework.

Explanatory Text : Depending on the scope of the said rights and obligations, participants may perform in (multiple) different roles, such as: data space members, data space users, data space service providers and others as described in this glossary.

Data Space Pilot

Source (vsn) : 3 Evolution of Data Space Initiatives (bv30)

A planned and resourced implementation of one or more use cases within the context of a data space initiative. A data space pilot aims to validate the approach for a full data space deployment and showcase the benefits of participating in the data space.
Data Space Role

Sources (vsn) :
- 1 Key Concept Definitions (bv30)
- Participation Management (bv30)

A distinct and logically consistent set of rights and duties (responsibilities) within a data space, that are required to perform specific tasks related to a data space functionality, and that are designed to be performed by one or more participants.

Explanatory Texts :

- The governance framework of a data space defines the data space roles.

- Parties can perform (be assigned, or simply ‘be’) multiple roles, such as data provider, transaction participant, data space intermediary, etc.. In some cases, a prerequisite for performing a particular role is that the party can already perform one or more other roles. For example, the data provider must also be a data space participant.

Data Space Rulebook

Source (vsn) : 1 Key Concept Definitions (bv30)

The documentation of the data space governance framework for operational use.

Explanatory Text : The rulebook can be expressed in human-readable and machine-readable formats.

Data Space Service Offering Credential

Source (vsn) : Identity & Attestation Management (bv30)

A service description that follows the schemas defined by the Data Space Governance Authority and whose claims are validated by the Data Space Compliance Service.
Data Space Services

Sources (vsn) :
- 1 Key Concept Definitions (bv30)
- 4 Data Space Services (bv30)

Functionalities for implementing data space capabilities, offered to participants of data spaces.

Explanatory Texts :

- We distinguish three classes of technical services which are further defined in section 4 of this glossary: Participant Agent Services, Facilitating Services, Value-Creation Services. Technical (software) components are needed to implement these services.

- Also on the business and organisational side, services may exist to support participants and orchestrators of data spaces, further defined in section 4 of this glossary and discussed in the Business and Organisational building blocks introduction.

- Please note that a Data Service is a specific type of service related to the data space offering, providing access to one or more datasets or data processing functions.

Data Space Support Organisation

Source (vsn) : 10 DSSC Specific Terms (bv30)

An organisation, consortium, or collaboration network that specifies architectures and frameworks to support data space initiatives. Examples include Gaia-X, IDSA, FIWARE, iSHARE, MyData, BDVA, and more.
Data Space Use Case

Source (vsn) : 1 Key Concept Definitions (bv30)

A specific setting in which two or more participants use a data space to create value (business, societal or environmental) from data sharing.

Explanatory Texts :

- By definition, a data space use case is operational. When referring to a planned or envisioned setting that is not yet operational we can use the term use case scenario.

- Use case scenario is a potential use case envisaged to solve societal, environmental or business challenges and create value. The same use case scenario, or variations of it, can be implemented as a use case multiple times in one or more data spaces.

Data Space Value

Source (vsn) : 2 Data Space Use Cases and Business Model (bv30)

The cumulative value generated from all the data transactions and use cases within a data space as data space participants collaboratively use it.

Explanatory Text : The definition of “data space value” is agnostic to value sharing and value capture. It just states where the value is created (in the use cases). The use case orchestrator should establish a value-sharing mechanism within the use case to make all participants happy. Furthermore, to avoid the free rider problem, the data space governance authority may also want to establish a value capture mechanism (for example, a data space usage fee) to get its part from the value created in the use cases.

Data Spaces Blueprint

Sources (vsn) :
- 9 Building Blocks and Implementations (bv20)
- 9 Building Blocks and Implementations (bv30)

A consistent, coherent and comprehensive set of guidelines to support the implementation, deployment and maintenance of data spaces.

Explanatory Text : The blueprint contains the conceptual model of data space, data space building blocks, and recommended selection of standards, specifications and reference implementations identified in the data spaces technology landscape.

Data Spaces Information Model

Source (vsn) : 3 Evolution of Data Space Initiatives (bv30)

A classification scheme used to describe, analyse and organise a data space initiative according to a defined set of questions.
Data Spaces Radar

Source (vsn) : 3 Evolution of Data Space Initiatives (bv30)

A publicly accessible tool to provide an overview of the data space initiatives, their sectors, locations and approximate development stages.
Data Spaces Starter Kit

Source (vsn) : 10 DSSC Specific Terms (bv30)

A document that helps organisations and individuals in the network of stakeholders to understand the requirements for creating a data space.
Data Spaces Support Centre

Source (vsn) : 10 DSSC Specific Terms (bv30)

The virtual organisation and EU-funded project which supports the deployment of common European data spaces and promotes the reuse of data across sectors.
Data Spaces Technology Landscape

Source (vsn) : 10 DSSC Specific Terms (bv30)

A repository of standards (de facto and de jure), specifications and open-source reference implementations available for deploying data spaces.  The Data Space Support Centre curates the repository and publishes it with the blueprint.
Data Storage

Source (vsn) : Access & Usage Policies Enforcement (bv20)

Process of saving digital data in a physical or virtual location for future retrieval and use.
Data Subject

Source (vsn) : Regulatory Compliance (bv20)

an identified or identifiable natural person that personal data relates to.( GDPR Article 4(1) )

Explanatory Text : Data subject is implicitly defined in the definition of ‘personal data’. In the context of data spaces we  use the broader term data rights holder, to refer to the party that has (legal) rights and/or obligations to use, grant access to or share certain personal or non-personal data. For personal data, this would equal the data subject.

Data Transaction

Sources (vsn) :
- 1 Key Concept Definitions (bv30)
- Participation Management (bv30)

A structured interaction between data space participants for the purpose of providing and obtaining/using a data product. An end-to-end data transaction consists of various phases, such as contract negotiation, execution, usage, etc.

Explanatory Texts :

- In future work we may align further with the definition from CEN Workshop Agreement Trusted Data Transactions: result of an agreement between a data provider and a data user with the purpose of exchanging, accessing and using data, in return for monetary or non-monetary compensation.

- A data transaction implies data transfer among involved participants and its usage on a lawful and contractual basis. It relates to the technical, financial, legal and organisational arrangements necessary to make a data set from Participant A available to Participant B. The physical data transfer may or may not happen during the data transaction.

- Prerequisites:

- the specification of data products and the creation and publication of data product offerings so parties can search for offerings, compare them and engage in data transactions to obtain the offered data product.

- Key elements related to data transactions are:

- negotiation (at the business level) of a contract between the provider and user of a data product, which includes, e.g., pricing, the use of appropriate intermediary services, etc.

- negotiation (at the operational level) of an agreement between the provider and the user of a data product, which includes, e.g., technical policies and configurations, such as sending

- ensuring that parties that provide, receive, use, or otherwise act with the data have the rights/duties they need to comply with applicable policies and  regulations (e.g. from the EU)

- accessing and/or transferring the data (product) between provider, user, and transferring this data and/or meta-data to (contractually designated) other participants, such as observers, clearing house services, etc.

- Data access and data usage by the data consumer.

- All activities listed above do not need to be conducted in every transaction and that parts of the activities may be visited in loops or conditional flows.

Data Transaction

Source (vsn) : Participation Management (bv20)

In the operational and scaling stage of a data space, the number of participants and use cases grows organically. The Data Space Governance Framework defines roles, responsibilities, and policies for data management, while the task of the Data Space Governance Authority is to enable seamless interaction among the participants. While use cases are executed and data products and data requests are published by the participants, the Data Space Governance Authority must carefully consider imbalances between supply and demand and consequently establish means to attract new participants to the data space to tackle the imbalances.As the data space grows, the Data Space Governance Authority needs to regularly screen the governance framework and eventually adapt it to address emerging needs and challenges. These adaptations may arise from various factors, such as regulatory changes that impose new requirements on participants, or the strategic goal of expanding the data space to include new industries, companies, or countries with distinct regulations and standards. To successfully accommodate such expansions, the governance framework must remain flexible and inclusive, enabling the integration of diverse stakeholders while maintaining robust compliance, security, and interoperability. Potential adaptations must remain in line with the data space’s central mission/vision.
Data Usage Policy

Source (vsn) : 6 Data Policies and Contracts (bv30)

A specific data policy defined by the data rights holder for the usage of their data shared in a data space.

Explanatory Text : Data usage policy regulates the permissible actions and behaviours related to the utilisation of the accessed data, which means keeping control of data even after the items have left the trust boundaries of the data provider.

Data User

Source (vsn) : Regulatory Compliance (bv20)

a natural or legal person who has lawful access to certain personal or non-personal data and has the right, including under Regulation (EU) 2016/679 in the case of personal data, to use that data for commercial or noncommercial purposes;( DGA Article 2 (9))
Data User

Source (vsn) : 5 Data Products and Transactions (bv30)

a natural or legal person who has lawful access to certain personal or non-personal data and has the right, including under Regulation (EU) 2016/679 in the case of personal data, to use that data for commercial or noncommercial purposes; ( DGA Article 2 (9))

Explanatory Texts :

- In many cases the data user is the same party as the data consumer or data product consumer, but exceptions may exist where these roles are separate.

- For reference, the definition from the CEN Workshop Agreement Trusted Data Transactions which considers the term to be synonymous with data consumer: person or organization authorized to exploit data (ISO 5127:2017) Note 1: Data are in the form of data products. Note 2: Data consumer is considered as a synonym of data user.

Dataset Description

Sources (vsn) :
- Data, Services, and Offerings Descriptions (bv20)
- Data, Services, and Offerings Descriptions (bv30)

A description of a dataset includes various attributes, such as spatial, temporal, and spatial resolution. The description encompasses attributes related to distribution of datasets such as data format, packaging format, compression format, frequency of updates, download URL, and more. These attributes provide essential metadata that enables data recipients to understand the nature and usability of the datasets.
Dataspace Protocol

Source (vsn) : Provenance, Traceability & Observability (bv30)

The Eclipse data space Protocol is a set of specifications that enable secure, interoperable data sharing between independent entities by defining standardized models, contracts, and processes for publishing, negotiating, and transferring data within data space s.The current specification can be found at: https://eclipse-dataspace-protocol-base.github.io/DataspaceProtocol
Declaration

Source (vsn) : Identity & Attestation Management (bv30)

first-party attestation (ref. ISO/IEC 17000:2020(en), Conformity assessment — Vocabulary and general principles )
Deployment And Use Of Services

Source (vsn) : Value creation services (bv20)

Deployment models suitable for the data space, depending on objectives, scalability and operational requirements (cloud-native architectures, hybrid cloud solutions, in-premises, serverless deployment)Define and adhere to Service Level Agreements that specify service availability, performance metrics, and support response times. Consider the SLA baseline of the specific service.Intuitive user interfaces (UI) and user experience design to make services easy to use and navigate
Development Cycle

Source (vsn) : 3 Evolution of Data Space Initiatives (bv30)

The sequence of stages that a data space initiative passes through during its progress and growth. In each stage, the initiative has different needs and challenges, and when progressing through the stages, it evolves regarding knowledge, skills and capabilities.
Development Processes

Source (vsn) : 3 Evolution of Data Space Initiatives (bv30)

A set of essential processes the stakeholders of a data space initiative conduct to establish and continuously develop a data space throughout its development cycle.

Note : This term was automatically generated as a synonym for: data-space-development-processes

Digital Europe Programme

Sources (vsn) :
- 11 Foundation of the European Data Economy Concepts (bv20)
- 11 Foundation of the European Data Economy Concepts (bv30)

An EU funding programme that funds several data space related projects, among other topics. The programme is focused on bringing digital technology to businesses, citizens and public administrations.
DMA Gatekeeper

Source (vsn) : Regulatory Compliance (bv20)

an undertaking providing core platform services, designated by the European Commission if:
    it has a significant impact on the internal market;it provides a core platform service which is an important gateway for business users to reach end users; andit enjoys an entrenched and durable position, in its operations, or it is foreseeable that it will enjoy such a position in the near future (art. 3 (1) DMA). An undertaking shall be presumed to satisfy the respective requirements in paragraph 1:
      as regards paragraph 1, point (a), where it achieves an annual Union turnover equal to or above EUR 7,5 billion in each of the last three financial years, or where its average market capitalisation or its equivalent fair market value amounted to at least EUR 75 billion in the last financial year, and it provides the same core platform service in at least three Member States;as regards paragraph 1, point (b), where it provides a core platform service that in the last financial year has at least 45 million monthly active end users established or located in the Union and at least 10 000 yearly active business users established in the Union, identified and calculated in accordance with the methodology and indicators set out in the Annex;as regards paragraph 1, point (c), where the thresholds in point (b) of this paragraph were met in each of the last three financial years. (art. 3 (2) DMA).
DSSC Asset

Source (vsn) : 10 DSSC Specific Terms (bv30)

A sustainable open resource that is developed and governed by the Data Spaces Support Centre. The assets can be used to develop, deploy and operationalise data spaces and to enable knowledge sharing around data spaces. The DSSC also develops and executes strategies to provide continuity for the main assets beyond the project funding.
DSSC Glossary

Source (vsn) : 10 DSSC Specific Terms (bv30)

A limited set of data spaces related terms and corresponding descriptions. Each term refers to a concept, and the term description contains a criterion that enables people to determine whether or not something is an instance (example) of that concept.
DSSC Toolbox

Source (vsn) : 10 DSSC Specific Terms (bv30)

A catalogue of data space component implementations curated by the Data Space Support Centre.
Dynamic Capabilities (7)

Source (vsn) : Examples (bv20)

The governance authority is in constant discussion with the service providers and gives feedback on whether it is necessary to alter or change the business model.The board looks for ways in which to break even. There is no structural process in place to evaluate and monitor the business model.No structural process for innovating the business model is in placeThere is a board and a supervisory board, and there are three documents which define the governance of the data space:Statutes or Articles of Association of SCSNAccession AgreementCode of Conduct
EIDAS 2 Regulation

Source (vsn) : Identity & Attestation Management (bv30)

It is an updated version of the original eIDAS regulation, which aims to further enhance trust and security in cross-border digital transactions with the EU.
EIDAS Regulation

Source (vsn) : Identity & Attestation Management (bv30)

The EU Regulation on electronic identification and trust services for electronic transactions in the internal market
Enabling Services

Source (vsn) : 4 Data Space Services (bv30)

Refer mutually to facilitating services and participant agent services, hence the technical services that are needed to enable trusted data transaction in data spaces.
European Data Innovation Board

Source (vsn) : 11 Foundation of the European Data Economy Concepts (bv20)

The expert group established by the Data Governance Act (DGA) to assist the European Commission in the sharing of best practices, in particular on data intermediation, data altruism and the use of public data that cannot be made available as open data, as well as on the prioritisation of cross-sectoral interoperability standards, which includes proposing guidelines for common European data spaces (DGA Article 30 ). The European Data Innovation Board (EDIB) will have additional competencies under the Data Act.
European Data Innovation Board

Source (vsn) : 11 Foundation of the European Data Economy Concepts (bv30)

The expert group established by the Data Governance Act (DGA) to assist the European Commission in the sharing of best practices, in particular on data intermediation, data altruism and the use of public data that cannot be made available as open data, as well as on the prioritisation of cross-sectoral interoperability standards, which includes proposing guidelines for Common European Data Spaces (DGA Article 30 ). The European Data Innovation Board received additional additional assignments under the Data Act (DA Article 42 ).
European Digital Identification (EUDI) Wallet

Source (vsn) : Identity & Attestation Management (bv30)

The European Digital Identity Regulation introduces the concepts of EU Digital Identity Wallets. They are personal digital wallets that allow citizens to digitally identify themselves, store and manage identity data and official documents in electronic format.  These documents may include a driving licence, medical prescriptions or education qualifications.
European Single Market For Data

Sources (vsn) :
- 11 Foundation of the European Data Economy Concepts (bv20)
- 11 Foundation of the European Data Economy Concepts (bv30)

A genuine single market for data – open to data from across the world – where personal and non-personal data, including sensitive business data, are secure and businesses also have easy access to high-quality industrial data, boosting growth and creating value.

Explanatory Text : Source: European strategy for data

European Strategy For Data

Sources (vsn) :
- 11 Foundation of the European Data Economy Concepts (bv20)
- 11 Foundation of the European Data Economy Concepts (bv30)

A vision and measures ( a strategy ) that contribute to a comprehensive approach to the European data economy, aiming to increase the use of, and demand for, data and data-enabled products and services throughout the Single Market. It presents the vision to create a European single market for data.
Evidence

Source (vsn) : Trust Framework (bv30)

Evidence can be included by an issuer to provide the verifier with additional supporting information in a verifiable credential (ref. Verifiable Credentials Data Model v2.0 (w3.org) )
Exploratory Stage

Source (vsn) : 3 Evolution of Data Space Initiatives (bv30)

The stage in the development cycle in which a data space initiative starts. Typically, in this stage, a group of people or organisations starts to explore the potential and viability of a data space. The exploratory activities may include, among others, identifying and attracting interested stakeholders, collecting requirements, discussing use cases or reviewing existing conventions or standards.
Facilitating Services

Source (vsn) : 4 Data Space Services (bv30)

Services which facilitate the interplay of participants in a data space, enabling them to engage in (commercial) data-sharing relationships of all sorts and shapes.

Explanatory Text : They are sometimes also called ‘federation services’.

FAIR Principles

Source (vsn) : Regulatory Compliance (bv20)

a collection of guidelines by which to improve the Findability, Accessibility, Interoperability, and Reusability of data objects. These principles emphasize discovery and reuse of data objects with minimal or no human intervention (i.e. automated and machine-actionable), but are targeted at human entities as well ( Common Fund Data Ecosystem Documentation) .

Explanatory Text : In 2016, the ‘FAIR Guiding Principles for scientific data management and stewardship’ were published in Scientific Data. The authors intended to provide guidelines to improve the Findability, Accessibility, Interoperability, and Reuse of digital assets. The principles emphasise machine-actionability (i.e., the capacity of computational systems to find, access, interoperate, and reuse data with none or minimal human intervention) because humans increasingly rely on computational support to deal with data as a result of the increase in volume, complexity, and creation speed of data (GO FAIR Initiative)

Federated Data Spaces

Sources (vsn) :
- Data Exchange (bv20)
- Data Exchange_ (bv30)

A data space that enables seamless data transactions between the participants of multiple data spaces based on agreed common rules, typically set in a governance framework.

Explanatory Texts :

- The definition of a federation of data spaces is evolving in the data space community.

- A federation of data spaces is a data space with its own governance framework, enabled by a set of shared services (federation and value creation) of the federated systems, and participant agent services that enable participants to join multiple data spaces with a single onboarding step.

Federation Services

Source (vsn) : 4 Data Space Services (bv20)

Services which facilitate the interplay of participants in a data space, enabling them to engage in (commercial) data-sharing relationships of all sorts and shapes. They perform an intermediary role in the data space.
Finite Data

Sources (vsn) :
- Data Exchange (bv20)
- Data Exchange_ (bv30)

Data that is defined by a finite set, such as a fixed dataset.
First-party Conformity Assessment Activity

Source (vsn) : Identity & Attestation Management (bv30)

conformity assessment activity that is performed by the person or organization that provides or that is the object of conformity assessment (ref. ISO/IEC 17000:2020(en), Conformity assessment — Vocabulary and general principles )
Functionality

Source (vsn) : 1 Key Concept Definitions (bv30)

A specified set of tasks that are critical for operating a data space and that can be associated with one or more data space roles.

Explanatory Text : The data space governance framework specifies the data space functionalities and associated roles. Each functionality and associated role consist of rights and duties for performing tasks related to that functionality.

Note : This term was automatically generated as a synonym for: data-space-functionality

Gatekeepers

Source (vsn) : Types of Participants (Participant as a Trigger) (bv20)

The Digital Markets Act defines gatekeepers as undertakings providing so-called “core platform services”, such as online search engines, social networking services, video-sharing platform services, number-independent interpersonal communications services, operating systems, web browsers, etc. According to Art. 3 (1) DMA, for an undertaking to be designated by the European Commission as a “gatekeeper”, it has to have a significant impact on the internal market; provide a core platform service which is an important gateway for business users to reach end users; and it enjoys an entrenched and durable position in its operations, or it is foreseeable that it will enjoy such a position in the near future. It also has to meet the requirements regarding an annual turnover above the threshold determined by the regulation. So far, the European Commission has designated the following gatekeepers: Alphabet, Amazon, Apple, Booking, ByteDance, Meta, and Microsoft. This position is determined in relation to a specific core platform service (for instance, Booking has been designated a gatekeeper for its online intermediation service “ http://Booking.com ” ). While the DMA does not aim to establish a framework for data sharing, it challenges the “data monopoly” of gatekeepers. Specific data-related obligations addressed to gatekeepers that may be relevant in the context of a data space include:Ban on data combination - For example, combining personal data from one core platform service with personal data from any further core platform services, or from any other services provided by the gatekeeper or with personal data from third-party services (art. 5(2) (b) DMA);Data silos - Prohibition to use, in competition with business users, not publicly available data generated or provided by those business users in the context of their use of the relevant core platform services (art. 6(2) DMA);Data portability - Obligation to provide end users and third parties authorised by an end user with effective portability of data provided by the end user or generated through the activity of the end user in the context of the use of the relevant core platform service (Article 6(9) DMA);Access to data generated by users - Obligation to provide business users and third parties authorised by a business user access and use of aggregated/non-aggregated data, including personal data, that is provided for or generated in the context of the use of the relevant core platform services (Article 6(10) DMA);Access search data for online search engines - Providing online search engines fair, reasonable and non-discriminatory terms to ranking, query, click and view data in relation to free and paid search generated by end users on its online search engines (Article 6(11) DMA). More information about the data-sharing obligations of the gatekeepers can be found here: data_sharing_obligations_under_the_dma_-_challenges_and_opportunities_-_may24.pdf (informationpolicycentre.com)
General Terms & Conditions

Source (vsn) : Contractual Framework (bv20)

The general terms and conditions are an Agreement that contributes to providing legal enforceability to some elements of the governance framework (e.g., making compliance with a specific process mandatory) and makes it binding on all data space participants. In some cases, it can be part of the founding agreement or at least directly referenced by it.The general terms and conditions allow data spaces to regulate interactions at the data space level. They create and define the roles and responsibilities of the data space participants: the data space governance authority, data provider, data recipient, and service providers (data-related services, trust framework provider, management of identities, etc.). When a data space is established as a legal entity, the agreement may cover both the liability between the data space participants and the liability between the participant and the legal entity. The general terms and conditions can serve as the framework for data transactions, namely the interactions (rights, responsibilities, liabilities, and obligations) of the data transaction participants. They do so by introducing common elements (e.g., a limited set of standard clauses or typologies of licences—see further in the data transaction agreements section) to improve legal interoperability and reduce transaction costs, ultimately reducing complexity and the possibility of conflict. The areas that the general terms and conditions regulate at the data space level are (for example):Admission policy for data space participants. This describes whether new participants are accepted, the conditions and eligibility criteria that parties must meet to join a data space, the conditions to remain a data space participant, and the procedures for the removal of an existing participant. Data space participants join a data space by accepting the terms and conditions.Intellectual property policy. At a minimum, this would specify that none of these agreements should be construed as an assignment of IP rights; instead, non-exclusive licenses are granted. If new IP rights may emerge from collaboration (e.g., sui generis rights for databases), then clauses to regulate ownership of IP rights could be included.Data protection policy. This describes the data protection policy at a data space level, referring to the obligations of the data space as a controller when processing the data of the data space participants. Additionally, this policy may also include references to the potential role of data spaces as processors of personal data to be shared within the data space, identifying the corresponding responsibilities of the parties and the data space as prescribed by law. The data space may provide a technical framework that ensures the processing operations in the data space comply with GDPR by design and adherence to this framework can be made binding. Templates for Data Processing Agreements (e.g., iSHARE ) or Data Exchange Agreements (e.g., iSHARE ) can also be provided.Technical standards. These outline and/or enforce specific technical standards for participants in the data space. The general terms and conditions may also restrict the data models and formats to be used in the data space. Cybersecurity and risk management policies. These describe the rules and procedures for the protection of technology and information assets that need to be protected, along with other identified risks to the data space infrastructure or participants.Complaints policy and dispute resolution rules. These describe the rules and procedures for filing a complaint. Rules can also be included for resolving disputes between data space participants, including with the data space governing authority.The areas that the general terms and conditions regulate at the transaction level include (for example):Common elements in the terms and conditions of a data contract—Data spaces can coordinate and harmonise the terms and conditions of Data-Sharing Agreements and Service Agreements by introducing common elements (e.g., a limited set of data licenses or including only open data licenses) or prohibiting certain clauses (e.g., the inability to charge for the use of data). Examples of the agreement-specific clauses in the general terms and conditions are listed below. For conceptual clarity, we distinguish between the general terms that relate to the data space level and the data transaction level.  Agreement-specific clauses related to the data space levelDefinitions (defining the roles of data space participants as well as potential third parties)Role-specific conditions (rights and obligations corresponding to the role),ResponsibilitiesFees and costsConfidentialityIP rightsData protectionAccession policy (whether new data participants can join a data space, what eligibility criteria they need to meet, whether there is a maximum number of participants, etc.)Technical standards and commitments (technical standards with which a party has to comply to make transactions and activities in the data spaces)Cybersecurity and risk management policiesComplaints policy and dispute resolution rules  Agreement-specific clauses related to the transaction levelGeneral conditions for data sharingStandardised licences model for data usage rights – the general terms and conditions may limit the choice of licence or offer data providers a limited set of standardised licences. Standardisation refers to limiting the number or content of clauses. The advantage of including standardised licences is the reduction of transaction costs and increased scalability of the data space. Examples of types of licences may include:No limitations (the data product can be used without restrictions)Resharing with data space participants/internal use onlyNon-commercial use onlyData enrichment before resharingData can be enriched with the data recipient’s own dataData can be enriched with data from othersData can be enriched with the data recipient’s own data before resharing on a non-commercial basisData can be enriched with data of others before resharing on a non-commercial basisAd hoc-licenses (as determined by the parties)Standardised terms and conditions for data products - the agreement establishes mandatory terms and conditions to be included in the data product contract. It ensures that transactions between data provider and user take place on the basis of common terms and conditions, reducing transaction costs and increasing legal interoperability between transactions. Any terms and conditions can be the object of standardisation, from clauses on fees to clauses related to the rights of third parties on data.Mechanisms to calculate fees (if applicable)
General Terms And Conditions

Source (vsn) : Contractual Framework (bv30)

An agreement defining the roles, relationships, rights and obligations of data space participants.
Geoquerying

Sources (vsn) :
- Data Exchange (bv20)
- Data Exchange_ (bv30)

Query involving geographical boundaries

Explanatory Text : Data querying frequently needs to be restricted to a geographical area.

Governance

Source (vsn) : Business Model (bv30)

A description of how a group of organizations (necessary for a data space) is managed, organised, and regulated by agreements and processes, as well as how the partners control and influence its evolution and performance over time.Due to the collaborative nature of a data space business model, governance of affiliated and non-affiliated actors can be seen as strongly complementary to the business model and other building blocks.
Governance Authority

Source (vsn) : 1 Key Concept Definitions (bv30)

The body of a particular data space, consisting of participants that is  committed to the governance framework for the data space, and is responsible for developing, maintaining, operating and enforcing the governance framework.

Explanatory Texts :

- A ‘body’ is a group of parties that govern, manage, or act on behalf of a specific purpose, entity, or area of law. This term, which has legal origins, can encompass entities like legislative bodies, governing bodies, or corporate bodies.

- The data space governance authority does not replace the role of public regulation and enforcement authorities.

- Establishing the initial data space governance framework is outside the governance authority's scope and needs to be defined by a group of data space initiating parties.

- After establishment, the governance authority performs the governing function (developing and maintaining the governance framework) and the executive function (operating and enforcing the governance framework).

- Depending on the legal form and the size of the data space, the governance and executive functions of a data space governance authority may or may not be performed by the same party.

Note : This term was automatically generated as a synonym for: data-space-governance-authority

Governance Authority

Source (vsn) : Provenance, Traceability & Observability (bv30)

A governance authority refers to bodies of a data space that are composed of and by data space participants responsible for developing and maintaining as well as operating and enforcing the internal rules.

Note : This term was automatically generated as a synonym for: data-space-governance-authority

Governance Authority

Sources (vsn) :
- Identity & Attestation Management (bv30)
- Trust Framework (bv30)

The body of a particular data space, consisting of participants that are committed to the governance framework for the data space, and is responsible for developing, maintaining, operating and enforcing the governance framework.

Note : This term was automatically generated as a synonym for: data-space-governance-authority

Governance Authority (dsga)

Source (vsn) : Participation Management (bv30)

The body of a particular data space, consisting of participants that is committed to the governance framework for the data space, and is responsible for developing, maintaining, operating and enforcing the governance framework.

Note : This term was automatically generated as a synonym for: data-space-governance-authority-dsga

Governance Authority Bodies And Members (4)

Source (vsn) : Examples (bv20)

According to the foundational documents, the highest level of governance consists of one representative from the service providers, one from the manufacturing industry, one knowledge institute and one industry association.There should be at least one director. Previously, in-kind services were provided by a knowledge institute but are now outsourced.The owner of the data space is the sector association. Therefore, they exist to ensure the progression of the sector.
Governance Framework

Source (vsn) : 1 Key Concept Definitions (bv30)

The structured set of principles, processes, standards, protocols, rules and practices that guide and regulate the governance, management and operations within a data space to ensure effective and responsible leadership, control, and oversight. It defines the functionalities the data space provides and the associated data space roles, including the data space governance authority and participants.

Explanatory Texts :

- Functionalities include, e.g., the maintenance of the governance framework the functioning of the data space governance authority and the engagement of the participants.

- The responsibilities covered in the governance framework include assigning the governance authority and formalising the decision-making powers of participants.

- The data space governance framework specifies the procedures for enforcing the governance framework and conflict resolution.

- The operations may also include business and technology aspects.

Note : This term was automatically generated as a synonym for: data-space-governance-framework

Guidelines For Common European Data Spaces

Sources (vsn) :
- 11 Foundation of the European Data Economy Concepts (bv20)
- 11 Foundation of the European Data Economy Concepts (bv30)

The Data Governance Act (DGA Article 30(h )) defines that the European Data Innovation Board will propose guidelines for common European data spaces. The guidelines shall address, among other things: (i) cross-sectoral standards for data sharing, (ii) counter barriers to market entry and avoiding lock-in effects and ensuring fair competition and interoperability, (iii) protection for lawful data transfers to third countries, (iv) non-discriminatory representation of relevant stakeholders in the governance of common European data spaces and (v) adherence to cybersecurity requirements.
HealthData@EU

Source (vsn) : Regulatory Compliance (bv20)

cross-border infrastructure for secondary use of electronic health data established by the European Health Data Space Regulation (art. 52 (2) EHDS).
High-risk AI System

Source (vsn) : Regulatory Compliance (bv20)

'AI system’ means a machine-based system that is designed to operate with varying levels of autonomy and that may exhibit adaptiveness after deployment, and that, for explicit or implicit objectives, infers, from the input it receives, how to generate outputs such as predictions, content, recommendations, or decisions that can influence physical or virtual environments (Art. 3 (1) AIA). AI system shall be considered to be high-risk where both of the following conditions are fulfilled:
      the AI system is intended to be used as a safety component of a product, or the AI system is itself a product, covered by the Union harmonisation legislation listed in Annex I; the product whose safety component pursuant to point (a) is the AI system, or the AI system itself as a product, is required to undergo a third-party conformity assessment, with a view to the placing on the market or the putting into service of that product pursuant to the Union harmonisation legislation listed in Annex I (art. 6 (1); art. 6 (2) AIA).

Explanatory Texts :

- In addition to the high-risk AI systems referred above, AI systems referred to in Annex III shall be considered to be high-risk, such as:

- biometrics, in so far as their use is permitted under relevant Union or national law;

- critical infrastructures (e.g. transport), that could put the life and health of citizens at risk;

- educational or vocational training, that may determine the access to education and professional course of someone’s life (e.g. scoring of exams);

- safety components of products (e.g. AI application in robot-assisted surgery);

- employment, management of workers and access to self-employment (e.g. CV-sorting software for recruitment procedures);

- essential private and public services (e.g. credit scoring denying citizens opportunity to obtain a loan);

- law enforcement that may interfere with people’s fundamental rights (e.g. evaluation of the reliability of evidence);

- migration, asylum and border control management (e.g. automated examination of visa applications);

- administration of justice and democratic processes (e.g. AI solutions to search for court rulings).

High-Value Datasets (HVDs)

Source (vsn) : Types of data (Data as a Trigger) (bv20)

High-Value Datasets (HVDs) are defined in the Open Data Directive as “documents held by a public sector body, the reuse of which is associated with important benefits for society, the environment and the economy”.HVDs can be re-usable for any purpose (as is the case for open data).Public sector bodies are not allowed to charge fees for the reuse of HVDs.In the context of data transactions within a data space, it is important to remember that the reuse of documents should not be subject to conditions, but some cases are justified by a public interest objective. In these situations, public sector bodies might issue a license imposing conditions on the reuse by the licensee dealing with issues such as liability, the protection of personal data, the proper use of documents, guaranteeing non-alteration and the acknowledgement of source. In addition to the above, there are categories of data for which we do not know the legal status of the data. Therefore, they are de facto under the control of the data holder.
High-Value Datasets (HVDs)

Source (vsn) : Regulatory Compliance (bv20)

data held by a public sector body associated with important benefits for society, the environment, and the economy when reused (Open Data Directive). The thematic categories of high-value datasets are: geospatial data; earth observation and environment data; meteorological data; statistics; companies and company ownership data; mobility data (Annex I, Open Data Directive).

Explanatory Text : These datasets are suitable for creating value-added services, applications, and new jobs, and are made available free of charge in machine-readable format documents, the reuse of high-value datasets is associated with important benefits for the society and economy. They are subject to a separate set of rules ensuring their availability free of charge, in machine readable formats. They are provided via Application Programming Interfaces (APIs) and, where relevant, as a bulk download. The thematic scope of high-value datasets is provided in an Annex to the Directive.

Holder

Source (vsn) : Identity & Attestation Management (bv30)

A role an entity might perform by possessing one or more verifiable credentials and generating verifiable presentations from them. A holder is often, but not always, a subject of the verifiable credentials they are holding. Holders store their credentials in credential repositories . (ref. Verifiable Credentials Data Model v2.0 (w3.org) )
Horizon Europe Programme

Sources (vsn) :
- 11 Foundation of the European Data Economy Concepts (bv20)
- 11 Foundation of the European Data Economy Concepts (bv30)

An EU funding programme that funds data space related research and innovation projects, among other topics.
Identifying And Monitoring Use Case Scenarios

Source (vsn) : Use Case Development (bv20)

Collecting ideas for use case scenarios through activities such as observing potential customers’ needs and analysing other data spaces and platforms.
Identifying And Tracking Use Case Scenarios

Source (vsn) : Use Case Development (bv30)

Collecting ideas for use case scenarios through activities such as observing potential users’ needs and analysing other data spaces and platforms.
Identity

Source (vsn) : Identity & Attestation Management (bv30)

an Identity is composed of a unique Identifier , associated with an attribute or set of attributes that uniquely describe an entity within a given context and policies determining the roles, permissions, prohibitions, and duties of the entity in the data space
Implementation Of A Component

Sources (vsn) :
- 9 Building Blocks and Implementations (bv20)
- 9 Building Blocks and Implementations (bv30)

The result of translating/converting a data space component into a functional and usable artefact, such as executable code or other tool.

Note : This term was automatically generated as a synonym for: implementation-of-a-data-space-component

Implementation Of A Data Space Component

Sources (vsn) :
- 9 Building Blocks and Implementations (bv20)
- 9 Building Blocks and Implementations (bv30)

The result of translating/converting a data space component into a functional and usable artefact, such as executable code or other tool.
Implementation Stage

Source (vsn) : 3 Evolution of Data Space Initiatives (bv30)

The stage in the development cycle that starts when a data space initiative has a sufficiently detailed project plan, milestones and resources (funding and other) for developing its governance framework and infrastructure in the context of a data space pilot. It is typical for this stage that the parties involved in the pilot and the value created for each are also clearly identified.
Implementing Use Cases

Sources (vsn) :
- Use Case Development (bv20)
- Use Case Development (bv30)

Implementing use cases both from organisational and business perspectives (e.g., agreements) and from technical perspectives (e.g., vocabularies, APIs, connectors).
Information Model

Source (vsn) : 3 Evolution of Data Space Initiatives (bv30)

A classification scheme used to describe, analyse and organise a data space initiative according to a defined set of questions.

Note : This term was automatically generated as a synonym for: data-spaces-information-model

Infrastructure (deprecated Term)

Source (vsn) : 1 Key Concept Definitions (bv30)

A technical, legal, procedural and organisational set of components and services that together enable data transactions to be performed in the context of one or more data spaces.

Explanatory Text : This term was used in the data space definition in previous versions of the Blueprint. It is replaced by the governance framework and enabling services, and may be deprecated from this glossary in a future version.

Note : This term was automatically generated as a synonym for: data-space-infrastructure-deprecated-term

Initiative

Source (vsn) : 3 Evolution of Data Space Initiatives (bv30)

A collaborative project of a consortium or network of committed partners to initiate, develop and maintain a data space.

Note : This term was automatically generated as a synonym for: data-space-initiative

Intellectual Property Rights/ Trade Secret-Protected Data(sets)

Source (vsn) : Types of data (Data as a Trigger) (bv20)

Intellectual property (IP) law can confer rights over datasets, often through copyright and the sui generis database right. Data may also be protected by trade secrets, which constitute a separate legal regime. It is the responsibility of each data space participant to ensure legal compliance and to have an authorisation and/or legal basis for data sharing if data is protected by copyright, sui generis or trade secrets. Copyright law:Protects creative works like text, images, video, and sound. It also protects software (e.g., source code) and databases (e.g., a collection of independent data protected). Copyright does not protect data itself - it differs from other works, which are protected due to specific qualifying conditions, such as being an author’s original creation.To be protected by copyright, a database has to be original, reflect the author's intellectual creation, and be fixed in tangible form. In the context of databases, a specific test of originality reflecting the special characteristic of databases is required (whether the selection or arrangement of their contents constitutes the author’s own intellectual creation).Purely factual information is usually not eligible for protection (Article 2, InfoSoc Directive ).Sui Generis Database Right ( EU Database Directive 96/9/EC ):Databases could be protected by the sui generis database right in addition to copyright protection.Grants sui generis database rights to creators who made qualitatively and/or quantitatively substantial investment in obtaining, verifying, or presenting contents.Provides right to prevent unauthorized extraction or re-utilisation.Defines databases as collections arranged systematically and individually accessible.Trade Secret Protection ( EU Trade Secrets Directive 2016/943 ):Encompasses various data types, requiring secrecy and commercial value.Enforceable rights against unlawful use and misappropriation without conferring property rightsSecrecy is preserved as long as persons having access to information are bound by confidentiality agreements.Solutions to be implemented on a data space levelThe acknowledgement of intellectual property and quasi-IP rights (trade secrets), both for identifying existing assets and creating new ones, should be addressed in the intellectual property policy within the general terms & conditions and the intellectual property clauses of particular data product contracts. More details can be found in the Contractual Framework building block.Data holders are responsible for providing information about the IP rights and/or trade secrets they possess over particular datasets before sharing them with potential data recipients.Specific legal provisions concerning trade secrets’ aspects in the context of data sharing can be found in the Data Act (primarily in the context of business-to-consumer and business-to-business data sharing).Examples of possible legal, organisational and technical measures to preserve intellectual property rights or trade secrets can be found in the recently adopted European Health Data Space Regulation. Such measures could include data access contractual arrangements, specific obligations in relation to the rights granted to the data recipient, or pre-processing the data to generate derived data that protects a trade secret but still has utility for the user or configuration of the secure processing environment so that such data is not accessible by the data recipient (recital 60, art. 53 EHDS-R ) .
Intermediary

Source (vsn) : 4 Data Space Services (bv30)

Service provider who provides an enabling service or services in a data space. In common usage interchangeable with ‘operator'.
Intermediary

Sources (vsn) :
- Data, Services, and Offerings Descriptions (bv20)
- Data, Services, and Offerings Descriptions (bv30)

A data space intermediary is a service provider who provides an enabling service or services in a data space. In common usage interchangeable with ‘operator'.

Note : This term was automatically generated as a synonym for: data-space-intermediary

Interoperability

Source (vsn) : 7 Interoperability (bv30)

The ability of participants to seamlessly exchange and use data within a data space or between two or more data spaces.

Explanatory Texts :

- Interoperability generally refers to the ability of different systems to work in conjunction with each other and for devices, applications or products to connect and communicate in a coordinated way without effort from the users of the systems. On a high-level, there are four layers of interoperability: legal, organisational, semantic and technical (see the European Interoperability Framework [EIF]).

- Legal interoperability: Ensuring that organisations operating under different legal frameworks, policies and strategies are able to work together.

- Organisational interoperability: The alignment of processes, communications flows and policies that allow different organisations to use the exchanged data meaningfully in their processes to reach commonly agreed and mutually beneficial goals.

- Semantic interoperability: The ability of different systems to have a common understanding of the data being exchanged.

- Technical interoperability: The ability of different systems to communicate and exchange data.

- Also the ISO/IEC 19941:2017 standard [20] is relevant here.

- Note: As per Art. 2 r.40 of the Data Act: ‘interoperability’ means the ability of two or more data spaces or communication networks, systems, connected products, applications, data processing services or components to exchange and use data in order to perform their functions. We describe this wider term as cross-data space interoperability.

Note : This term was automatically generated as a synonym for: data-space-interoperability

Interoperability (DA)

Source (vsn) : Regulatory Compliance (bv20)

means the ability of two or more data spaces or communication networks, systems, connected products, applications, data processing services or components to exchange and use data in order to perform their functions (art. 2 (40) DA).
Intra- Interoperability

Source (vsn) : 7 Interoperability (bv30)

The ability of participants to seamlessly access and/or exchange data within a data space. Intra-data space interoperability addresses the governance, business and technical frameworks (including the data space protocol and the data models) for individual data space instances.

Note : This term was automatically generated as a synonym for: intra-data-space-interoperability

Intra-data Space Interoperability

Source (vsn) : 7 Interoperability (bv30)

The ability of participants to seamlessly access and/or exchange data within a data space. Intra-data space interoperability addresses the governance, business and technical frameworks (including the data space protocol and the data models) for individual data space instances.
IoT Data

Source (vsn) : Types of data (Data as a Trigger) (bv20)

The Data Act lays down a harmonised framework specifying the rules for using product data or related service data, including data from Internet of Things devices, smartphones, and cars. It imposes the obligation on data holders to make data available to users and third parties of the user’s choice in certain circumstances. It also ensures that data holders make data available to data recipients in the Union under fair, reasonable and non-discriminatory terms and conditions and in a transparent manner. These provisions apply to the data of specific origin, irrespective of the personal/non-personal character of the data. If the processing of personal data is involved, it is important to remember that the GDPR still applies.Data spaces should pay attention to Chapter II of the Data Act, especially in the context of data transactions involving the processing of product data and related service data. More specifically, data spaces should consider the rights of the users of connected products or related services that they hold towards the data they produce by using these products or services. These rights include access to and use of the data for any lawful purpose. There are some exceptions to access rights (for example, if the data user requests access to personal data of which he is not a data subject). The data provided to the user should be of the same quality as the data available to the data holder and should be provided easily, securely, free of charge, and in a comprehensive, structured, commonly used and machine-readable format. If the data transaction is supposed to be concluded without the data user directly involved, it is important to remember that the scope of such transactions is predefined by the contract with the user. Data holders shall not make available non-personal product data to third parties for commercial or non-commercial purposes other than the fulfilment of such a contract.Data holders can also decide to make their data available via a third parties of their choice (for example, data intermediation service providers as defined by the DGA) for commercial purposes. These third parties hold then certain obligations towards the data they receive on behalf of the user.  For example, they should be able to transfer the data access rights granted by the user to other third parties, including in exchange for compensation. Data intermediation services may support users or third parties in establishing commercial relations with an undetermined number of potential counterparties for any lawful purpose falling within the scope of the Data Act, providing that users remain in complete control of whether to provide their data to such aggregation and the commercial terms under which their data are to be used.
Issuer

Sources (vsn) :
- Identity & Attestation Management (bv30)
- Trust Framework (bv30)

A role an entity can perform by asserting claims about one or more subjects , creating a verifiable credential from these claims , and transmitting the verifiable credential to a holder . (ref. Verifiable Credentials Data Model v2.0 (w3.org) )
LOTL (List Of Trusted Lists)

Source (vsn) : Trust Framework (bv30)

List of qualified trust service providers in accordance with the eIDAS Regulation published by the Member States of the European Union and the European Economic Area (EU/EEA)
Machine-Readable Policy

Source (vsn) : Access & Usage Policies Enforcement (bv30)

A policy expressed in a standard format (ODRL) that computers can automatically process, evaluate, and enforce.
Maintenance

Source (vsn) : Value creation services (bv20)

Regular maintenance schedule for updatesVersion control for all service componentsBack-up and recovery
Maturity Model

Source (vsn) : 3 Evolution of Data Space Initiatives (bv30)

Set of indicators and a self-assessment tool allowing data space initiatives to understand their stage in the development cycle, their performance indicators and their technical, functional, operational, business and legal capabilities in absolute terms and in relation to peers.

Note : This term was automatically generated as a synonym for: data-space-maturity-model

Membership Credential

Source (vsn) : Identity & Attestation Management (bv30)

credential issued by the Data Space Governance Authority after having assessed compliance of an entity to its rules. This credential attest participation in a data space.
Meta-standard

Sources (vsn) :
- Data Models (bv20)
- Data Models (bv30)

A standard designed to define or annotate data models within a particular domain or across multiple domains. These meta-standards provide a framework or guidelines for creating and annotating other standards (data models), ensuring consistency, interoperability, and compatibility.
Multi-Sided Business Model

Source (vsn) : Business Model (bv30)

A business model is said to be multi-sided if an organization serves different segments, and those segments also interact. An example is Airbnb, where apartments are offered to travellers. This is also referred to as a ‘platform business model’.A data space differs in two important ways from a platform business model: In order to establish sovereignty and avoid undesired ‘winner-takes-all’ effects, control of the sharing of data essentially lies with the data owner and the infrastructure is distributed.
Network Effects (8)

Source (vsn) : Examples (bv20)

End-users get more out of their subscription to SCSN once more customers and/or suppliers join the network, as they can automate a larger part of their purchase-to-pay process through SCSN.
Service providers enhance the appeal of their services with a larger network to connect to, increasing savings for their clients.
The expansion strategy is mainly aimed at the service providers adding end-users through their client base and connecting them to SCSN.
Network Of Stakeholders

Source (vsn) : 10 DSSC Specific Terms (bv30)

The group of parties relevant to the development of data spaces and with whom the Data Spaces Support Centre proactively engages in achieving its purpose and objectives. The community of practice is the core subset of this network of stakeholders and the primary focus group for the DSSC.
Non-Finite Data

Sources (vsn) :
- Data Exchange (bv20)
- Data Exchange_ (bv30)

Data that is defined by an infinite set or has no specified end, such as continuous streams.
Non-personal Data

Source (vsn) : Types of data (Data as a Trigger) (bv20)

WARNING: This term was created, but not actually defined by the source.

Non-personal Data

Source (vsn) : Regulatory Compliance (bv20)

data other than personal data;( DGA Article 2(4) )
Non-Provenance Traceability

Source (vsn) : Provenance & Traceability (bv20)

All other traceability data useful for other then provenance data.
Notary

Source (vsn) : Trust Framework (bv30)

Notaries are entities accredited by the Data Space, which perform validation based on objective evidence from a data space Trusted Data source, digitalising an assessment previously made.
Object Of Conformity Assessment

Source (vsn) : Identity & Attestation Management (bv30)

entity to which specified requirements apply (ref. ISO/IEC 17000:2020(en), Conformity assessment — Vocabulary and general principles )
Observability

Source (vsn) : Provenance, Traceability & Observability (bv30)

The ability to monitor, measure and understand the internal states of processes through its outputs such as logs, metrics and traces.
Observability Services

Source (vsn) : Provenance & Traceability (bv20)

A service that stores the audit data of data sharing transactions within the data space and provide services related to observability.
Offboarding

Source (vsn) : Participation Management (bv20)

Reasons for Offboarding Different reasons for offboarding exist. In the regular case that a participant simply wants to exit the data space, the structured way of offboarding, described below applies. A different reason might be the forced exit, caused e.g. by the participant not complying with the data spaces rules. In such a case, the Data Space Governance Authority needs to formulate rules and processes of how to enforce an exit. Another scenario is the exception handling when a participating company e.g. goes bankrupt and cannot fulfill its obligations anymore. In such a case, the Data Space Governance Authority needs to inform all affected parties and enforce the exit.A general overview of the onboarding and offboarding process in a data space is depicted in Figure 1. Offboarding process Offboarding participants requires careful consideration of obligations and responsibilities toward the data space and other participants. The governance framework, especially its Terms and Conditions, guides the exit process, ensuring a smooth transition while safeguarding the interests of all involved parties. The offboarding process is designed to uphold the integrity and continuity of the data space by addressing issues such as data rights/holdings, data transfer, and termination of access. Exiting the data space requires proof that all contracts made with other participants have been fulfilled and no contractual obligations remain open. Accordning to the General Terms and Conditions, the participant informs the Data Space Governance Authority about the desired exit of the data space. However it is stated in the Terms and Conditions, this can be realized digitally or in a written form. After checking whether all offboarding criteria are met, the Data Spaces Governance Authority confirms the exit to the participant.Elements that ensure careful and efficient offboarding are:Documention of exit procedures: Establishing and following a documented offboarding procedure that helps to ensure consistency and completeness in the process. This documentation should include detailed steps for data transfer, access termination, and contract closure. This entails for instance a continous life cycle management of credentials, such as defined in the Identity and Attestation building block.Data Transfer and Deletion Protocols: Implementing clear protocols for the secure transfer or deletion of data is essential. This includes ensuring that data is either transferred to another party or securely deleted, in accordance with the corresponding licenses agreed upon, but also with the data space policies and any applicable legal requirements.Notification: Providing timely and clear notifications to all relevant parties about the participant’s exit helps prevent misunderstandings and ensures that all stakeholders are aware of possible changes. This communication should include details about data transfer, access termination, and any remaining obligations.Verification of compliance: Conducting a thorough review to verify that all contractual and compliance obligations have been met before finalizing the offboarding process. This includes ensuring that any financial or legal obligations are settled and that all agreements with other participants are fulfilled.Offboarding support: Offering support during the transition period to address any issues or questions that may arise. This can include providing assistance with data transfer or answering queries about remaining obligations.Periodic Framework Reviews: Conducting periodic and thorough reviews of the data space governance framework and incorporating necessary updates in response to legislative changes helps ensure the ongoing sustainability and effectiveness of the data space ecosystem during the off- and onboarding process.
Offering

Sources (vsn) :
- Data Space Offering (bv20)
- Data, Services, and Offerings Descriptions (bv20)
- Data, Services, and Offerings Descriptions (bv30)

Data product(s), service(s), or a combination of these, and the offering description.

Explanatory Text : Offerings can be put to a catalogue.

Offering

Source (vsn) : Publication and Discovery (bv30)

Data product(s), service(s), or a combination of these, and the offering description. Offerings can be put into a catalogue.
Offering Description

Sources (vsn) :
- Data Space Offering (bv20)
- Data, Services, and Offerings Descriptions (bv20)
- Data, Services, and Offerings Descriptions (bv30)

A text that specifies the terms, conditions and other specifications, according to which an offering will be provided and can be consumed.

Explanatory Texts :

- Offering descriptions contain all the information needed for a potential consumer to make a decision whether to consume the data product(s) and/or the service(s) or not.

- This may include information such as description, provider, pricing, license, data format, access rights, etc.

- The offering description can also detail the structure of the offering, how data products and services can be obtained, and applicable rights and duties.

- Typically offering descriptions are machine-readable metadata.

Onboarding

Source (vsn) : Participation Management (bv20)

Efficient onboarding of participants is critical for a seamless functioning data space. It ensures that participants can quickly integrate into the data space while adhering to necessary compliance and technical standards. This process minimizes the risk of operational inefficiencies and potential data misuse, thus fostering a trustworthy and collaborative environment essential for a thriving data space ecosystem. The Data Space Governance Authority sets the minimum requirements for data space participation. This process involves defining General Terms and Conditions of the data space. These terms and conditions outline the rules for joining, ensuring a clear understanding of roles, responsibilities, and compliance requirements. This includes rules for proving identity, as well as how attestations are issued (first-, second-, or third-party). The terms and conditions clearly need to cover all relevant rules and regulations such as admission policies, technical standards, data protection policies, but also offboarding regulations. The level of rules and requirements for joining and participating in a data space might vary depending on several factors. As further described in the Regulatory Compliance building block, for example, some domains might require more stringent rules than others. Also, the type of data handled within the data space calls for different rules. In case the data space handles for instance personal data, the rules and requirements for participating in the data space need to be in line with all relevant legal provisions, such as the GDPR.The General Terms & Conditions must hence clearly formulate the requirements for joining, which are specified in the conformity schema of the data space’s governance framework. Adhering to stringent rules can raise the bar for potential data providers to participate. The way rules are made in a data space affects how data transactions work. This is closely tied to the data space's purpose and mission. A data space can introduce additional internal rules and policies, as necessary for its functionality. While introducing such additional rules, it should avoid creating unnecessary hurdles for participation in the data space and contribute to smooth its functioning.Since reasons for joining a data space vary (business interest, legal requirements etc.), the Data Space Governance Authority must ensure that the data space is discoverable for interested parties (or candidates) and that General Terms and Conditions are accessible and understandable for them.Onboarding is linked to pre- and post-conditions which are essential to ensure smooth and secure operation. Pre-conditions Admission policies within the General Terms and Conditions describe the conditions and eligibility criteria that third parties need to meet in order to join a data space. This entails identity verification, compliance check, technical requirements, access control setup, data quality standards or security policies. Once the candidate agrees to the General Terms and Conditions and meets all admission criteria, a process for accepting the General Terms and Conditions needs to be implemented. This can be realized by e.g. mutually signing an agreement or by letting the participant accept the General Terms and Conditions digitally. The form of accepting the General Terms and Conditions depends on the role (transaction party, service provider etc.) a candidate wants to take in the data space.. The General Terms and Conditions should include requirements for verifying participants (e.g., strong identification) and setting requirements for the products and services available in the data space (e.g., language, data formats, etc.). The Data Space Governance Authority must balance lowering barriers to entry (flexible rules) and promoting interoperability and data quality (strict rules). Depending on the Governance Framework of the data space, the Data Space Governance Authority must provide mechanisms to check if all admission/eligibility criteria are fulfilled by the candidate. To join the data space, the candidate submits an application, detailling the role and intended use of the data space to the Data Space Governance Authority, which in turn reviews the applicant’s compliance with legal, technical, and operational standards, ensuring they meet all conditions. Alternatively, the Data Space Governance Authority can decide to refrain from an application process, but grant access to every participant that accepts the General Terms and Conditions and meets all conditions. Both options require constant monitoring that all participants act in accordance to the data spaces' rules and obligations. In both cases, the candidate needs to receive a notification once the Data Space Governance Authority decides on the application status.In cases where the Data Space Governance Authority decides on denying access, the applicant should be informed about reasons.As described in the Identity and Attestation building block, upon approval, access credentials are issued, enabling participants to interface with the data space. The Data Space Registry, managed by the Data Space Governance Authority, supports the onboarding process by listing data space rules, Trust Anchors, but also conformity schemes formulated to assess compliance. The latter should be described in the data space’s Rulebook. Post-conditions Successful integration is realized with verified access to the necessary data and resources with ensured technical interoperability. Technical onboarding by the Data Space Governance Authority is a process to enable new participants a seamless connection and instant readiness to actively engage in the data space. This can be for instance aided with initial data integration support by the Data Space Governance Authority to ensure data or services meet quality format and standards.Active monitoring extends beyond initial onboarding, with continuous oversight to ensure participants adhere to data space policies and standards. This ongoing monitoring helps identify areas where the onboarding process can be improved, ensuring that the data space evolves to meet participant needs and emerging challenges. Feedback from participants is crucial in this process, enabling the Data Space Governance Authority to make data-driven adjustments to onboarding procedures, enhancing both security and participant satisfaction.
Ontology

Sources (vsn) :
- Data Models (bv20)
- Data Models (bv30)

A data model that defines knowledge within and across domains by modelling information objects and their relationships, often expressed in open metamodel standards like OWL, RDF, or UML.
Operational Processes

Source (vsn) : 3 Evolution of Data Space Initiatives (bv30)

A set of essential processes a potential or actual data space participant goes through when engaging with a functioning data space that is in the operational stage or scaling stage. The operational processes include attracting and onboarding participants, publishing and matching use cases, data products and data requests and eventually data transactions.

Note : This term was automatically generated as a synonym for: data-space-operational-processes

Operational Stage

Source (vsn) : 3 Evolution of Data Space Initiatives (bv30)

The stage in the development cycle that starts when a data space initiative has a tested implementation of infrastructure(s) and governance framework, and the first use case becomes operational (data flowing between  data providers and data recipients and use case providing the intended value).
Operator

Source (vsn) : 4 Data Space Services (bv30)

Service provider that provides enabling services that are common to all participants of the data space. In common usage interchangeable with ‘intermediary’.

Explanatory Text : We use typically the term ‘operator’ when a single actor is assigned by the governance authority to manage the enabling services and when it is responsible for the operation of the data space, ensuring functionality and reliability as specified in the governance framework.

Participant

Sources (vsn) :
- 1 Key Concept Definitions (bv30)
- Data, Services, and Offerings Descriptions (bv20)
- Data, Services, and Offerings Descriptions (bv30)
- Participation Management (bv30)

A party committed to the governance framework of a particular data space and having a set of rights and obligations stemming from this framework.

Explanatory Text : Depending on the scope of the said rights and obligations, participants may perform in (multiple) different roles, such as: data space members, data space users, data space service providers and others as described in this glossary.

Note : This term was automatically generated as a synonym for: data-space-participant

Participant Agent

Source (vsn) : 4 Data Space Services (bv30)

A technology system used to conduct activities in a data space on behalf of a party.

Explanatory Text : The participant agent can offer technical modules that implement data interoperability functions, authentication interfacing with trust services and authorisation, data product self-description, contract negotiation, etc. A ‘connector’ is an implementation of a participant agent service.

Participant Agent Intermediary

Source (vsn) : 4 Data Space Services (bv20)

A party who provides participant agent services for the data space participants as defined by the data space governance framework.
Participant Agent Services

Source (vsn) : 4 Data Space Services (bv30)

Services to enable an individual participant to interact within the data space, facilitate the sharing (providing or using) of data, specify access and usage policies, and more.

Explanatory Text : The participant agent services provide operations on the control plane that are executing the data services on the data plane. The control plane and data plane should work together to manage the data transfer process. After contract negotiation, the technical transfer process can take place.

Participants

Source (vsn) : Participation Management (bv20)

Participants in a data space comprise different entities. Data Providers are organizations that supply data to the data space. They generate and share data sets that can be used by others. Data Users consume data from the data space for various purposes such as analysis, decision-making or product development and therefore directly engage in the process of data transaction. For both types of participants, participation management needs to ensure the management of permissions, support of data quality standards, but also mechanisms to monitor and report data utilization. Intermediaries and Operators facilitate the exchange of data between providers and users. They enable and intermediate data exchange as (value creation) service providers. Even though they do not engage in data transactions, they are crucial participants to the data space, which is why participation management should facilitate data intermediaries and operators to ensure adherance of interoperability standards. Data Rights Holders are individuals or organizations that hold the rights to the data. They decide the terms and conditions under which their data can be shared and used within the data space. Data Space Governance Authorities might formulate more specific roles per data space, documented in the data space’s rulebook. Example: For some data spaces, distinguishing between participants who form the Data Space Governance Authority and those who do not, might be needed. Role differentiation could help in clarifying responsiblities, maintaining trust and transparency. So for instance, Data Space Members can be introduced as an additional role for organisations that found the data space, sign the founding agreements and create the Data Space Governance Authority. Note: to be considered additionally
External stakeholders are organizations not directly involved in the data space, but might significantly be affected by or having impact to the data space ecosystem. While they are not particularly participants of the data space, they might have interests and requirements that affect participation management and should therefore be taken into consideration, as well. This requires the data space governance authority to understand concerns and needs of external stakeholders and foster transparency by considering the potential impact and consequences of the data space on their activities.
Party

Source (vsn) : 1 Key Concept Definitions (bv30)

A natural person or a legal person

Explanatory Text : Parties are organisations (enterprises, governmental bodies, not-for-profits) or human beings, i.e. entities that set their own objectives and that ‘sovereignly’ decide what they do and do not do.

People, Resources And Activities (6)

Source (vsn) : Examples (bv20)

A director and several board members. Operations are outsourced to TNO and KPN.Cost Model: A director, operations are outsourced to TNO and KPN.
Performance, Monitoring And Logging

Source (vsn) : Value creation services (bv20)

Centralized monitoring system to collect, aggregate, and visualize performance metrics from all services and infrastructure componentsAlign with the provenance and traceability components of the data space for logs for services use, performance, access attempts, and configuration changes, incoprorating aggregation, search and visualization functionalitiesTools for real time monitorig and visualizationDefine global performance metrics Define Service Level Indicators (SLI) to measure the availability and performance of a service.Define Service Level Objectives (SLO) to guide internal process towards the Service Level Agreements. Regular reports on system performance, service usage, and security incidents
Permission

Source (vsn) : Regulatory Compliance (bv20)

giving data users the right to the processing of non-personal data; (Data Governance Act Article 2(6))
Personal Data

Source (vsn) : Types of data (Data as a Trigger) (bv20)

Legal landscape relevant to personal data: The data protection legal framework, including the GDPR , as well as the Law Enforcement Directive and the e-Privacy Directive (if particular circumstances apply), remains fully applicable to the processing of personal data within the context of a data space, so that parties involved in the processing activities of personal data will need to ensure compliance with relevant legal provisions. Parties affected: Neither the involvement of a data space, nor that of a personal data intermediary, relinquishes the parties involved in such processing of their duties as data controllers or processors.The clear establishment of the roles of data controller and data (sub-)processor should also be a priority, taking into account the essential criterion of decision-making powers regarding purpose and means of processing. Continuous compliance: Issues of data protection should be an important consideration from the very start of the design of a data space and throughout all of its development stages.Applicability to data spaces: In the context of data spaces, the GDPR is highly (or most) relevant for use cases. For example, if a use case or transaction involves any information relating to an identified or identifiable natural person ('data subject'), the use case or data transaction participants will need to ensure compliance with data protection legislation, most notably the principles relating to the processing of personal data.The GDPR also applies to mixed datasets (comprised of both non-personal and personal data). This remains valid also if personal data represents only a small part of the dataset.The concept of the “purpose” under data protection law should be given particular attention, as it is fundamental to clearly define any personal data processing activity.Consideration of how to ensure accountability within a data space and how compliance with data protection principles, such as lawfulness, transparency, and purpose limitation, should be facilitated.  Additional resources: The Spanish Data Protection Authority , in reference also to the EDPB-EDPS Joint Opinion 03/2022 on the Proposal for a Regulation on the European Health Data Space , highlights the importance of a data protection policy, which should state “how the principles and rights set out in the data protection regulation and the guidelines in this document are to be implemented in a concrete, practical and effective manner.”  Spanish data protection authority: "Approach to data spaces from GDPR perspective"Some of the most important elements to be considered for a data protection policy that the Spanish Data Protection Authority lists in its report (p. 89-97) include the involvement of data protection officers (DPOs) and advisors in the design of data spaces; implementation of procedures for authorising the processing of personal data within the data space; a precise definition of the purposes of data processing; and risk management, including data protection impact assessments (DPIAs) coordinated between involved parties.Synthetic data (sometimes referred to as “fake data”) can be understood as data artificially generated from original data, preserving the statistical properties of said original data. Some data may also be completely artificially created without an underlying real-world data asset (e.g. virtual gaming environments). From a technical perspective, the primary purpose of its generation is to increase the amount of data. This solves an issue of insufficiency in datasets or improves the variability of available data. It also serves as a way to mitigate risks to the fundamental rights of individuals. According to the Spanish Data Protection Authority, the use of synthetic data, along with other techniques such as generalisation, suppression, or the use of Secure Processing Environments, can be the way to comply with data minimisation or privacy by design/default principles. It is important to remember that when personal data is being used to generate synthetic data, it will be considered part of a processing operation and, therefore, subject to compliance with the GDPR. However, depending on the original data, the model and additional techniques applied, the synthetic data can be anonymous data.The report also emphasizes the role of traceability in data spaces for providing control mechanisms relevant for the processing activities within data spaces. In that regard, data traceability should help to identify roles and implement access control and access logging policies. It should help to facilitate fulfilling particular objectives set by the GDPR, in particular addressing the transparency requirements to data subjects, enabling the effective exercise of data subjects’ rights, such as the management of consent, facilitating excercising the obligations of the controller (e.g., to ensure the principles of restriction of processing, purposes compliant with the legal bases or of processors/sub-processors), and allowing Supervisory Authorities to exercise their powers in accordance with Article 58(1) of the GDPR.More specifically, keeping of log of accesses and data space participants' actions performed within a data space could be a way to implement the obligations laid down by art. 32 (1) GDPR requiring from controller and processor the implementation of appropriate technical and organisational measures to ensure a level of security appropriate to the risk of varying likelihood and severity for the rights and freedoms of natural persons.To read more about Provenance and Traceability in data spaces, please check the Provenance and Traceability Building Block . Technical implementation: As part of the personal data protection arrangements, a relevant solution could be to implement the W3C’s Data Privacy Vocabulary that enables the expression of machine-readable metadata about the use and processing of personal data based on legislative requirements such as the GDPR. More details about the W3C Standards/Credentials can be found in the Identity and Attestation Management building block.  Special categories of personal data (“sensitive” data)According to art. 9 (1) GDPR, personal data revealing racial or ethnic origin, political opinions, religious or philosophical beliefs, trade-union membership, genetic data, biometric data processed solely to identify a human being, health-related data, data concerning a person’s sex life or sexual orientation, shall be considered special categories of personal data, the processing of which is generally prohibited, unless one of the strictly enumerated legal bases set out in paragraph (2) occurs. They shall be strictly interpreted and considered separately for each processing activity.If one of the legal bases is applicable, it is important to remember that processing of such data still needs to be compliant with the principles, rights and obligations established in the GDPR. As indicated by the Spanish Data Protection Authority, in the case of processing of these data, it should be demonstrated that the conditions for lifting the prohibition of such processing set out in Article 9(2) of the GDPR are met. Processing special categories of data referred to in Article 9(2)(g) (essential public interest), (h) (purposes of preventive or occupational medicine, assessment of the worker’s capacity to work, medical diagnosis, provision of health or social care or treatment, or management of health and social care systems and services) and (i) (public interest in the field of public health) of the GDPR has to provide appropriate safeguards and has to be covered by a regulation having the force of law.The GDPR also requires assessing the following: The necessity of processing the data (This also includes appropriateness. For example, when processing is necessary to protect the data subject's vital interests or for reasons of substantial public interest based on Union or Member State law).The proportionality of the processing (for example, when data is processed under essential public interest, archiving purposes in the public interest, scientific or historical research purposes, or statistical purposes).Whether the processing activity can be considered “high-risk processing” or not. If this is the case, there must be an appropriate data protection impact assessment that will manage the high risk and demonstrates passing the assessment of necessity, appropriateness and strict proportionality.One of the types of sensitive data is biometric data. Biometric data can allow for the authentication, identification or categorisation of natural persons and for the recognition of emotions of natural persons. It is defined in Art. 4 (14) GDPR as personal data resulting from specific technical processing relating to the physical, physiological or behavioural characteristics of a natural person, which allow or confirm the unique identification of that natural person, such as facial images or dactyloscopic data. As it’s considered one of the special categories of data under GDPR,  the processing of biometric data is prohibited in principle, providing only a limited number of conditions for the lawful processing of such data. Due to the increased use of biometric data in AI development and the immutability of physiological traits, the AI Act regulates the use of such data. In accordance with the AI Act, AI systems used for biometric categorisation based on sensitive attributes (protected under Article 9(1) GDPR) and emotion recognition should be classified as high-risk,  in so far as these are not prohibited under this regulation. Biometric systems which are intended to be used solely for the purpose of enabling cybersecurity and personal data protection measures should not be considered high-risk AI systems.
Personal Data

Source (vsn) : Regulatory Compliance (bv20)

any information relating to an identified or identifiable natural person (‘data subject’); an identifiable natural person is one who can be identified, directly or indirectly, in particular by reference to an identifier such as a name, an identification number, location data, an online identifier or to one or more factors specific to the physical, physiological, genetic, mental, economic, cultural or social identity of that natural person;( GDPR Article 4(1) )
Personal Data Access

Source (vsn) : Access & Usage Policies Enforcement (bv20)

Covers the necessary aspects regarding personal data access and consent.
Personal Data Intermediary

Source (vsn) : 4 Data Space Services (bv20)

A specific participant agent intermediary that is focused on providing services for natural persons.
Pilot

Source (vsn) : 3 Evolution of Data Space Initiatives (bv30)

A planned and resourced implementation of one or more use cases within the context of a data space initiative. A data space pilot aims to validate the approach for a full data space deployment and showcase the benefits of participating in the data space.

Note : This term was automatically generated as a synonym for: data-space-pilot

Policy

Source (vsn) : Access & Usage Policies Enforcement (bv30)

A machine-readable rule that expresses permissions, prohibitions, or obligations regarding data access and usage. Policies are encoded in ODRL and implement the terms and conditions defined in data product contracts.
See 3.4.2.1 Data product contract in Contractual Framework building block.
Policy Definition Language

Source (vsn) : 6 Data Policies and Contracts (bv30)

A machine-processable mechanism for representing statements about the data policies, e.g., Open Digital Rights Language (ODRL)
Policy Negotiation

Source (vsn) : Access & Usage Policies Enforcement (bv20)

The support and enforcement of policy negotiation among participants in their business operations and data transactions occurring in Data Spaces.
Policy Negotiation

Source (vsn) : Access & Usage Policies Enforcement (bv30)

The process through which a data provider and consumer agree on machine-readable policies for data sharing. The provider offers policies, the consumer may propose alternatives, resulting in a mutually acceptable data product contract.
Policy Validation

Sources (vsn) :
- Access & Usage Policies Enforcement (bv20)
- Access & Usage Policies Enforcement (bv30)

The process of verifying that policies are correctly structured, consistent, and free from conflicts.
Preparatory Stage

Source (vsn) : 3 Evolution of Data Space Initiatives (bv30)

The stage in the development cycle that starts when a data space initiative has a critical mass of committed stakeholders and there is an agreement to move forward with the initiative and proceed towards creating a data space. It is typical for this stage that such partners jointly develop use cases and prepare to implement the data space.
Principles, Scope, Objectives (1)

Source (vsn) : Examples (bv20)

Principles:Sovereignty: self-determination of who will receive dataSafe exchange of dataIncreased efficiency in supply chainsScope:Supply chain in the manufacturing industryInvoice, order, product information dataObjectives:20% higher productivity of the supply chain by fast, safe, and interoperable exchange of informationExpand both horizontally and vertically in the value chain, initially on a European ScaleNo profit ambitions for the SCSN foundation
Provenance

Source (vsn) : Provenance, Traceability & Observability (bv30)

The place of origin or earliest known history of something. Usually it is the backwards-looking direction of a data value chain which is also referred to as provenance tracking
Provenance Traceability

Source (vsn) : Provenance & Traceability (bv20)

Any traceability data used to determine the provenance
Public Sector Bodies

Source (vsn) : Types of Participants (Participant as a Trigger) (bv20)

Public sector bodies perform legally defined duties for the benefit of the public interest. They can be subject to specific obligations to share certain categories of data, not only with data space participants but with other potential users outside of the data space as well. The data held by public sector bodies can be of structural relevance for a data space ecosystem.
Public Sector Body

Source (vsn) : Regulatory Compliance (bv20)

the State, regional or local authorities, bodies governed by public law or associations formed by one or more such authorities, or one or more such bodies governed by public law (art. 2 (17) DGA).
Pull Transfer

Sources (vsn) :
- Data Exchange (bv20)
- Data Exchange_ (bv30)

A data transfer initiated by the consumer, where data is retrieved from the provider.
Push Transfer

Sources (vsn) :
- Data Exchange (bv20)
- Data Exchange_ (bv30)

A data transfer initiated by the provider, where data is sent to the consumer.
Reference Datasets

Source (vsn) : Data Models (bv20)

Reference data, such as code lists and authority tables, means data that are used to characterise or relate to other data. Such a reference data, defines the permissible values to be used in a specific field for example as metadata. Reference data vocabularies are fundamental building blocks of most information systems. Using common interoperable reference data is essential for achieving interoperability.
Reference Datasets

Source (vsn) : Data Models (bv30)

Reference data, such as code lists and authority tables, means data that are used to characterise or relate to other data. Such a reference data, defines the permissible values to be used in a specific field for example as metadata. Reference data vocabularies are fundamental building blocks of most information systems. Using common interoperable reference data is essential for achieving interoperability.

 

Refining Use Case Scenarios

Source (vsn) : Use Case Development (bv20)

Refining the description and design of use case scenarios using templates like the Data Cooperation Canvas, Use Case Playbook, or self created templates.
Refining Use Case Scenarios

Source (vsn) : Use Case Development (bv30)

Refining the description and design of use case scenarios using templates like the Data Cooperation Canvas, Use Case Playbook, or self-created templates.
Related Service

Source (vsn) : Regulatory Compliance (bv20)

means a digital service, other than an electronic communications service, including software, which is connected with the product at the time of the purchase, rent or lease in such a way that its absence would prevent the connected product from performing one or more of its functions, or which is subsequently connected to the product by the manufacturer or a third party to add to, update or adapt the functions of the connected product (art. 2 (6) DA).

Explanatory Text : This term is defined as per the Data Act. This clarification ensures that the definition is understood within the specific regulatory context of the Data Act while allowing the same term to be used in other contexts with different meanings.

Relationship Manager

Source (vsn) : 10 DSSC Specific Terms (bv30)

A person from the Data Spaces Support Centre who serves as the dedicated DSSC contact point for a data space initiative or another member of the community of practice.
Research Data

Source (vsn) : Regulatory Compliance (bv20)

documents in a digital form, other than scientific publications, which are collected or produced in the course of scientific research activities and are used as evidence in the research process, or are commonly accepted in the research community as necessary to validate research findings and results (art. 2 (9) PSI Directive).
Researchers

Source (vsn) : Types of Participants (Participant as a Trigger) (bv20)

Researchers may join data spaces to make better use of their rights under legal frameworks, leveraging the EU legal frameworks that facilitate data access and explore how data spaces can enhance access and sharing of data. In the data-sharing context, they can be both data recipients and data providers. Researchers in the EU benefit from a number of legal frameworks that facilitate access to data, including provisions in the Open Data Directive that promote the re-use of public sector information. In addition, research exceptions in intellectual property law, such as the text and data mining exception of Art. 3 Copyright in the Digital Single Market Directive, and recently introduced measures such as Art. 40 of the Digital Services Act, introduce greater access to data for researchers (under specific circumstances mentioned in the Art. 8 DSA, and purposes of, among other things, detection, identification and understanding of systemic risks and assessment of their risk mitigation). The European Data Strategy and the creation of common data spaces demonstrate general mechanisms for increased data sharing and opening up privately-held data, including for researchers. Initiatives such as Horizon Europe further support open science and data sharing, and guidelines for ethical data management and sharing agreements foster a supportive scientific research and innovation environment.For a comprehensive analysis, see: https://data.europa.eu/doi/10.2777/633395
Revenue And Pricing (for Use Cases, Data Providers, Data Recipients) (5b)

Source (vsn) : Examples (bv20)

Use case participants pay fees to service providers, not directly to the data space. The participants usually already have a service contract with the service providers for use of their private platforms.
Revenue And Pricing (to Service Providers) (5b)

Source (vsn) : Examples (bv20)

SCSN foundation gets a predetermined fixed contribution per service provider. The contribution depends on the number of connected users.The governance authority (SCSN Foundation) gets a fixed amount of money from the service providers for connection to the network, which is amended by a fee per end user.The end-users pay the service providers, who set their own prices for the end-users.
Rulebook

Source (vsn) : 1 Key Concept Definitions (bv30)

The documentation of the data space governance framework for operational use.

Explanatory Text : The rulebook can be expressed in human-readable and machine-readable formats.

Note : This term was automatically generated as a synonym for: data-space-rulebook

Scalability

Source (vsn) : Value creation services (bv20)

Elastic access to compute resources, that enable their dynamically allocation Consider at governance / legal level to include auto-scaling policies, that based on metrics can automatically adjust resource allocation and service usageResource quotas to ensure fair distribution of resources and use of services
Scaling Stage

Source (vsn) : 3 Evolution of Data Space Initiatives (bv30)

The stage in the development cycle that starts when a data space initiative has been proven to consistently and organically gain new participants and embrace new use cases. In this stage, the data space can realistically be expected to be financially and operationally sustainable, respond to market changes, and grow over time.
Scope Of Attestation

Source (vsn) : Identity & Attestation Management (bv30)

range or characteristics of objects of conformity assessment covered by attestation .
Second-party Conformity Assessment Activity

Source (vsn) : Identity & Attestation Management (bv30)

conformity assessment activity that is performed by a person or organization that has a user interest in the object of conformity assessment (ref. ISO/IEC 17000:2020(en), Conformity assessment — Vocabulary and general principles )
Security

Source (vsn) : Value creation services (bv20)

Align with authentication mechanisms of the data space and the service itself to secure service access.Include security audits and vulnerability assessmentsEnsure data at rest and in motion is encryptedImplement necessary controls
Service Description

Sources (vsn) :
- Data, Services, and Offerings Descriptions (bv20)
- Data, Services, and Offerings Descriptions (bv30)

A service description is composed of attributes related to data services, including endpoint description and endpoint URL. Additionally, it may encompass a wide range of attributes related to value-added technical- and support services such as software-, platform-, infrastructure-, security-, communication-, and managed services. These services are used for various purposes, such as data quality, analysis, and visualisation.
Service Offering Credential

Source (vsn) : Identity & Attestation Management (bv30)

A service description that follows the schemas defined by the Data Space Governance Authority and whose claims are validated by the Data Space Compliance Service.

Note : This term was automatically generated as a synonym for: data-space-service-offering-credential

Services

Sources (vsn) :
- 1 Key Concept Definitions (bv30)
- 4 Data Space Services (bv30)

Functionalities for implementing data space capabilities, offered to participants of data spaces.

Explanatory Texts :

- We distinguish three classes of technical services which are further defined in section 4 of this glossary: Participant Agent Services, Facilitating Services, Value-Creation Services. Technical (software) components are needed to implement these services.

- Also on the business and organisational side, services may exist to support participants and orchestrators of data spaces, further defined in section 4 of this glossary and discussed in the Business and Organisational building blocks introduction.

- Please note that a Data Service is a specific type of service related to the data space offering, providing access to one or more datasets or data processing functions.

Note : This term was automatically generated as a synonym for: data-space-services

Services And Providers (3)

Source (vsn) : Examples (bv20)

On behalf of the SCSN foundation, the executive body of the governance authority arranges for a broker service and identity provisioning (which is outsourced to KPN). This service provider also provides a vocabulary hub in which the data model is specified. Service providers provide services and platforms to parts of the supply chains.
Services Management

Source (vsn) : Value creation services (bv20)

Dedicated services registry as part of the general data space registry / data space wallet Connection with data space catalogue, to enable mechanisms to register and locate services, with detailed descriptions, usage instructions, and access policies. Use specific tools for services orchestration to manage the deployment, scaling, and operation of services, and for load balancing Implement workflow automation tools to coordinate complex service interactions.Include alerting systems to notify administrators of service issues or performance degradationApply tools like service mesh or dependency graphs to manage dependencies and relationships between services
Services Provisioning And Delivery

Source (vsn) : Value creation services (bv20)

Depending on the requirements and storage resources in the data space, consider the containerization of services for their provisioning and deployment, to ensure portability, scalability, and resource efficiency.API gateway, to implement client requests to services. To consider if those requests can be included in the data plane of the data spaceArtifact repository, to store, manage, and distribute the services, to facilitate version control, dependency management, and services retrieval.
Smart Contract

Source (vsn) : Contractual Framework (bv30)

A computer program used for the automated execution of an agreement or part thereof, using a sequence of electronic data records and ensuring their integrity and the accuracy of their chronological ordering (Art 2(39) Data Act)

 

Stakeholders (4)

Source (vsn) : Examples (bv20)

Over time, SCSN has received support from stakeholders such as the regional development agency (BOM), the province of Noord-Brabant, the European Commission, and the cooperative Brainport Industry Campus.
Starter Kit

Source (vsn) : 10 DSSC Specific Terms (bv30)

A document that helps organisations and individuals in the network of stakeholders to understand the requirements for creating a data space.

Note : This term was automatically generated as a synonym for: data-spaces-starter-kit

Strategic Stakeholder Forum

Source (vsn) : 10 DSSC Specific Terms (bv30)

The designated group of experts that provide strategic support for the DSSC and make recommendations for the governance and sustainability of the DSSC assets. The strategic stakeholder forum is composed of a large variety of stakeholders with a balanced geographical distribution and will evolve progressively.
Subject

Source (vsn) : Identity & Attestation Management (bv30)

thing about which claims are made (ref. Verifiable Credentials Data Model v2.0 (w3.org) )
Sui Generis Database Right

Source (vsn) : Regulatory Compliance (bv20)

right for the maker of a database which shows that there has been qualitatively and/or quantitatively a substantial investment in either the obtaining, verification or presentation of the contents to prevent extraction and/or re-utilization of the whole or of a substantial part, evaluated qualitatively and/or quantitatively, of the contents of that database (art. 7 Directive 96/9/EC Of The European Parliament And Of The Council of 11 March 1996 on the legal protection of databases).
Support Organisation

Source (vsn) : 10 DSSC Specific Terms (bv30)

An organisation, consortium, or collaboration network that specifies architectures and frameworks to support data space initiatives. Examples include Gaia-X, IDSA, FIWARE, iSHARE, MyData, BDVA, and more.

Note : This term was automatically generated as a synonym for: data-space-support-organisation

Synergy Between Data Spaces

Source (vsn) : 2 Data Space Use Cases and Business Model (bv30)

The gained efficiency, increased impact or other benefits of two or more data spaces working together that are greater than if the data spaces were working separately. The synergies between data spaces can be enabled by common practices, communication concepts, services and/or components, which increase data space interoperability and enable harmonised processes of using different data spaces.
Technology Landscape

Source (vsn) : 10 DSSC Specific Terms (bv30)

A repository of standards (de facto and de jure), specifications and open-source reference implementations available for deploying data spaces.  The Data Space Support Centre curates the repository and publishes it with the blueprint.

Note : This term was automatically generated as a synonym for: data-spaces-technology-landscape

Third-party Conformity Assessment Activity

Source (vsn) : Identity & Attestation Management (bv30)

conformity assessment activity that is performed by a person or organization that is independent of the provider of the object of conformity assessment and has no user interest in the object (ref. ISO/IEC 17000:2020(en), Conformity assessment — Vocabulary and general principles )
Traceability

Source (vsn) : Provenance, Traceability & Observability (bv30)

The quality of having an origin or course of development that may be found or followed
Trade Secret

Source (vsn) : Regulatory Compliance (bv20)

information which meets all of the following requirements:
    it is secret in the sense that it is not, as a body or in the precise configuration and assembly of its components, generally known among or readily accessible to persons within the circles that normally deal with the kind of information in question;it has commercial value because it is secret;it has been subject to reasonable steps under the circumstances, by the person lawfully in control of the information, to keep it secret. (art. 2 (1) Trade Secrets Directive).
Transfer Process (TP)

Sources (vsn) :
- Data Exchange (bv20)
- Data Exchange_ (bv30)

A process that manages the lifecycle of data exchange between a provider and a consumer, involving, in example, states, as a minimum, REQUESTED, STARTED, COMPLETED, SUSPENDED, and TERMINATED.
Trigger

Source (vsn) : Regulatory Compliance (bv20)

An element, criteria or an event that has occurred in a particular context of a data space, that signals that a particular legal framework must or should be applied.
Trust Anchor

Source (vsn) : 8 Identity and Trust (bv20)

Trust Anchors are bodies, parties, i.e., Conformity Assessment Bodies or technical means accredited by the data space governance authority to be parties eligible to issue attestations about specific claims.
Trust Anchor

Source (vsn) : 8 Identity and Trust (bv30)

An authoritative entity for which trust is assumed and not derived. Each Trust Anchor is accepted by the data space governance authority in relation to a specific scope of attestation .
Trust Anchor

Source (vsn) : Trust Framework (bv30)

An entity for which trust is assumed and not derived. Each Trust Anchor is accepted by the data space governance authority in relation to a specific scope of attestation .
Trust Decision

Sources (vsn) :
- 8 Identity and Trust (bv20)
- 8 Identity and Trust (bv30)

A judgement made by a party to rely on some statement being true without requiring absolute proof or certainty.
Trust Framework

Sources (vsn) :
- 8 Identity and Trust (bv20)
- 8 Identity and Trust (bv30)

A composition of policies, rules, standards, and procedures designed for trust decisions in data spaces based on assurances. Trust framework is part of the data space governance framework.
Trust Framework

Source (vsn) : Trust Framework (bv30)

A trust framework is comprised of:(business-related) policies, rules, and standards collected and documented in the rulebook.procedures for automation and implementation of the business-related components.
Trust Service

Source (vsn) : Access & Usage Policies Enforcement (bv30)

A service that verifies claims used in policy evaluation (e.g., participant credentials, certifications). Examples include identity providers and credential verification services.
Trust Service Provider

Source (vsn) : Trust Framework (bv30)

Trust Service Providers (also referred to as Trusted Issuers) are legal or natural persons deriving their trust from one or more Trust Anchors and designated by the data space governance authority as parties eligible to issue attestations about specific objects.
Trusted Data Source

Source (vsn) : Trust Framework (bv30)

Source of the information used by the issuer to validate attestations. The data space defines the list of Trusted Data Sources for the Data Space Conformity Assessment Scheme/s.
Trusted Execution

Source (vsn) : Value creation services (bv20)

Allign with the trust framework of the data space, and on its capabilities to identify, autenticate and authorize usersEnsure, for the execution, compliance with the data space rulebook and existing regulationsIf required and possible, consider the use of hardware-based Trusted Execution Environments (TEE), to ensure that code and data are protected during execution, and / or virtualization based security tools.
Usage Control

Sources (vsn) :
- Access & Usage Policies Enforcement (bv20)
- Access & Usage Policies Enforcement (bv30)

Mechanisms that specify and enforce how data can be used after access has been granted.
Use Case

Source (vsn) : 1 Key Concept Definitions (bv30)

A specific setting in which two or more participants use a data space to create value (business, societal or environmental) from data sharing.

Explanatory Texts :

- By definition, a data space use case is operational. When referring to a planned or envisioned setting that is not yet operational we can use the term use case scenario.

- Use case scenario is a potential use case envisaged to solve societal, environmental or business challenges and create value. The same use case scenario, or variations of it, can be implemented as a use case multiple times in one or more data spaces.

Note : This term was automatically generated as a synonym for: data-space-use-case

Use Case Development

Source (vsn) : 2 Data Space Use Cases and Business Model (bv30)

A strategic approach to amplify the value of a data space by fostering the creation, support and scaling of use cases.
Use Case Orchestrator

Source (vsn) : 2 Data Space Use Cases and Business Model (bv30)

A data space participant that represents and is accountable for a specific use case in the context of the governance framework. The orchestrator establishes and enforces business rules and other conditions to be followed by the use case participants. [role]
Use Case Participant

Source (vsn) : 2 Data Space Use Cases and Business Model (bv30)

A data space participant that is engaged with a specific use case. [role]
Use Cases, Data Providers And Data Users (2)

Source (vsn) : Examples (bv20)

One use case currently: Connecting ERP and other order systems to create efficient and robust supply chains. This leads to a reduction in administrative costs and a reduction in human error while sending and processing orders.Interoperability is established through a jointly developed standard. According to its foundational documents, maintenance of this standard is the core task of the SCSN foundation.
Future use cases: price updates, stock information, and others.
Validation

Sources (vsn) :
- 8 Identity and Trust (bv20)
- 8 Identity and Trust (bv30)
- Identity & Attestation Management (bv30)

Confirmation of plausibility for a specific intended use or application through the provision of objective evidence that specified requirements have been fulfilled (ref. ISO/IEC 17000:2020(en), Conformity assessment — Vocabulary and general principles )
Value Creation Services

Source (vsn) : Value creation services (bv30)

(technical) elements or components designed to unlock, generate and maximize the value of data shared within a data space, providing additional functionalities on top of the core process of data sharing or data transaction.

Explanatory Texts :

- This value is delivered both for (i) data space participants (by enabling services and applications that operate on top of data exchanges and transactions), and (ii) for the data space itself (supporting and enhancing core functionalities, such as semantic interoperability, data quality, discoverability, trust mechanisms and others)

- Value creation services act over data products, and are combined with them in data space offerings, to perfom the functionalities required by the defined use cases.

- Value creation services complement the capabilities provided by the “federation services” and the “participant agent” services

- This value creation can come from different sides: complementing the essential capabilities of the data space, acting directly over datasets that these services are tied to, as part of data products, adding value on top of data products and data transactions, enabling the connection to external infrastructures, required to, among others, process, store and collect data, either as part of the normal operation of the data space or as needed by some use cases, enabling the connection to external applications, which are required for the complete development of use cases, facilitating by any other means the materialization of the business models considered in the data space.

Value Proposition

Source (vsn) : Business Model (bv30)

A value proposition reflects the benefits for a segment of customers when adopting an offer.Benefits are typically associated with so-called pains and gains and are, therefore, fundamentally linked to key customer processes. In the case of a data space, a lack of control by data owners (sovereignty) represents one potential pain; other pains include the inaccessibility of data and non-interoperable data sources, which drive up the costs of innovative data-driven applications.
Value Proposition To Service Providers (5)

Source (vsn) : Examples (bv20)

Each service provider has their own client base that could be of value to the network. It is important to note that purely having a number of clients does not mean they are automatically connected to the SCSN data space. The service providers themselves add SCSN to their existing services.
Value Proposition To Use Cases, Data Providers And Data Recipients (5)

Source (vsn) : Examples (bv20)

Choices for the development agenda are made in conjunction with service providers. (In the context of SCSN, the term service provider refers to the role of an intermediary that connects some of its customers to the SCSN network.) These service providers have discussions with their clients (the data space participants). There is, however, no formal power for service providers to vote on the type of use case that needs to be developed. Functionality for users of the proprietary platform of the service provider is typically more extensive than functionality related to users of interoperable platforms. This allows service providers to focus on specific niches and capture value while establishing interoperability with co-competing service providers.
Value-creation Service

Source (vsn) : 4 Data Space Services (bv20)

Any service aimed to create value out of the data shared in the data space.

Explanatory Texts :

- Value creation services complement the capabilities provided by the “federation services” and the “participant agent” services

- This value creation can come from different sides: complementing the essential capabilities of the data space, acting directly over datasets that these services are tied to, as part of data products, adding value on top of data products and data transactions, enabling the connection to external infrastructures, required to, among others, process, store and collect data, either as part of the normal operation of the data space or as needed by some use cases, enabling the connection to external applications, which are required for the complete development of use cases, facilitating by any other means the materialisation of the business models considered in the data space.

Value-creation Services

Source (vsn) : 4 Data Space Services (bv30)

(Technical) elements or components designed to unlock, generate and maximize the value of data shared within a data space, providing additional functionalities on top of the core process of data sharing or data transaction.

Explanatory Texts :

- This value is delivered both for (i) data space participants (by enabling services and applications that operate on top of data exchanges and transactions), and (ii) for the data space itself (supporting and enhancing core functionalities, such as semantic interoperability, data quality, discoverability, trust mechanisms and others)

- Value creation services act over data products, and are combined with them in data space offerings, to perfom the functionalities required by the defined use cases.

- Value creation services complement the capabilities provided by the “federation services” and the “participant agent” services

- This value creation can come from different sides: complementing the essential capabilities of the data space, acting directly over datasets that these services are tied to, as part of data products, adding value on top of data products and data transactions, enabling the connection to external infrastructures, required to, among others, process, store and collect data, either as part of the normal operation of the data space or as needed by some use cases, enabling the connection to external applications, which are required for the complete development of use cases, facilitating by any other means the materialization of the business models considered in the data space.

Verifiable Credential

Sources (vsn) :
- Identity & Attestation Management (bv30)
- Trust Framework (bv30)

A verifiable credential is a tamper-evident credential that has authorship that can be cryptographically verified. Verifiable credentials can be used to build verifiable presentations , which can also be cryptographically verified (ref. https://www.w3.org/TR/vc-data-model-2.0/#dfn-verifiable-credential )
Verifiable ID

Source (vsn) : Identity & Attestation Management (bv30)

It refers to a type of Verifiable Credential that a natural person or legal entity can use to demonstrate who they are. This verifiableID can be used for Identification and Authentication. (ref. Verifiable Attestation for ID - EBSI Specifications - ( http://europa.eu/ ))
Verifiable Presentation

Source (vsn) : Identity & Attestation Management (bv30)

A tamper-evident presentation of information encoded in such a way that authorship of the data can be trusted after a process of cryptographic verification. Certain types of verifiable presentations might contain data that is synthesized from, but does not contain, the original verifiable credentials (for example, zero-knowledge proofs). (ref. Verifiable Credentials Data Model v2.0 (w3.org) )
Verification

Sources (vsn) :
- 8 Identity and Trust (bv20)
- 8 Identity and Trust (bv30)
- Identity & Attestation Management (bv30)

Confirmation of truthfulness through the provision of objective evidence that specified requirements have been fulfilled (ref. ISO/IEC 17000:2020(en), Conformity assessment — Vocabulary and general principles )
Verifier

Source (vsn) : Identity & Attestation Management (bv30)

A role an entity performs by receiving one or more verifiable credentials , optionally inside a verifiable presentation for processing. Other specifications might refer to this concept as a relying party. (ref. Verifiable Credentials Data Model v2.0 (w3.org) )
Vocabulary

Sources (vsn) :
- Data Models (bv20)
- Data Models (bv30)

A data model that contains basic concepts and relationships expressed as terms and definitions within a domain or across domains, typically described in a meta-standard like SKOS.
Vocabulary Service

Sources (vsn) :
- Data Models (bv20)
- Data Models (bv30)

A technical component providing facilities for publishing, editing, browsing and maintaining vocabularies and related documentation.
Glossary
Alphabetical List of All Defined Terms in Blueprint v3.0
1 Key Concept Definitions
2 Data Space Use Cases and Business Model
3 Evolution of Data Space Initiatives
4 Data Space Services
5 Data Products and Transactions
6 Data Policies and Contracts
7 Interoperability
8 Identity and Trust
9 Building Blocks and Implementations
10 DSSC Specific Terms
11 Foundation of the European Data Economy Concepts
Integrated List of Terms from Blueprint v2.0 and v3.0